简体
  • 简体中文
  • 繁体中文

热门资讯> 正文

财政部等8部门公告调整跨境电子商务零售进口商品清单

2022-02-21 11:41

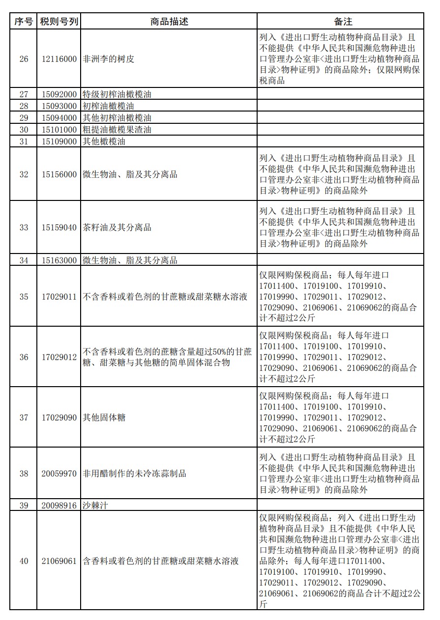
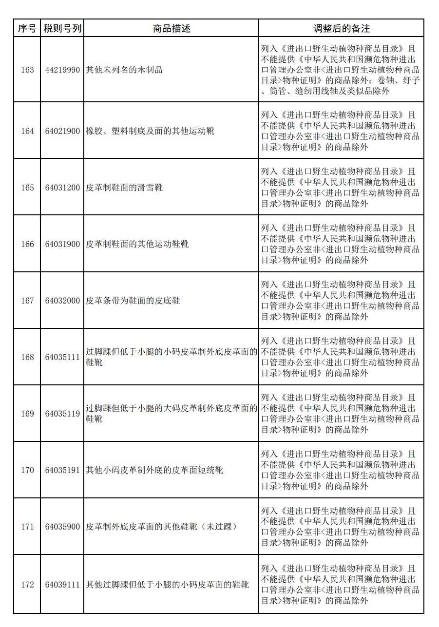
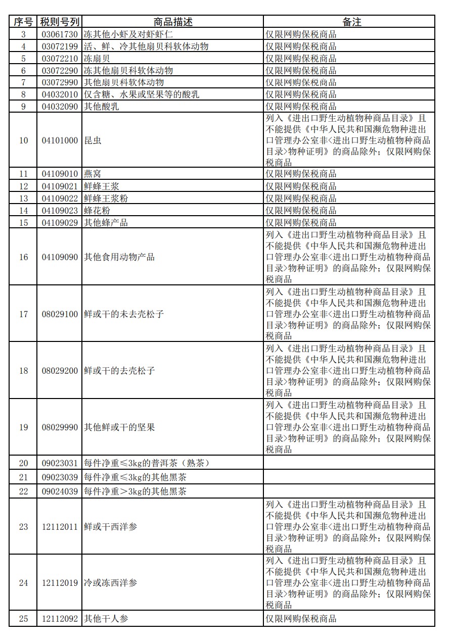
近日,财政部等8部门发布公告,自2022年3月1日起,优化调整跨境电子商务零售进口商品清单。 此次调整,在跨境电子商务零售进口商品清单(2019年版)基础上,增加了滑雪用具、家用洗碟机、番茄汁等29项近年来消费需求旺盛的商品。同时,根据近年我国税则税目变化情况调整了部分商品的税则号列,根据监管要求调整优化了部分清单商品备注。
 

全文如下:

财政部等8部门公告调整跨境电子商务零售进口商品清单

2021年11月4日,习近平主席在第四届中国国际进口博览会开幕式上的主旨演讲中宣布,优化跨境电商零售进口商品清单。近日,财政部等8部门发布公告,自2022年3月1日起,优化调整跨境电子商务零售进口商品清单。
 

此次调整,在跨境电子商务零售进口商品清单(2019年版)基础上,增加了滑雪用具、家用洗碟机、番茄汁等29项近年来消费需求旺盛的商品。同时,根据近年我国税则税目变化情况调整了部分商品的税则号列,根据监管要求调整优化了部分清单商品备注。

优化跨境电商零售进口商品清单,有利于促进跨境电子商务业态发展,丰富国内市场供给,更好满足人民美好生活需要,同世界共享市场机遇。

 

1.png

 

 

2.png

 

 

3.png

 

 

4.png

 

 

5.png

 

 

6.png

 

 

7.png

 

 

8.png

 

 

9.png

 

 

10.png

 

 

11.png

 

 

12.png

 

 

13.png

 

 

14.png

 

 

15.png

 

 

16.png

 

 

17.png

 

 

18.png

 

 

19.png

 

 

20.png

 

风险及免责提示:以上内容仅代表作者的个人立场和观点,不代表华盛的任何立场,华盛亦无法证实上述内容的真实性、准确性和原创性。投资者在做出任何投资决定前,应结合自身情况,考虑投资产品的风险。必要时,请咨询专业投资顾问的意见。华盛不提供任何投资建议,对此亦不做任何承诺和保证。