热门资讯> 正文
2022-02-21 08:46
炒股就看金麒麟分析师研报,权威,专业,及时,全面,助您挖掘潜力主题机会!
1、贵州经济、财政、债务维度全解析
贵州在全国的位置:
经济、财政实力: 2021年贵州GDP总量居全国第22位,考虑中央转移支付后的财政实力有所提升;但经济财政实力在全国整体上处于中下游水平。
2020年债务余额及债务压力:存量来看,债务规模的绝对水平和债务压力在全国排名相对靠前;增量来看,债务规模增速放缓,债务压力有所缓解。
省内各地级市:贵阳和遵义的经济、财政和债务余额指标皆位居全省前两位,并明显高于其他各地级市。
2、贵州城投有何特征?
1)当前贵州的存量城投债,剩余期限/距离行权期限主要分布在3年以内(占比77.1%),私募债占比高达45.6%,且存量债的中债隐含评级相对偏低(全部在AA及以下),中债估值(按行权收益率)水平在8%以上的占比超4成。
2)分地区来看,贵阳和遵义地区存量城投债“遥遥领先”,分别为797.8亿元和612.4亿元,其他地级市存量债规模皆不足200亿元。
3)2018年以来贵州的城投非标风险事件频发,但贵州省至今尚未发生过一笔城投“标债”违约的现象,贵州的“城投债信仰”依然坚挺。
3、隐性债务化解循序渐进,“茅台化债”引发市场关注
近年来,贵州隐性债务的化解循序渐进,并取得了显著成效;2022年,贵州省将开始聚焦“高风险地区”,“推动高风险地区降低债务风险等级”。
2019年底以来,关于茅台部分股权划转至贵州国资等一系列“茅台化债”举措引发市场关注,为贵州隐性债务的化解提供了想象空间,也在一定程度上提升了市场信心。
4、投资策略:关注政策实际落地情况,动态把握贵州城投债的投资机会
国发2号文等政策引导下,贵州“软实力”和“硬实力”有望进一步增强,为贵州城投债“信仰”带来支撑;从估值角度来看,当前贵州城投也有较高的超额价值。
价值挖掘:在未来城投价值分化的大趋势下,对于贵州城投债的挖掘不可盲目。我们可以结合贵州各地区债务压力、当前估值水平和非标违约情况,对贵州地区的城投债进行价值挖掘;同时需要持续关注诸如“降低债务风险等级试点”等相关政策的落地情况及投资者情绪是否有实质性回暖,把握确定性的投资机会。
风险防范:由于贵州地区的经济、财政实力相对较弱,债务压力较大,城投非标违约等信用风险事件频发,市场对其认可度整体上依然较低,在城投政策整体偏紧+地方政府土地财政承压的环境下,对于尾部风险的防范依然不可大意。
风险提示:信用债违约超预期;隐性债务化解进度偏慢;数据统计存在一定偏差。
国务院1月26日印发的《关于支持贵州在新时代西部大开发上闯新路的意见》(国发〔2022〕2号,以下简称“国发2号文”)引起市场关注。新的政策背景下,贵州城投债“信仰”有望充值么?
本文首先从经济、财政和债务等维度对贵州在全国的位置以及贵州各地级市的情况进行全面解析,对贵州城投平台的整体情况及存量城投债特征进行多角度观察;之后重点对贵州非标违约、隐性债务化解(诸如市场热议的“茅台化债”)进行剖析;最后,基于前文的分析和当前的政策环境,对贵州城投债的机会挖掘与风险防范提出我们的看法。
1
贵州省经济、财政、债务维度全解析
1.1贵州在全国什么位置?
经济维度:2011年以来,贵州省GDP增速常年高于全国水平;根据2021年初步核算结果,贵州GDP总量居全国第22位,位居中下游水平;从三大产业结构来看,2021年贵州第三产业占比小幅下滑。
从GDP增速来看,2011年以来贵州省GDP增速常年高于全国,但近几年的增速差距有所收窄,2021年GDP增速与全国持平;横向对比来看,2021年贵州全省实现地区生产总值1.96万亿元,位居全国第22位,和2020年相比,贵州GDP总量被山西和内蒙古反超。
从三大产业结构来看,2021年,贵州省三大产业结构由2020年的14.2%:34.8%:50.9%调整为13.9%:35.7%:50.4%,第三产业占比小幅下滑,第三产业同比增速弱于第一产业和第二产业。



从贵州省的上市公司分布来看,贵州茅台“一枝独秀”,食品饮料、国防军工、电子、化工、医药生物等行业助推当地经济发展。
从全国各地区A股上市公司的分布情况来看,贵州省上市公司数量偏少(仅33家),但在贵州茅台的加持下,贵州上市公司总市值规模达2.8万亿元,处于全国第9。
从申万一级行业来看,贵州上市公司各类行业分布广泛。除了贵州茅台引领的食品饮料外,国防军工、电子、化工、医药生物等行业上市公司总市值规模相对靠前。
从公司属性来看,贵州上市公司中民企数量近5成,但地方国企的规模更大。贵州上市公司中民企共16家,数量占比近五成,但总市值合计1888.67亿元,占比仅6.7%;上市地方国企共8家,数量占比24.2%,但总市值合计2.44万亿元,占比高达86.6%;上市央企共9家,规模与民企相当。


财政实力维度:2021年贵州的财政自给率有所回升,但依然偏弱;考虑中央转移支付后,贵州地区的财政实力有所提升,在全国接近中等水平。
从一般公共预算收入来看,贵州地区2021年实现一般公共预算收入1969.51亿元,在全国位居中下游(第21位1),同比增长10.23%;同时2021年贵州的财政自给率回升到35.2%,在全国位居第21位,财政自给率依然偏弱。
1 由于天津地区2021年的相关数据尚未披露,故排序中不含天津,特此说明,下同。


从政府性基金收入来看,贵州地区2021年实现政府性基金收入2380.70亿元,在全国位居第16位,同比大幅增长16.29%,涨幅居全国前列,同时也意味着贵州省对土地财政的依赖度可能相对较高。
从中央转移支付来看,由于2021年数据披露不完善,因此主要依据2020年的数据进行横向对比。2020年贵州获得的中央转移支付为3378.49亿元,位居全国第11位,中央对贵州的支持力度较大。
从包含中央转移支付的综合财力(=一般公共预算收入+政府性基金收入+中央转移支付)来看;考虑中央转移支付后,贵州2020年的地方综合财力为7212.52亿元,在全国位居第18位。



债务维度:下文将根据我们的统计方法,分别从显性债务(即地方政府债务)、隐性债务2及债务总量(显性债务+隐性债务)的维度进行观察,由于城投平台2021年年报尚未披露,下文关于债务维度的分析将基于2020年数据进行。
由于少数发债城投平台2020年的年报数据尚未披露,因此测算结果会有一定低估,但对总量影响不大,特此说明。
从存量角度来看,贵州地区的显性债务和隐性债务余额都处于全国上游水平。
贵州2020年的地方政府债务余额为10989.02亿元,在全国排名第8位,显性债务的规模处于上游水平;
贵州2020年发债城投平台可能形成的隐性债务余额为15787.09亿元,在全国排名第12位,隐性债务规模也处于较高水平;
贵州2020年的显性债务与隐性债务余额合计为2.68万亿元,在全国排名第9位,总体债务规模处于上游水平。
从增量角度来看,贵州地区2020年的合计债务增量(显性债务+隐性债务)为2369.94亿元,在全国居第17位。
整体来看,贵州地区当前债务总量处于全国较高水平,但在地方政府债务管控的背景下,2020年的增量相对不高。
2 我们以发债城投平台(城投平台的定义主要结合wind口径、中债口径及发债企业的主营业务综合判断所得)可能形成的隐性债务作为隐性债务口径,隐性债务=广义贷款(贷款+非标)+债券+其他应收-其他应付;测算中涉及资产负债表中的以下会计科目:短期借款、长期借款、应付短期债券、应付债券、一年内到期的非流动负债、其他应收款、其他应付款。为避免重复计算,我们将存在母子关系的子公司债务情况剔除。


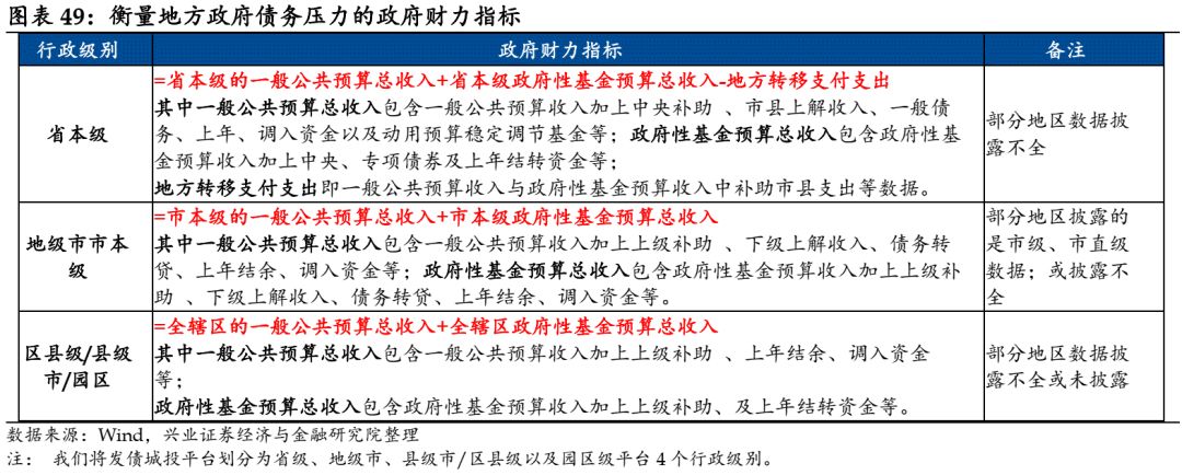
债务压力维度:我们分别测算了2020年各地区地方政府显性债务压力(地方政府债务余额/综合财力)、地方政府隐性债务压力(发债城投平台可能形成的隐性债务余额/综合财力)和地方政府综合债务压力(地方债务总量/综合财力)。
从各地方政府的显性债务压力、隐性债务压力和地方政府综合债务压力来看,贵州2020年的显性债务压力152.36%、隐性债务压力为218.88%,而综合债务压力为371.24%,在全国位居上游(第5位)。整体上来看,贵州省的隐性债务压力相对较大。
从增量角度来看,由于隐性债务压力下降了-6.04%,贵州省2020年的综合债务压力有所缓解。


1.2贵州省内各地级市的经济、财政和债务情况如何?
下文我们对贵州省各地级市的经济、财政和债务情况进行观察。
经济实力维度:贵阳和遵义2021年GDP总量位居前两位,并明显高于其他各地级市;贵阳和遵义的上市公司总市值也明显高于其他地区。
从GDP指标来看,2021年贵州省各地级市的GDP皆有所回升,贵阳以4711.04亿元高居首位,遵义紧随其后为4169.90亿元,排名第三的毕节为2181.48亿元,之后的黔南州等皆不足2000亿元;
从各地级市A股上市公司数量和市值分布来看,遵义虽然上市公司仅有4家,但依托贵州茅台,总市值遥遥领先;贵阳上市公司数量最多(21家),总市值也突破了2000亿元,其他地级市上市公司数量和总市值普遍偏小。

财政实力维度:考虑到数据可得性,本部分主要对贵州各地级市2020年财政数据进行分析,2020年各地级市的财政表现分化明显。
从各地级市的全市一般公共预算收入来看,2020年贵阳市一般公共预算收入近400亿元,而其他地级市皆不足300亿元。安顺和黔西南州的一般公共预算收入同比增速靠前,分别同比增加3.68%和3.14%;从财政自给率来看,贵阳财政自给率最高,达到了58.71%,遵义和六盘水也超过了30%,其他地级市的财政自给率皆不足30%,黔东南州仅为13.45%。
从各地级市的全市政府性基金收入数据来看,2020年贵阳政府性基金收入也是高居第一,达630.07亿元,而其他地级市皆不足400亿元。从同比增速来看,黔东南州和黔南州等地区2020年政府性基金收入同比增幅超30%;而黔西南州、安顺市等地区政府性基金收入同比下跌,安顺市同比跌幅达28.8%。


债务维度:各地级市2020年的显性债务规模皆有所上升,隐性债务规模表现分化。
从存量角度来看,贵阳、遵义的显性债务和隐性债务余额都稳居前二。贵阳、遵义2020年的地方政府债务余额分别为2397.23亿元和1654.68亿元,发债城投平台可能形成的隐性债务余额分别为3944.45亿元和2382.56亿元;综合来看,贵阳、遵义2020年的显性债务和隐性债务余额合计分别为6341.68亿元和4037.24亿元,明显高于其他地级市。
从增量角度来看,贵阳、遵义的显性债务和隐性债务余额也稳居前二;安顺、黔南州、毕节等地区2020年发债城投平台可能形成的隐性债务余额反而有所压降。


银行资源分布:从发过债的地方性银行(城商行、农商行等)数量来看,黔南州、贵阳市等地区的区域性银行数量较多;但从有披露总资产数据的发债银行分布情况来看,贵阳市遥遥领先,其他地级市则明显偏少。

2
贵州城投有何特征?
2.1多维度解析贵州省发债城投平台
分行政级别3来看,贵州地区的发债城投平台以地级市和区县级/县级市平台为主,合计占比达85.8%。
分地区来看,遵义市的发债城投平台最多(27家),其次是贵阳、六盘水等地区;整体来看,贵州各地区的发债城投平台行政级别分布较为多元化。
分平台主营业务类型4来看,贵州发债城投平台的主营业务以建筑与工程为主(具体包括土地开发、基础设施建设、棚改与保障房建设等),该类平台数量占比达69.4%,且以地级市和区县级/县级市平台为主。
3 本文所指的城投平台的行政级别,主要依据其第一大股东/实际控制人的行政级别进行综合判断。
4 本文所指主营业务类型主要是根据wind行业分类(三级)进行判断所得。


我们分别以行政级别和主体评级的角度,从存量和增量两个方面对贵州地区发债城投平台可能形成的隐性债务情况进行观察。
分行政级别来看,贵州地区的隐性债务更多集中在省级和地级市平台,截至2020年末,贵州地区的省级平台、地级市平台、区县级平台、县级市平台、园区级平台可能形成的隐性债务余额分别为4918.2亿元、6553.2亿元、1645.7亿元、692.5亿元、1977.5亿元,其中地级市+省级平台的合计占比高达72.7%;近几年贵州地区的隐性债务的增量以省级平台为主,而地级市、区县级/县级市和园区级平台的隐性债务增量相对较小。
分主体评级来看,贵州地区的隐性债务多集中在AA及以上级平台;截至2020年末,贵州地区的AAA级平台、AA+级平台、AA级平台、AA-及以下(含无评级)级平台可能形成的隐性债务余额分别为4461.4亿元、4299.4亿元、6395.4亿元、630.9亿元,近几年贵州地区隐性债务的增量以AA+和AAA级平台为主。


2.2贵州省城投平台存量债特征
根据我们的统计,截至2022年2月16日,贵州地区存量城投债余额共计2787.7亿元。
分期限结构来看,如果不考虑行权期,贵州地区存量城投债的剩余期限主要分布在2-5年区间,该区间债券余额为1878.2亿元,占比67.4%;如果考虑部分存量债有行权期,存量城投债的剩余期限/距离行权期限主要在3年以内,该期限区间的债券余额为2150.3亿元,占比高达77.1%。
分主体评级来看,AAA级城投债全部分布在省级平台,AA+级平台则分布在地级市、园区和省级平台。
分券种来看,贵州地区存量城投债中私募债占比高达45.6%,并主要分布在地级市、园区平台。


贵州的地级市本级平台存量债余额最多,为1148.9亿元;下辖各地级市中,贵阳和遵义地区存量城投债“遥遥领先”,分别为797.8亿元和612.4亿元,其他地级市存量债规模皆不足200亿元。
分行政级别来看,多个地级市的存量城投债发行人皆以地级市平台为主,贵阳市的存量城投债则以园区级平台为主;
分主体评级来看,省级平台、贵阳城投债主体评级以AA+及以上等级为主,遵义AA+级存量债占比近5成,其他地区则全部为AA及以下评级。
观察存量债中债隐含评级发现,贵州各地区存量债中债隐含评级相对较低,市场认可度有待提升。具体来看,贵州地区城投存量债中,隐含评级全部在AA及以下;AA和AA(2)评级也主要分布在省级平台;多数地级市的存量债隐含评级为AA-及以下。


分中债估值收益率(按行权收益率)来看,截至2022年2月16日,贵州地区的存量城投债估值收益率偏高,其中有1878.1亿元的中债估值收益率水平在6%以上,占比高达67.4%,其中收益率8%以上的占比也超4成(占比42.4%);
具体到各地区来看,除了省级平台外,其他各地区平台存量债行权收益率多在6%以上。

2.3 2018年以来贵州城投非标风险事件频发
2018年以来,城投非标违约事件频发,尤其是贵州城投非标违约事件个数在全国各地区中“遥遥领先”,并且主要发生在县及县级市、地级市平台。

从时间分布来看,近年来贵州城投非标违约频发,2019年-2021年每年的城投非标违约数量皆超过10起;
从地级市分布来看,遵义市发生城投非标违约事件最多,其次是黔南州、黔东南州等地区。
与城投非标违约频发形成鲜明对比的是,贵州省至今尚未发生过一笔城投“标债”违约的现象,贵州的“城投债信仰”依然坚挺。
贵州省相关领导曾在2019年和2020年举办的债券投资人恳谈会中连续提到“确保全省公开市场发行的债券如期兑付”,体现了贵州地区对于公开债的偿付意愿较为强烈;
国务院2022年1月26日印发的《关于支持贵州在新时代西部大开发上闯新路的意见》中提到 “按照市场化、法治化原则,在落实地方政府化债责任和不新增地方政府隐性债务的前提下,允许融资平台公司对符合条件的存量隐性债务,与金融机构协商采取适当的展期、债务重组等方式维持资金周转”;考虑到2018年以来贵州地区已发生过多起城投非标逾期事件,这或意味着贵州对于纳入隐性债务的非标等债务或将更多通过“展期、债务重组等”方式来缓解城投平台的债务压力,这反而可能对于贵州城投债(尤其是公开债)的偿付形成一定利好。

3
隐性债务化解循序渐进,“茅台化债”引发市场关注
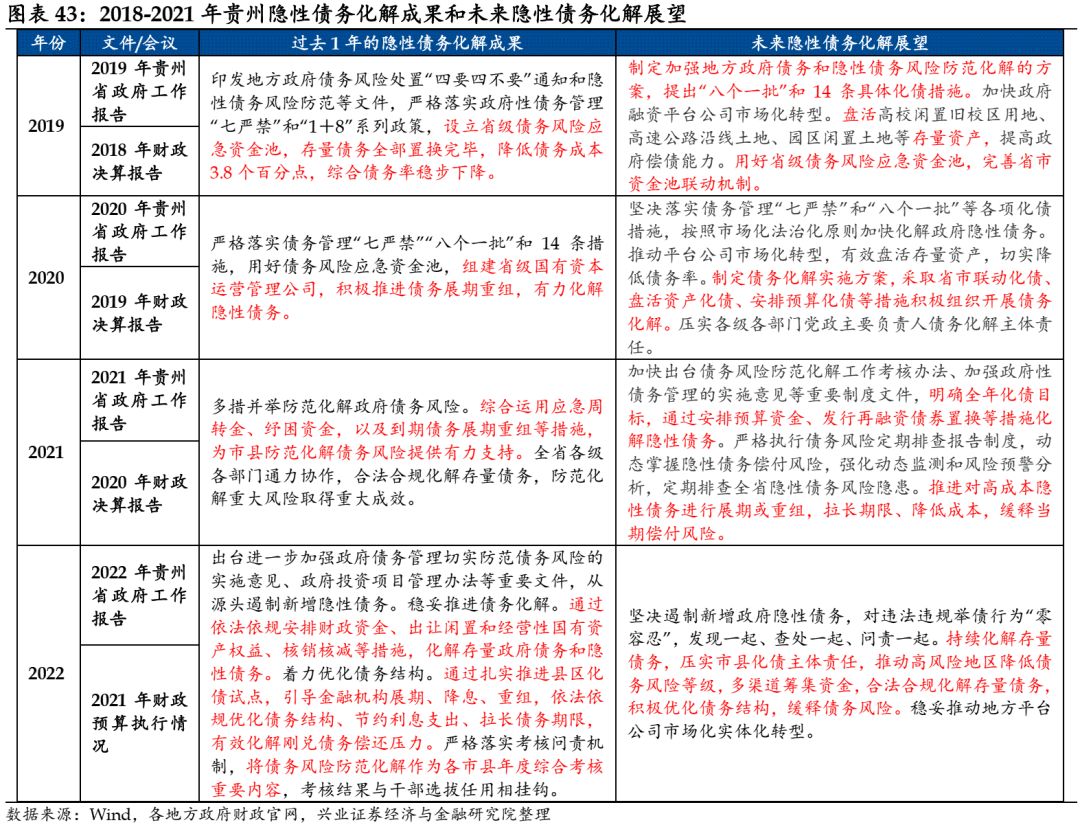
近年来,贵州隐性债务的化解循序渐进,并取得了显著成效。
贵州省2018年“设立省级债务风险应急资金池”;2019年提出“八个一批”和14条具体化债措施,“组建省级国有资本运营管理公司,积极推进债务展期重组”;2020年提出“综合运用应急周转金、纾困资金,以及到期债务展期重组等措施,为市县防范化解债务风险提供有力支持”;2021年 “通过依法依规安排财政资金、出让闲置和经营性国有资产权益、核销核减等措施,化解存量政府债务和隐性债务”、“通过扎实推进县区化债试点,引导金融机构展期、降息、重组”、“将债务风险防范化解作为各市县年度综合考核重要内容”。
展望2022年,贵州省将“持续化解存量债务,压实市县化债主体责任,推动高风险地区降低债务风险等级,多渠道筹集资金,合法合规化解存量债务”,开始聚焦“高风险地区”。

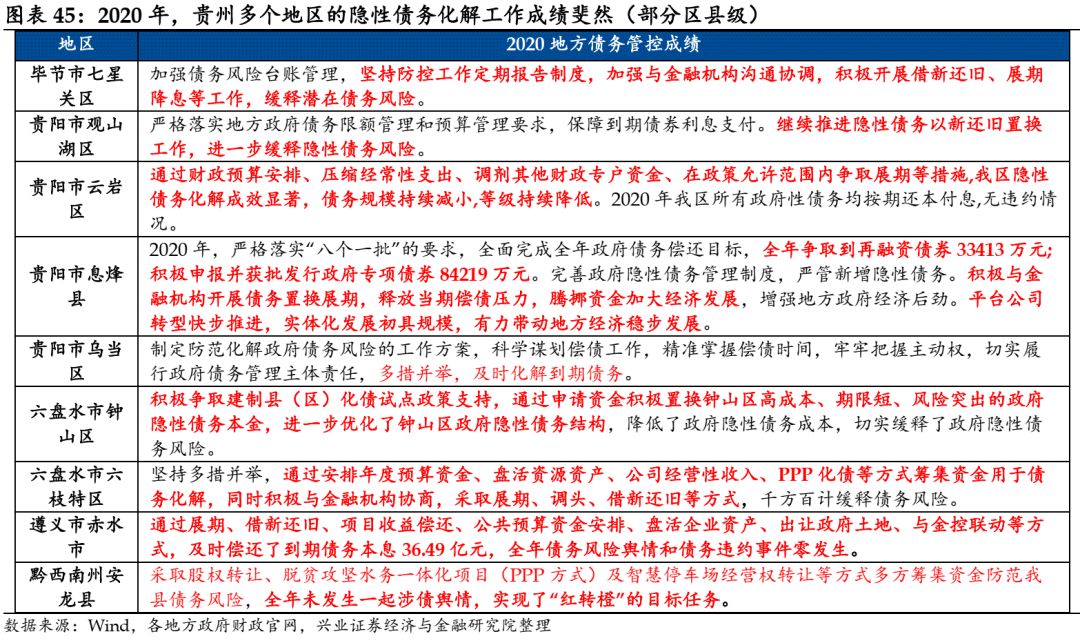
贵州多个地区在2020年财政决算报告中也提到了具体的化债成绩单。
从地级市来看,诸如黔东南州提到“强力推进债务化解,积极争取新增专项债券,确保守住底线并实现债务风险等级‘红转橙’”;铜仁市提到“超额完成‘红转橙’隐性债务年度化解目标”;
化债举措方面,黔南州提到“采取州县两级联动化债、资产盘活化债、安排预算化债等措施积极组织开展债务化解工作”;黔西南州提到“为兴义市争取试点建制县置换债券24.43亿元,极大缓解兴义市的偿债压力”;
从区县级来看,诸如贵阳观山区指出“推进隐性债务以新还旧置换工作,进一步缓释隐性债务风险”;贵阳云岩区指出“性债务化解成效显著,债务规模持续减小,等级持续降低”;黔西南州安龙县提到“全年未发生一起涉债舆情,实现了‘红转橙’的目标任务”。
各地化债多措并举,包括毕节七星关区、贵阳市息烽县、六盘水市六枝特区等多个地区提到“积极与金融机构开展债务置换展期”;六盘水市钟山区等地区“积极争取建制县(区)化债试点政策支持”等。



除了前文提到的常规化债举措外,由于拥有核心资产贵州茅台,2019年底以来,关于茅台部分股权划转至贵州国资、开展固定收益类有价证券投资业务、发债收购贵州高速公路等一系列“茅台化债”举措引发市场关注。“茅台化债”为贵州隐性债务的化解提供了想象空间,也在一定程度上提升了市场信心。

4
投资策略:关注政策实际落地情况,动态把握贵州城投债的投资机会
从静态的角度看,一方面贵州地区当前的经济、财政实力整体上在全国排名中下游(分母端),另一方面其债务规模的绝对水平(地方政府债务余额+发债城投平台可能形成的隐性债务)在全国排名相对靠前(分子端);两者结合来看,贵州地区的债务压力整体偏高。
但是从动态的角度看,一方面国发2号文提出“中央财政继续加大对贵州均衡性转移支付和国家重点生态功能区、县级基本财力保障、民族地区、革命老区等转移支付力度”,同时贵州GDP增速常年高于全国水平,贵州的综合财政实力有望提升(分子端);另一方面,伴随着近几年的隐性债务管控趋严,贵州地区的综合债务规模增速边际放缓,发债城投平台可能形成的隐性债务更是多措并举走向“存量化解”;两者结合来看,贵州地区的债务压力有望持续缓解。国发2号文提到将“研究支持在部分高风险地区开展降低债务风险等级试点”,或有助于贵州债务压力较大地区存量隐性债务的更好化解。
同时,与近几年城投非标违约频发形成鲜明对比的是,贵州地区对于城投公开债的偿付意愿较为强烈,贵州省至今尚未发生过一笔城投“标债”违约的现象,贵州的“城投债信仰”依然坚挺。
国发2号文明确了贵州西部大开发综合改革示范区、巩固拓展脱贫攻坚成果样板区、内陆开放型经济新高地、数字经济发展创新区、生态文明建设先行区等战略定位,文中提到 “防范化解债务风险”的目的是为了贵州更好的“统筹发展和安全”,推动贵州“高质量发展”。
政策引导下,贵州地区的“软实力”和“硬实力”有望进一步增强,为贵州城投债“信仰”带来支撑。从估值的角度来看,当前贵州城投也有较高的超额价值。从当前时点贵州城投债信用利差的历史分位数水平和全国各地区的横向对比来看,贵州地区城投债的信用利差整体处于相对偏高水平。

价值挖掘:在未来城投价值分化的大趋势下,对于贵州城投债的挖掘不可盲目。我们可以结合贵州各地区债务压力、当前估值水平和非标违约情况,对贵州地区的城投债进行价值挖掘;同时需要持续关注诸如“降低债务风险等级试点”等相关政策的落地情况及投资者情绪是否有实质性回暖,把握确定性的投资机会。
1)贵州的省本级平台债务压力相对不大,安全边际较高;
2)对于地级市、区县级/县级市、园区级平台,投资者可以关注诸如贵阳地级市平台和贵阳云岩区、南明区、清镇市等地的区县级/县级市平台,及未来政策支持确定性高、债务压力有望边际改善地区的存量债机会;
3)具体择券上,建议关注剩余期限或距离行权日在3年以内、有一定超额溢价、公益属性较强的平台或者有强担保的优资质存量债投资机会。
风险防范:由于贵州地区的经济、财政实力相对较弱,债务压力较大,城投非标违约等信用风险事件频发,市场对其认可度整体上依然较低,在城投政策整体偏紧+地方政府土地财政承压的环境下,对于尾部风险的防范依然不可大意。
1)关注非标融资占比偏高、债务压力较大、发生过非标违约的城投尾部信用风险;
2)关注城投转型可能带来的风险;
3)在规范地方政府土地出让业务+土地财政承压背景下,对于高度依赖土地财政的弱资质城投平台需要保持更多警惕。





风险提示:信用债违约超预期;隐性债务化解进度偏慢;数据统计存在一定偏差。