热门资讯> 正文
2022-02-15 15:38
紧急通告
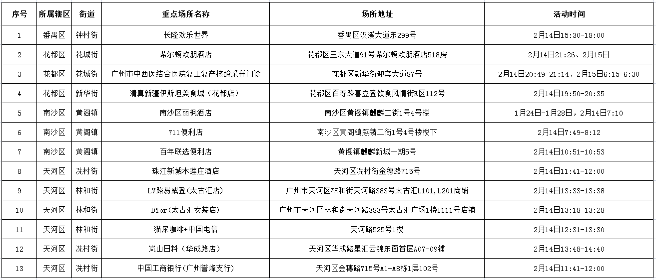
一、因疫情防控需要,请在下面附件提及的风险时间段到过相关重点区域和场所的人员,立即向所在社区(村)联系报备,并前往就近的核酸检测点进行核酸检测,同时配合社区(村)和疾控部门要求做好健康管理。
二、个人前往核酸检测点请携带身份证,做好佩戴口罩等个人防护措施,不搭乘公共交通工具,请遵守检测点的现场秩序,不交谈、不聚集,保持一米以上距离。
三、请密切关注个人健康码状况以及手机短信提醒,主动做好核酸检测工作,做好自我健康检测,出现发热、咳嗽等不适及时就医。
