热门资讯> 正文
2022-01-13 07:05
这么好的业绩,竟然没涨停?中信证券率先披露2021年度业绩快报后,引来不少慨叹声。有调侃称:已经提前在意念中涨停了!
根据业绩快报,中信证券2021年实现营业收入、归母净利润分别为765.7亿元、229.79亿元,同比增长40.8%、54.2%,为5年来最高。同时,随轻资本业务的持续发展,2021年度加权ROE同比增加3.58个百分点至12.01%。

从目前披露的业绩情况来看,中信证券已实现最近三个会计年度连续盈利,符合配股发行条件,这也意味着此前获批的280亿元配股案或将实施在即。
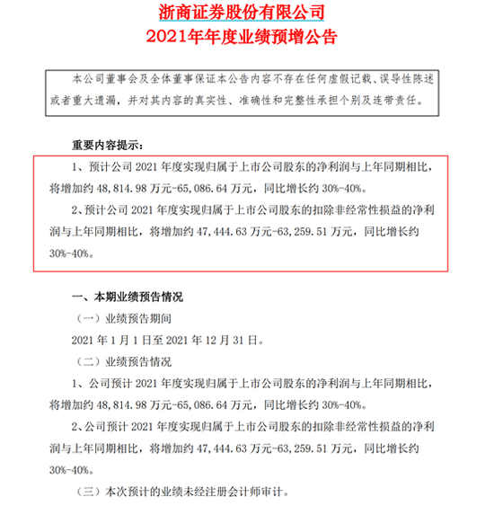
除中信证券外,浙商证券、中原证券也已率先发布业绩预增公告。其中浙商证券表示,2021年度公司归母净利润或将实现同比增长30%-40%。中原证券则预计2021年度公司归母净利润将实现同比增长360.2%-436.9%。
不少机构人士对2021年度券商行业整体业绩表示看好。信达证券认为,2021年券商业绩在2020年高基数下,确定性继续增长,预计将连续两年超过20%。
同时,在财富管理大发展的背景下,“含财率”高的券商将继续受益,并有望迎来上涨行情。并与机构业务一同,为券商业务打开更大空间。

中信证券业绩增幅创5年来新高
1月12日,中信证券发布2021年度业绩快报公告,为首家披露2021年度业绩的上市券商。
2021年度,中信证券主要业绩指标均实现同比增长,其中营业收入765.7亿元,同比增长40.8%;归母净利润229.79亿元,同比增长54.2%。
从营收、归母净利的增幅来看,2021年中信证券的该指标增幅创下2016年以来新高,“一哥”地位不改。
业务结构持续向轻资本业务转移,是中信证券2021年业务发展的重要趋势,加权ROE也借力抬升至12.01%,同比增加3.58个百分点。
中信证券对此表示,国内经济克服疫情影响、持续向好,资本市场蓬勃发展,公司2021年投资银行、资产管理等各项业务均衡发展、稳步增长。
280亿大配股或启动在即
值得注意的是,1月5日,中信证券在2021年度业绩预增公告中,重点就公司配股相关事项作出提示声明。
2021年11月26日,中信证券280亿元配股案获证监会核准批复。中信证券在业绩预增公告中称,根据证监会关于配股公开发行的相关规定,公司须符合最近三个会计年度连续盈利等发行条件。
从目前已披露的业绩情况来看,中信证券2019年以来的归母净利润依次为122.29亿元、149.02亿元、229.79亿元,满足该配股规定,这也意味着配股或将实施在即。
2021年2月26日,中信证券发布公告,公司拟向A股与H股股东,以每10股配不超1.5股,募资不超280亿元。具体用提来看,拟将不超过190亿元用于发展资本中介业务;不超过50亿元用于增加对子公司的投入;不超过30亿元用于加强信息系统建设;不超过10亿元用于补充其他营运资金。
国泰君安分析认为,随着后续配股落地资本金得到进一步补充,中信证券机构业务将成为业绩增长重要推动力。
浙商、中原业绩公告预增
浙商证券、中原证券也于日前发布了业绩预增公告。
1月8日,浙商证券发布2021年度业绩预增公告称,预计公司2021年度的归母净利润将实现同比增加约4.88亿元-6.51亿元,同比增长约30%-40%;预计归属于上市公司股东的扣除非经常性损益的净利润,将实现同比增加约4.74亿元-6.33亿元,同比增长约30%-40%。

浙商证券表示,2021年我国经济发展整体呈现稳中向好态势,国内资本市场蓬勃发展,公司紧紧围绕服务实体经济的经营战略目标,积极把握市场机遇,不断提升公司核心竞争力,各项业务稳健发展,从而实现归属于上市公司股东的净利润稳步增长。
1月10日,中原证券发布2021年度业绩预增公告。经财务部门初步测算,预计2021年度中原证券归母公司净利润,将实现同比增加3.76亿元-4.56亿元,同比增长360.2%-436.9%;归属于上市公司股东的扣除非经常性损益的净利润,将实现同比增加3.78亿元-4.69亿元,同比增长394.14%-490.25%。

中原证券表示,2021年多层次资本市场不断完善,资本市场蓬勃发展,公司积极把握市场机遇,不断提升核心竞争力,投行业务和一、二级市场投资等主体业务稳健发展。预计2021年公司实现合并利润总额为7亿元-7.5亿元,同比增加5.56亿元-6.06亿元。
券商2021年整体业绩受看好,重点关注“含财率”
尽管截至目前,已披露2021年度预增情况的券商仅3家,不过已有不少机构人士对2021年度券商行业整体业绩表示看好。
信达证券认为,2021年券商业绩在2020年高基数下确定性继续增长,预计将连续两年超过20%,券商作为直接受益流动性板块未来或出现超额收益。
值得一提的是,财富管理大赛道,尤其是“含基量”高的券商,有望迎来上涨行情。
信达证券表示,“含基量”一方面包括了公募基金子公司分润给股东带来的业绩增量,也包含了市场对资产管理机构发展的看好;同时以渠道为第二条主线,代销业务已逐步兑现到业绩上。同时板块减值准备充分计提后的资产质量夯实,也为上涨奠定基础。春季行情券商不会缺席。
不仅财富管理,围绕轻资产优势业务的各项布局,也是当前机构看好的重要方向。
山西证券表示,资本市场深化改革支持宏观经济转型、服务国家战略目标,同时证券行业也充分受益于实体经济蕴含的广阔业务机会。
轻资产业务风险相对低、对资本制约小,有助于熨平业绩波动,在估值上也更受市场青睐。财富管理业务和机构业务天花板高,业务空间更为广阔。
一是,立足共同富裕远景目标,重申财富管理业务蓝海领域,关注大财富管理产业链上先发布局的券商;二是,立足投资者机构化趋势深化,优选机构服务能力强、机构业务占比高的券商;三是,建议关注头部券商,合规风控能力领先,新业务试点占据先发优势。