简体
  • 简体中文
  • 繁体中文

热门资讯> 正文

蔚来的换电之争:走在错误的道路上?

2022-01-11 21:02

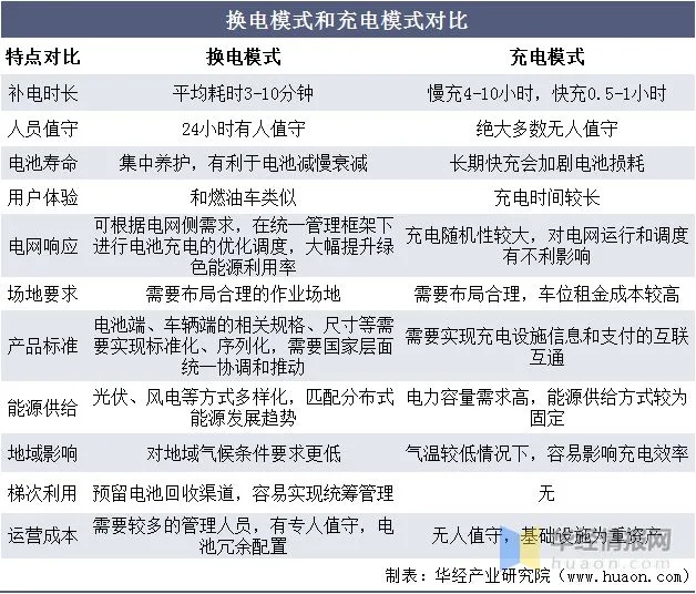
先上一张图。基本上这张图把换电模式和充电模式,做了个对比分析。仔细看完这张图后,我认为最重要的其实只有两点:补电时长,和产品标准。其它问题都可以从成本的角度去做一些动态分析。

图片

关于补电时长。想说的是,超高压快充很快就要面世了,2022年就会有大规模落地车型了,比如小鹏的G9,以及理想正在研发的纯电车型等。小鹏G9充电功率可达480KW,号称充电5分钟,续航200KM。考虑到部分家庭可能会配备慢充枪,以及停车场、商超等物业会逐步配备充电桩,这样的充电效率,其实是能满足需求的。

很显然,充电是一条没有太多逻辑悖论的路线,简单明了。剩下的就是技术攻关、量产和投放密度的问题了。

关于换电站,很多人都认为,蔚来当前补能体验好,所以应该坚持投入换电。我想说的是,在讨论之前,我们应该明确一个共识:显然当前电动汽车还处于行业初期阶段,技术发展非常迅猛,远没有到定型和标准化的阶段。

基于这个认知前提,讨论起来就会容易很多。

为什么不看好换电?先来搞清楚几个问题,答案就自然了然了。

这一轮电动汽车革命,主要是两大块,一是电气化,二是智能化。大家都大谈特谈智能化才是未来电动汽车的竞争命门,能意识到这一点,说明都很有远见。

事实上,电动汽车革命,从用户感知的角度来看,分为两大块,一部分是可感知的,另一部分是不可感知的。电动汽车安静、加速响应快、智能化突出,这些都是容易被大家轻易被大家感知到的部分。而在这之下,其实隐藏着深厚的整车架构变革,是为不可感知的部分。

整车架构变革,到底有哪些呢?简单的来说就是,汽油车都有硕大的发动机,连着机械传动轴、排气管这些机械结构,直接决定了汽车底盘的基本布局。其他的零部件只能在这个基本结构的基础上进行布局设计。

图片

而电动汽车呢?则完全不一样。它没有发动机,没有传动轴,没有排气管。取而代之的是电机、电池。而且因为电池一般是板式结构,所以整车质量可以做到50:50,这给了电动汽车极大的结构设计空间。

图片

这么说可能没太多概念,我举几个例子你就明白了。比如电车没有发动机,所以它前盖可以设计出一个防撞梁,或者因为结构件少,整车车身可以做的更加的一体化设计,从而增强整车刚性;再比如它相比油车,各种管、轴变少了很多,取而代之的是很多的电线——有意思的事情就来了,这些电线,理论上是可以通过合理的布局设计,做到集成化的,像集成电路板一样。

这里提取两个关键词:一体化和集成化。所谓一体化,就是让整车的零部件化整为零,好处就是可以极大的降低供应链复杂度,提升整车的结构刚性和安全性;所谓集成化,就是电子工业百年里,各种电子架构越来越浓缩化、芯片化,并在某种意义上遵从摩尔定律。

事实上,以基本常识和高中物理知识就能知道,一体化的空间是有限的,而集成化的空间短期是看不到上限的,类似于摩尔定律。试想一下,50年代的计算机,个头如一栋房子般,而今天的计算机,可以浓缩到手掌心大小,而其处理能力超出50年代的计算机无数倍。

因此我们可以畅想,10~20年后,车身结构逐步稳定下来,而电子电气架构则不断浓缩和集成化。很多现在看起来个头都比较大的一些控制器,将来都有可能进一步缩小体积,从而可以比较容易的设计进车架中——这就是资本圈子热捧的滑板式底盘结构。

再来看电池。电池也是一种较为复杂的电化学结构件。随着电化学、储能技术的提升,未来电池容量、电池包体积还会进一步缩小缩到一定程度之后,还可以与底盘一体化成型,实际上零跑汽车就在研发这样的底盘(CBC底盘),好处是集成度高、结构紧凑,同时还能增加车身刚性和安全性。

回过头来再看换电。常识告诉我们,换电必须建立在电池的标准化基础之上的,否则换电就无从谈起,也根本没法推广。这里的电池标准化,一定得拆开来看,一是机械结构的标准化,二是电化学技术的标准化。你会发现,实际上随着电动汽车技术的快速发展,电化学技术早已建立了若干标准,而电池包的尺寸结构却是没有办法在中短期内标准化的,原因很简单,谁不想拥有集成度更高的车身结构呢,谁不想在电气化的路上走得更越远呢?那既然没有办法做到尺寸结构的标准化,又怎能兼容层出不穷的新车型呢,更别说兼容其它车厂的各类车型。这注定是一个很难规模化的事情,无法规模化,成本就无法降下来,蔚来于是将进入一个悖论循环。

实际上,特斯拉就是一体化、集成化的代表。特斯拉之所以毛利率高,其实主要还是依赖于对其车辆结构的重新设计。这部分用户基本无法感知,体现到车企身上,是供应链的变迁、毛利率的攀升,也是我们投资者常说的,特斯拉在制造效率上的厉害之处。

蔚来选的换电这条路线,表面上看是抄了近道,实际上是与时代的潮流背道而驰。因为换电的设计,未来底盘就无法做到CBC电池车身一体化,也必须让底盘结构设计让位于换电接口设计,进一步可以推测出,因为换电结构设计,蔚来不得不放弃很多效率优先的设计方案。

乔布斯那句说说得好,用户永远不清晰的知道自己需要什么,只要当你把完美的产品放到他眼前时,他才会惊叹说,哇,这就是我想要的。蔚来可能只是迎合了一部分用户的显性需求,显然,他们也走了一条最容易、最不费脑力思考的道路。

至于国家电网、中石油、宁德时代等,为什么愿意与蔚来一起推换电模式呢?我想说的是,这是从不同侧面的利益出发,做出的时下最理性的选择。国家推动换电模式落地,也有资源利用、多样化探索、国际竞争方面的考量。日本政府和丰田多年来还一直在力推氢能源汽车呢,截止到目前,也没有成为市场主流。

还是那句话,当站在时代的风口时,要搞清楚核心的游戏规则是什么,不然就完全成了陪跑,最终也只是昙花一现或者泯然众人矣。

风险及免责提示:以上内容仅代表作者的个人立场和观点,不代表华盛的任何立场,华盛亦无法证实上述内容的真实性、准确性和原创性。投资者在做出任何投资决定前,应结合自身情况,考虑投资产品的风险。必要时,请咨询专业投资顾问的意见。华盛不提供任何投资建议,对此亦不做任何承诺和保证。

 

风险及免责提示:以上内容仅代表作者的个人立场和观点,不代表华盛的任何立场,华盛亦无法证实上述内容的真实性、准确性和原创性。投资者在做出任何投资决定前,应结合自身情况,考虑投资产品的风险。必要时,请咨询专业投资顾问的意见。华盛不提供任何投资建议,对此亦不做任何承诺和保证。