热门资讯> 正文
2021-12-20 10:00
原标题:【最全】2022年电解铝行业上市公司全方位对比(附业务布局汇总、业绩对比、业务规划等) 来源:前瞻产业研究院
本文核心数据:上市公司汇总、业务布局、经营业绩、业务规划等
1、电解铝产业上市公司汇总
电解铝就是通过电解得到的铝,是制造铝加工产品的重要材料,是铝产业链的重点环节之一。具体来看:
铝土矿行业上市公司有:中国铝业(601600)、云铝股份(000807)、盛屯矿业(600711)、中色股份(000758)、神火股份(000933);
氧化铝行业上市公司有:中国铝业(601600)、天山铝业(002532)、南山铝业(600219)、云铝股份(000807)、神火股份(000933);
电解/高纯铝行业上市公司有:中国铝业(601600)、南山铝业(600219)、云铝股份(000807)、新疆众和(600888)、神火股份(000933)、*ST中孚(600595)、焦作万方(000612)、宏创控股(002379)、东阳光(600673)、天山铝业(002532)。



2、电解铝行业上市公司业务布局对比
从电解铝行业上市公司业务布局来看,我国电解铝企业的电解铝业务销售布局基本为国内地区。并且我国大部分的电解铝行业上市公司均还在提升自身电解铝的生产能力。

3、电解铝行业上市公司电解铝业务业绩对比
从已经披露的业务营收规模来看,2020年中国铝业的电解铝业务收入和产销量均是位列首位,分为为518.89亿元、369万吨和368万吨。从盈利程度来看,电解铝的毛利率基本处于10%-20%的区间范围,盈利程度中等。在企业技术发展上,电解铝公司比较注重电解铝制造工艺创新和环保技术创新。


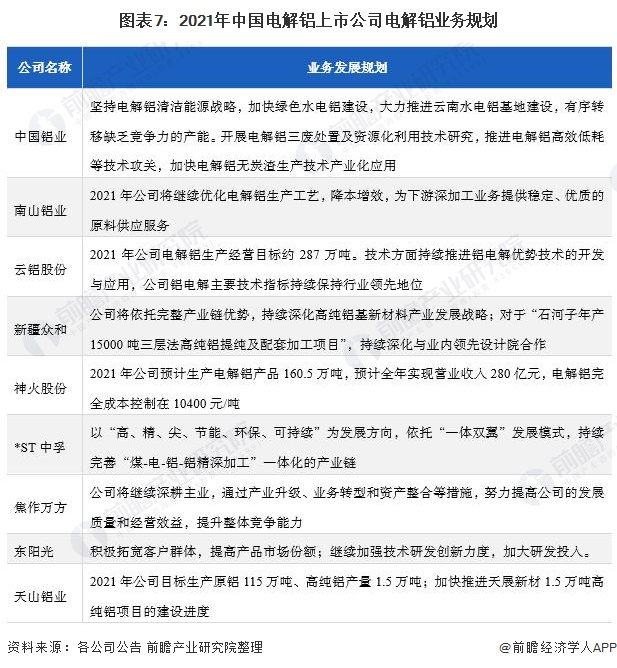
4、电解铝行业上市公司电解铝业务规划对比
从各公司的发展规划来看,公司的发展关注点主要集中在生产能力建设和环保建设上,例如中国铝业将绿色水电铝建设,大力推进云南水电铝基地建设;南山铝业将继续优化电解铝生产工艺,降本增效等。除此之外,各公司在规划包含电解铝在内的铝产业链建设与管理,以提高公司在铝产业的整体竞争力。

以上数据参考前瞻产业研究院《中国电解铝行业市场前瞻与投资战略规划分析报告》,同时前瞻产业研究院还提供产业大数据、产业研究、产业链咨询、产业图谱、产业规划、园区规划、产业招商引资、IPO募投可研、招股说明书撰写等解决方案。
更多深度行业分析尽在【前瞻经济学人APP】,还可以与500+经济学家/资深行业研究员交流互动