热门资讯> 正文
2021-12-13 09:00
原标题:【干货】铁路行业产业链全景梳理及区域热力地图 来源:前瞻产业研究院
铁路产业链各环节上市公司:目前国内铁路产业链上游的上市企业主要有:中国铁建(601186.SH)、中国中铁(601390.SH)、隧道股份(600820.SH)、中国交建(601800.SH)、中国中车(601766.SH)、铁建重工(688425.SH)、铁建装备(01786.HK)、金鹰重工(301048.SZ)、中铁工业(600528.SH)、晋西车轴(600495.SH)、华铁股份(000976.SZ)、铁科轨道(688569.SH)、辉煌科技(002296.SZ)、鼎汉技术(300011.SZ)、世纪瑞尔(300150.SZ)、远望谷(002161.SZ)、中国通号(688009.SH)、凯发电气(300407.SZ)、森源电气(002358.SZ)、工大高科(688367.SH)、时代电气(688187.SH)、思维列控(603508.SH);
中游铁路运输服务上市企业有:京沪高铁(601816.SH)、广深铁路(601333.SH)、铁龙物流(600125.SH)、大秦铁路(601006.SH)、中铁特货(001213.SZ)、西部创业(000557.SZ)、江泉实业(600212.SH);
下游市场上市企业主要有:神州高铁(000008.SZ)等。
本文核心数据:产业链全景、企业布局
铁路产业链全景梳理:经济发展的基础支撑
由于我国幅员辽阔、人口众多、资源分布及工业布局不平衡,铁路运输在各种运输方式中的比较优势突出,并且在经济社会发展中发挥着重要的支撑作用。
铁路产业链可分为上游、中游、下游三大环节,其中上游包含前期项目勘察,铁路设计,工程建设,铁路车辆、机械、电气、通信等设备制造;中游是铁路运输服务;下游是铁路维修检查与养护等。

从铁路上下游产业链参与企业来看,上游企业包含中国铁建、中国中铁等资深铁路项目建设单位,以及中国中车、铁建重工等大型铁路车辆与设备制造企业;中游的铁路运输服务主要是中国国家铁路集团有限公司及其下属子公司;而下游主要是各地铁路局及其下属养护公司。

从我国铁路行业企业区域分布来看,目前国内铁路行业企业主要分布在四川地区,以及河北、山东等地环渤海地区;其余地区,如西藏、青海等省份虽然有企业分布,但是数量较少。

从行业领先企业分布来看,我国铁路产业链代表企业主要布局在北京、广东、河南等地区。以北京为例,铁路产业链代表性企业覆盖铁路产业链各个环节,上游领先企业有中国交建、中国铁建等,中游有京沪高铁、中铁特货等领先企业,下游有神州高铁等,整体产业链布局较为完善。

铁路物流园区区域分布:四川、广东园区数量最多
根据前瞻智慧招商系统数据,目前,全国铁路物流园区共有31个,主要分布在四川、广东、山东、山西、吉林、河南、广西等地,其中四川、广东园区数量最多,均为4个。

铁路产业链代表性企业业务及产量情况
目前,在国内布局基建业务的企业中,中国铁建的业务规模遥遥领先于其它企业;在铁路车辆制造领域,中国中车一家独大。铁路产业链上的其它代表性企业的主营业务或产品产量情况如下:


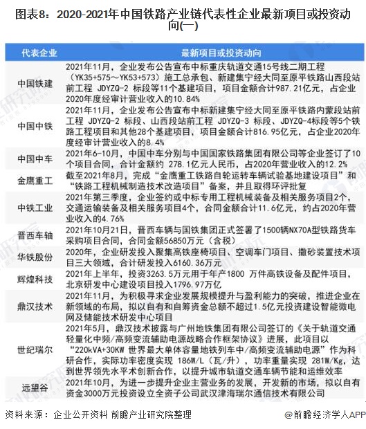
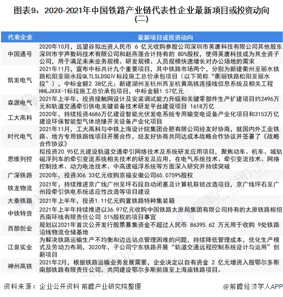
铁路产业链代表性企业最新项目或投资动向
自2020年以来,铁路设备制造领域的代表性企业投资动向主要包括新增企业产能、拓展产品线布局以及通过收购、战略合作等方式完善业务布局等等。铁路行业代表性企业最新投资动向如下:


更多数据参考前瞻产业研究院发布的《中国铁路行业市场前瞻与投资战略规划分析报告》,同时前瞻产业研究院还提供产业大数据、产业研究、产业链咨询、产业图谱、产业规划、园区规划、产业招商引资、IPO募投可研、招股说明书撰写等解决方案。
更多深度行业分析尽在【前瞻经济学人APP】,还可以与500+经济学家/资深行业研究员交流互动。