简体
  • 简体中文
  • 繁体中文

热门资讯> 正文

市场机会 | 换电模式萌芽,行业发展前景如何?

2021-12-10 12:43

作者: 陈显帆、邓学

随着新能源汽车保有量上升,新能源汽车充换电设施需求量同步增加。由于我国土地、电力资源相对紧张,我们认为随着车辆保有量继续增加,换电模式有望成为对充电模式的良好补充,具备广阔的中长期发展前景。

我们认为换电模式具备以下三层含义:1)弥补充电模式补能效率的相对不足;2)车电分离降低购车成本,并实现电池统一管理,加强安全性,同时便于梯级利用和回收;3)当新能源汽车保有量达到较高水平时,优化电力、土地等资源利用方式。尽管初期建设成本较高,但换电模式良好的资源配置优化功能使得其获得国家政策支持,我们认为其具备长期发展潜力。

摘要

换电设施是对充电设施的良好补充。截至3Q21期末,我国新能源汽车保有量约678万辆,充电桩数量约222.3万个,车桩比约1:3,处于全球领先水平。但考虑单次充电时长及土地、电力等资源限制,随着新能源汽车保有量上升,我们认为换电有望成为充电以外的重要补能方式。截至2021年10月,我国换电站建设数量为1,086座,仍处于初期阶段。

换电模式具备更高补能效率并有助于资源分配,但短期受限于成本和标准问题。对消费者而言,换电能明显加快补能效率,并能够降低购车成本、享受电池升级等;对社会而言,换电模式有助于降低配电容量、协助电网调峰、加强土地集约利用和加强电池统一管理。然而,换电站初始建设成本较高,且当前电池等标准不一对换电站运营效率提出了较大考验。

早期换电实践表明放量车型等为换电站建设前提,现阶段我国实践者主要针对高端车型和营运车型。早期Better Place因缺乏放量车型而难以为继,特斯拉受制于法律不支持车电分离而商业模式受限。当前我国政策端对换电模式表达支持,例如补贴前售价30万元以上的新能源乘用车,仅换电车型可继续获得补贴。截至2021年10月,蔚来、奥动新能源分别建设有换电站609/370座,且产品已实现升级换代。蔚来规划2025年全球建设4,000座换电站,国内3,000座。奥动规划2025年建设万座换电站。

换电站盈利高度依赖于利用率,预计2025年稳态需求量2.2-2.6万座。结合换电站成本项,我们保守估计,日服务次数100次约为盈亏平衡点,超过160次则能够获得较好利润。结合对换电车型保有量和换电频率的估计,同时考虑换电站超前布局的特征,我们预计2025年我国换电站数量将达到2.2-2.6万座,对应市场规模约330-520亿元。

风险

换电站投资建设不及预期;新能源汽车销量不及预期;政策法规变化。

 

正文

充换电设施现状:快速增长,充电为主,换电模式萌芽


近几年充电桩随新能源汽车销量快速增长

2H20以来新能源汽车销量呈现快速增长态势。根据中汽协统计,1H20我国新能源汽车销量同比下降约41%,而2020年7月起恢复正增长且增速呈现扩大趋势,2H20销量同比增长65%,2020全年销量同比增长约10%。2021年我国新能源汽车销量保持快速增长态势,2021年1-10月累计销量达到254.2万辆,同比增长1.8倍。

伴随新能源汽车销量增长,充电设备保有量同步跟进。根据中国电动汽车充电基础设施促进联盟(EVCIPA)统计,截至2021年10月,我国公共充电桩和私人充电桩保有量分别为106.2/119.1万个,同比增加59%/43%,合计222.3万个,同比增加50%。

图表1:我国新能源汽车销量

资料来源:中汽协,中金公司研究部

图表2:我国公共+私人充电桩保有量

资料来源:EVCIPA,中金公司研究部

 

我国车桩比持续提升,水平已不低,但增长和改善潜力仍较大

从车桩比来看,2015年以来我国车桩比持续改善,在全球范围内保有量水平已不低。根据公安部统计,2015年底我国新能源汽车保有量为58.3万辆,彼时充电桩保有量仅6.6万个,车桩比约1:8.9。截至3Q21,我国新能源汽车保有量约678万辆,车桩比已提升至约1:3.0。

从公共桩角度来看,扣除私人充电桩数量所对应的新能源汽车保有量,分摊到单个公共充电桩的新能源汽车数量由2015年的10.0降至3Q21的5.4。从国际对比来看,根据BloombergNEF和欧盟替代燃料研究所(EAFO)统计,从公共桩所对应的车桩比来看,2020年美国为1:19.5,欧洲新能源汽车保有量前三大国家(德国、挪威、英国)分别约1:13/ 1:24:/1:13,车桩比水平均明显低于我国。

考虑汽车销量、充电时长等因素,我国充电基础设施建设仍有较大提升和改善空间。尽管我国车桩比(公共桩)已达到全球领先水平,但我国充电基础设施远未饱和。一方面,我国新能源汽车销量仍处于快速增长态势,中金汽车组预计2025/2030/2050年我国汽车销量有望达2,241/2,419/2,621万辆,新能源汽车渗透率分别有望达到30%/61%/90%,对应新能源汽车销量约672/1,476/2,359万辆,进而带动新能源汽车保有量和充电需求持续较快上升;另一方面,较长的单次充电时长(不考虑排队时间,慢充5-8小时,快充0.5-2小时,而加油或换电过程仅几分钟)使得充电桩的短时内服务能力有限,难以应对充电需求的“潮汐现象”(如节假日需求倍增导致排队时间较长)。

此外,相较于国外,我国的人口密度较高,特别是大城市的中心城区土地等资源相对紧张,使得私人桩建设潜力受到土地、配电容量等因素的制约。

图表3:截至3Q21我国车桩比约1:3

资料来源:公安部,EVCIPA,中金公司研究部。注:公共桩车桩比=(新能源汽车保有量-私人充电桩保有量)/公共充电桩保有量。

图表4:2020年中美欧各国车桩比

资料来源:BloombergNEF,EAFO,中金公司研究部。注:仅考虑公共充电桩,不包括私人充电桩。

从提升补能效率来看,除了布局更多充电桩、提升充电桩充电速度外,换电有望成为新能源汽车的重要补能方式之一。顾名思义,换电即直接更换上充满电的电池,而无需等待充电过程。不考虑排队时长,换电过程本身仅需三分钟,相较于充电具有较明显的时间优势。

蔚来加快换电站布局,贡献行业主要增量。根据EVCIPA统计,截至2021年10月,纳入统计的三家换电运营商的换电站总量为1,086座,同比、较年初增加558/524座,从汽车保有量来看,单座换电站的平均服务车辆超过6,200辆,当前换电站建设仍处于早期阶段。

从地区分布来看,北京(237)、广东(151)、浙江(103)、江苏(78)、上海(75)数量较多,合计占59%。从运营商主体来看,目前换电站运营数量达到一定体量的企业较少,主要为蔚来汽车、奥动新能源、杭州伯坦,2021年10月换电站数量分别为609/370/107座,较年初分别增加427/84/13座,增量主要来自蔚来。特别的,2021年6月以来,蔚来单月新增换电站数量从上半年的个位数快速增加至80-90台。

图表5:我国换电站数量

资料来源:EVCIPA,中金公司研究部。注:不含重卡换电。

图表6:换电站数量占比

资料来源:EVCIPA,中金公司研究部

充换电模式对比:换电效率更优,但成本和标准受限

现阶段充电和换电作为可行的补能方案,均尚未形成稳定可靠、可盈利的商业模式,二者处于各自发展和探索阶段。从发展现状来看,换电模式的成熟度低于充电模式。

从优劣势对比来看,换电模式的主要受益为消费者,提高了消费者的使用体验舒适度和降低初始购置成本,并且对于社会电力、电池、土地等资源分配和管理具有一定调节作用。从这个维度来看,在充电桩尤其是私人充电桩需求难以实现的情形下,换电站作为一项补充性补能方式,有其存在的价值和基础。此外,考虑社会外部性,换电模式具备成为国家鼓励和支持方向的良好条件。

同时,换电模式也具有相对明显的弱势或瓶颈,目前较为突出的两项分别为高投入成本和现阶段电池等各项标准的不统一。

图表7:换电模式的优势和劣势

资料来源:中金公司研究部

换电优势:解决消费者充电痛点,提升社会资源利用率

换电模式兴起的源头即是解决或缓解充电速度慢的痛点,消费者是换电模式的直接受益者。具体来看:

►缩短补能耗时:换电所需时长仅3-5分钟,明显优于充电特别是慢充模式,而快充模式会导致电池内部结构偏离常态进而影响电池循环使用寿命,因此当充电需求不紧急时,为了保护电池,车主一般会选择慢充模式。从北京市2020年充电设施运营情况来看,除了在停留时间较长、充电需求不紧急的居住生活类和公共服务类场所外,其他场所中快充的功率利用率[1]高于慢充。从不同功率的充电设施来看,在15kW以上的充电设施中,功率越高,消费者使用偏好越强。当换电站分布密度足够大时,换电作为短时停车补能的重要补充方式,有助于缓解消费者的“里程焦虑”,提升电车在长途行驶场景中的可靠性。

►降低购车价格:换电模式实现了“车电分离”(消费者可购买不含电池的车体,通过租赁或其他方式获得电池)。例如2020年蔚来发布了BaaS(Battery as a service)商业服务,消费者可以以电池租赁的方式购买蔚来全系车型(支付电池月租费980元),而购车价格一次性降低7万元,降低了消费者初始购车压力。此外,BaaS服务为“可充可换可升级”,换电模式下,消费者可免费享受后续的电池容量和性能升级,而无需额外购买新款电池。

►其他:除上述两项迫切而直接的益处外,对于消费者而言,由于省去了电池价值的评判问题,因此二手车保值率会相对上升;在专业化的电池统一管理模式下,电池的安全性、使用寿命会相对提升;对于部分因电力负荷不足或停车位不足而无法满足私人桩安装需求的小区而言,换电有望成为一项较为有效的补充。

图表8:北京市主要场所快慢充使用偏好对比(2020)

资料来源:北京市城市管理委员会,中金公司研究部。注:纵轴代表功率利用率高低。

图表9:北京市充电设施功率使用偏好(2020)

资料来源:北京市城市管理委员会,中金公司研究部

图表10:蔚来汽车换电模式车辆购置价格更低

资料来源:蔚来汽车,中金公司研究部。注:首付按制造商建议零售价的15%,月供按2.99%费率,36个月计算。

对于社会资源配置角度而言,相较于充电模式,换电模式在配电容量、电网调峰、土地资源、电池管理等方面起到更好的调节作用:

►降低配电容量:随着新能源汽车保有量增加,部分地区特别是老旧小区出现了充电桩安装难等问题。我国各地住宅小区对居民区的供电配置容量基本按照建筑面积大小划定,如山东省为80㎡及以下每户4kW,81-120㎡每户6kW,120-150㎡每户8kW,150㎡以上每户12kW。一般的家用慢充充电桩功率为7kW(快充充电桩功率在30/60/120kW甚至更高),相当于一户住宅的配电容量。而老旧小区早期设计配电容量时未考虑对新能源车充电桩的大量预留,因此当小区内已有充电桩数量达到一定程度时,会出现配电容量不足的现象,进而限制新桩建设。解决这一问题,需要在早期设计阶段预留更多容量,或对小区进行电力增容改造,但会延伸出费用支出和支出义务归属等问题。由此,随着新能源汽车保有量和密度上升,私人桩建设瓶颈或逐渐显现,特别是一些大城市已经出现了类似矛盾,而此类场景需依托于公共桩建设或换电站建设来满足相应需求。例如从2020年北京市关于私人充电设施的舆情反馈来看[2],在1,647条舆情中,民众反映的主要是建设类问题(占85%),建设类问题中86%为自用桩安装难问题,约1,200条。

►协助电网调峰:一般而言,晚间是新能源汽车充电高峰期。以北京市为例,上午4时起全市新能源汽车充电量开始逐渐上升,下午16时前后为一天中充电高峰期,前置于用车高峰期,同时也避开晚间高峰期电价。而北京市夏季下午16时-17时实施尖峰电价(我国实施分时电价制度,分为低谷、平段、高峰、尖峰四类,电价依次升高),电度电价明显高于平段和低谷。在换电模式下,换电站可充分利用夜间0时-7时的低谷电价对电池进行充电,一定程度上达到削峰填谷的作用,同时可利用低电价降低补能成本。

►土地集约利用:换电站如同加油站,除排队时间外,车辆开入后基本不会额外花费时间停留。而充电站需要为每个桩位预留较大的土地面积,且车辆对车位的占用时长难以控制,例如2020年北京市关于公共类充电设施的舆情反映中,增设充电桩为第一大问题,其次即为油车或电车占位问题,占舆情总量的21%。以奥动新能源4.0换电站为例,单站占地面积约150㎡,最多可服务3,000辆车,折合每辆车占地面积0.05-0.5㎡。而当使用充电桩,每辆车占用的土地面积为12㎡,明显高于换电模式。由此,换电站对于城市特别是大城市的土地集约利用具有明显帮助。

►电池统一管理:换电模式下,电池由专业车企或第三方运营商进行统一管理和监测,能够提升对电池安全性的管理和控制,同时便于电池的梯级利用和回收,例如在新能源汽车领域循环使用寿命或电池衰减达到一定程度时,电池可在储能领域继续使用。由此,对于电池资源的整合、调配和管理,换电模式有助于实现资源优化配置,对社会存在正外部性。

图表11:公共类充电设施舆情信息分类

资料来源:北京市城市管理委员会,中金公司研究部。注:为2020年北京市数据,共2,714条。

图表12:私人类充电设施舆情信息分类

资料来源:北京市城市管理委员会,中金公司研究部。注:为2020年北京市数据,共1,647条。

图表13:北京夏季一般工商业分时电价

资料来源:国家电网,中金公司研究部。注:横轴代表时间,为0时至24时。

图表14:北京新能源车冬夏季充电时段分布(2020

资料来源:北京市城市管理委员会,中金公司研究部。注:横轴代表时间,为0时至24时;纵轴高低代表充电量多少。

换电劣势:建设成本高企,电池等标准难统一

现阶段,换电模式的尝试仍处于早期阶段,且尝试换电的车企仍在少数。相较于充电桩建设,换电站建设在成本、标准、设计等方面提出了相对严苛的要求,使得车企不敢轻易尝试换电模式。具体来看:

►建设成本较高:交流充电桩价格为几千元,考虑安装费用一般不到1万元。直流充电桩的功率较大,保护性元器件数量更多,设备成本在几万元。而换电站硬件投入需200-300万元,主要构成包括换电机器人、电池仓、换电平台等;人工方面,充电桩基本可以无人运营,现阶段换电站存在人工运营费用(行业正向无人运营趋势发展);此外,换电站需额外承担较高的电池折旧或租赁成本。同时,考虑作为一项系统性的基础设施,换电站需要适度超前布局,且仅当布局密度达到一定程度时才具备现实意义。因此,换电模式下,车企或相关企业须承担较高的前期投入费用。

►多项标准不一:现阶段,我国电池标准、接口标准等尚未统一,进而不同品牌电池和车型难以共用换电站,而充电桩接口的统一性相对较高。对于电池标准而言,统一意味着失去差异化,可能丧失或削弱获取超额利润的机会。此外,不同品牌产品之间互用意味着搭载在电池基础上的算法、数据等共享,涉及电池和车企的技术知识产权,此在企业间尚不易达成共识。而当标准不一时,意味着不同品牌、不同型号车辆需要定制设计换电站,一方面增加了换电站的建设数量和成本,另一方面增加了换电站的设计时间和成本。根据我们的调研,行业中一些专业化的设备供应商认为,未来换电站建设或无法以统一化的加油站为模板,而是如4S店一般,对于车企而言,换电站或将是差异化、独立化的建设方案。

►设计要求较高:并非所有车型都支持换电模式,除了销量达到一定规模的前提外,一些已经开发好的车型可能因为兼容性、尺寸等种种原因而难以适用于换电模式。例如一些车型的电池与车体的一致性较差,同一款电池装到另一辆同车型的汽车上时无法较好地正常使用。当前蔚来、北汽等已成功试验换电模式的车企均采用正向研发思路进行换电车型研发,即在将换电作为基础设想的前提下进行车型设计和研发。而行业中一些尝试采用改装车实施换电路径的做法均未能获得较好成效。2020年7月,工信部副部长辛国斌表示,工信部下一步将继续大力推进充换电基础设施建设,进一步完善相关技术标准和管理政策,鼓励企业根据使用场景研发换电模式车型[3],显示了国家对于换电模式的支持态度。2021年4月30日,国家标准委批准发布了我国换电领域首个基础通用国家标准《电动汽车换电安全要求》,自11月1日开始实施,该标准规定了可换电电动汽车所特有的安全要求、试验方法和检验规则。

考虑换电模式的两大核心缺陷,一定程度上,当前换电模式更适合于营运车型及高端车型:

对于营运车型而言,由于车辆的使用频率较高、持续和中长途行驶的需求场景较多,因此对于短时补能的需求较强;而对于主要进行中短途行驶且路线相对固定的车主而言,夜间固定点位的慢充模式即可满足绝大部分的补能需求。同时,对于营运车型而言,除补能需求量大以外,车型数量相对单一,使得换电站可以达到较高的使用率,进而更容易跨过盈亏平衡点。例如截至1H21期末,北汽集团新能源汽车保有量接近60万辆,奥动新能源与北汽集团合作建设针对纯电动出租车的换电站。2021年9月,北汽推出了EU5快换版车型,根据北京市交通委下发的《2021年北京市纯电动出租汽车推广应用工作方案》[4],其将成为2021年北京市计划新增和更新的1.72万辆巡游出租汽车的升级车型。

对于高端车型而言,由于售价较高,因此换电站等成本增加项折合的额外费用率相对更低,车企对此类费用的承受力相对较高。例如,根据蔚来汽车测算,采用换电模式下,单台车辆全生命周期的额外成本大概占车辆售价的1%-1.5%。而当售价较低时,成本占比翻倍至5%-6%,几乎侵蚀传统车企常态化水平下的所有利润。

发展历程:国外提供早期经验,国内市场雏形初现


早期尝试:受制于市场销量和政策法规

Better Place:最早进行大规模换电商用化尝试

Better Place是第一家进行大规模换电实践的企业。2007年以色列夏嘉曦(Shai Agassi)提出换电设想,成立了Better Place并尝试寻找车企、政府等方的支持。尽管获得了以色列政府的支持和超过7.5亿美元的融资金额,但受制于成本高昂和盈利困难,2013年5月26日,Better Place宣布停止运营。

除了当前仍然存在的标准不统一、车企对技术开放相对谨慎等问题,Better Place的失败也与历史的特殊阶段有关:1)彼时新能源汽车市场未成熟,未能有爆款或放量车型,进而换电站利用率不高,盈利困难。2008年Better Place与雷诺集团开展合作,承诺向雷诺订单10万辆FluenceZE电动车,但最终销量不到2,000辆,导致Better Place大幅亏损;2)缺乏持续和强大的资金支持。彼时Better Place一座换电站成本高达百万美元,因而前期投资规模巨大。同时由于换电站利用率低,企业缺乏稳定现金流支持。除了雷诺外,也缺乏其他合作车企,进而换电站商业模式难以跑通。

由此说明,在电池等标准不统一的前提下,具有放量车型是建设换电站的必要前提。当前具备规模化换电站的三家企业均具备放量车型,其中蔚来汽车主要针对其私人车主客户,奥动新能源主要与北汽等合作针对出租车、网约车等营运车辆,杭州伯坦主要服务于网约车、物流车、出租车等营运车辆。

特斯拉:受制于法律规制等因素

2013年6月特斯拉发布93秒换电技术,但仅过2年,2015年特斯拉放弃换电模式,并回到超充站建设模式上来。特斯拉建设超充站的成本约25万美元,单座换电站成本约50万美元。但低使用率使得特斯拉换电站未能获得良好成效,其商业模式受制于法律规范等限制。

►收费较贵:特斯拉换电模式一次收费60-80美元(美国汽油加油通常单次20-30美元),而其对消费者开发的超充为免费使用,后者使得车主能够在20分钟充满一半电量。由此,换电对于特斯拉车主吸引力不足,换电站利用率偏低。

►便捷性低:特斯拉的换电模式本质上是“借”电,车主在特斯拉换电站换完电池后,需要返程时再回到服务中心重新装回自己的原电池,否则车主需要支付电池差价(根据电池新旧)或快递电池(自行支付快递费用),这与当前蔚来等推行的真正意义上的换电存在明显差异。其背后原因在于美国法律并不支持车电分离,因此更换原装电池的车辆无法顺畅地跨州运行。

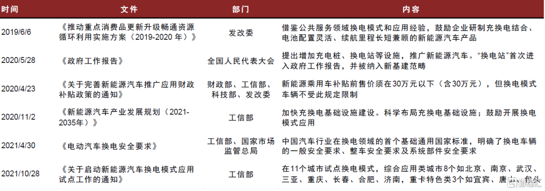
对于车电分离的法律界定问题,目前国内已得到初步解决。2019年6月由国家发改委、生态环境部、商务部印发的《推动重点消费品更新升级畅通资源循环利用实施方案(2019-2020年)》指出,“引导企业创新商业模式,推广新能源汽车电池租赁等车电分离消费方式,降低购车成本”。2020年4月,财政部、工信部、科技部、发改委联合发布的《关于完善新能源汽车推广应用财政补贴政策的通知》指出,新能源乘用车补贴前售价须在30万元以下(含30万元),但换电模式车辆不受此规定限制,进一步支持车电分离商业模式的发展。

早期电池和车必须搭配售卖,只能开具一张发票。2020年7月31日,蔚来开出了第一张车电分离购车发票,车主购买除电池外的其他车体部分,电池则卖给电池资产管理公司,这意味着车电分离商业模式在中国得以落地。

图表15:国家部门关于新能源汽车换电推出的政策文件

资料来源:发改委、财政部、工信部等,中金公司研究部

中国实践:营运车型和高端车型开启换电尝试

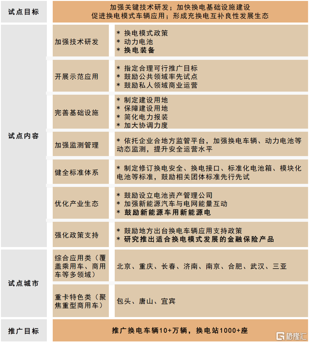
2021年10月28日,工信部发布《关于启动新能源汽车换电模式应用试点工作的通知》,拟在11座城市开展换电模式试点工作。其中,试点工作分为两类,一类为综合应用类,覆盖乘用车、商用车等领域,城市包括北京、重庆、长春、济南、南京、合肥、武汉、三亚;另一类为重卡特色类,聚焦重型商用车领域,城市包括包头、唐山、宜宾。政策预期目标为推广换电车辆超过10万辆,建设换电站超过1,000座。

本次政策试点工作的目标包括加强关键技术研发、加快换电基础设施建设、促进换电模式车辆应用和打造充换电互补的良性发展生态。除上述目标和相关政策、金融等支持外,政策还提到鼓励新能源车用新能源电,一定程度上指向“光储换电站”等新能源综合利用形式。2017年北汽新能源曾提出“擎天柱计划”,计划投资100亿元到2022年在全国范围内建设3,000座光储换电站。目前来看,换电站建设进度晚于计划。2021年10月19日,蔚来与联盛新能源签署战略合作协议,将由联盛为蔚来在全国范围内的二代换电站投建安装屋顶分布式光伏电站。而根据蔚来公布的规划,到2025年在全国范围内建设的换电站将达到3,000座。

企业层面,十年前我国企业已开展早期换电尝试。2005年奥动新能源即在兰州设立首个充换电实验站,2008-2010年陆续为北京奥运会、上海世博会、广州亚运会提供换电运营服务。2010年国家电网加入“中国企业电动汽车产业联盟”,次年确定了智能充换电运营模式的基本思路为“换电为主,插充为辅,集中充电,统一配送”。而彼时国内大批量建设换电站的条件尚不成熟,因此相关计划基本搁置。当前已有三家企业批量化建设了换电站,分别是蔚来、奥动新能源和杭州伯坦,蔚来主要针对旗下高端车型私人用户,奥动和伯坦主要面向营运车辆。

图表16:开展换电模式试点工作的具体政策内容

资料来源:《关于启动新能源汽车换电模式应用试点工作的通知》,中金公司研究部

蔚来汽车:定位于中高端车型的大批量换电服务

蔚来成立于2014年,产品定位中高端,目前已推出4款主力车型,分别是ES8、ES6、EC6、ET7。蔚来集团创始人李斌曾表示,2012年起其就将换电的商业模式和技术创新作为蔚来的发展的重要基点,因此,蔚来的车型均为换电模式下正向研发的车型,电池包的外尺寸能够兼容品牌中的最小车型。同时,李斌认为,换电模式的成功需要满足4项先决条件:

►1)可换电的车辆设计。包括电池包、车、BMS、换电站、云端服务等的设计;

►2)建立换电运营服务体系。车企需要建立覆盖面广乃至覆盖全国的换电网络体系;

►3)支持车电产权分离的政策。当前政策已支持其实现,同时需要进一步完善相关技术标准和管理政策;

►4)独立的电池资产公司完成运营。假设一辆车对应一块备用电池,价值8-9万元,10万辆车则对应80-90亿元的电池资产,需要第三方来完成电池资产的持有和运营。

目前蔚来已初步实现几项前提条件。2020年8月蔚来正式发布基于车电分离的BaaS(Battery as a service)电池租用服务方案。车电分离模式下购车价格减少7万元,对于70kW的电池包,每月电池租用服务费980元。2020年8月18日,蔚来、宁德时代、国泰君安、湖北省科技投资集团共同投资8亿元成立武汉蔚能电池资产有限公司,四家公司各持股25%。此后武汉蔚能完成了几轮增资扩股,其中山东威达增资1.5亿元。截至2021年8月18日,蔚来、宁德时代、湖北投资集团、山东威达分别持股19.84%/10.91%/10.91%/8.18%。

换电站建设方面,蔚来已成为国内运营换电站数量最多的企业,并加快换电站建设。2018年5月蔚来首座换电站投入运营。2021年4月5日,蔚来首次二代换电站落成。相较于一代换电站,二代换电站的电池容量从5块提升至了13块,换电站日服务能力从120次增加至312次。同时,二代换电站传感器数量和算力明显提升,支持自动泊车入站、车内一键自助换电、自动调整车辆姿态等功能。截至2021年10月,蔚来换电站保有量中,二代站占67%。

根据EVCIPA数据,截至2021年10月,蔚来建成换电站609座(蔚来官方披露数据为598座,二者相对接近),2021年1-10月贡献了三家换电站建设企业(蔚来、奥动、伯坦)中81%的换电站增量,保有量市场份额由年初的32%快速提升至56%。同时,根据蔚来统计,随着二代站投入和快速建设,蔚来换电站的车站比由2021年4月的606下降至10月的272,同时电区房(距离换电站3公里以内的住宅)覆盖率由年初的20%提升至10月的40%,蔚来目标2025年电区房覆盖率达到90%。

未来展望方面,2021年7月9日,蔚来发布了2025换电站布局计划:

计划2021年换电站保有量目标为700座(2020年时订立目标为300座,后提升至500座,此次再度提升至700座);

2022-2025年,在中国市场每年新增600座换电站(若计划实现,则2025年国内换电站数量约3,100座);

至2025年底,全球换电站数量超过4,000座,其中国外市场换电站约1,000座。(2021年11月蔚来与壳牌签署战略合作协议,计划到2025年双方在中国共建100座换电站,2022年起计划开始在欧洲进行换电站建设、运营试点工作)。

图表17:蔚来换电站建设数量及市场份额

 

 

 

资料来源:EVCIPA,中金公司研究部

图表18:2021年蔚来换电站车站比和电区房覆盖率

资料来源:蔚来汽车,中金公司研究部

北汽:与奥动新能源合作开展营运车辆换电服务

2016年起,北汽新能源、奥动新能源与上海电巴开展合作,率先在北京开展换电建设和运营。2020年北汽新能源在北京、云南的纯电出租车市场份额超过90%,并在北京、厦门、兰州、广州等地建设换电站。截至1Q21期末,北汽新能源已在19个城市累计建成255座换电站,运营186座,其中北京160座。

2020年12月,合作换电站已迭代至4.0版本,效率方面,从2.0换电站的全程5分钟、换电100秒缩短至全程1分钟、换电20秒;电池储备量从3.0版本的28块增加至60块;日设计服务能力提升至400-500车次。

奥动新能源为我国最早开始探索换电技术的企业之一。2005年建设了世界第一个充换电实验站,2016年成立奥动品牌,开始在北京为出租车等营运车辆提供换电站建设和运营服务。根据EVCIPA统计,截至2021年10月,奥动新能源换电站数量为370座,较年初、同比增加84/94座。2021年奥动新能源加快了资金、产能、外部合作等方面的步伐,具体来看:

►资金方面:2021年9月奥动新能源完成B轮15亿元融资,由广州政府平台基金和恩泽基金领投。奥动已累计获得创始人、蔚来资本、北汽新能源等35亿元投资(含B轮)。

►产能方面:2021年11月,电巴新能源(奥动子公司)入驻上海、临港产业区钻石园,拟建设投资“集装箱式乘用车充换电设备研发生产基地”二期项目,设计年产能为1,000台套,产值约15亿元(单价合150万元/台套)。

►车企合作方面:截至2021年10月,奥动新能源已经与上汽、一汽、北汽、广汽、长安、东风、合众等14家车企合作开发超过24款换电车型。2016年开展规划化换电服务运营以来,换电车辆超过5万辆,累计换电1,847万次,换电运营里程超过26亿公里。

►能源集团合作方面:2021年4月,奥动与中石化开展战略合作,将在全国超过3万座中石化加油站布局换电站;11月8日,英国石油公司BP与奥动新能源签署合资合作协议,拟在广州完成合资公司试点项目,为广州出租车、网约车和其他乘用车辆提供换电服务。

2021年5月,奥动新能源董事长蔡东青发布奥动5年发展规划,目标至2025年建设10,000座换电站(2020年11月20日广州车展发布规划为5,000座),达到1,000万辆以上的换电车辆服务能力(此前规划为200万辆)。

图表19:奥动换电站建设数量及市场份额

资料来源:EVCIPA,中金公司研究部

图表20:奥动新能源发展历程

资料来源:奥动新能源,中金公司研究部

换电站盈利模型与稳态需求测算


盈利模型:主要取决于利用率(日服务次数)等

换电站的成本包括固定成本和变动成本,其中固定成本包括设备折旧、土地费用、电池费用、人工成本、维保费用等,变动成本主要为电费。

以奥动3.0换电站为例,其储备电池为28块,理论日服务能力为400次(考虑昼夜实际车流量和用车需求,一般情况下实际日服务能力可认为是理论值的2/3)。

►成本项:固定成本方面,假设土地折旧或土地租赁费用为30万元/年,设备等(换电设备、电力增容、EPC工程等)投资折旧为30万元/年,电池折旧或租赁费用为28万元(每块电池折旧1万元/年),人工、维保等费用50万元/年;变动成本方面,按照工商业平段电价0.8元/度计算(峰段约1.2元/度,谷段约0.3元/度。随着换电站运营算法优化,有望通过调节充电节奏降低平均电价成本)。

►收入项:单次换电电量为40度,换电价格约为1.75元/度。

►利润项:假设日服务次数达到实际峰值约250次,则对应年收入约639万元,总成本430万元,年度利润约209万元,利润率约32%,投资回收期约3年。

我们保守估计,日服务次数超过100次实现盈亏平衡,日服务次数超过160次才能实现较好利润。在此测算模型中,当日服务次数为100次即利用率为25%时,换电站年利润为0。假设初始投资成本为600万元,要实现10年收益IRR达到8%,则需要年利润超过89万元,对应利用率约41%,对应日服务次数超过160次。

图表21:换电站盈利模型测算

资料来源:奥动新能源,中金公司研究部

图表22:换电站盈利模型敏感性分析

资料来源:奥动新能源,中金公司研究部。注:假设初始投资额为600万元。

稳态乘用车换电站数量估算:主要取决于换电车型保有量和使用频率

当自上而下测算稳态的乘用车换电站需求量时,我们主要考虑换电车辆保有量(与新能源乘用车保有量趋势存在一致性)、车主周换电次数。而假设单体换电站的服务频率为固定参数如100次/天(当达到150次则能够实现较好盈利,我们预计2025年尚无法达成此条件),主要由于当用/换电总量一定时,日服务次数(利用率)与换电站数量成负相关系。而实际中,车企或其他企业考虑建设换电站数量时主要考虑车辆分布情况,换电站使用率为结果而非原因,并且换电站具有超前建设的特征,因此正常情况下随着换电车型的保有量上升,相应提前布局的换电站使用率呈现先低后高的态势,换电站利用率并非影响换电站布局的先决参数。

换电车辆是换电站服务的潜在客群和存在的前提条件。当前蔚来换电站以蔚来车型放量增长为前提,奥动换电站以合作的相关出租车等营运车辆逐渐更替至换电版本为前提。2018年至2021年11月,蔚来汽车累计销量约15.5万辆。截至2021年9月,北汽在全国19个城市投放换电车辆3.2万辆,其中北京2万辆。我们估计2021年全国换电车辆保有量在20-30万辆左右。随着蔚来汽车放量、其他私家车企研发换电车型、及营运车辆换电车型替换,我们预计2025年全国换电车辆保有量有望提升至约348万辆。

周换电次数的变动性来自两个因素,一方面是车主的使用习惯,包括用电总量、充换电设施选择分配等,另一方面是私家车和营运车的结构占比,当营运车占比上升时,车主平均换电频率将增加。根据清华大学2021年5月发布的《2021年中国一线城市出行平台调研报告》,网约车司机平均每周出车6.5天,假设每1-1.5天换一次电,而私家车每周换电次数在1-2次,同时我们预计换电模式会率先在营运车辆端获得批量化应用,2025年换电车辆中营运车占比较大,由此我们估计车主平均周换电次数约4.2次。

中性预测下,我们假设:1)2025年新能源乘用车保有量约2,900万辆,12%为换电车型,对应保有量约348万辆;2)车主平均每周换电4.2次;3)单座换电站使用频率为100次/天。则中性预期2025年换电站稳态需求量为2.1万座。

此外,考虑2025年我国新能源汽车及换电车型销量仍处于快速上升期,结合换电站超前布局的特征,我们认为中性预期下,2025年我国换电站保有量有望达到2.2-2.6万座。考虑单座换电站设备价值量在150-200万元,我们预计至2025年我国乘用车换电设备市场规模约330-520亿元。

图表23:乘用车换电站稳态需求量预测敏感性分析

资料来源:中金公司研究部。换电车辆数量单位为百万辆,周换电次数单位为次/周。

风险及免责提示:以上内容仅代表作者的个人立场和观点,不代表华盛的任何立场,华盛亦无法证实上述内容的真实性、准确性和原创性。投资者在做出任何投资决定前,应结合自身情况,考虑投资产品的风险。必要时,请咨询专业投资顾问的意见。华盛不提供任何投资建议,对此亦不做任何承诺和保证。

风险及免责提示:以上内容仅代表作者的个人立场和观点,不代表华盛的任何立场,华盛亦无法证实上述内容的真实性、准确性和原创性。投资者在做出任何投资决定前,应结合自身情况,考虑投资产品的风险。必要时,请咨询专业投资顾问的意见。华盛不提供任何投资建议,对此亦不做任何承诺和保证。