热门资讯> 正文
2021-12-07 13:40
原标题:2022年全球益生菌行业市场规模与竞争格局分析 主要需求行业为功能性食品 来源:前瞻产业研究院
益生菌行业主要上市公司:目前国内益生菌行业的上市公司主要有科拓生物(300858SZ),福成股份(600965SH),莱特九州(831181.OC),汤臣倍健(300146.SZ),江中药业(600750.SH),合生元(01112HK)等。
本文核心数据:全球益生菌市场规模,全球益生菌主要供应商,全球益生菌下游需求情况,益生菌价格区间,全球益生菌未来市场规模预测
1、市场规模500亿美元以上
益生菌(Probiotics)又称活菌制剂、微生态调节剂、生态制品、促生素等,是一类能够促进宿主肠内微生物菌群的生态平衡,对宿主健康和/或生理功能产生有益作用的活性微生物。其作用主要是经摄入宿主体内后,能改善肠道菌群结构、促进肠道中有益菌的增殖、抑制有害菌的生长,提高机体特异性或非特异性免疫力,从而有利于抵御各种疾病的发生凹。对人或动物体内进行稳态调节,具有抑制有害菌增殖、促进营养物质吸收、代谢合成营养物质等功效。益生菌定植于人或动物肠道、生殖系统内,对人体稳态起调节作用,通过抑制有害菌增殖、促进营养物质吸收、代谢合成营养物质等途径对宿主健康产生重大影响。从而达到维持肠道健康、菌群平衡、增强人体免疫等功能。
根据Statista的数据显示,2016-2020年全球益生菌行业的市场规模呈现逐年增长的状态。2016年全球益生菌的市场规模为428亿美元,到2020年全球益生菌的市场规模增长至566亿美元,同比上年增长7.6%。

2、国际企业为主要供给商,功能性食品为最大需求行业
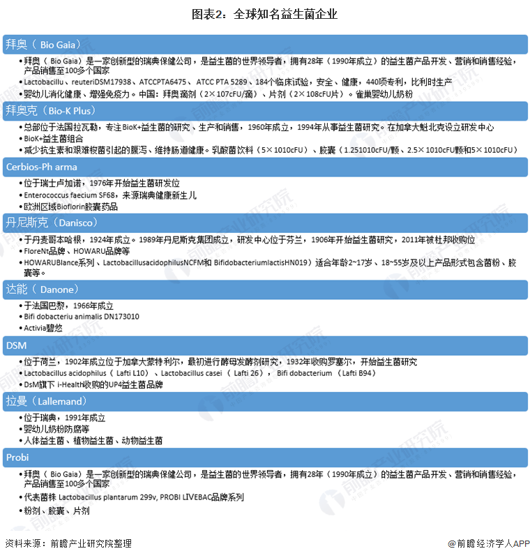
北美、欧洲等地区益生菌产业起步早、制度较完备、技术 较成熟,在全球市场占据优势地位。一些国际企业拥有资金及品牌力量,在全球益生菌的攻击上有着不可忽视的地位。如法国拉曼、科汉森和杜邦(丹尼斯克)等品牌,因为其技术先进、研究成熟并拥有全球知名的专利菌株,如鼠李糖乳杆菌GG、动物双歧杆菌BB12、嗜酸乳杆菌NCFM等。

益生菌终端消费品制造商较为丰富,主要包括食品饮料生产商、益生菌终端消费品生产商、功能性食品生产商以及宠物食品生产商等。益生菌下游需求的应用场最主要可分为:乳制品、药品及保健品、动植物用益生菌。目前益生菌是以应用于人类的产品为主,占比达到90%以上,其中功能性食品产品占比达到82.9%,保健药品和食品占比为8.6%。主要应用在农作物和畜牧业的益生菌原料产品产比为5.6%。

3、价格区间多集中在300元以内
益生菌终端产品价格主要集中在100-300元之间,主要是以胶囊、粉状的产品为主。品牌和产品终端形式的不用价格有所不同。

4、未来发展行业规模将达近800亿
大健康产业已成为全球最大的新兴产业,是全球的“财富第五波”。随着经济发展,伴随着微生物健康科普席卷全球的热潮,消费者对益生菌产品的需求日益增加,益生菌产业在经济文化发达的城市已初露头角。另外,从经济效益看,益生菌产品消费对整个国民经济发展的推动作用日益凸显,益生菌产业在国民经济中所占的份额也稳步提高。在益生菌产业发展过程中,各国非常重视该领域的研究和开发,形成了各具特色的产业发展模式。近年来随着消费者对益生菌产业认知提升以及产品创新增强,益生菌也迎来了更多样化的形式。
同时,随着肠道科学研究的逐步深入,加上新冠疫情下消费者和患者教育的助力,大众对益生菌的需求进一步放大,越来越多企业对研发益生菌产品持积极态度。这个赛道吸引了众多食品企业重金投入,也有许多药厂积极参与,在普通食品、保健食品、新药研发等领域深度布局。预计到2026年,全球益生菌的市场规模将接近800亿美元,复合增长率达到5.64%。

以上数据参考前瞻产业研究院《中国益生菌行业市场前瞻与投资战略规划分析报告》,同时前瞻产业研究院还提供产业大数据、产业研究、产业链咨询、产业图谱、产业规划、园区规划、产业招商引资、IPO募投可研、招股说明书撰写等解决方案。
更多深度行业分析尽在【前瞻经济学人AIPP】,还可以与500+经济学家/资深行业研究员交流互动。