简体
  • 简体中文
  • 繁体中文

热门资讯> 正文

百威亚太:前9个月持有人应占溢利8.51亿美元 同比增长69.86%

2021-10-28 07:44

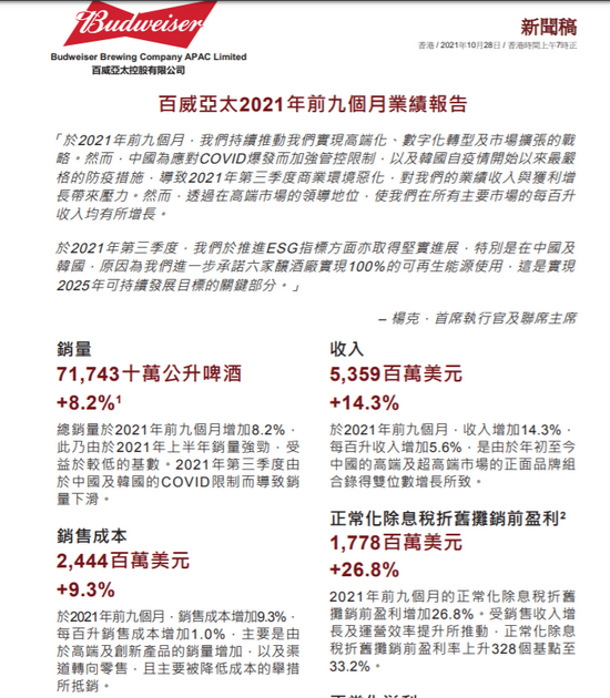
  百威亚太公布前三季度业绩,百威亚太于港交所公告称,于2021年前九个月,收入增长14.3%,同时销量增长8.2%及每百升收入增长5.6%。正常化除息税折旧摊销前盈利增长26.8%,除息税折旧摊销前盈利率上升328个基点。

  百威亚太股权持有人应占正常化溢利由2020年前九个月的5.42亿美元增加至2021年前九个月的8.72亿美元。百威亚太股权持有人应占溢利由2020年前九个月的5.01亿美元增加至2021年前九个月的8.51亿美元。

  2021年前九个月啤酒销量71.74亿公升,同比增长8.2%,此乃由于2021年上半年销量强劲,受益于较低的基数。

 

 

 

 

 

 

 

 

 

 

 

 

 

风险及免责提示:以上内容仅代表作者的个人立场和观点,不代表华盛的任何立场,华盛亦无法证实上述内容的真实性、准确性和原创性。投资者在做出任何投资决定前,应结合自身情况,考虑投资产品的风险。必要时,请咨询专业投资顾问的意见。华盛不提供任何投资建议,对此亦不做任何承诺和保证。