简体
  • 简体中文
  • 繁体中文

热门资讯> 正文

36氪研究院 | 2021中国新锐品牌发展研究

2021-10-19 17:47

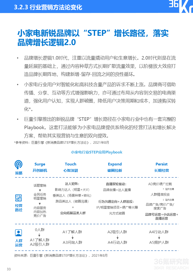
数字化进程的加速,为众多新锐品牌的蓬勃发展带来更多机会。近年来,小家电市场涌现一批新锐品牌,精准洞察人群需求变化和传播媒介变迁,以此为基础开创新品,在细分赛道上抢占先机。

什么是新锐品牌小家电?

新锐品牌小家电区别于苏泊尔九阳美的等传统大家电品牌,多诞生于互联网及新媒体高速发展时期,以智能化的小家电及智能家居硬件产品切入家电市场。新锐品牌主要有“3新“,即产品、渠道、营销手段的创新:基于品类垂直化与功能差异化的小家电及智能家居硬件产品,主要依托线上渠道及社交化的营销手段,实现对新消费人群的高效触达。

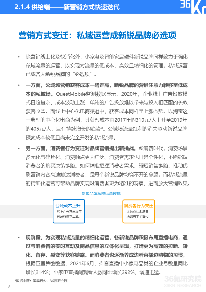
公域场营销获客成本持续走高,新锐品牌的营销注意力转移至低成本的私域场

2020年,企业线上广告投放模式日趋复杂、成本波动上涨,单纯的广告投放难以带来与投入相匹配的长效获客收益。而线上中心化电商渠道中,获客成本同样呈上涨态势。

新消费时代,消费场景多元化与碎片化、消费触点广泛化、消费者需求个性化等,不断缩短消费者的购买决策链路。如何精准把握消费者需求、缩短销售链路、推动优质营销内容高速触达消费者,是每个新锐品牌均绕不开的命题。而私域流量的精细化运营可帮助品牌实现对消费者更为精准的洞察,进而放大营销效果。

消费者消费理念的转变带来消费行为变化

巨量算数&36氪研究院消费者调研显示,如今小家电消费者健康意识增强、安全防范意识觉醒、个性化需求更趋多元并且生活更有仪式感。这些消费理念的变化使得消费者对能即时带来幸福感的小家电及智能设备整体呈现消费升级趋势。

本报告的重点研究问题如下:

  • 新锐小家电品牌在资本市场表现如何?
  • 小家电行业的产品、供应链和营销方式都有哪些新变化?
  • 小家电行业消费者的消费渠道与消费理念是如何演变的?
  • 小家电行业消费理念的转变带来了哪些消费行为的变化?
  • 小家电相关内容有怎样的变化趋势?
  • 新锐品牌小家电营销方法论目前有何创新?
  • 小家电行业有怎样的发展趋势?

更多精彩内容,详见《2021中国新锐品牌发展研究-小家电及智能家居硬件报告》,点击下载链接,提取码:x62t

风险及免责提示:以上内容仅代表作者的个人立场和观点,不代表华盛的任何立场,华盛亦无法证实上述内容的真实性、准确性和原创性。投资者在做出任何投资决定前,应结合自身情况,考虑投资产品的风险。必要时,请咨询专业投资顾问的意见。华盛不提供任何投资建议,对此亦不做任何承诺和保证。