简体
  • 简体中文
  • 繁体中文

热门资讯> 正文

天风研究 | 10月资产配置策略:关注三季报和中美缓和两条线索

2021-10-09 16:43

本文来自: 分析师徐彪 ,作者: 天风研究

核心结论:

1、宏观环境与政策状态

8月消费受疫情影响严重,除地产外的固定资产投资有所改善,经济的主要下行压力来自地产,生产端数据略不及预期;9月疫情得到控制后,消费和生产有望较8月边际改善。四季度信用收缩渐入尾声,年底财政支出可能加快,流动性环境大概率维持在较宽松区间。仓位方面建议上调权益至标配或高配,标配或高配利率债,标配转债,下调信用债至低配。低配贵金属、工业品、农产品,维持标配做多人民币策略。建议仓位:权益(66%)>债券(20%)>商品(13%)>现金(1%)。

2、资产配置观点及建议

量化观点:最新一期数据中,反映经济周期的TFMAI指数同比小幅上升、环比数据上升,反映金融条件的TFEMCI有所下降,货币因子偏松。整体来看,经济数据小幅上升,实体经济货币条件有所下降,建议可适当加配债券。权益方面,市场当前信用为主导逻辑,货币因子放宽,信用因子收紧,模型建议减配股票

权益市场观点:今年四季度,由于1)国内经济有下修风险;2)政策宽松和刺激力度预计有限;3)当前沪深300股债收益差仍处于均线附近,性价比中等。因此往年政策刺激或估值切换逻辑驱动的传统行业和指数的四季度日历效应可能在今年表现较弱。此外,每年四季度资金往往会布局下一年有高景气预期的方向,展望明年,政策支持和产业趋势双重驱动的科技成长仍是最确定的主线,可提前予以关注。️

债券市场观点:当前基本面压力在上升,而从政治局会议和高层定调,以及央行的货币政策基调看,货币政策预计还是以稳为主,操作方式大概率依然精准适度,量价进一步宽松的可能性较小。银行理财监管已开启全面转型和规范进程,当前和未来一阶段理财监管主要是督促整改转型和防止反弹,需关注这一问题对市场的边际影响。整体来看,下一阶段资金面预计仍较为稳定,后续资金利率仍有下限,下限持平于二季度,政策看不到重要行动之前,10年期国债利率将继续贴近1年期MLF利率。具体到债券配置,后续债基中各类资产占比预计保持平稳,信用债和利率债占比分别为54%、13%左右,其他资产占比约为33%。

有色金属观点:后续美国实际利率逐步上行将是大概率事件,黄金与美元实际利率明显的负相关关系,有望伴随利率的上行而出现趋势性下行。基本金属中首推电解铝,阶梯电价的调整将进一步促进电解铝企业通过改善辅料、改善电解槽结构、提高电流效率等降低平均单耗,叠加碳中和大背景对总供给天花板的控制、经济复苏和新能源高景气周期背景下需求持续改善,铝价有望剑指新高。而在新能源产业链中下游快速扩产之际,考虑下半年国内锂盐供给难有增量,锂价有望继续上行。

能源品观点:欧洲碳排放配额持续收紧的背景下,碳价易涨难跌,而由碳价决定的“绿色溢价”将构成天然气价格的长期支撑,而在本轮能源品涨价中,天然气扮演了领头羊的角色,气价的上涨将切实拉动原油需求和价格上涨。全球来看,预计高昂的气价对石油需求的拉动将在50-100万桶/天。

农产品观点:东北大豆播种面积减少、产量下降将导致国产大豆价格维持高位震荡;但全球大豆供应量增加,国际大豆价格面临下跌压力。玉米增产趋势明朗但下游消费量下滑,或对玉米价格形成压制。棉花综合气候适宜指数处于正常区间,棉花价格波动仍处于预测区间内;国际棉花价格则由于需求复苏而上调上限至105美分/磅。食用植物油供给格局延续偏紧,9月消费量小幅上调,导致豆油等产品均价区间小幅上移。生猪现货价格持续下跌,但考虑行业产能拐点渐进,短期可多关注大猪消化以及深度亏损后的猪价反弹。

01

宏观环境回顾及展望

 

1.1. 宏观环境与政策状态

宏观环境:8月消费受疫情影响严重,除地产外的固定资产投资有所改善,经济的主要下行压力来自地产,生产端数据略不及预期。9月疫情得到控制后,消费和生产有望较8月边际改善。8月PPI同比9.5%创08年以来新高,PPI的再次抬头主要来自于煤炭和天然气等能源品的供给受限,即使工业品需求已经确定性回落,也难改短期煤炭、电解铝等行业的紧平衡状态。总结来看,当前宏观经济处在“类滞胀”象限,后续经济和通胀有望共同回落,进入衰退象限。

政策状态:政策继续强调跨周期,统筹考虑今年下半年和明年的经济形势,下半年货币有继续放松的空间。四季度专项债继续发行,信用收缩渐入尾声即将进入筑底阶段,年底财政支出进度可能加快,明年初基建投资有望小幅改善。流动性环境大概率维持在【较宽松】区间,社融增速即将阶段性见底,信用条件年底转向宽松。

1.2. 资产配置建议

1.2.1. 权益:上调权益至【标配或高配】

10月Wind全A胜率处在56%分位的中性偏高位置,连续三个月小幅回升。中证500连续三个月出现回升,目前也处在中高位置。上证50和沪深300胜率下降到中性以下。持续宽松的流动性环境给风险资产的分母端带来支撑,但经济增速下行期内,大盘股的盈利压力大于中盘股,胜率率先下行。

10月金融、成长和周期的胜率中性偏高,消费的胜率仍处在中性偏低。相较上月,成长、消费和周期的胜率上升,金融胜率小幅下降。

金融股受经济增速下行的拖累,胜率有小幅下降,目前仍在中性以上。

成长股受益流动性持续宽松的宏观环境,受经济减速的影响较小,胜率回升至中性以上,连续五个月上升。

周期股对分母端敏感,货币宽松后胜率从7月低点开始回升,连续两个月小幅改善。

消费在类滞胀环境中胜率偏低,随着CPI压力减弱和流动性宽松,胜率有所回升但还在低位。

Wind全A的估值【中性偏便宜】,上证50和沪深300的估值【中性偏便宜】,中证500的估值进一步下降,处在【便宜】的区间内。金融估值【很便宜】,成长、周期和消费估值【较便宜】。

配置策略:上调权益至【标配或高配】;上调中证500至【高配】,维持上证50和沪深300【标配】;维持金融【高配】,维持成长【标配或高配】,维持周期【标配】,上调消费至【标配】。消费和周期连续两个月上升;成长连续五个月上升,金融连续两个月上升之后小幅下降。

1.2.2. 债券:下调利率债至【标配或高配】,下调信用债至【低配】,维持转债【标配】

10月利率债的胜率仍处在中高位置,较上期小幅回落。PPI再次冲高是利率债胜率下降的主要原因。9月流动性溢价中枢维持在25%分位的较低位置,流动性环境维持宽松。在疫情和汛情的双重打击下,7-8月经济和社融信贷数据较6月回落明显。经济基本面回落,政策宽货币紧信用,利率债仍然处在相对有利的环境中,但空间在逐渐压缩。

10月高评级信用债的胜率继续回落。8月社融同比增10.3%,信用回落速度较快,信用债胜率仍然承压。在宽松流动性环境的支撑下,信用债的胜率仍略高于中性,待信用周期转向宽松,信用债的胜率可能重新提升。9月信用市场的风险偏好仍然严重分化。

目前,利率债的期限利差开始走平,拉久期策略的性价比降低;流动性溢价维持在中性偏低水平,短端利率的风险定价偏贵。流动性预期维持在中高位置,市场认为流动性较难在未来一年内维持如此宽松的状态。信用溢价整体处在中低位置,经济复苏放缓和防风险政策持续,目前信用溢价依然易上难下。

配置策略:下调利率债至【标配或高配】,下调信用债至【低配】,维持转债【标配】。

1.2.3. 商品:维持【低配】贵金属、工业品、农产品

10月工业品胜率较9月小幅下降,目前处在中性偏低的位置;农产品的胜率与上月基本持平,目前略高于中位数。

主要受商品属性的拖累,工业品胜率持续处在中性以下。在疫情的影响下,经济增速回落加快,信用周期处在底部,需求端大概率弱于往年同期旺季水平。供给端,除了少部分商品(煤炭和电解铝)供给恢复较难,多数商品的供给也改善的可能性,工业品的供需紧平衡仍趋向于缓解。工业品的金融属性压力不大,仅需要对年底议息会议是否计划缩减QE保持适当关注。

铜加工费回升至去年2月疫情前的水平。在油价高于70美元的刺激下,石油供给陆续恢复。贵金属的胜率中低,赔率中性。工业品、农产品和能化品的赔率都维持在历史低位,大宗商品整体盈亏比极低。

配置策略:维持【低配】贵金属、工业品、农产品。

1.2.4. 做多人民币策略:维持【标配】

人民币胜率维持在中低区间内。人民币短期走势对经济增长的敏感度较高,我国经济增速下行趋势已经明确,国内信用紧缩以及流动性宽松的政策环境下,人民币面临一定贬值压力。但是美元流动性宽松的局面短期看不到拐点,美国经济复苏的持续性也迅速结束,短期人民币的贬值幅度有限。中美短期利差仍在中高水平,人民币赔率中高。

配置策略:【标配】人民币资产。

02

资产配置观点及建议

2.1. 量化观点:当前现金流上行、折现率下行,建议配置周期中上游板块

在上一期的“货币+信用”配置建议中,模型建议减配股票,结合基本面三因子打分配置模型,模型建议减配债券。9月,A股市场呈现震荡态势,上证综指、万得全A以及沪深300指数收益率分别为-0.22%、-2.53%、0.59%。中证全债、中证国债以及中证企业债本月收益率分别为0.06%、0.20%、-0.03%。

2.1.1. 股票月度配置建议:减配股票

月度股票建议部分,我们采用“货币+信用”综合配置模型(模型具体见《资产轮动策略研究(二):构建大类资产的“货币+信用”轮盘》20180830,为多平策略)。模型自2018年5月后为样本外跟踪时期,业绩表现较为显著,2019年以来样本外跟踪净值增长58.63%。

在最新的一期“货币+信用”配置建议中,市场当前信用为主导逻辑,货币因子放宽,信用因子收紧,模型建议减配股票。

国内货币政策受多重目标约束,具备显著的相机抉择特征,货币状态蕴含着较多的关键信息,货币政策所带来的扰动相比随机的外生冲击而言其可预测性更强。而信用体量在国内经济具有多重的特殊涵义,一方面国内经济显著受信贷周期驱动,它是稳健的宏观经济领先指标,另外一方面,它也是极其重要的货币政策中介目标变量。

我们选取Shibor3M作为货币因子的源数据,根据下图可以看到Shibor3M在2021年9月继续呈现向下趋势,根据“货币+信用”综合配置模型的定义,货币状态位于“低位平稳”状态,因此最新一期的货币因子信号为“放松”。

截至2021年9月底,中国人民银行最新公布的贷款需求指数为70.5%,8月新增人民币贷款增加值同比变化为-1488.0亿元,社融增加值同比变化为-6295.0亿元,新增人民币贷款增加值以及社融增加值同比三个月移动均值最新水平分别为278.3亿元以及-3386.0亿元。根据“货币+信用”综合配置模型的定义,贷款需求指数、新增人民币贷款增加值、社融增加值三类指标的信号分别为收紧、放松、收紧,综合三类指标所合成的信用因子信号为“收紧”。

2.1.2. 债券月度配置建议:加配债券

月度债券建议部分,我们采用基本面三因子打分配置模型得出配置建议(模型具体见《FICC系列研究专题(一):如何抑制宏观信息“过拟合”?——宏观数据的去噪、降维及应用》20190311,年化收益,为多空策略)。模型自2019年3月后为样本外跟踪时期。

制造业和信贷金融是中国宏观的两大关键视角。围绕制造业活动的信息主要分为三类:制造业景气度调查、制造业行情反馈以及进出口环境,而货币政策的传导途径包括信贷、利差、房地产和汇率等等。我们据此构建了天风制造业活动指数(TFMAI)以及天风实体经济货币条件指数(TFEMCI)。

 

在最新一期数据中,反应经济周期的TFMAI指数同比小幅上升、环比数据上升,反应金融条件的TFEMCI有所下降,货币因子偏松。整体来看,经济数据小幅上升,实体经济货币条件有所下降,模型建议当前可适当加配债券。

2.1.3. 不定期调仓的绝对收益配置组合跟踪

在报告《CTA思维下的资产配置方法》20191203中,我们构建了一类不定期触发调仓的绝对收益型资产配置策略,配置资产范围包括黄金、南华商品、沪深300,中长期信用债、货币基金指数等,力求获取超越一般固收类产品的业绩回报。策略回测历史表现优越,历史年化收益9.27%、最大回撤3.74%。

今年以来组合绝对收益为4.06%,最大回撤为1.90%。当前最新仓位配置为:信用债: 80.5%, 中短债: 19.5%。

根据最新的仓位配置,我们在信用债主题基金、中短债主题基金中结合基金规模、Alpha、风险指标等维度筛选相应基金,基金推荐名单以及相应的权重配置建议如下。

2.1.4. 行业轮动

9月消费、金融等板块表现较好

9月板块层面,消费、金融等板块表现较好,收益率分别为5.25%、1.89%,周期上游以及周期下游等板块表现较差。行业方面,公用事业、食品饮料、农林牧渔、休闲服务等行业表现出色,大幅跑赢其他行业,有色金属、钢铁、汽车等行业出现较大回撤。

2.1.5. 下月板块配置建议

现金流上行,折现率下行:建议配置周期中上游板块

基于《天风金工行业轮动系列报告之一——基于现金流与折现率的板块轮动策略》20181018中的TWO-BETA板块配置模型,我们得到如下板块现金流折现率beta结果。

 

可以看到金融、周期上游、周期中游对于现金流,也就是经济的景气程度敏感度较高,而周期下游、消费、成长板块则相对敏感度较低。因此在现金流上行时,应当配置金融、周期上游、周期中游,现金流下行时应当配置周期下游、消费、成长。

在现金流上行环境中,金融、周期上游、中游三个板块对于折现率的敏感度也存在较大差异,金融板块折现率beta为负,即折现率的上行有利于金融板块。因此在现金流上行,折现率上行时,配置金融板块,现金流上行,折现率下行时,配置周期上游、周期中游板块。

在现金流下行环境中,成长板块折现率beta显著高于周期下游板块,因此成长板块应当在现金流下行,折现率下行时进行配置。而周期下游适宜在现金流下行,折现率上行环境中配置,消费板块折现率居中,在折现率上行下行中均有配置价值。

根据最新数据,天风制造业活动指数同比上行,现金流上行,折现率下行,模型建议10月配置周期中上游板块。

 

 

2.2. 权益市场:弱“四季度效应”下,提前布局明年高景气方向

2.2.1. 回顾9月:风格由极致到逆转

9月回顾:9月中上旬,随着能耗双控政策的深化,周期板块拉升斜率变陡;下旬,政策开始有调整迹象,行情急转直下,周期大跌,绿电链条波动加大,同时,节前避险情绪也带来消费与大金融的反弹。年初以来,上游资源品在环保限产、进口受限、安全检查等因素下,高波动但有高收益;8-9月份,“能耗双控”压力提升,煤炭持续涨价叠加水电产量下降,缺电现象愈发严重,随着各地限产限电政策进一步加码,资源板块拉升斜率变陡,行情也从涨价周期品扩散到绿电、运营商等板块。临近月底,市场限产限电带来周期品涨价的逻辑,过渡到限产限电导致滞胀的预期以及后续“衰退式”宽松的预期。消息面上有几个增量信息:上市公司减产停产信息频发、工业企业利润数据和PMI数据走低,能耗双控政策的微调(发改委强调保供和合理扩产)、地产政策的微调(央行强调地产健康发展)等,因此节前涨价周期品开始大幅回调,同时叠加了节前资金避险情绪较重以及美股调整风险加大,前期涨幅高的品种抛压均较大,而受益于涨价预期的食品饮料以及宽松预期的大金融则逆市上涨。

9月份,具体行情的表现:

指数涨幅:沪深300(+1.3%)>创业板指(+0.9%)>上证综指(+0.7%)>中证500(-2.1%)>科创50(-5.0%);

行业涨幅:公用事业(+15.9%)>食品饮料(+12.5%)>农业(+9.4%)>休闲服务(+7.3%)>地产(+5.3%);

风格涨幅:稳定(+8.4%)>消费(+7.1%)>金融(+1.2%)>成长(-4.2%)>周期(-5.4%);

大小盘:大盘(+1.4%)>中盘(-2.5%)>小盘(-3.3%)。

回顾年初以来的行情:1月中上旬,在流动性宽松、爆款基金、年报预告超预期等因素推动下,核心资产带动指数快速拉升;1月下旬,央行持续净回笼,市场快速回调,但随即在2月初重拾升抛,市场风格进一步极致化,持续到春节前。春节后,行情快速逆转,核心资产持续大幅回调,与之形成反差的是中小市值公司低位回升。随着美债利率的快速上行,全球权益市场的波动均放大,核心资产进一步下挫。经过了近一个月的急跌之后,3月中旬左右市场进入平台震荡阶段,核心资产有所企稳,主题板块活跃。4月份进入业绩披露窗口期,高景气的医药、新能源车、半导体等板块引领市场反弹,结构上创业板指显著强于沪深300。5月初,疫情与通胀冲击下,全球市场波动加大;但随着商品回落与流动性超预期宽松,市场进入风险偏好修复窗口期,超跌板块与高景气板块普涨。6月,流动性的持续宽松叠加中报高景气板块的催化,科技成长风格涨幅进一步扩大。7月,结构行情进一步演绎极致,新能源车、储能、光伏、半导体等硬科技板块持续拉升。8月,硬科技板块分化,但上游周期品集体走强,消费、医药继续调整。9月份,随着能耗双控政策的深化,周期与绿电产业链加速拉升,随后政策开始有调整预期,周期大跌,而避险的消费与大金融反弹。

2.2.2. 今年“四季度效应”表现可能较弱

“四季度效应”:从以往经验看,四季度的超额收益通常出现在低估值的蓝筹指数(比如证50、沪深300)与传统行业(比如家电、银行、非银、钢铁、公用事业、交运、建材、机械、食品饮料等)。

四季度效应背后的主导因素主要有两个:

① 一是年底的货币政策与基建财政的刺激,典型的如12年底、14年底、19年底;

② 二是估值切换行情,但估值切换的前提是盈利稳定可测,且没有宏观系统性风险。

展望今年四季度,我们认为“日历效应”表现可能较弱。

① 首先,四季度国内经济有下修的风险。限产限电和大宗涨价对制造业的冲击、疫情反复对消费业的冲击、欧美通胀压力和经济动能走弱,均是不可忽视的风险点。国内9月制造业PMI降到50%下方,海外制造业PMI也从高位持续回落。

② 其次,宽松力度可能有限。因受制于当前地产拆雷未完、能耗双控政策仍严,以及地方政府换届窗口期等不确定因素,后续政策可能有边际调整,但预计宽松和刺激力度有限,疲弱经济下的低迷信用或持续到明年初。

③ 另外,当前沪深300的股债收益差仍位于均线附近,性价比中等。成份行业中,当前估值仍处历史低位水平的主要是大金融板块,而大金融板块的估值修复受制于地产风险的出清以及货币政策宽松的节奏。

④ 综合来看,以往政策刺激或估值切换逻辑驱动的传统行业以及传统指数的四季度效应,在今年可能表现较弱。

2.2.3. 提前布局明年高景气方向

每年四季度市场另一个突出的特征是:资金往往会提前布局第二年有高景气预期的方向。比如,2019年底上涨的信创、半导体、游戏等;2020年底上涨的新能源车、光伏、CXO、二线白酒等。

展望明年,政策支持与产业趋势双重驱动的科技成长仍是最确定的主线。在8-9月轮动调整之后,硬科技赛道的估值、回撤幅度已至相对合理位置,我们核心观点如下:

观点1:

从7月下旬到8月,几个硬科技赛道的换手率先后达到很高的水平,并开始回落,对应几个赛道开始出现阶段性回调、内部分化等情况。

观点2:

我们在《7大成长赛道复盘:调整的因素、空间、时间-节奏篇》20210718中曾经对有产业周期支撑的7大赛道阶段性调整幅度及时间进行过回顾——景气成长板块在产业周期上行过程中的阶段性调整持续时间大多在30-50个交易日,指数调整幅度在15%-20%。

观点3:

从不同赛道近期股价高点至今,储能调整幅度最大(最大回撤平均接近40%,近几日反弹后仍有30%)、半导体(-28%)、光伏(-23%)、军工(-21%)、新能源车(-24%)。调整幅度与复盘的经验规律相比,可能进一步大幅下跌的空间已经不大。但是调整时间上与复盘的经验规律比还相对较短,可能还需要一段时间来消化。

观点4:

几个硬科技赛道长期产业趋势的市场共识不断得到提升,但股价也反映了不少预期,于是此前很多观点认为如果股价不调整,绝对收益的空间就可能有限。当前来看,一方面股价已经有一定幅度的调整,另一方面,中秋节期间,外围风险偏好骤降,如果因此导致了硬科技赛道的进一步调整,那么可能会提供一个非常不错的再配置的机会。

尤其每年Q4,市场都会提前布局转年高景气的方向,这些硬科技赛道大概率仍然是2022年景气度较高的板块。

① 表观增速看,2022年高增长预期(>45%)的细分赛道:光伏-组件、光伏-材料、新能源车-锂电及零部件、新能源车-中游材料、新能源车-设备等。

② 另外也建议关注产业趋势向上、增速预期处中高水平的军工、新能源车-上游资源、物联网、工业软件、半导体-IGBT等。

 

2.3. 债券市场:预计10月资金面仍以稳为主,资金利率下限或持平于Q2

展望10月,市场普遍有更加宽松的预期。央行究竟会如何操作?

2.3.1. 宽松预期来自哪些方面?

(1)基本面压力在上升

今年7月以来多项政策连续落地,一方面是破除无效供给,另一方面合理运用预算资金和保持信贷增长的稳定性。此外,7月底开始疫情不断反复,影响延续至9月。总体来看,3季度GDP增速低于潜在增速是大概率事件。

 

三季度基本面面临哪些压力?

首先是一系列供给端政策集中落地:城投、地产等领域监管持续,9月16日发改委印发《完善能源消费强度和总量双控制度方案》,进一步完善能耗双控制度,多地拉闸限电,工业生产进一步恶化,高频数据有所体现。

其次是疫情反复,基本面持续承压,消费增速进一步下滑。

第三,失业率边际小幅上行,就业压力进一步制约经济动能。7月城镇调查失业率上升0.1%,8月31个大城市城镇调查失业率上升0.1%;此外,“今年毕业大学生超过900万人,是历史的峰值”,就业结构性问题仍不容忽视。

(2)近期风险事件需要对冲

最近围绕恒大事件所带来的关注进一步上升,国内市场风险偏好虽然并未发生根本性改变,但是市场预期后续的演化仍然有可能需要央行对应进行一定程度的对冲,以稳定市场预期。

(3)政府债发行与流动性缺口需要补充

今年地方债发行进度后置,在730政治局会议要求“今年底明年初形成实物工作量”之下,预计地方债仍会全部发完,这就会带来政府债净融资超季节性,进而增大流动性缺口。

2.3.2. 政策会如何应对?

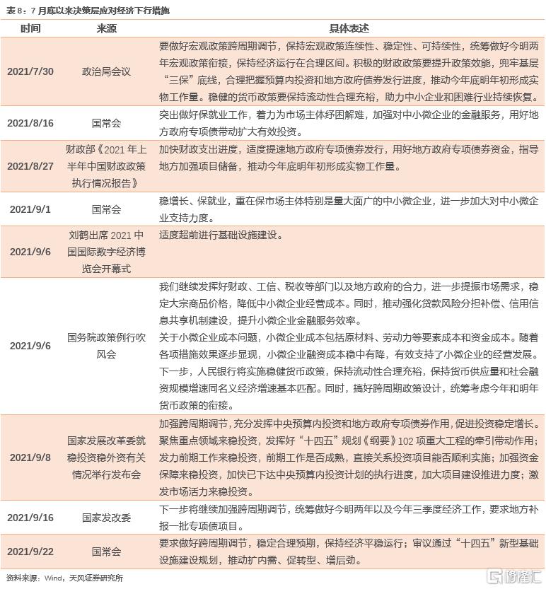
(1)10月政治局会议与高层定调

3季度基本面确实表现不佳,但问题在于,当前基本面中存在的压力或问题,本身是在跨周期设计下新旧动能转换的结果,而且政策已经做了部分对应举措,所以需要关注针对三季度数据,是否带来政策面进一步的变化抑或维持。

10月将召开政治局会议,回顾730会议,对经济的评价是:

“经济持续稳定恢复、稳中向好”,但“当前全球疫情仍在持续演变,外部环境更趋复杂严峻,国内经济恢复仍然不稳固、不均衡”。

提出要“做好跨周期调节”,强调“保持宏观政策连续性、稳定性、可持续性,统筹做好今明两年宏观政策衔接,保持经济运行在合理区间”,“应增强宏观政策自主性”,同时定调大宗商品保供稳价、保民生保就业、财政金融风险处置和地产调控等方面。

针对财政政策,提出要“提升政策效能,兜牢基层“三保”底线,合理把握预算内投资和地方政府债券发行进度,推动今年底明年初形成实物工作量”。

针对货币政策,提出要“保持流动性合理充裕,助力中小企业和困难行业持续恢复”。

站在当前宏观形势下,结合近期国务院和各部委政策表述,货币政策预计还是以稳为主,更有可能的是要求财政政策更加“积极有为”,发挥好财政、工信、税收等部门以及地方政府的合力,达到“扩内需、促转型、增后劲”的目的。也就是现在是需要几家抬的阶段。

 

(2)央行会如何应对当前局势?

央行货币政策基调没有发生变化

央行《第二季度货币政策执行报告》明确:

“稳健的货币政策要灵活精准、合理适度,稳字当头,坚持正常的货币政策,搞好跨周期政策设计,增强宏观政策自主性,根据国内经济形势和物价走势把握好政策力度和节奏,处理好经济发展和防范风险的关系,维护经济大局总体平稳,增强经济发展韧性。建设现代中央银行制度,健全现代货币政策框架,完善货币供应调控机制,管好货币总闸门,保持流动性合理充裕,保持货币供应量和社会融资规模增速同名义经济增速基本匹配,保持宏观杠杆率基本稳定。”

货币政策的主旨就是两句话:一是提供经济转型和应对内外压力所需要的合理充裕的流动性环境;二是管好货币总闸门,既不让市场缺钱,也不让市场的钱溢出来。

通胀和外围压力下,央行既要坚持对内为主,稳字当头;也需要审时度势,量力而为。

央行二季度以来对通胀关注度并没有下降,并从专栏角度强调了货币与通胀的关系:

“总体而言,货币与通胀的关系没有变化,货币大量超发必然导致通胀,稳住通胀的关键还是要管住货币。当前我国通胀压力整体可控,这很大程度得益于我国货币供应量增速自去年5月起就领先其他大型经济体逐步回归正常,今年6月末我国M2增速为8.6%,与疫情前基本相当,与名义经济增速基本匹配,从宏观上稳住了物价。下一步,货币政策要坚持稳字当头,稳健的货币政策灵活精准、合理适度,保持货币供应量和社会融资规模增速同名义经济增速基本匹配,坚持央行和财政两个“钱袋子”定位,从根本上保持物价水平总体稳定。”

近期通胀压力进一步上升,9月双控双限政策之下,工业品价格继续上涨,原油价格也持续回升。

9月22日国常会也要求“更多运用市场化办法稳定大宗商品价格,保障冬季电力、天然气等供给”。

坚持央行和财政两个“钱袋子”定位,就意味着财政更加积极有为期间,货币政策需要保持一定克制。

此外,目前宏观形势下通胀走势是否仍然在此前降准的预期范围内,这是市场需要进一步关注的问题。

 

此外,外部压力也是央行不得不考虑的一个问题。

9月议息会议后,联储对渐进式减码QE的路径有了更多交代,但仍强调疫情对经济前景的风险,坚持将加息与减码QE切割,维持宽松立场。决议基本符合预期,后续美债走势还是要关注国会围绕债务问题的谈判结果。

上周受民主党党内已就预算调整方案达成了初步框架协议影响,美债日内上行10BP至1.40%左右。年内美债下行基本告一段落,那么这个问题需不需要关注,是否意味着全球流动性的进一步压力?

当前拜登基建与债务上限谈判,本质上是两党为明年中期选举争夺资本所做的“政治博弈”。目前看美国政府会陷入债务违约,进而引发如2011年般经济衰退的风险概率在下降。

如果后续谈判如期结束,结果会是基建法案兑现与新债恢复发行,可能继续温和推动后续美债上行,如果以美债定全球流动性,那么年内流动性最舒服的阶段可能告一段落。

对此,虽然央行总体以我为主,强调宏观调控的独立性,但是保持关注,审时度势也是自然而然的,未必会对国内政策形成牵制,但是影响不可忽视。

(3)恒大事件与影响

恒大事件未必会构成央行进一步宽松的压力。

目前地产调控的大方向是就是要形成金融、实体和地产的良性循环,政策所引导的方向就是为了夯实实体经济,针对实体做一系列改革和转变;与之相对应,金融和地产也要做相应的调整,不管是供给侧改革还是其他方面转变。金融已经先行一步,而地产相对滞后,目前是调控的时间窗口。

而政策也有相应底线,底线就在于社会政策兜底,而非货币政策的投放应对。政策应对的根本是保民生、保产业,达到稳增长、促转型、增强经济发展后劲的目的。

所以,我们评估后续货币政策仍然是量宽价平的状态,降准的可能性存在,但是需要观察结构性货币政策工具运用情况。央行总体行为取向还是“进一步提高操作的灵活性、精准性和有效性,既不出现流动性紧张,也不过多投放流动性导致资金淤积,保持银行体系流动性不松不紧、合理充裕”。

从这一角度观察,央行操作主要以维持货币市场运行平稳、银行体系流动性基本平衡为主,未来预计操作方式依然精准适度,量价角度进一步宽松的可能性仍然较小。

2.3.3. 其他需要关注:银行理财监管影响

银行理财已经开启全面转型和规范进程,2021年12月31日作为理财整改过渡期最后截止日,当前和未来一个阶段的理财监管主要是督促整改转型和防止反弹。

《中国金融稳定报告(2021)》明确:

“目前,资管业务发展呈现出结构优化、更可持续的态势,净值型产品保持增长,资金空转情况持续收敛,资管产品持有的非标资产比重降至新低,对股票、债券等标准化资产的配置增加,对实体经济的支持力度进一步加大。”

下一步要“继续做好资管新规过渡期整改工作,加强政策指导和监管协调,推动资管行业转型升级。”

 

从理财监管方向看,参照资管新规,其目的除提高资管业务规范性(打破刚兑、防止期限错配、控制杠杆、消除多层嵌套、加强“非标”管理)以外,很重要的一点在于“按照资管产品的类型制定统一的监管标准,对同类资管业务作出一致性规定”,统一监管,其中净值化转型、推动使用市值法估值、全面规范整改和强化公司治理则是应有之意。

所以10月和四季度都需要关注这一问题推进对于市场的边际影响。

2.3.4. 对10月债市怎么看?

对于货币政策,我们的判断是央行操作主要以维持货币市场运行平稳、银行体系流动性基本平衡为主,未来预计操作方式依然精准适度,量价角度进一步宽松的可能性仍然较小。

当前利率环境,给不出简单的胜率,原因在于政策的诉求和路径。如果我们目前所面临的宏观压力,是政策中期视角下应该接受的代价,就未必需要更大力度的货币宽松来对冲。现在需要的是产业、税收、财政等结构政策持续推动,以市场化为方向徐徐而为。

除非政策的底线被突破,否则在目前通胀难言乐观,外围压力确实在上升的局面下,货币政策大概率需审时度势,量力而为。

货币政策的主旨就是两句话:一是提供经济转型和应对内外压力所需要的合理充裕的流动性环境;二是管好货币总闸门,既不让市场缺钱,也不让市场的钱溢出来。

对于市场,需要明确政策目的、手段和路径,这三个维度。

要摒弃传统逆周期思维,要接受当前政策跨周期设计。利率在方向上做多的赔率确实不高,但是胜率是否一定就大?空间是否也极其有限?

所以,站在国庆长假前的位置,建议市场维持合理的预期,可以保持乐观,但是要适度。

在目前政策利率维持不变的情况下,资金面总体较为稳定,我们预计后续资金利率仍有下限,下限持平于二季度。在政策面看不到重要行动以前,对应10年国债利率将继续贴近1年期MLF利率,后续预计波动范围在2.75-3.15%之间。

具体到债券配置,我们认为后续债基中各类资产占比预计保持平稳,信用债和利率债占比分别为54%、13%左右,其他资产(包括同业存单、现金产品、固收+等)占比约为33%。

2.4. 有色金属:贵金属价格或趋势性下行,基本金属首推电解铝

2.4.1. 贵金属:美联储再提加息 金价趋势性下行

美联储在22日的议息会议的表格中明确显示2022-2024年联邦利率中值分别为0.3,1.0和1.8,而6月的议息会议中2022和2023年的目标分别为0.1和0.6。美国联邦利率趋势性上行是大概率事件。

黄金为首的贵金属价格可能持续震荡下行。黄金与美元实际利率呈明显的负相关关系。目前美国CPI已经处于高位,后续随着美联储可能提出的流动性控制政策而逐步下降;利率已经处于趋势性下行阶段,因此美元实际利率逐步上行是大概率事件,贵金属价格的下行趋势已经确定。但由于美国就业情况不尽人意,进入实质性收缩流动性仍需时日,贵金属价格的波动可能加大。

2.4.2. 基本金属仍然首推电解铝

国家发展改革委印发《关于完善电解铝行业阶梯电价政策的通知》,继续对电解铝行业实行阶梯电价政策,按电解铝企业铝液综合交流电耗对阶梯电价进行分档,鼓励电解铝企业提高风电、光伏发电等非水可再生能源利用水平,对拥有自备电厂的电解铝企业,各地要切实加强加价电费收缴工作,确保政策公平公正落实。严禁各地对电解铝行业实施优惠电价、组织电解铝企业电力市场专场交易等。

 

阶梯电价或带来行业平均成本抬升,推动节能降耗和清洁能源占比提升。2013年国家发改委、工信部曾出台《关于电解铝行业阶梯电价政策的通知》,此次政策在前述基础上,大幅降低了阶梯电耗指标,同时设立分档标准分步调降机制、加价标准累进调增机制。改善政策中吨铝铝液综合交流电耗分档标准为13650千瓦时,2023年、2025年进一步降低至13450千瓦时和13300千瓦时(不含脱硫电耗)。2020年,我国电解铝行业平均综合交流电耗为每吨13543千瓦时,比2013年下降约500千瓦时,目前已处于国际先进水平。按照2023、2025年标准对应目前行业平均电耗测算,可能对应行业综合成本影响达到630元/吨、1016元/吨,考虑电价成本在电解铝成本占比约40%,阶梯电价的调整进一步促进电解铝企业通过改善辅料、改善电解槽结构、提高电流效率等降低平均单耗,同时,伴随铝价上行,全行业非水清洁能源占比有望进一步提升。

供需共振,铝价剑指新高。碳中和背景下,电解铝总量天花板可控,清洁能源占比提升及西南地区水电资源瓶颈,内蒙、云南、广西、青海等地区受限于电力供应,新疆、贵州等面临产能和补贴调整,运行电解铝产能利用率和新增产能释放均不及预期,国内铝下游消费结构分布主要用于建筑地产/交通运输等房地产后周期行业,2021年2月以来竣工数据持续保持高增长,7月地产竣工同比增速仍在26%,新能源汽车月度产量持续创新高,铝需求年化有望保持5%以上。4月以来库存较高点下滑40%至75万吨,国储阶段性释放影响有限,预计传统消费旺季到来铝价有望再创新高。推荐云铝股份、关注天山铝业、神火股份、中国宏桥等。

2.4.3. 海外经济继续复苏,全球基本金属需求持续边际改善

欧美两国经济继续强劲复苏。根据美国公布的最新数据显示,8月制造业PMI为59.9,但依然处在本轮扩张周期的较高水平。欧洲方面,9月PMI制造业指数为58.7,连续17个月位于荣枯线上方,显示出欧洲经济持续复苏的韧性很强。

2.4.4. 锂价有望继续上行

短期维度,四季度锂价将脉冲上行。下半年锂盐供给国内端难有显著增量,海外新投/复产项目实际产量难释放,而需求端将迎消费电子+新能源车双旺季,坚定看好短期锂价脉冲上行。中期维度,22年底近9处资源投放,锂价或有短暂承压。海外新一轮绿地项目锂供给将于22年下半年集中释放,供需紧张格局将相对放缓,中期维度锂价或短暂承压。长期维度,海外项目爬产仍需时日,锂价中枢坚定乐观。本次投产多以海外盐湖项目为主,使用传统摊晒法实际爬产仍需时日。同时,在政策+消费的双驱动下,全球新能源革命已不可逆转,锂盐价格再回历史低位区间不符合产业发展规律,长周期锂盐价格中枢仍偏乐观。

在当下新能源产业链上中下游快速扩产共振之时,价格的剧烈波动会直接影响企业短期EPS,涨价逻辑为当下市场最为关心要点。但以长周期维度分析,我们认为锂盐市场将分化成两大核心赛道,两类锂盐企业将享受充分溢价:1)走向大宗化的碳酸锂,成本为王时代资源扩张能力强的企业。2)走向高精细化的氢氧化锂,拥强know-how壁垒实现产业一体化的企业。

在碳酸锂偏向大宗品的考量下,能否以更低成本制备碳酸锂将成为未来锂企的核心竞争力,换言之对上游锂资源类企业而言,即是对高品位大储量的优质资源的勘探开发能力。据USGS 统计,中国锂资源储量仅占全球6%,且中国本土已形成青藏盐湖、四川锂矿、江西云母等成熟产业集群,本土锂资源远期增量难以支撑我国新能源全球龙头地位,中资锂企业“走出去”深度布局海外尤其阿根廷的优质资源,方为长周期行业大势。

在市场一味追求“有矿就好”的浪潮下,我们需提醒锂资源远期投产项目均为绿地项目,氢氧化锂加工企业的基因仍属制造业,对上游资源开发并不擅长。长周期下,氢氧化锂加工企业的Capex重心需放在产能扩展与技术提升方面,我们选取四大门槛进行筛选,远期拥Know-how壁垒且绑定下游产业链的氢氧化锂加工企业将享受溢价。

2.5. 能源品:算算热值比价——天然气“绿色溢价”和定价新模式

2.5.1. 本轮能源品暴涨后,算算热值比价关系如何变化?

近期能源品天然气、煤炭、石油价格轮番上涨。我们分析了国内市场、亚太市场、欧洲市场分别的天然气、石油产品、煤炭的热值比价关系在工业领域和发电领域如何表现,并分析了欧洲碳交易价格的影响。

1、天然气vs.石油

天然气和石油的替代性不如天然气和煤炭的替代性强,主要在工业领域(窑炉锅炉等)以及发电领域。因常规情况下石油的热值价格明显高于天然气和煤炭,所以石油用于直接燃烧或者发电领域的量通常较小。但是今年的超高气价背景下,出现了石油替代天然气的现象,比如柴油发电机热销。

以亚太市场为例,LNG选取日韩市场价JKM,成品油选择新加坡燃料油和柴油价格。目前,日韩天然气JKM价格在27美金/mmbtu,而新加坡燃料油和柴油按照热值折算价格分别约12美金/mmbtu和16美金/mmbtu。

国内柴油价格含消费税因而可比性不强,以燃料油价格与LNG市场价进行比较。目前,国内LNG现货价格6000元/吨出头,相当于18美金/mmbtu,国内燃料油价格按照热值折算约12美金/mmbtu。

2、天然气vs.煤炭

天然气和煤炭的热值比价我们以欧洲为例说明。欧洲发电领域,天然气和煤炭共占1/3的燃料份额,二者之间的比例会根据价格波动、以及碳交易价格的波动而变化。

分析欧洲天然气和煤炭的比价关系,必须将碳交易价格考虑在内。目前欧洲碳价超过了70美金/吨CO2,对应天然气相比煤炭的合理溢价超过10美金/mmbtu,天然气相比煤炭的溢价也主要来自于这个碳价影响(图3)。如果把碳价加入天然气和煤炭价格中去,历史上通常欧洲动力煤(含碳价)高于天然气(含碳价),而近期天然气价格(含碳价)反超了动力煤(含碳价)(图4)。这说明驱动欧洲天然气价格的,除了碳价因素外,还有天然气自身的供需因素也在发挥作用。

2.5.2. 天然气“绿色溢价”,和碳价关系

历史价格规律:以欧洲市场为例,天然气和煤炭在发电领域的替代性比较强。历史数据表明,欧洲天然气价格(图5橙色线)运行区间下限是动力煤价格(图5灰色部分),区间上限是动力煤价格+绿色溢价(图5灰色+绿色部分)。

注:我们将“天然气绿色溢价”定义为“(每百万英热的天然气燃烧产生的CO2排放-每百万英热的煤炭燃烧产生的CO2排放)* 欧洲碳交易市场CO2价格”。

在天然气供需紧张时期,比如2017-2018年以及2021年,天然气价格靠近区间上限(即动力煤价格+绿色溢价)运行,现为天然气价格拉动煤价上涨。在天然气供需比较宽松的时期,比如2019-2020年,天然气价格靠近区间下限(即动力煤价格)运行,体现为煤价带动天然气价格下跌。

因此在天然气供需紧平衡时期,我们可以将天然气价格构成拆分成两部分:煤炭或者石油价格+绿色溢价。绿色溢价在天然气价格构成中占比不断提升,而绿色溢价由碳交易价格决定。因此,碳价作为最重要的外生变量,对于天然气价格构成长期支撑。

接下来的问题就是碳价走势和未来影响因素如何?

2.5.3. 欧洲碳价的演变和未来

根据RBN,欧洲拥有全球最大和相对成熟的碳交易市场,涵盖了欧盟40%的温室气体排放。欧洲碳排放交易(EU ETS)实行“总量管制和交易”体系。尽管ETS包括很多行业,但最大的部分仍然是发电。欧洲碳交易价格运行可以分为四个阶段:

1)第一阶段2005-2007年试运行阶段,由于配额总量给的过高,碳价降到0。

2)第二阶段2008开始,根据前三年试运行阶段的实际排放情况,下调了配额总量,碳价有所上涨。但刚好赶上全球经济危机,经济活动的下降严重影响了实际排放量,碳价再度降到很低的水平。

3)第三阶段从2013年开始,排放配额改成了拍卖制,并且总配额每年下调1.74%。

4)第四阶段从2021年开始将持续到2030年,总配额每年下调2.2%。受配额减少影响,碳价从年初的41美金/吨CO2涨到近期70美金/吨CO2。

根据规则,每年5月份可以增发一次排放配额。这意味着到2022年5月份之前,碳价因素将对欧洲天然气需求形成支撑。

2.5.4. 关于本轮能源品涨价的三问三答

1、谁在拉动天然气涨价?——碳价+供需双重驱动

1)欧洲碳价对本轮欧洲天然气乃至国际天然气价格拉动明显。我们估算,在当前欧洲碳交易价格超过70美金/吨CO2情况下,欧洲LNG价格约28美金/mmbtu里有超过10美金/mmbtu是“绿色溢价”。

2)天然气自身供需紧张也是关键因素,因为从欧洲气煤比价关系来看,天然气价格已经超过了“煤炭价格+绿色溢价”。至于天然气自身供需紧张的因素,我们之前报告里做过分析,主要包括需求复苏、欧洲自身产量下降、出口终端供给能力受限、以及天气因素、海运交通堵塞等。详见《天然气淡季暴涨的启示——波动创造价值》(2021-5-23)。

2、能源品轮番涨价,是谁在拉动谁?——天然气是领头羊,有望拉动石油需求

本轮能源品涨价中,天然气扮演了领头羊角色,切实拉动原油需求和价格上涨。无论是欧洲气煤比价来看,还是亚太油气比价来看,天然气都是三者里最贵的。

根据Rystad Energy,亚太市场在发电领域以油代气将体现出较好的灵活性,未来两个季度有望拉动原油需求增加40万桶/天。在中东市场,由于石油发电的总装机能力比亚洲更大,也存在一定的以油代气空间。全球来看,我们预计高昂的气价对石油需求拉动或在50-100万桶/天。

3、未来天然气价格怎么看?——定价新阶段开启,碳价将带来长期支撑

目前欧洲天然气价格已经涨超历史合理区间上限(煤价+绿色溢价),亚洲天然气暴涨引发的发电领域以油带气也将出现。接下来的两种可能性:要么煤价和油价继续上涨,要么天然气价格回落。选择哪个方向可能要取决于宏观经济和天气两方面因素。

值得注意的是,天然气价格定价新模式或由此开启。欧洲碳排放配额持续收紧的背景下,碳价易涨难跌。而由碳价决定的“绿色溢价”将构成天然气价格的长期支撑。除非煤炭彻底退出历史舞台(意味着煤价跌到0),否则天然气价格可能长期以10美金/mmbtu为底部区域。

2.6. 农产品:农业板块景气度持续,关注生猪产能去化节奏

根据农业农村部9月预测,大豆:9月,2021/22年度中国大豆生产、消费、贸易和价格维持上月预测不变。国内方面,9月初东北地区大部以晴好天气为主,气温正常偏高、降水偏少,利于大豆结荚鼓粒。南方新季大豆陆续上市,受东北地区大豆播种面积减少、产量下降影响,预计国产大豆价格仍以高位震荡为主。国际方面,北美地区即将进入大豆收获期,全球大豆供应量增加,南美地区大豆将陆续播种,预计巴西新季大豆播种面积增加,国际大豆价格面临下跌压力。

玉米:9月估计,2020/21年度,中国玉米饲用消费量和工业消费量分别为1.8亿吨和8000万吨,比8月估计数均下调200万吨,主要是因为本年度玉米价格持续高位运行,小麦、超期储存稻谷等替代品价差优势凸显,饲料企业减少玉米原料用量;同时深加工企业利润下滑,导致开工率下降,抑制玉米工业消费。玉米进口量2600万吨,比8月估计数调增400万吨,主要是自美国进口大幅增加。根据农业农村部9月预测,2021/22年度,中国玉米饲用消费量1.87亿吨,比8月预测数下调300万吨,主要是考虑到生猪价格持续低迷,后续产能扩张趋缓,对饲料消费拉动减弱。7月下旬以来,全国大部分产区土壤墒情适宜,玉米长势良好,特别是东北地区玉米长势明显好于上年和常年,增产趋势逐步明朗。

棉花:2020/21棉花市场年度结束,国内3128B级棉花均价为每吨15387元,Cotlook A指数均价为每磅86.81美分,均处于预测区间。至8月末,新疆、黄河流域和长江流域棉区大部处于开花至裂铃吐絮期,全国棉区综合气候适宜指数处于正常区间,2021/22年度棉花播种面积、产量、进口量和消费量维持上月预测不变。国际方面,全球棉花需求整体呈复苏和增长趋势,全球流动性仍保持宽松,Cotlook A指数在2021/22年度将保持高位宽幅震荡,国际棉价波动区间上限调增至每磅105美分。

食用植物油:9月估计,2020/21年度中国食用植物油产量2851万吨,维持8月估计值不变。食用植物油消费量3554万吨,较8月估计值上调5万吨,主要是由于二季度末农村外出务工人数高于此前预期。7月下旬以来河南强降水造成郑州、新乡等局部产区花生渍害较严重,但并非河南花生主产区,初步预计对全国总体产量影响有限,暂不对2021/22年度中国食用植物油产量进行调整。全球食用植物油库存消费比处于低位,市场供给延续偏紧格局,豆油、棕榈油、菜籽油仍以高位震荡为主。综合国内外市场供需基本面,本月适当上调豆油、菜籽油、棕榈油价格均价区间。

生猪现货价格持续下跌,9月生猪外三元全国均总价体趋势呈下降状态,9月28日外三元生猪全国均价11.2元/公斤,较9月10日(13.11元/公斤)跌1.91元/公斤,跌幅14.57%。我们认为,猪价方面,目前仍处于产能扩张周期下行阶段,但经过持续的亏损,行业产能拐点渐进,我们认为短期关注大猪消化以及深度亏损之后的猪价反弹。

 

风险提示:经济修复进度不及预期,流动性超预期收紧,疫苗普及不及预期,海外不确定性因素等。

风险及免责提示:以上内容仅代表作者的个人立场和观点,不代表华盛的任何立场,华盛亦无法证实上述内容的真实性、准确性和原创性。投资者在做出任何投资决定前,应结合自身情况,考虑投资产品的风险。必要时,请咨询专业投资顾问的意见。华盛不提供任何投资建议,对此亦不做任何承诺和保证。

风险及免责提示:以上内容仅代表作者的个人立场和观点,不代表华盛的任何立场,华盛亦无法证实上述内容的真实性、准确性和原创性。投资者在做出任何投资决定前,应结合自身情况,考虑投资产品的风险。必要时,请咨询专业投资顾问的意见。华盛不提供任何投资建议,对此亦不做任何承诺和保证。