简体
  • 简体中文
  • 繁体中文

热门资讯> 正文

中金:“双限”带动的中上游涨价如何向下游传导?

2021-09-26 14:06

近期在限产限电政策下,部分中上游工业品产量明显下降,价格也出现了一轮较为明显的上涨,推动我国PPI也持续上行。那么,这一轮“双限”政策推出的背景如何,未来会对工业品价格和经济动能产生怎样的影响?更为重要的是,在限电限产推动上游涨价的情况下,中下游企业的经营压力是否明显加大?后续政策又该如何发力应对目前经济的滞胀压力?我们将在本文中进行详细的探讨。

一、限电限产背景及影响

我们首先梳理这一轮“双限”政策提出的背景以及对主要工业品种的影响。

1.上半年我国碳排放、能耗双控状况均不容乐观

这一轮限电限产政策提出的背景是我国碳排放压力仍然较大,横纵向对比均处于高位。从2021年年初以来的碳排放量来看,我国与美欧相比碳排放量级高出了15000-20000百万吨(图1),从我国自身历史数据角度出发,同比来看今年与2020年复产复工后碳排放量对比处于稳定高位(图2),而这个高位是2020年10月后通过投资、生产来拉动经济增长的延续。在此状况下,我国碳排放压力较大,年度环保减排任务仍然较重。

图表1:我国全球碳排放量高于美国和欧盟

资料来源:万得资讯,中金公司研究部

资料来源:万得资讯,中金公司研究部

图表2:我国上半年碳排放量高于去年同期

资料来源:万得资讯,中金公司研究部

资料来源:万得资讯,中金公司研究部

从上半年情况来看,我国“能耗双控”情况也不容乐观,顺利完成目标的省份较少。“能耗双控”是针对能耗强度和能源消费总量两个维度进行目标管理与控制的政策。能耗双控行动在党的十八届五中全会上提出,从2016年开始正式纳入区域监督考核体制,2021年以前由各地按省、自治区、直辖市行政区设定控制目标,再针对本级行政区与下一级行政区进行目标完成度监督考核,2021年国家发改委开始定期披露各省份“能耗双控”完成情况。从8月17日发改委披露的2021年上半年全国各省份、自治区能耗双控目标完成晴雨表来看,整体“能耗双控”完成情况并不乐观,青海、宁夏、广西、广东、福建、新疆、云南、陕西、江苏9省能耗强度不降反升,被归为一级预警,浙江、河南、甘肃、四川、安徽、贵州、山西、黑龙江、辽宁、江西10个省份能耗强度降低率不及该省规划,被归为二级预警。在计入统计的31个省和自治区中,只有10个省份在上半年中,能耗强度和能源消费总量两个维度的控制均进展良好、达到目标(图3)。

图表3:各省市能耗双控目标完成情况

资料来源:万得资讯,中金公司研究部;注:截至2021年6月30日

资料来源:万得资讯,中金公司研究部;注:截至2021年6月30日

从工业生产来看,为了推动疫后经济复苏,我国工业生产恢复势头强劲,2020年三季度以来工业增加值增幅和产能利用率均高于往年同期(图4),一定程度上也能够解释今年上半年能耗双控和碳排放方面的较大压力。

图表4:2021年上半年工业生产维持高位

资料来源:万得资讯,中金公司研究部

资料来源:万得资讯,中金公司研究部

2、煤炭涨价叠加水电产量下滑,电力供应较为紧张

今年7月以来,我国煤炭呈现出供需错配现状。从供给角度来看,煤炭市场供给受到国际关系与海外疫情的影响,呈现出进口量减价增的状况,我国重要的两个煤炭进口国,澳大利亚今年与我国外贸往来有所减少,而蒙古国则由于疫情反复,导致关口暂时封闭管控。两国因素的叠加导致我国煤炭进口数量远低于往年同期,进口价格也快速上涨,直接影响到部分地区煤炭供给。而从需求端出发,煤炭需求保持旺盛,港口库存持续下行(图5),需求端改善较为明显。因此,在供求不足,需求旺盛的情况下,我国煤炭市场整体供需错配压力较大。

图表5:煤炭港口库存持续下行

资料来源:万得资讯,中金公司研究部

资料来源:万得资讯,中金公司研究部

而电力,尤其是火电作为煤炭重要的下游行业,受到了严重影响,高生产成本压缩了火电的供给;而另一方面,今年水电产量受到干旱天气影响同比显著下降(图6),我国虽然目前仍然是火电主导,但在煤炭供应偏紧,火电产量受限的情况下,水电产量的供应不足进一步加剧了能源紧张的问题,多地为避免能源供应不足影响民生,开始出台限产限电措施。

图表6:水电发电量大幅下滑

资料来源:万得资讯,中金公司研究部

资料来源:万得资讯,中金公司研究部

3、“碳中和”要求与“能耗双控”行动下,限电限产政策在8-9月逐渐加码

今年7月,国家发改委在《“十四五”循环经济发展规划》中提出到2025年,主要资源产出率比2020年提高20%;依法在“双超双有”高耗能行业实施强制性清洁生产审核,推动石化、化工、焦化、水泥、有色、电镀、印包装印刷等重点行业“一行一策”制定清洁生产改造提升计划。随后两个月中,发改委分别在8月17日印发《2021年上半年各地区能耗双控目标完成晴雨表》,9月16日,发改委发布《完善能源消费和总量双控制度方案》,针对2030年和2035年分别提出了总体目标要求。同期,生态环境办公厅也发布了今年的秋冬季大气污染综合治理攻坚方案,要求落实减污降碳总要求,各城市应完成秋冬季(2021年10月1日到2022年3月31日)PM2.5平均浓度和重度及以上污染天数控制目标(图7)。

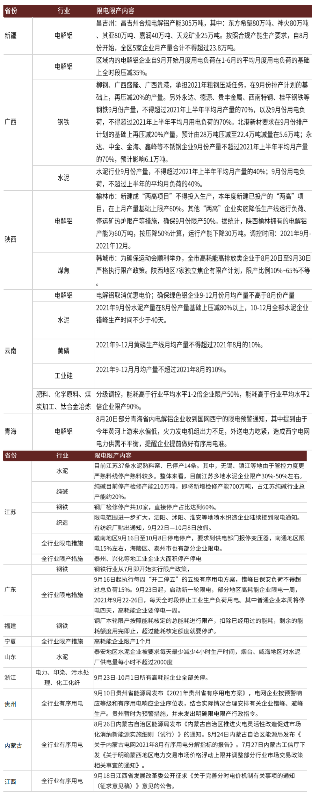
图表7:限产限电政策梳理

资料来源:万得资讯,发改委,生态环境部,中金公司研究部

资料来源:万得资讯,发改委,生态环境部,中金公司研究部

在发改委发布能耗双控相关文件后,各省市纷纷出台相关限产限电措施以确保完成能耗双控目标。各地市政府本轮限产限电措施主要针对“双高”行业,即高污染高耗能企业。从实施的省份来看,此次限产限电涉及面较广,除去发改委文件中一级预警的九个省份,处于二级预警的许多省份,如浙江、江西、贵州,也开始采取限产措施以保证完成今年“双控”目标(图8)。本轮限产时间持续也超过预期,大部分地区与行业停产限产会持续至国庆节后,而部分省份地区则时间更长,如宁夏直接宣布高耗能企业停产一个月,陕西榆林、云南针对电解铝、水泥、化工产品等行业的限产则直接延续至年底,预计会对产能造成较大削减。

图表8:各省市限产限电政策梳理

资料来源:万得资讯,各市、地政府网站,中金公司研究部

资料来源:万得资讯,各市、地政府网站,中金公司研究部

从具体行业来看,受到“双限”政策影响较大的行业包括但不限于钢铁、电解铝、水泥、化工化纤四大行业,这些行业的主要特征是高耗电+高碳排,采取的措施包括直接停产、削减产能(20%-90%不等)、错峰生产、分时段限电、削减用电优惠等。

二、“双限”带动的中上游涨价如何向下游传导?

由于“双限”政策明显影响了中上游行业的产量,因此带动相关行业的价格出现了大幅的上涨。那么这种上涨对下游行业的影响几何?我们选取水泥和化工、有色这几个较为典型的受到“双限”政策影响的行业,通过对其上中下游产业链中产品价格的传导进行分析,来更直观地理解上游涨价对下游的影响。

水泥是一个受到“双限”政策影响较为明显的中游行业,目前被国家点名的能耗强度不降反升的省市中广西、云南等地已经纷纷提出水泥企业限产60%-80%的要求,而这些省市正是水泥大省,大比例限产令市场水泥供应量急剧减少。从产业链的角度来看,水泥行业的上游为包括石灰石、粘土、煤炭、电力等原材料;而其下游主要对应着房地产、基建等。因此,上游煤炭、电力等价格上涨较大程度地抬升了水泥企业的生产成本,于此同时,受到限产影响水泥产量也大幅压缩。在地方债发行加快,下游基建等需求尚未明显走弱的情况下,水泥行业的供需格局出现了较为明显的不匹配现象,叠加成本持续上升,水泥企业有较大的调价动力。因此,近期水泥价格出现了幅度较大的超季节性的上涨(图9)。然而水泥的下游对应的是基建、地产这类建筑行业,基建和地产在目前的环境下直接涨价受到抑制。因此,在水泥产业链中,上游的涨价传递到中游之后就并未再继续向下传导。我们认为由于水泥企业有较大的调价空间,因此在上游涨价的情况下,其利润压缩的程度相对可控。

图表9:今年9月水泥价格超季节性上涨

资料来源:万得资讯,中金公司研究部

资料来源:万得资讯,中金公司研究部

由于水泥的下游行业较为特殊,我们还选取了化工和有色行业来进行分析,化工产业链覆盖的上下游行业范围较广,能更好地分析上游涨价对下游终端消费品价格的影响。化工产业链的上游包括煤炭、石油、天然气等原材料,中游主要包括各类有机和无机化工品,而下游则涵盖了纺织服装、建筑装饰、一般生活日用品等消费品。上游涨价后,中游的基础化工和精细化工并不能完全传导涨价带来的影响,只是小幅涨价,而下游的服装、日用品价格涨价的幅度更小。例如,8月化学原料及制品、化学纤维制造业价格同比涨幅高达24%,并且呈现出持续上涨的趋势,而下游的纺织服装行业价格同比涨幅持续围绕在0%附近,服装价格并未跟随中上游价格的上涨而调价。因此可以看到,化工产业链中上游涨价只是向下游慢慢传导,其下游利润压缩的程度也更为明显。今年1-7月化学原料及制品业、化学纤维制造业利润累计增速分别为162%和384%(1-6月分别为177%和387%),而其下游的纺织服装业利润累计同比增速则由6月的13.9%下滑至9.8%(图10)。

图表10:2021年服装行业利润压缩大于化学纤维和化学原料等行业

资料来源:万得资讯,中金公司研究部

资料来源:万得资讯,中金公司研究部

与化工类似,有色产业链包括上游的有色金属开采、中游的有色金属冶炼以及下游的家电、汽车等行业。从价格来看,同样地,有色行业上游的开采行业价格涨幅明显超过中游的有色金属冶炼,而下游的终端行业价格上涨幅度更小(图11),因此有色产业链中上游涨价向下游传导的也并不通畅。从利润的角度来看,今年前7个月有色产业链中游行业利润增速在200%左右,而下游的计算机电子以及汽车行业利润增速分别为43%和20%,下游行业利润也远不及中上游。值得关注的是,有色行业下游中计算机电子和汽车行业的涨价幅度和利润情况也不尽相同,计算机电子行业的涨价幅度和利润增速都明显超过汽车行业,我们认为这可能主要是因为外需支撑高新技术产品出口,因此计算机电子行业整体行业环境好于汽车行业以及纺织服装等其他下游终端消费品行业。

图表11:有色产业链上中下游价格涨幅

资料来源:万得资讯,中金公司研究部

资料来源:万得资讯,中金公司研究部

通过上面的分析,我们可以看到目前上游涨价对下游的传导整体来说还是偏慢的,上游原材料涨价往往传递到中游之后就很难再向下有效地传导,甚至部分中游行业已经难以明显转移上游涨价带来的成本压力。下游行业涨价相对更为困难,利润压缩也更为明显,但出口需求可能支撑了部分下游行业的需求,因此电子类产品的价格上涨幅度以及利润情况整体好于一般生活用品和汽车行业。

三、PPI和CPI裂口可能会先扩大后收窄

上文中我们通过案例分析得到上游涨价难以有效向下游传导的结论,而从目前的情况来看,目前PPI-CPI的裂口已经达到历史高位(图12),也证实了这种上下游价格之间的错位。PPI向CPI的传导途径通常是通过原材料—生产资料——生活资料,其中PPI的生活资料也可以大体对应CPI非食品的主要分项。因此,我们可以透过PPI生活资料分项以及CPI中受到上游涨价影响较大的非食品分项的变化来从更宏观的视角下来验证目前这种上下游价格传导的障碍。

图表12:PPI-CPI剪刀差位于历史高位

资料来源:万得资讯,中金公司研究部

资料来源:万得资讯,中金公司研究部

原材料价格上涨之后,PPI生产资料跟随上涨,其中最偏上游的采掘工业涨幅最大,近几个月的环比涨幅都在3%以上。而到了原材料加工等中游行业,价格涨幅已经开始逐渐收窄,近几个月PPI生产资料中原材料工业和加工工业的环比涨幅基本在0.5%-2%之间。再往下传导到下游的生活资料,例如衣着、日用品、耐用品等时,涨幅已经很小,基本涨幅在0%-0.2%左右。同样地,CPI非食品的相关分项,例如服装、家用器具等,近几个月的环比涨幅也都在0.5%以下,甚至CPI服装分项环比持续负增长(图13)。由此可见,目前上游涨价向下游的传导是沿着产业链逐步减弱的,最下游的行业较难涨价,却承担着原材料成本持续上涨的压力。在这种情况下,目前上中下游的利润仍呈现出分化的格局,下游的利润整体还是在压缩的过程中(图14)。今年前7个月,上游行业利润累计同比增长146%,而中游和下游行业利润分别累计增长101%和31%,可以看到上游利润最高,其次是中游,而下游利润最薄。

图表13:PPI生产资料和生活资料环比涨幅

资料来源:万得资讯,中金公司研究部

资料来源:万得资讯,中金公司研究部

图表14:2021年上中下游利润分化

资料来源:万得资讯,中金公司研究部

资料来源:万得资讯,中金公司研究部

从PPI和CPI剪刀差的角度来看,目前PPI生产资料和非食品CPI的剪刀差尚未出现见顶的迹象,8月PPI生产资料同比-非食品CPI同比由上月的9.9%扩大至10.8%,主要是因为PPI生产资料同比涨幅扩大,而非食品CPI涨幅收窄。那么后续来看,PPI和CPI的裂口是会进一步拉大还是逐渐收窄?我们认为这主要是取决于PPI的情况,因为国内局部地区受到疫情反复的影响,部分居民出行和消费或仍将受到抑制,因此CPI非食品可能将持续处于偏弱的状态,很难出现明显的上行。而且历史上来看,PPI和CPI裂口最终都是靠PPI同比增速的回落而收敛。往后来看,我们预计9-10月PPI同比可能仍会维持高位,而11-12月会开始逐渐放缓。限产趋严开始造成PMI生产指标加速下滑,如果生产下滑比需求快,就会推高价格,价格一旦涨到一定程度,会开始对需求产生进一步抑制。8月份以来,新订单进一步下降,我们预计后面价格会随着需求的回落而加速回落。从期货价格来看,目前螺纹、煤炭的期货合约呈现出的特征是越远端的合约越是贴水的(图15),说明市场短期看涨,但长期担心需求收缩造成价格明显回落。因此,9-10月PPI和CPI裂口可能有进一步扩大的可能,进入11-12月,尽管供给端的约束依然存在,但需求回落的会更快,叠加PPI的基数效应逐渐减弱,我们预计工业品供需格局会得到一定程度的改善,PPI同比增速也会出现小幅下降(图16),带动PPI和CPI的裂口小幅收窄。明年来看,如果供给端的约束有所放松,那么上游价格可能也会从高位开始回落,PPI明年可能是下行态势。

图表15:螺纹钢远期合约贴水更为严重

资料来源:万得资讯,中金公司研究部

资料来源:万得资讯,中金公司研究部

图表16:对PPI同比的预测

资料来源:万得资讯,中金公司研究部

资料来源:万得资讯,中金公司研究部

四、中国通胀可能向海外传导

那么中国的这种政策调整而形成的通胀,会向海外输出么?从我国的出口结构来看,我国对外出口的商品主要包括下游的家电、家具等耐用品,纺织服装等一般日用品,中游的机械设备、钢材、塑料、铝以及机电产品、高新技术产品等。整体来看,出口商品既包含了受到“双限”影响而大幅上涨的工业品,也包括偏下游的涨价幅度较小的耐用品和日用品。那么,综合来看我国出口商品价格涨幅如何?我们可以从两个角度来观察。首先,我们可以对我国的出口进行量价拆分,来观察出口商品价格情况。可以看到,年初以来我国出口价格持续改善,截止8月份我国出口商品价格同比增速明显提升(图17)。而从美国公布的自我国进口商品的价格指数来看,我国对美国出口商品的价格也在持续攀升(图18),因此国内通胀可能一定程度上向海外传导。

图表17:我国出口量价拆分

资料来源:万得资讯,中金公司研究部

资料来源:万得资讯,中金公司研究部

图表18:美国自进口价格指数

资料来源:万得资讯,中金公司研究部

资料来源:万得资讯,中金公司研究部

“双限”也会降低我国对国外原材料的进口需求,进而一定程度上平抑进口价格。新冠疫情爆发后我国最先从疫情中恢复,担当了全球产品供给者的角色,国内工业产能也打满,用于满足海外的进口需求,因此可以看到去年以来我国工业用电量和工增增速都持续维持高增。然而在这种情况下,我国对海外原材料的进口需求也出现了明显的上涨,这也是去年以来铁矿石、铜等上游原材料价格大幅上涨的根本原因之一。因此,尽管我国出口受到了明显的支撑,但在成本也攀升的情况下,实际下游出口企业的利润并未明显改善。“双限”政策下,由于国内工业品产量下降,我国对海外原材料的进口需求可能也会相应回落,这可能也会帮助平抑进口原材料的价格,实际上,7-8月我国进口商品价格涨幅已经开始收窄(图19)。中国从海外进口原油、铁矿、铜、农产品这些上游原材料,近几个月其实涨的不多,甚至是下跌的。因此,未来来看,我国进口金额增速可能会逐渐放缓。

图表19:我国进口量价拆分

资料来源:万得资讯,中金公司研究部

资料来源:万得资讯,中金公司研究部

从贸易顺差的角度来看,近几个月我国贸易差额不弱,如果跟2015年贸易顺差较大的年份相比,我国最近几个月的贸易顺差也处于较高水平(图20)。如果对贸易顺差进行量价拆分,可以看到我国近期出口量已经出现了回落,但是出口价格上涨支撑了整体出口。进口方面,进口量和进口价格都开始有所放缓。我国作为全球需求的主要拉动国,我国进口需求对大宗商品需求的影响也较大。对于出口而言,我国也是全球商品的主要供给方,如果限产限电后我国工业品产能收缩,我国出口企业对海外的议价能力可能会有所提升,推动后续出口价格加快上涨,这个逻辑其实也比较类似上游供给侧改革,都是以量换价,并且价格的弹性比量的弹性更明显。综合来看,我国进口需求和进口价格后续回落,而出口价格回升,出口量回落,整体出口可能还是会略强于进口,支撑贸易顺差维持在高位。

图表20:我国近几个月贸易顺差处于高位

资料来源:万得资讯,中金公司研究部

资料来源:万得资讯,中金公司研究部

整体来看,我们认为中国这种由于“双限”造成的通胀向海外输出的程度可能一定程度上会通过出口向海外传导,并且会抑制我国进口需求和进口价格,改善后续出口利润。尽管“双限”对我国和美国CPI价格都会有一定提升作用,但由于美国居民消费能力和消费意愿强于我国,因此下游企业对出口商品的涨价可能比对我国内销产品的涨价更为容易,这也是为何近几个月我国出口商品价格增速明显高于我国国内CPI的涨幅。从这个角度来看,“双限”政策对海外通胀的影响可能比国内更大。

五、限产限电背景下四季度经济或进一步走弱,政策需要发力应对

通过上面的讨论,我们认为限产限电政策对经济最直观的影响是短期通胀压力抬升以及工业品产量的下降。目前观察重点行业开工率已经可以发现,高炉开工率、电炉开工率、PTA产业链负荷率(江浙织机)和汽车半钢胎开工率均已出现不同程度下滑(图21),我们认为后续随着限产进一步推广可能继续下降,四季度工业增加值增速可能会出现明显的回落,拖累整体经济增长。

图表21:生产端开工情况(单位:%)

资料来源:万得资讯,中金公司研究部

资料来源:万得资讯,中金公司研究部

更需要关注的是,在限产限电的情况下,经济的结构性分化的局面会更加突出,中小企业的经营压力可能明显加大。限电停产可能直接导致中小企业不敢接单,这可能也是近期PMI新订单下滑的原因之一。此外,停产后相关工人的就业和收入也会受到明显影响,这会进一步抑制居民的消费意愿,叠加疫情反复对居民消费的抑制,社会消费品零售增速可能难以改善。我们认为居民的消费能力和消费意愿上不去,CPI可能就将持续处于低位。

在PPI通胀维持高位,而经济动能持续走弱的情况下,经济的“滞胀”压力日益突出。由于“双限”政策会导致工业生产放缓、居民消费走弱,那么四季度经济的支撑点可能就只有投资和出口。投资方面,地产调控全面深入、地产企业信用风险升级的情况下,后续地产投资增速可能继续回落;基建方面,尽管近两个月政府债券发行加快,但项目的利润和质量要求下,过高的上游价格抑制基建发力,基建投资可能也难以明显提振。出口方面,出口价格提升可能会一定程度上支撑出口,但目前发达国家开始与病毒共存,逐渐推进复工复产,而新兴市场的疫情也较8月高点有所缓解,我们预计出口量会有所放缓,整体出口虽然难言明显走弱,但可能难以进一步提升。因此,我们认为四季度经济动能大概率是继续放缓的。对于下游企业而言,在国内需求明显走弱,海外需求也边际回落的情况下,企业的经营压力也会明显加大,然而原材料价格还在高位,下游行业(尤其是下游中小企业)的利润可能也会继续挤压。

综上,我们认为目前来看四季度经济下行压力加大,经济结构性分化的特征更为突出,政策需要发力应对,保护下游,避免经济衰退。目前已经陆续有相关政策推出,例如为缓解上游价格高,中下游企业成本高企问题,发改委多次提出“保供稳价”,一方面,发改委、能源局已派出联合督导组赴重点省份、企业、港口展开现场督导,确保煤炭增产增供政策落实情况。同时也加强了价格端管理,督促煤炭企业落实“基准价+上下浮动”的市场化价格机制,并加强治理恶意炒作、哄抬价格、捏造传播不实信息扰乱市场的行为[1]。同时发改委采取的另一项措施是投放大宗商品储备,为了缓解大宗商品价格上涨速度过快,减轻企业原材料成本压力,国家粮食和物资储备局已于9月1日投放了第三批国家储备铜铝锌供给15万吨。但依据9月新一轮各地限产政策来看,投放数量难以缓解市场供需不平衡问题,大宗商品价格短期内可能依旧面临较大上涨压力,未来可能需要加大投储力度,缓解工业品供需压力。此外,如果要缓解下游企业,尤其是中小企业的经营压力,也可以从货币和财政端发力。9月23日,央行召开电视会议,推动常备借贷便利操作方式改革,落实3000亿元支持小微企业的再贷款政策,也是从货币政策端发力支持小微企业,如果四季度经济压力进一步加大,不排除央行会通过降准(包括定向降准)甚至降低再贷款、再贴现利率等方式对中小企业进行支持。而财政端也可以通过定向补贴,增加民生保障相关财政支出的方式给与支持。

整体来看,我们认为在“双限”政策持续开展的情况下,四季度经济动能可能明显走弱,下游企业的经营压力也会明显加大,在这种情况下,财政政策可能仍需加大对民生领域的支持,难以向基建倾斜;货币政策不排除会进一步放松以支持实体经济。更为核心的是,无论政府选择以哪种手段刺激需求端,一定程度上其实都需要供给端适当地进行放松和配合。因为在供给不变甚至收缩的情况下,无论是刺激居民需求还是基建、地产都会挤出其他的需求。过去我国几轮刺激需求端来提振经济的过程中,例如“四万亿元”时期,其实供给端是没有约束的,即工业供给可以满足需求端的增长。这次也是一样,在限产限电政策持续趋严的情况下,未来2-3个月经济动能的走弱可能会日益突出。到了某个阶段,政策可能也需要作一些修正,比如适当调整限电限产的节奏和执行,通过适当放松供给端来配合需求端的刺激,这样经济增速才更有可能实现回升。即PPI回落是所有刺激政策的前提条件,在PPI没有明显回落的情况下,刺激可能也难以奏效。对于债券而言,我们认为四季度经济基本面走弱以及货币政策宽松,同时限产限电也一定程度约束了其他刺激政策,都将为债券收益率的下行打开更多的空间。

 

 

 

 

 

 

 

 

 

 

 

风险及免责提示:以上内容仅代表作者的个人立场和观点,不代表华盛的任何立场,华盛亦无法证实上述内容的真实性、准确性和原创性。投资者在做出任何投资决定前,应结合自身情况,考虑投资产品的风险。必要时,请咨询专业投资顾问的意见。华盛不提供任何投资建议,对此亦不做任何承诺和保证。