简体
  • 简体中文
  • 繁体中文

热门资讯> 正文

风口浪尖上的恒大

2021-09-14 09:32

火烧眉毛,且顾眼下。

恒大的资金链断裂风波,到底还是烧到了最窘迫的位置。

9月12日夜晚,数百名来自各地的恒大财富投资者集结于深圳卓越后海中心——恒大集团总部所在地。

他们手里的恒大理财产品逾期未付,还有不少人的产品即将到期,因害怕多年积蓄血本无归,他们连夜来到这里堵门。

“我妈一个月3000左右的退休金,一辈子就存了82万,全搭进去了!”

“轮流接力,一定不能让他走人!”

令人惊奇的是,其中有不少维权者,是恒大自己的员工。

这也是本次事件中,最令人难堪的部分——受伤的大部分是恒大自己人。

一位在2018年任职恒大的前员工告诉小巴,为了部门的考核任务,他前后共计购买了40万理财产品。

原来,每年恒大集团都会下发恒大理财产品的认购任务到各地区公司,各地区公司在收到指标任务后,根据人数分配到各部门,并设立考核任务,各部门完成率应达到多少,没有达到考核任务的部门经理和个人均分别收到通报批评、降薪、扣奖金等考核,甚至会被逼离职。

更有甚者,针对家庭条件拮据的,恒大会统一安排银行到公司宣传贷款政策,变相提供资金渠道,使得家境不好的员工贷款去完成这项任务。

网上也有不少人表示,之所以购买恒大的理财,也正是“为了帮助恒大的朋友完成业绩”。

就这样,如病毒传播一样,理财产品从恒大的密接传到次接,这一链条帮助恒大理财顺利完成了KPI,也就此埋下了火烧连营的隐患。

那么恒大这边是什么态度呢?

9月10日,恒大就召开过“恒大财富专题会”,给出了一版兑付方案,在未来4—5年内分期完成兑付。

这一方案显然无法让投资者满意。

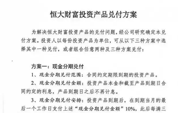
随着9月12日晚维权发展到线下,网络舆情汹涌,昨天(9月13日),恒大给出了第二版兑付方案,在方案中提出了三种兑付形式:

1. 现金分期兑付:合同约定期限到期的投资产品,在到期当月的最后一个工作日支付上述“现金分期兑付金额”10%,之后每三个月分期兑付10%。

2. 实物资产兑付:合同约定期限到期的投资产品,以及虽然合同未到期,但投资人要求提前以实物资产兑付的投资产品,均能兑付恒大的实物资产,比如住宅、公寓、写字楼等。

3. 冲抵购房尾款兑付:不管投资产品是否到期的投资人,均可以此冲抵9月12日24点前已经认购恒大楼盘未付清的尾款。

简单来说,就是要么分期慢慢还钱,要么直接拿恒大的房子抵。

9月10日,许家印就曾豪言:“我可以一无所有,但恒大财富的投资者不能一无所有。”

按这个方案,恒大财富的投资者确实没有一无所有,但从买理财变成买房子,这样的变化,有几人能接受?

信誉崩塌

确实有,但非常少。

在恒大理财产品持有者的QQ群里,被议论最多的就是那个“恒大三大兑付方案”。

实际上,有少量群友表达了能接受兑付方案的意愿,但他们的“妥协”引起了其他群友的反感。

有人呼吁他们退群,有人则站出来提醒大家:“群内有恒大品牌部的同事在带节奏”“大家别信兑付方案,到手的真金白银才是踏踏实实的”。

其实不难理解,大部分群友的诉求是按时拿回本金,甚至可以接受失去利息,而“恒大方案”给人的感受,本质依然是拖延兑付,尤其是“实物资产兑付”这一项:

我就投了10万、20万,让我再拿几十万、上百万去买一个可能烂尾的房子,谁买?

是啊,还钱的方式居然是让债权人给债务人更多的钱,实属荒唐。

对于这三大兑付方案,群友一一“怼付”:

◎ 方案一,恒大的经营寿命得不到保障,2.5年兑付完毕周期太久,风险不可控;

◎ 方案二,恒大优质资产并未拿出来抵扣,其给出的实物均是非优质资产,投资人如果同意该方案,变相为恒大处理资产且收益不一定能等值于投资金额;

◎ 方案三,抵扣余款不切实际,恒大分期的房子大部分为期房,现如今恒大现状,期房会不会烂尾,期房是不是已经抵押,风险均不可控。

一位群友告诉小巴,此前,他所在的泰州靖江市,有恒大的楼盘搞活动优惠10万,他与在恒大工作的朋友一起合资买了一套房。原定于今年12月交房的楼盘,如今早已经停工,不知哪年才能收房,而且至今未能网签,令他十分痛苦。

与此同时,他手头还握有10万恒大理财产品,9月29日到期,已经吃过一次苦头的他表示:

我现在完全不相信恒大的房子和车位抵现的政策,我的诉求就是等兑付,不会接受其他的方案。

十锅九盖

恒大这两个月来频频上头条,众所周知,都是因为资金链问题。

本来,中国的房地产企业,大多拼的是资金链的周转效率,都是借钱拿地盖楼,然后卖房收预售款还钱,玩的是十锅九盖的游戏。可随着政府对房地产行业的强力管控,这个游戏越来越难以玩下去了,房地产企业们不得不思考转型。

对于恒大来说,它之前步子迈得太大,导致现在的处境要比其他同行艰难得多:锅盖没有9个了,要盖的锅却远超10个。

现在,恒大财富这口锅没被盖住,问题便冒出来了。

为什么是这口锅最先冒出问题来呢?这得从恒大的债主构成说起。

据其财报披露,恒大目前的有息负债高达5700亿元,除此以外,业界普遍认为,还有一些不在报表内的负债。我们可以对所有负债做个简单的预估分类:

1. 银行贷款、国内债、海外债

恒大欠银行的贷款在它全部债务中的比重最高,是一定要还的。一是因为国有资产容不得侵害;二是但凡还想继续做生意,银行都是不能得罪的。

国内债和海外债在恒大全部债务中的占比虽然不高,但是关乎金融市场的稳定,更关系到中国企业在海外的信誉,甚至有可能关系到中国的国际形象,所以也是要尽力去还的。

2. 信托公司的借款

信托一直是恒大重要的资金来源,高峰时期占到其借款总额的近40%。据用益信托研究的数据显示,恒大约有460亿元人民币的此类借款在本年度到期。

不过,这一类款项在借出时就已经言明风险了,信托公司能不能把钱要回来,能要回来多少,就得“八仙过海,各显神通”了。

3. 供应商的商票、表外负债

商票,要比银行贷款和信托借款隐形许多,是供应商在发货之后,收到恒大所开出的无担保短期票据——重点是,无担保。今年年中,建筑涂料龙头企业三棵树就直接对所持有的5000多万元恒大商票,做了“坏账准备计提”。换句话说,三棵树已经做好了恒大不还钱的准备。

表外负债则比商票更隐形。根据会计准则,只有恒大控股子公司所欠的钱,才会计入上市公司的财务报表,称为表内负债。但在经营的过程中,恒大完全可以跟债权方或合作伙伴商量一下,将自己的股权缩减一点。这样做,子公司借的钱其实还是恒大借的,但却因恒大不再控股而免于计入上市公司财务报表。这种债其实跟商票是一个性质,能否还上,也得打个问号。

4. 恒大财富

最后,就是刚刚传出爆雷风声的恒大财富了。

据21世纪经济报道,恒大财富销售的产品其实是定向融资产品。恒大财富不仅是销售方,也是担保方,而融资方全部是恒大地产的供应商。如此结构,对成熟投资者而言,风险不言自明。

所以,无论从商业角度还是从法律角度看,如果恒大还钱有优先级的话,恒大财富一定是比较靠后的。而且,从恒大财富的App来看,它的目标客群不是员工,便是业主——全都是个人。

他们跟前面排着队等恒大还钱的银行、信托、供应商相比,谁更弱势,一目了然。

9月12日晚间,在维权者的围堵下,恒大财富总经理杜亮向投资者承认,自己的确已经在5月31日就赎回了其持有的全部恒大财富理财产品。

理由是“5月31日,我们公司还没有遭遇任何舆情,所有经营情况非常好”。

但这样的表态如今已经很难令人信服。

这种“让领导先走”的情况,无疑让消费者心中的狐疑得到了无限加强:个人债权人在恒大的还款优先级排序中确实非常靠后,个体在恒大面前弱势到无以复加。

这是一个非常糟糕的信号和行为。

以强凌弱,将会失信于自己的员工,失信于投资者,未来给恒大造成的伤害只会更大。明智之人,都不应该采取如此短视的办法。

待价而沽

往好的方面看,目前恒大还是想努力还钱的。

近半年来,恒大已经出售了嘉凯城、恒腾网络、恒大冰泉、盛京银行等公司的部分股权,回笼了160多亿元的资金。8月初,还宣布了旗下的恒大汽车和恒大物业的股权也在待售列表。

而且,恒大能够摆上货架的优质资产还是有一些的。比如上述几家公司的股权,恒大还握有不少。

而作为地产企业,恒大握有的待开发土地、在建地产项目、已建成的商业地产也价值不菲。

据今年年中的恒大财报披露,其所拥有的土地储备货值就达4568亿元,还有146个旧改项目,总货值近2万亿元。此外,恒大位于香港湾仔的总部大楼也已不再是非卖品。

所以,理论上,恒大还没到资不抵债的程度。

但问题是,此刻出售资产,寻找买家很难,谈上一个好价格更难。一边是迫在眉睫的流动性危机,一边是贱卖资产的心有不甘,恒大的矛盾与挣扎可想而知。

一班飞机

就在小巴写稿时,谣言依然满天飞,从一个群飞到另一个群,群友们开始总结一天的“战况”:

江西群友表示“没有进展”,安徽群友也表示“不行”,但西安群友算是运气比较好的那一类,他发出的截图上显示:

“西安已经告捷,政府、恒大和业主三方会谈,到期全额兑付,未到期,付50%,剩下三个月付齐”等内容。

今天同样在天上飞的,据传还有一班飞往北京的飞机。经网友指认,那是许家印的私人飞机。

我们希望他能带来好消息,毕竟一无所有,是所有人最不愿意看到的结局。

文 / 巴九灵(微信公众号:吴晓波频道)

风险及免责提示:以上内容仅代表作者的个人立场和观点,不代表华盛的任何立场,华盛亦无法证实上述内容的真实性、准确性和原创性。投资者在做出任何投资决定前,应结合自身情况,考虑投资产品的风险。必要时,请咨询专业投资顾问的意见。华盛不提供任何投资建议,对此亦不做任何承诺和保证。

风险及免责提示:以上内容仅代表作者的个人立场和观点,不代表华盛的任何立场,华盛亦无法证实上述内容的真实性、准确性和原创性。投资者在做出任何投资决定前,应结合自身情况,考虑投资产品的风险。必要时,请咨询专业投资顾问的意见。华盛不提供任何投资建议,对此亦不做任何承诺和保证。