简体
  • 简体中文
  • 繁体中文

热门资讯> 正文

百奥赛图冲刺港交所:聚焦基因编辑技术,去年营收2.5亿元

2021-08-30 15:03

百奥赛图(北京)医药科技股份有限公司(简称:“百奥赛图”)日前向港交所递交招股书,准备在香港上市。

公司于今年6月完成数千万美元融资,清池资本、CPE源峰,Octagon Capital和OrbiMed共同完成。

聚焦基因编辑技术,去年营收2.5亿元

百奥赛图成立于2009年,是临床阶段生物技术及临床前研究服务创收公司,以专有基因编辑技术、转基因小鼠平台、综合动物病患模型及高通量体内抗体发现平台为依托。


百奥赛图透过基因编辑技术开发了RenMice平台,包括两个全人源转基因小鼠系列(RenMab及RenLite)。RenMab平台使用RenMab小鼠发现和产生全人源单株抗体,而RenLite平台使用RenLite小鼠产生多种双特异性抗体。

此外,RenMice平台生成的抗体可进一步用于开发抗体偶联药物(ADC)。

百奥赛图内部的候选药物产品管线以及向中国及全球领先的生物技术和制药公司授出的授权均充分验证了RenMice平台生成的抗体。

2021年07月12日,百奥赛图和华润生物医药有限公司达成全面战略合作。

百奥赛图和华润生物医药在已经建立的全人抗体药物开发合作关系基础上,双方基于对生物药市场发展战略的共识,希望充分发挥各自在技术平台、药物研发及产业化全链条上的优势,进一步拓展双方全人抗体及相关药物的合作范围,深化双方合作模式,携手促进中国在创新生物制药领域的发展。

招股书显示,百奥赛图2019年、2020年营收分别为1.7亿元、2.5亿元;百奥赛图在2021年前4个月营收为7018万元,上年同期的营收为4721万元。


百奥赛图2019年、2020年毛利分别为9714万元、1.67亿元;百奥赛图在2021年前4个月毛利为4669万元,上年同期的毛利为2612万元。

百奥赛图2019年、2020年运营亏损分别为2.21亿元、3.58亿元;百奥赛图在2021年前4个月运营亏损为1.58亿元,上年同期的运营亏损为6689万元。

百奥赛图2019年、2020年期内亏损分别为3.06亿元、4.77亿元;百奥赛图在2021年前4个月期内亏损为1.71亿元,上年同期的期内亏损为1.09亿元。

截至2021年4月30日,百奥赛图持有的现金及现金等价物为3.52亿元。

国投与招银成长是大股东

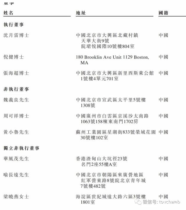
百奥赛图执行董事为沈月雷博士、倪健博士、张海超博士;非执行董事为魏义良、周可祥博士、黄小鲁;独立非执行董事为华风茂、喻长远、梁晓燕女士。

2021年6月7日,百奥赛图全资子公司祐和医药科技宣布,任命陈兆荣博士为首席医学官(CMO)。

在加入祐和前曾在Citrine Medicine, JHL等几家Biotech公司担任CMO。在GSK曾担任副总裁兼卓越注册中心负责人、中国/香港区医学总监。此前,他历任Bayer-Schering Pharma、Sanofi高管职位。

百奥赛图2013年完成3500万元A轮融资,2015年完成B轮4000万元融资,2018年完成2.6亿元C轮融资,2019年完成5亿元融资,2020年完成8.5亿元D+轮融资。

百奥赛图2021年6月完成数千万美元融资,清池资本(Lake Bleu Capital)、CPE源峰,Octagon Capital和OrbiMed共同完成。


IPO前,沈月雷博士持股为7%,倪健博士持股为7.7%,百奥常青、百奥常盛分别持股为5%,祐和常盛持股为3.4%,祐和常青持股为1.3%,国投上海持股为11.2%,星赫持股为7%;

招银成长柒号持股为6%,百奥维达持股为5.4%,招银成长拾玖号、国投深圳分别持股为5.1%,国寿成达持股为3.8%;

上海百富、国投宁波分别持股为3.2%,国寿疌泉、人保健康基金、本草资本分别持股为2.5%,同创国盛持股为0.5%,OrbiMed持股为0.2%。

风险及免责提示:以上内容仅代表作者的个人立场和观点,不代表华盛的任何立场,华盛亦无法证实上述内容的真实性、准确性和原创性。投资者在做出任何投资决定前,应结合自身情况,考虑投资产品的风险。必要时,请咨询专业投资顾问的意见。华盛不提供任何投资建议,对此亦不做任何承诺和保证。

风险及免责提示:以上内容仅代表作者的个人立场和观点,不代表华盛的任何立场,华盛亦无法证实上述内容的真实性、准确性和原创性。投资者在做出任何投资决定前,应结合自身情况,考虑投资产品的风险。必要时,请咨询专业投资顾问的意见。华盛不提供任何投资建议,对此亦不做任何承诺和保证。