简体
  • 简体中文
  • 繁体中文

热门资讯> 正文

中金:盘点下半年宽财政的措施

2021-08-24 07:49

 

  炒股就看金麒麟分析师研报,权威,专业,及时,全面,助您挖掘潜力主题机会!

原标题:中金:盘点下半年宽财政的措施 来源:中金点睛

 

 

摘要

 

上半年政府发债和财政支出进度偏慢,并形成了阶段性的资金沉淀,下半年支出有进一步扩张的空间。1-7月,一般财政支出两年复合增速0%,慢于2019年的8.1%和2020年的2.8%,发债进度和支出强度都弱于以往。从年初预算来看,2021年财政政策较为积极,一般财政预算赤字率为3.2%,连续第2年突破3%;加上政府性基金后的赤字率达6.5%,较去年进一步提高。我们预计,未来一段时间政府债发行将提速,基本完成全年的发行额度。财政支出也将进一步加快,我们根据预算规模来推算,对应的8-12月一般财政及政府性基金合计支出增速为9.6%,较1-7月增速提高9.2个百分点。考虑到现实中可能存在财政超收和资金结余等情况,财政跨年调节的特征增强,可能有部分资金有可能用来支撑明年的经济增长。

财政支出的政策背景已变,一般财政支出逐渐向民生领域倾斜,财政纪律对基建投资扩张形成约束。2015年以来,基建类财政支出占一般财政支出比重趋于回落,社保就业等民生类支出占比上升。这在疫情后表现更为明显,今年1-7月,基建类财政支出增速比总体支出增速低大约10个百分点。2017年第五次全国金融工作会议明确提出“严控地方政府债务增量”,2018-2019年出台了系列政策,化解存量债务的同时严控新增债务,并加强预算绩效管理、财政审计与问责。伴随财政纪律的加强,基建投资增速从2017年的14.9%陡降至2018年的1.8%,并在2019、2020保持了较低增速(2019年3.3%,2020年3.4%)。

今年基建增速或与去年大致持平,但明年有望提速。年初以来,单月基建投资的两年复合增速基本稳定在3-4%,增长中枢较为平稳,个别月份主要受疫情和极端天气等因素扰动。其中年初受疫情反弹影响增速下滑,项目推迟开工并推升3月基建增速;7月受疫情反弹和部分地区极端天气的影响,基建投资增速也明显回落。未来财政政策仍有余力,考虑到基建投资发力通常滞后于资金到位,伴随发债加快,基建投资可能有所加速。但在财政投向转变、财政纪律加强的背景下,基建投资增速可能保持在相对稳定的中枢上。我们预计,全年广义基建投资增速在3.0%左右(去年为3.4%),其中Q3、Q4的两年复合增速分别为2.1%、4.3%(去年3季度的基数相对较高,拖累今年三季度增速)。对于明年而言,部分财政资金可能会转结至明年年初支出,1季度基建投资有托底,而随着十四五规划子领域重大项目清单的逐步出台和落地,交运、水利和城市更新或成为基建投资重点,我们预计明年全年基建增速或温和升至5.0%左右。

 

正文

 

下半年财政支出仍有余力

上半年政府发债和财政支出进度偏慢,并形成了阶段性的财政资金沉淀。1-7月,一般财政支出两年复合增速0%,慢于2019年的8.1%和2020年的2.8%。上半年一般财政和政府性基金的赤字使用比例不

外需增长可能在接下来2个季度甚至更长时间内都显著低于潜在水平

足10%,也明显低于往年同期。赤字使用进度较慢,一方面是因为前期政府发债节奏较缓,债净融资规模不高。另一方面因为5月以来发债规模抬升后,部分财政资金未及时支出,形成了阶段性的资金沉淀。

图表:财政支出增速较慢

资料来源:万得资讯,中金公司研究部

图表:上半年财政赤字使用进度慢于以往

资料来源:万得资讯,中金公司研究部

图表:国债、地方债净融资规模小于去年同期

资料来源:万得资讯,中金公司研究部

注:2021年8月数据截至8月20日。

图表:财政资金沉淀明显

资料来源:万得资讯,中金公司研究部

从全年来看,2021年预算赤字并不低,财政政策规划比较积极。上半年财政节奏较缓,是去年财政资金结余较多、上半年稳增长压力不大、政策加强隐性债务监管、政府项目审核较为严格等多因素共同作用的结果。实际上,2021年财政政策规划比较积极,比如一般财政预算赤字率为3.2%,连续第2年突破3%;中义赤字率达到6.5%,较去年进一步提高。

图表:2021年预算赤字不低,财政规划比较积极

资料来源:万得资讯,中金公司研究部

注;狭义赤字率指一般财政预算赤字,中义赤字率指一般财政和政府性基金对应的赤字率,广义赤字率还包含了城投负息债务。

根据预算安排和上半年收入情况判断,下半年财政支出有进一步扩张的空间。1-7月财政支出的预算执行进度为49.1%,是近几年支出进度最慢的一年,尚留有进一步发力的空间。预算执行报告显示,从2012年至今,未再出现过年中削减一般财政赤字的情况;年初确定的专项债额度,基本都会年内发行完毕。因此,我们预计政府债发行将提速,完成全年的发行额度。财政支出也将进一步加快,预算对应的8-12月一般财政及政府性基金合计支出增速为9.6%,较1-7月增幅提高9.2个百分点。考虑到现实中可能存在财政超收和资金结余等情况,下半年支出增速的改善幅度具有不确定性。

图表:今年迄今预算执行进度低、剩余财政空间大

资料来源:万得资讯,中金公司研究部

注:2021年8月数据截至8月20日。

图表:往年专项债额度基本会使用完毕

资料来源:万得资讯,中金公司研究部

图表:下半年一般财政+政府性基金支出增速或抬升

资料来源:万得资讯,中金公司研究部

图表:上半年财政超收,也支撑下半年的财政扩张

资料来源:万得资讯,中金公司研究部

财政支出的政策背景已变

近年来,一般财政支出逐渐向民生领域倾斜,疫情后基建类支出增速回落更为明显。2015年以来,基建类财政支出(交通运输、城乡社区事务、农林水事务、节能环保等4项)占一般财政支出比重趋于回落,与此同时,社保就业等民生类支出占比上升。这在疫情后表现更为明显,2020年一般财政基建支出降幅一度超过10%。今年1-7月,基建类财政支出增速仍比总体支出增速低大约10个百分点,节能环保、交通运输等基建类支出同比降幅在5%以上。近两年,专项债用于基建支出的比重总体保持稳定,未有较大波动。

图表:近几年,基建支出项占一般财政比重回落

资料来源:万得资讯,中金公司研究部

图表:疫情后,一般财政基建支出增速大幅下降

资料来源:万得资讯,中金公司研究部

图表:基建类财政分项支出增速较慢

资料来源:万得资讯,中金公司研究部

图表:近两年专项债投基建比重基本稳定

资料来源:万得资讯,中金公司研究部

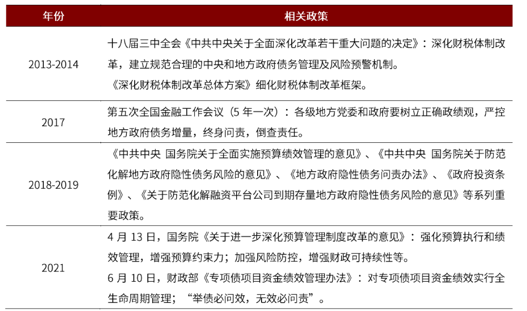
财税体系改革和财政纪律加强,也对基建投资扩张形成约束。2013年十八届三中全会确立了我国财税体制改革框架,2017年第五次全国金融工作会议明确提出“严控地方政府债务增量”。2018-2019年出台了系列政策,化解存量债务的同时严控新增债务,并加强预算绩效管理、财政审计与问责。城投平台作为地方政府进行基建投资的主体,同时也是隐性债务的举债主体,受到了政策的重点监管。比如近期市场关注度较高的银保监会15号文要求,承担地方政府隐性债务的融资平台公司,不得新增流贷、不得参与专项债配套融资。伴随2018年以来的政策收紧,基建投资变为低速平稳增长。

图表:近年来,对政府债务的监管在收紧

资料来源:中国政府网,财政部,中金公司研究部

图表:往年逆周期的基建投资,从2018年起便保持低速平稳增长

资料来源:万得资讯,中金公司研究部

严控隐性债务对基建项目收益提出了较高要求,而符合要求的优质项目较为稀缺。为了避免增加隐性债务,基建项目的预期收益通常需要收益,能够偿还本息。不同类型的项目收益能力有所差别,收益类和偏公益类基建在基建总投资规模中比例约为17:83。比如电力、电信等项目通常收益较好,通常电力和电信企业负责投资建设;而水利、环境等项目收益较低,对财政依赖度更高。总体来看,低收益项目占比较高,且更加依赖政府支持,符合收益要求的政府基建项目较为稀缺。

图表:多数领域的基建投资收益较低、对财政依赖度高

资料来源:万得资讯,中金公司研究部

注:预算内投资占总投资比重为2017年数据,2017年后不再公布该数据。

今年基建或与去年大致持平,明年有望提速

当前基建投资增速总体平稳,个别月份受疫情和极端天气等因素扰动。去年疫情期间,政策推动复工复产,春季项目集中开工,基建投资单月增速一度超过10%。随后便趋于回落。年初以来,单月基建投资的两年复合增速基本稳定在3-4%,增长中枢较为平稳。其中年初受疫情反弹影响增速下滑,项目推迟开工并推升3月基建增速;7月受疫情反弹和部分地区极端天气的影响,基建投资增速也明显回落。从行业特征来看,电力投资受新能源发展的拉动,增长较快;而公共设施等投资则在防风险政策约束下,表现偏弱。

图表:基建投资增速在疫情后趋于回落

资料来源:万得资讯,中金公司研究部

图表:公共设施、交通运输等投资项增速较低

资料来源:万得资讯,中金公司研究部

高频数据显示,近期建筑投资表现环比季节性改善,但同比改善不明显。8月以来,建筑钢材成交量(2周滚动平均)回升,全国水泥出货率也有所上行,建筑投资呈现季节性改善。但和往年同期相比,建筑钢材成交量仍处于2018年以来的同期低位,水泥出货率也仍然低于2020年同期。当前的环比改善可能更多是夏季过去后的季节性恢复,同比数据的表现能否改善仍需进一步跟踪。

图表:建筑钢材成交量周环比回升

资料来源:万得资讯,中金公司研究部

图表:水泥出货率周环比回升

资料来源:万得资讯,中金公司研究部

展望未来,电力、信息等投资项平稳增长,传统基建的规划空间平均高于往年强度,但具体进度要看规划落地程度。电力行业,从龙头风电公司的订单量来看,风电抢装行情可能告一段落,未来将迎来平稳增长。信息行业,三大通信运营商与中国铁塔在2021年的资本开支计划合计3706亿元,基本持平于2020年的3702亿元。传统基建领域,根据《国家综合立体交通网规划纲要》目标,未来15年普通铁路、公路、高等级航道、民用运输机场等领域的年均建设目标,均较往年建设强度要高,项目的发力可能要看详细规划落地的情况。

图表:龙头风电订单总体较为平稳

资料来源:万得资讯,中金公司研究部

图表:中长期规划的年均交通基建规模大于近年平均水平

资料来源:交通运输部,中金公司研究部

今年基建投资增速或与去年大致持平,但明年有望提速。当前财政政策仍有余力,考虑到基建投资发力通常滞后于资金到位,伴随发债加快,基建投资可能有所加速。但在财政投向转变、财政纪律加强的背景下,基建投资增速可能保持在相对稳定的中枢上。我们预计,全年广义基建投资增速在3.0%左右(去年为3.4%),其中Q3、Q4的两年复合增速分别为2.1%、4.3%(去年3季度的基数相对较高,拖累今年三季度增速)。对于明年而言,部分财政资金可能会转结至明年年初支出,1季度基建投资有托底,而随着十四五规划子领域重大项目清单的逐步出台和落地,交运、水利和城市更新或成为基建投资重点,我们预计明年全年基建增速或温和升至5.0%左右。

文章来源

本文摘自:2021年8月23日已经发布的《盘点下半年宽财政的措施》

段玉柱 SAC 执业证书编号:S0080121040056

邓巧锋 SAC 执业证书编号:S008052007000 SFC CE Ref:BQN515

张文朗 SAC 执业证书编号:S0080520080009 SFC CE Ref:BFE988

彭文生 SAC 执证证书编号:S0080520060001 SFC CE Ref:ARI892

 

 

 

 

 

 

 

 

 

 

 

 

 

 

 

 

 

风险及免责提示:以上内容仅代表作者的个人立场和观点,不代表华盛的任何立场,华盛亦无法证实上述内容的真实性、准确性和原创性。投资者在做出任何投资决定前,应结合自身情况,考虑投资产品的风险。必要时,请咨询专业投资顾问的意见。华盛不提供任何投资建议,对此亦不做任何承诺和保证。