简体
  • 简体中文
  • 繁体中文

热门资讯> 正文

7月,69家中企实现IPO,港股市场驶入快车道

2021-08-17 12:15

本文来源超越J曲线

中国企业IPO分市场分析

2021年7月,共计有69家中国企业在A股、港股以及美股成功IPO,募资总额641亿元;本月IPO募资规模TOP5企业依次为小鹏汽车、大全能源、医脉通、康诺亚-B、浙版传媒;IPO集中行业为制造业、医疗健康、房地产;IPO集中地域为浙江、广东、上海、江苏。

图1 2021年7月IPO概览

全球市场中企IPO数量小幅上涨

2021年7月,共计69家中国企业在A股、港股以及美股成功IPO,IPO数量同比下降11.59%,环比上升6.15%;募资总额641亿元,IPO规模同比下降54.64%,环比下降47.5%。A股市场—本月内地成为全球资本市场中IPO数量最多市场,占本月全球IPO数量的69.57% ;港股市场—本月中国企业香港IPO数量20家,现本月最大募资项目—小鹏汽车(09868.HK);美股市场—本月共有1家中国企业赴美挂牌上市,募资规模和数量均遭低谷。

图2 2020年7月-2021年7月全球市场中企IPO规模及数量
图2 2020年7月-2021年7月全球市场中企IPO规模及数量

▼A股市场IPO规模大幅下降

2021年7月,共计48家中国企业在沪深两市IPO,IPO数量同比下降4.00%,环比下降2.04%;募资金额共计320亿元,IPO规模同比下降65.74%,环比下降42.45%。本月科创板IPO数量18家,募资总额135.48亿元,占本月A股IPO募资规模的42.34%。

本月中国证券监督管理委员会审核通过科创板IPO注册15家,中止(其他事项)审核0家,终止审核6家,截至7月,科创板上市企业数量累计达到386家。

本月有23只新股上会(包括科创板10只,创业板8只),其中22只已审核通过(包括科创板10只,创业板9只),1只上会未通过。

图3 2020年7月-2021年7月A股市场中企IPO规模及数量
表2 2021年7月中企A股市场募资TOP5

▼港股市场IPO驶入快车道

2021年7月,有20家中国企业在香港IPO,均在港交所主板上市,IPO数量环比上升近2倍,同比下降9.09%;募资金额共计320亿元,IPO规模同比下降8.31%,环比上升81.82%。其中,小鹏汽车(09868.HK)于7月7日成功在港IPO,成为港交所“新势力造车第一股”的同时,也是三年内首家在纽交所和港交所双重上市的中概股。并以116.93亿元的募集规模位于港交所榜首,上市首日市值达2,327.23亿元。

图4 2020年7月-2021年7月港股市场中企IPO规模及数量
表3 2021年7月中企港股市场募资情况

▼美股市场中企IPO遭遇冰点

2021年7月,共1家中企在美国资本市场IPO,IPO数量截止为全年最少;募资金额共计1.3亿元,IPO规模环比下降99.73%,同比下降99%,叁腾科技(SNTG.NYSE)是本月唯一的IPO项目。自7月以来,美国证券交易委员会(SEC)相关政策的调整,使曾火热的中概股赴美IPO热潮按下暂停键,SEC暂时停止上市审阅和批准上市文件,并对今后赴美IPO的中国企业进一步加强信息披露。

图5 2020年7月-2021年7月美股市场中企IPO规模及数量
表4 2021年7月中企美股市场募资情况

中国企业IPO退出分析

▼VC/PE机构IPO渗透率达59.42%

2021年7月,共41家具有VC/PE背景的中企实现上市,VC/PE机构IPO渗透率为59.42%,其中,深交所中小板VC/PE机构IPO渗透率为100%。本月VC/PE机构IPO账面退出回报规模为296亿元,环比下降80.6%,同比下降48.52%。其中,康诺亚-B(02162.HK)账面退出回报规模达53.79亿元,占整体的17.87%。

表5 2021年7月IPO交易板块退出分析
图6 2020年7月-2021年7月VC/PE机构IPO退出账面回报
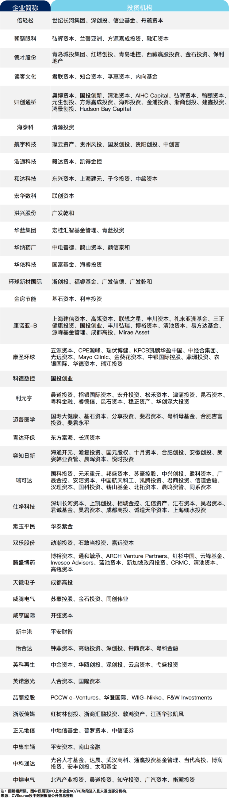
表6 2021年7月VC/PE机构背景企业IPO一览表

中国企业IPO行业及地域分析

制造业股IPO数量规模双夺冠

2021年7月,制造业、医疗健康、汽车行业类公司IPO募资位居前三,占据各行业募资总额的73.72%,其中,本月制造业类公司共有28家企业IPO,募资规模185.87亿元,成为本月IPO数量和规模最大行业,汽车行业类公司由于小鹏汽车的突出表现,成为本月IPO规模第三大行业。

图7 2021年7月IPO项目行业分布
表7 2021年7月IPO重点行业细分领域统计

▼广东地区IPO最吸金

2021年7月,浙江和广东地区中企IPO数量为10家,IPO数量位于榜首,上海、江苏均为8家紧随其后,并列第二;广东地区中企IPO规模达174.85亿元,位居首位,浙江、北京分别排名第二和第三。

图8 2021年7月中企IPO数量及募资规模地区分布

注:IPO数量分布比例(左)以及规模比例(右)相加总和均不为“1”系四舍五入所致

表8 2021年7月中企IPO数量及募资规模地区分布表

中国企业IPO重点案例

2021年7月,募资规模前十大IPO项目均在15亿元以上,占7月整体募资54.27%,港交所主板占据7席。IPO当日市值前十大IPO项目中,小鹏汽车以2,327.23亿元市值位居榜首。

▼中企IPO规模及当日市值TOP10

下表为2021年7月中企IPO募资规模TOP10。

▼重点案例:康诺亚-B

风险及免责提示:以上内容仅代表作者的个人立场和观点,不代表华盛的任何立场,华盛亦无法证实上述内容的真实性、准确性和原创性。投资者在做出任何投资决定前,应结合自身情况,考虑投资产品的风险。必要时,请咨询专业投资顾问的意见。华盛不提供任何投资建议,对此亦不做任何承诺和保证。
 

风险及免责提示:以上内容仅代表作者的个人立场和观点,不代表华盛的任何立场,华盛亦无法证实上述内容的真实性、准确性和原创性。投资者在做出任何投资决定前,应结合自身情况,考虑投资产品的风险。必要时,请咨询专业投资顾问的意见。华盛不提供任何投资建议,对此亦不做任何承诺和保证。