简体
  • 简体中文
  • 繁体中文

热门资讯> 正文

签约肖战业绩坐火箭?李宁上半年净利润大增187%,日入超5000万

2021-08-13 14:33

签约顶流艺人给李宁带来了什么?业绩如同坐上火箭。

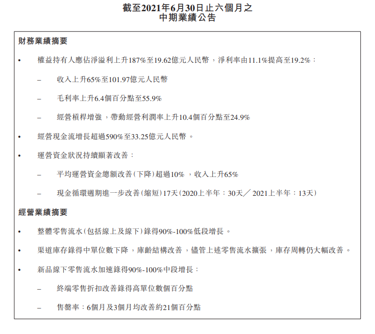
13日,港股上市公司李宁发布2021年中期业绩公告。财报显示,上半年营收101.97亿元人民币,同比上升65%;归母净利润为19.62亿元,同比增长187%;经营现金流增长超过590%。

财报显示,李宁公司上半年毛利率有所增加,整体毛利率为55.9%(2020年为49.5%)。本期,零售折扣有明显改善;因存货原值下降和库龄改善而降低了部分存货拨备;另外毛利率较高的直面消费者管道(直营及电商管道)收入占比亦有所上升。以上所有因素促进了毛利率的显著提升。因此,本期的毛利率较上年同期上升6.4个百分点。

上半年李宁公司收入达101.97亿元人民币,较2020年同期上升65.0%,增幅显著。财报称,本期,得益于中国政府的有效疫情防控,国内疫情形势相对稳定,本集团针对疫情期间的各项销售改善举措持续获得回报。同时,得益于国内消费者对健康生活的要求提升、对国产运动品牌的充分肯定和大力支持,上半年各管道收入均录得可喜成绩:

一是直营店铺大多建立在国内二线以上城市,去年同期受疫情影响尤为明显。本期,随着疫情受到有效控制,及消费者对国产品牌的青睐,线下终端销售获得较快的复苏,直接经营销售流水大幅增加88.5%;

二是电子商务管道是消费者需求的快速反应管道,近年来不断在该管道及产品的投入与建设获得了消费者的认可,本期收入亦获得77.8%的高速增长;

三是由于销售流水显著增加,使特许经销商订货量大幅增加,从而销售收入增长47.7%,凸显经销商对国内市场及品牌的信心。

从销售管道看,直营和批发依然是李宁公司销售的主要管道。财报显示,销售予特许经销商在整体收入中占比45%,直接经营销售在收入中占比24.7%,电商渠道占比29.1%。

截至2021年6月30日,李宁牌(包含李宁核心品牌及李宁YOUNG)常规店、旗舰店、中国李宁时尚店、工厂店、多品牌集合店的销售点数量为6745个,较2020年12月31日净减188个;经销商63家(包括中国李宁时尚店管道),较2020年12月31日净减2家。

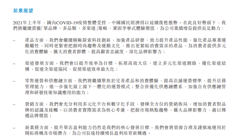
关于下半年展望,李宁公司称,产品方面,继续积极探索科技创新,加强产品研发,致力提升产品性能,强化产品专业运动属性,同时更紧密把握时尚趋势及运动文化,推出更紧贴消费需求的产品,为消费者提供多元化消费体验,扩大消费者群体,提高顾客忠诚度,深化品牌影响力;

管道发展方面,以提升效率为目标,拓展高效大店,建立多元化管道网络,优化管道结构,促进全管道协同,促使管道效率最大化;

零售运营和供应链方面,将继续聚焦于完善产品和消费体验,提高店铺运营标准,提升店务管理能力,进一步强化在线线下一体化的运营模式;整合并优化供应链体系,加强自有供应链管理和研发技术知识应用的能力;

营销方面,会充分利用多元化平台和数字化手段,发挥全方位的营销布局,增加消费者对品牌的认识及接触。以消费者实际需求为核心考虑,把握市场热点趋势,扩大品牌影响力,藉以传递品牌价值;

新业务方面,提升单店盈利能力仍然是我们的核心发展目标,会将资源合理及谨慎地运用于开拓商机及市场潜力,为公司长远持续增长盈利培育新机遇。

风险及免责提示:以上内容仅代表作者的个人立场和观点,不代表华盛的任何立场,华盛亦无法证实上述内容的真实性、准确性和原创性。投资者在做出任何投资决定前,应结合自身情况,考虑投资产品的风险。必要时,请咨询专业投资顾问的意见。华盛不提供任何投资建议,对此亦不做任何承诺和保证。