简体
  • 简体中文
  • 繁体中文

热门资讯> 正文

多城二轮集中供地调整的背后,对市场预示着什么?

2021-08-12 10:10

就企业层面来说,上述供地政策的调整对房企而言是一大利好。土地侧调控由“控地价”向“控实际地价”转变,在一定层面上降低了房企拿地成本,利好行业利润向合理水平回归。

8月11日,青岛突发公告称,7月30日公示的第二批次集中出让的100宗地拍卖活动因故“终止”,再次出让时间待再度公告。青岛并不是唯一中止出让的城市,在8月6日深圳也中止了第二批集中出让,天津二轮土拍也延期至9月开拍。

同时,东莞、金华、惠州等热点城市也于近期纷纷调整了土拍规则。这些城市土拍延期和土地出让规则调整的背景如何?土拍规则调整前后有何变化?对市场将会造成怎么样的影响?

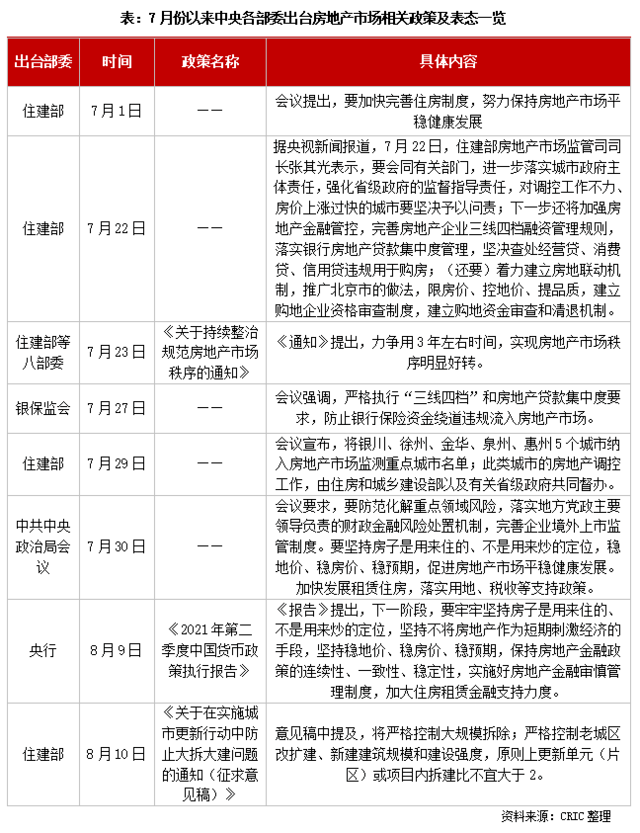
近期上层管控持续收紧 首轮集中供地高热促地方调控进一步升级

各地土地侧调控频发的背后,首先是行业上层调控的进一步收紧。自7月以来,中央多次表态要求各地落实“三稳”目标, 7月22日住建部更是直接表态将对调控工作不力、房价过快上涨的城市进行问责,同时在7月29日对银川、徐州、金华、泉州、惠州等5个城市进行约谈,要求这些城市切实扛起城市主体责任,加强市场监测监管。由此可见,房地产调控已经开启了由中央调控作为主导的新局面。

而在土地市场方面,由于大部分城市此轮市场热度上升主要由地市拉动,且部分重点城市首轮集中供地热度不降反升,其中市场热度比较高的无锡、厦门等城市地房比更是超80%,在进一步推高地价和房企成本的同时,也不利于房价水平的稳定。(详见专题《从“两集中”首轮土拍看土地市场发展趋势》)。

在此市场背景下,住建部近期多次提及要着力建立房地联动机制,推广北京做法,限房价、控地价、提品质,建立购地企业资格审查制度,建立购地资金审查和清退机制。与此同时,新修订的《中华人民共和国土地管理法实施条例》也于7月30日发布,并将于9月1日起正式实施。在建设用地管理方面,《条例》规定各地应当将年度建设用地供应总量、结构、时序、地块、用途等向社会公布,以稳定社会预期,同时自然资源督查机构也有权对此进行督查。

在此背景下,土地市场成为各城市跟进调控的主要方向,如天津延期出让地块全部降低地块地价上限,并将竞拍方式改为“限地价+摇号”,东莞、金华、惠州等城市也将实施以“限房价、控地价、提品质”为主的竞拍方式。

降溢价+摇号下无锡二轮土拍降温 天津紧急跟进升级土拍规则

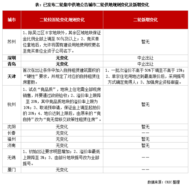
具体以供地双集中城市的土地政策调整来看。截止8月11日,共有11个城市(包括已经完成二轮出让的厦门、长春和无锡)发布了二轮集中供地公告,其中有4个城市较首轮调整了二轮土地出让规则,分别是苏州、天津、杭州和无锡。

其中,无锡和杭州调整相对较多。以已完成第二轮土拍的无锡来看,本次无锡集中土拍规则有了较大调整,一是合理设置最高限价,热点地块溢价率上限降至3%,二是初始配建等出让条件增加,如引进品牌酒店、配建人才房或租赁住房等要求,对房企提出了更高的要求,三是实行“限地价+摇号”的竞拍政策。

在此影响下,无锡二轮集中土拍较首轮热度明显下降,平均溢价率4%,较首轮下降了8个百分点;同时,多宗地块实际成交地价控制在合理水平,部分地块的拿地成本较此前甚至有所降低。

反观近来第二轮集中出让延期或中止的城市,天津、深圳和青岛初次公告的第二轮土拍规则并未较首批发生较大变化。首先来看天津,二轮初次公告中仅提及加入自持租赁的硬性要求,其余并无改变;而在8月10日发布的补充公告中,则对61宗地块的最高限价进行了调整,由溢价不高于50%下调至不高于15%,竞拍方式也改为“限地价+摇号”,同时还要求房企出具资质证明,加强竞拍房企的资格审核。

而在本月中止第二批集中出让的深圳、青岛,第二轮公告的土拍规则较首轮无较大变化,尤其是与地价相关的溢价率方面,出让地块溢价上限仍然较为宽松,如深圳二轮供地溢价上限仍设置在45%,而青岛首轮土拍最高溢价率高达65%、二轮也并未对土地溢价率进一步限制,并不符合中央“稳地价、稳预期”的调控要求。

由此也不难理解,本应在无锡集中出让之后的深圳、天津、青岛第二批集中土拍为何相继被暂缓或延后。同时,根据坊间传言来看,深圳、青岛等城市二批次土地出让政策调整方向也将与天津一致,降低溢价率、取消竞配建改为摇号或竞品质,以落实稳地价的目标。

地市调控由“控溢价”向“控实际地价”转变 利好行业利润向合理水平回归

在上述调整下,我们认为市场将会有以下几点变化:

1、 “控实际地价”将成为热点城市接下来土地侧调控的主力方向。

坊间此前传闻自然资源部要求集中供地溢价率不得超过15%,不允许提高起拍价降溢价,同时不竞配建,可竞一次性合理报价、摇号、竞高品质方案。而天津此次土拍规则的调整也一定程度上验证了中央对于重点城市土地集中出让调控的新要求。

就此来看,中止出让的深圳、青岛以及还未供地的重点城市二轮供地政策调整方向也将向稳定实际地价转变,包括降低溢价、修改竞拍方式、加强房企资格审查等。同时,处于重点监测名单中的金华、徐州等热点城市也或将跟随调整土地出让政策,以控制实际地价水平。

2、 实际地价涨幅放缓下,房价走势进一步稳定。

由于调控侧重点向“控实际地价”转变,热点城市的地价走势在“摇号”等竞拍机制下将保持平稳走势。地价稳定下,购房群体预期也会有一定的降低,进而会传导至楼市、降低市场热度,利于稳定房价走势。

3、 地块冷热分化进一步凸显,流拍现象或将进一步突出。

需要注意的是,除了修改竞拍规则外,稳定地价还需各城市加大土地供应量、调整土地供应结构,这也意味着接下来入市地块中条件相对普通的地块将会增多。但在融资受限、现金流承压的影响下,房企势必会将资金压在盈利空间充裕、土地素质较好的优质用地上。在此影响下,地块竞拍热度进一步分化,土地流拍现象也会恶化,如无锡二轮集中土拍地块热度就明显分化,地块“低中签率”与流拍现象并发。

此外,就企业层面来说,上述供地政策的调整对房企而言是一大利好。土地侧调控由“控地价”向“控实际地价”转变,意味着这些热点城市实际地价将会保持平稳,在一定层面上降低了房企拿地成本,使得之前以“竞配建”等方式压缩的利润空间得到一定的释放。

以无锡为例,在摇号机制下,无锡二轮土拍整体热度明显下调,大部分成交地块实际价格均较周边首轮成交地块有所回调,大部分地块的地房比保持0.6左右,为房企留下了较充足的利润空间。

本文来源克而瑞地产研究

风险及免责提示:以上内容仅代表作者的个人立场和观点,不代表华盛的任何立场,华盛亦无法证实上述内容的真实性、准确性和原创性。投资者在做出任何投资决定前,应结合自身情况,考虑投资产品的风险。必要时,请咨询专业投资顾问的意见。华盛不提供任何投资建议,对此亦不做任何承诺和保证。

风险及免责提示:以上内容仅代表作者的个人立场和观点,不代表华盛的任何立场,华盛亦无法证实上述内容的真实性、准确性和原创性。投资者在做出任何投资决定前,应结合自身情况,考虑投资产品的风险。必要时,请咨询专业投资顾问的意见。华盛不提供任何投资建议,对此亦不做任何承诺和保证。