简体
  • 简体中文
  • 繁体中文

热门资讯> 正文

理想汽车港版招股书新增“强制退市”风险提示!另有9大变化

2021-08-09 14:35

作者:褚万博

定了!理想汽车香港IPO公开发行价118港元。

根据理想发布的公告,理想此次将在香港公开发售1千万股A类普通股,占全球发售股票10%。

按照理想公告118港元的发行价计算,预计此次理想汽车最高将募资118亿港元,折合人民币98.25亿元。

截止申购截止,理想汽车公开招股部分融资认购额为34.71亿港元,融资认购倍数2.31倍。

而一个月前刚刚登陆港股的小鹏汽车,融资认购倍数达到14.73倍,总融资额高达140亿港元,折合人民币116.52亿元。

理想2.31倍/118亿港元VS小鹏14.73倍/140亿港元。

同为造车新势力,几乎同期聚首美股,一年后又同时回归港股。

但是理想汽车无论在认购倍数,还是融资总额,相比小鹏都差了一大截。

资本号召力方面,李想到底差在哪儿?

答案,可以在理想两次上市两版招股书的细节变化中找到。

核心有这10大变化和细节。

变化一:新增美股“强制退市”风险

在港版招股书中,最醒目的是,理想特别提到了可能有在美股强制退市风险。

强制退市?

这里就不得不提美国证券交易委员会(简称SEC),去年12月颁布的《外国公司问责法案》。

根据这个法案,在美上市的外国企业必须遵守美国上市公司会计监督委员会(PCAOB)的审计标准。

具体来说,就是为外国企业出具审计报告的会计师事务所,必须经过PCAOB的审查。

审查什么?

最主要的,就是在美上市外国企业的会计底稿。

如果上市企业,自2021年连续三年提交的审计报告,不符合《外国公司问责法案》规定,结局就是被PCAOB强制退市。

而为理想汽车出具审计报告的会计师事务所在国内,如果没有中国监管部门的批准,就无法接受PCAOB的审查。

除此之外,SEC新出台的《外国公司问责法案》,也加强了在美上市外国公司重大信息披露的要求。

对于新造车势力们来说,其实也手握大量车主个人信息和国内道路交通信息,无论是接受会计底稿审查还是重大信息披露,都涉及到一个棘手问题:存在重要数据、个人信息的泄露的可能性。

同为造车新势力的小鹏汽车,在前不久的港股IPO的招股说明书中,同样也特别提到《外国公司问责法案》引发的退市风险提示。

今年以来,国家大大加强了对信息泄露和网络数据安全方面的监管。

并相继出台《中华人民共和国数据安全法》、《网络安全审查办法》等一系列与数据安全相关的法律法规。

在境外上市的企业,更是监管的重点。

《网络安全审查办法》中规定:掌握100万以上用户个人信息的运营者赴国外上市企业必须向网络安全审查办公室申报网络安全审查。

在此背景下,大量个人信息的企业前脚赴美上市,后脚就有网信办入驻企业审查数据安全问题。

所以,在港版招股书中,理想汽车新增的风险,此时此地来看,并不能寻常视之。

变化二:股权结构有变,李想进一步加强话语权

理想汽车股权结构的最明显变化,就是创始人兼CEO李想的股权占比下降,对应的投票权却不降反升。

美股招股书中,李想在美股上市前持有1.16亿股A类股票,外加2.4亿股B类股票。

合计持有25.1%的股权,是理想汽车第一大股东。

总共持股可行使投票权达到70.3%

而到了港股招股书,李想原先持有的1.16亿股A类股全部转换为B类股,合计持有3.56亿股B类股票。

理想汽车发行的所有B类股票,被李想尽收囊中。

加上理想董事会授予李想的1.09亿A类股票期权,港股上市前夕,李想相当于公共拥有了1.09亿A类股票,和3.56亿股B类股票。

所以李想所持股份,不是在增多吗?

怎么还有持股比例变化一说。

这是由于理想汽车在去年12月份,进行了一次4700万股ADS的增发,导致股权稀释。

所以结果上,到了港股招股书中,李想的持股比例由当初的25.1%下降到23.79%。

持股比例下降,话语权可一点没丢。

按照理想汽车设立的不同投票权架构,理想汽车A类普通股持有人每股可投一票,B类普通股持有人则每股可投十票。

而持有所有B类股票的李想可行使投票权从70.3%上升到75.74%。

理想汽车的命运,被牢牢握在李想手中,作为创始人、董事长、CEO,虽持股比例下降,但他仍是公司发展和决策的一号位。

理想汽车话事人的地位,进一步加强。

变化三:美团系不断增持,巩固第二大股东地位

理想汽车第二大股东,是王兴治下的美团系。

王兴可以算是李想的大贵人。

美股上市前,美团系两轮C轮+D轮加持,合计投资理想8亿美元,折合人民币将近52亿。

美股招股书显示,首次IPO之前,王兴通过家族基金Zijing Global Inc。,及美团旗下Inspired Elite持有了理想3.3亿股A类普通股。

持股比例达23.5%,仅次于理想创始人李想。

而港股招股书显示,一年之内,Zijing Global Inc。增持理想普通A类股660万股,达到1.33亿股。

而Inspired Elite也在理想美股上市后增持0.52亿普通A类股,持股总数达到2.6亿股普通A类股。

所以美团系合计持有理想3.9亿股普通A类股,普通A类股持股比达到24.53%,成为理想汽车A类股第一大股东。

同样也是由于增发稀释的影响,持股比例下降。

综合持股比例从23.5%下降到19.99%,但依然牢占理想汽车第二大股东的位置。

而不论Zijing Global Inc。还是Inspired Elite,最核心利益人都是王兴。

不过这个隔壁老王,跟李想创业HM">汽车之家时遇到的澳洲朋友不一样。王兴虽然不断重仓增持,但投票权只有6.36%。

王兴是九败一胜的创业者,知道创投最大的忌讳就是让创始人失去控制权。

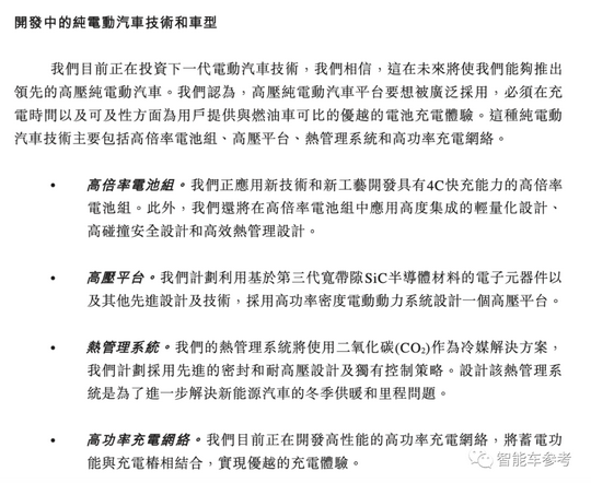
变化四:未来推出两大纯电动平台

在港股招股书中,理想还重点披露了未来布局。

除了在美股招股书中承诺的要在2022年推出全尺寸豪华增程式电动SUV,这次理想又拿出了新规划。

新规划有哪些?

总的来说,两个方向:纯电动战略+全栈自研自动驾驶。

理想的纯电动转向,涵盖了从高压电动车开发平台、高倍率电池组、到高压纯电动车和高倍率充电网络的几乎整个电动车生态链。

在港股招股书中,理想透露将进行两款高压纯电动车开发平台——Whale平台和Shark平台的研发。

一只鲸鱼,一只鲨鱼。一个有鱼样但不是“鱼”,一个有鱼样还是“鱼”。

理想汽车表示,基于这两款平台,理想将从2023起每年推出两款纯电动车。

并且纯电动车,预计将会搭载理想正在研发的具备4C快充能力的高倍率电池组。

这款电池组将采取高度集成的轻量化设计、高碰撞安全设计和高热效管理设计。

根据最新招股书的说法,理想未来的纯电动车必须在充电时间和可及性上超越燃油车加油场景。

如何超越?

理想给出的答案是高倍率充电网络。

理想在港股招股书中称,将在未来三年,面向高速公路、城市区域等高频用户使用场景,在国内多个城市建设高功率充电站。

纯电动+超级快充+自建充电网络,听起来熟不熟悉?

没错,特斯拉、蔚来等搞纯电动车的新势力走过的路,理想要从头走一遍。

而这种“另起炉灶”,也给理想在财务数据方面变化,埋下了伏笔。

变化五:自研自动驾驶系统,复刻特斯拉路线

在自动驾驶方面,理想的雄心也漫出了招股书。

在港股招股书中理想披露,将加大自动驾驶技术方面的投资,并且会自主开发全栈自动驾驶软件,持续优化其自动驾驶方案。

从2022年开始,理想所有新推出车型,都将搭载自研的L4级别自动驾驶硬件。

其中,已经确定是搭载英伟达的Orin芯片。

值得注意的是,理想自研的自动驾驶平台,也将通过影子模式不断迭代。

什么叫“影子模式”,就是特斯拉开创的量产车上人机共驾中训练AI模型的模式。

更直白来说,就是车主充当义务安全员的模式。

所以用增程路线攒下的家底,理想接下来要走的却是一条完完全全的新路:

纯电动、全栈自研自动驾驶系统。

这是一条特斯拉的复刻之路。

而如果说理想增程方式搞智能车,比电动车有动力续航优势,比燃油车有用户体验优势,是一条差异化取胜的路。

那走到纯电路线上来,理想之前的优势是否还能持续?

这是港股招股书中最令人关注的问题,也是让理想财务数据变动大的核心原因。

变化六:营收增长300%+,却从盈利走向亏损

美股上市以来,理想财报数据相当亮眼。

美股招股书显示,2020年第一季度,理想总营收8.51元亿人民币。

港股招股书披露到今年第一季度,营收35.8亿元人民币。

一年来,营收增长超过320%。

随营收增长的,还有毛利率。

2020年第一季度,理想实现毛利润0.68亿元人民币,毛利率8%。

到今年第一季度,毛利润达到6.17亿元人民币。毛利率上升到17.3%。

营收、毛利率增长强势,但是亏损缺口却逆势扩大。

美股招股书披露,2020年一季度,理想亏损0.77亿人民币。

到了港股招股书中,今年第一季度亏损幅度达3.6亿人民币。

亏损增长超过360%。

变化七:交付后来居上,位居新势力第一

在交付方面,理想节节高歌,后来者居上。

美股招股书披露,2020年第一季度,理想仅交付1476辆。

而港股招股书显示到今年第二季度,这个数字上升到17575辆。

涨幅超1000%。

而在刚刚过去的7月份,理想交付8589辆,一举超过蔚来和小鹏,成为三家新势力第一。

值得一提的是,理想还是跨能源榜单里,SUV品类的销量第一。

变化八:现金流增加

美股上市之前,理想和其他新势力一样被生存焦虑包裹。

李想曾向媒体透露,理想创立之初,CFO李铁为融资跑了一百多个投资机构“游说”,可惜项目依然无人问津。

即便是2019年之后王兴连续投资8亿美元,理想的现金流依旧捉襟见肘。

根据美股招股书,2020年第一季度,理想经营现金流为-0.63亿人民币。

上市之后,有了稳定的输血渠道,理想的现金流状况明显改善。

到今年第一季度,港股招股书显示,理想实现经营性现金流9.263亿人民币,自由现金流也有5.7亿人民币。

虽说跟理想造车要烧的钱比起来还差不少,但毕竟是手里有粮心里不慌。

此次回港股上市,新增的融资渠道,想必能让理想的手里宽裕不少。

变化九:董事会及高管团队

对比两版招股书,我们也注意到理想的董事会和高管团队有一些变化。

首先是董事会人数增加。

美股招股书显示,截止到2020年7月份,理想董事会成员有六人。

执行董事包括理想创始人兼CEO李想、总裁沈亚楠、CFO李铁。

非执行董事有理想战略投资人王兴、樊铮和赵宏强

到2021年第一季度,港股招股书显示,理想董事会成员增加两人。

分别是非执行董事肖星和姜震宇。

其中,肖星系清华大学经济管理学院会计系主任、教授,同时担任包括芒果超媒、中国农业银行等多家上市公司独立董事。

据悉,肖星教授在公司治理、财务方面具有很高的学术成就,加盟理想也是为理想业务经营提供专业意见。

而姜震宇则是嘀嗒出行CFO,在财务管理方面有超过12年的经验。

除此之外,理想的高管团队也有变动。

前世伟通全球首席架构师及自动驾驶总监王凯加入理想高管团队,担任理想首席技术官,全面负责理想智能汽车先进技术研发工作。

变化十:市场销售人员扩张迅速

在招股书中,我们还注意到理想汽车团队人数的变化。

美股招股书显示,截止2020年初,理想汽车共有雇员2628人。

到2021年初,根据港股招股书,理想团队快速扩充到4900人。

增长速度超过86%。

团队壮大的同时,理想的研发团队也一同扩张。

2020年初,理想汽车研发团队人员1005人,

到2021年初,理想汽车从事研发工作的人员达到1633人,占总体人数的33.3%。

除了研发团队人数,理想团队从事生产的人员逆势减少。

从2020年年初的1003人减少到841人。

与之相对的是,理想的市场及销售人员有较大增长。

从2020年初的475人快速增加到2166人。

可以看出理想在扩张销售网络方面下了很大功夫。

以上,就是理想两次上市、两版招股书里最核心的10大变化。

所以基于这10大变化,理想的香港上市,既是融资,也是翻身一搏。

结论:成也纯电动,挑战也是纯电动

10大细节变化,理想在港股招股书中算是道尽了成长与困局。

成长先不必说,困局很明显。

回到开头的问题,为啥都是新势力,差不多同时美股同期港股,资本号召力上差别如此明显?

理想在销量、利润方面,明明占优。

为何到了资本市场,号召力不及小鹏?除了车型单一,增长引擎乏力外……

最关键的原因,可能还是在于路线。

什么路线?纯(不纯)电动的路线。

理想汽车之所以能成,跟其一开始选择的不纯电动路线有关。

理想选择增程式电动车,技术相对成熟、没有里程焦虑,不必自己铺充电桩搞基础设施建设。

也是这种差异化竞争的方式,让理想在成本、产品方面,更快展现出优越性。

一直以来,在蔚(来)小(鹏)理(想)三家新势力中,理想的亏损幅度是最低的。

在2020年最后一个季度,理想甚至还实现了1.075亿人民币的盈利。

但无论是国家碳中和的大目标,还是新能源汽车产业的发展趋势,都注定了增程式电动车只能是一种过渡产品,这条路不本质。

所以即便一开始各种花拳绣腿,到头来还得走上纯电动道路。

这不,两版招股书的细节差异中,也把这种趋势体现得清清楚楚。

根据理想的计划,此次募集的资金主要将以下方向:

研发高压纯电动车技术、平台及未来车型

  • 智能汽车及自动驾驶技术
  • 产能扩张
  • 高功率充电网络
  • 销售网络扩张

烧钱计划已经列好,剩下的就看理想汽车未来转向纯电动,能不能烧出一个好结果了。

或者利用增程建立的现金流、造车经验、品牌影响力,能不能进一步在纯电动转型中转换为动能了。

理想当前的状态,真是成也(不)纯电动,挑战也是纯电动。

风险及免责提示:以上内容仅代表作者的个人立场和观点,不代表华盛的任何立场,华盛亦无法证实上述内容的真实性、准确性和原创性。投资者在做出任何投资决定前,应结合自身情况,考虑投资产品的风险。必要时,请咨询专业投资顾问的意见。华盛不提供任何投资建议,对此亦不做任何承诺和保证。

风险及免责提示:以上内容仅代表作者的个人立场和观点,不代表华盛的任何立场,华盛亦无法证实上述内容的真实性、准确性和原创性。投资者在做出任何投资决定前,应结合自身情况,考虑投资产品的风险。必要时,请咨询专业投资顾问的意见。华盛不提供任何投资建议,对此亦不做任何承诺和保证。