热门资讯> 正文
2021-06-14 16:48
“爱美女生”轻医美年消费近七万元!“瘦脸针”需求旺盛且刚性,海外市场已百花齐放!医美龙头即将拿下稀缺牌照(名单)
重磅,全国碳市场月内将上线!碳排放权配额加速收紧,短期价格有望提升!行业刚性扩容背景下应该这样布局(名单)
原标题:双特异性抗体行业深度研究报告:有望成为下一个重磅炸弹的大风口 来源:未来智库
(报告出品方/作者:财通证券,张文录)
1、全球Top30药物销售变化趋势
九十年代小分子阿托伐他汀上市,2006年销售峰值近129亿美金。20世纪末抗体药物大时代到来,目前处于高速成长期,有赖于蛋白 靶点的发现和抗体制备技术的成熟。21世纪小分子重磅药物占比逐 渐下降,小分子发现的技术手段和仿创能力很完善,创新能力看到 天花板,目前全球Top30药物中仅有9个小分子,大分子中三款 TNFα(修美乐和恩利)、两款PD-1单抗(K药和O药)、两款VEGFR (阿柏西普和阿瓦斯汀)、两款Her2(帕妥珠和赫赛汀)、两款 CD20(Ocrevus和利妥昔)、白介素IL家族4个……第一批重磅抗体 药物专利到期,肿瘤坏死因子TNFα、Her2、CD20靶点药物逐渐下 滑。新靶点层出不清,免疫检查点PD-(L)1、血管内皮细胞生长因 子受体VEGFR、白介素IL12/17/23/4R/6R、GLP-1等快速上升。接下 来有望挤进这个榜单的将是其他大的靶点如免疫检查点LAG-3、 TIM-3、IDO、OX40等,单抗“衍生物”双抗、抗体偶联药物(化药 和核药)等,RNA、DNA层面的药物逐渐浮出水面。
双抗因高应答率、高特异性、低毒性、成本适中等特征,虽制备技 术多种多样、尚不完全成熟,但商业化开始抢跑。发展阶段类比五 年前的PD-1单抗,开始快速进入商业化阶段。重要的靶点组合均在 临床阶段,这里将诞生双抗的诸多重磅药物,双抗的制备技术平台 价值大,但商业化能力更重要,大靶点为基础的双抗将胜出。
2、双抗发展历史、趋势和开发进展
全球药企积极布局双抗,在研项目数量逐年增长
近十年来,全球每年新开的双抗临床试验数量逐年增加,目前正处于双抗药物研发的快速发展阶段。不完全统计,目前全球131个双抗 药物处于国际多中心临床阶段。从适应症来看,目前处于临床阶段的药物,88%布局肿瘤领域,其中实体肿瘤占比59%,血液瘤占比29%;其次是自体免疫疾病,占比8%;从靶向的细胞类型上来看,细胞毒性效应细胞重定向抗体占比过半数(详见后面双抗目录);从是否有Fc段来看,78%是有Fc段的双抗。
预计2024年中国双抗市场规模有望达到50亿元
全球抗体类药物主要得益于近几年免疫检查点PD-1,肿瘤细 胞VEGFR靶点等产品销售高速增长所致,未来单抗的竞争将趋 于激烈,市场的增速双抗将起到重要作用。目前在国内上市的双抗包括2018年12月获批的艾美赛珠双抗 (适应症为含凝血因子VIII抑制物的A型血友病的出血预防治 疗)以及2019年底获批的贝林妥欧双抗(适应症为复发或难 治性前体B细胞急性淋巴细胞白血病)。根据销售端预测,2020-2024年中国双抗行业市场规模将由 5.5亿元人民币增长至50亿元人民币,年复合增长率高达 119.1%。主要的增长动力来源于:(1)单抗作为高端生物药 迅速崛起且市场表现良好,为双抗的商业化做出优秀示范;(2)全球企业积极斥资双抗项目,推动药物研发进展加速。
3、双抗商业化方向明确:逐一击破既往治疗方案中存在的痛点,PK现有重磅药物
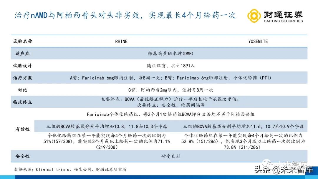
Faricimab:PK VEGF超重磅药物阿柏西普,非 劣效,疗效持续时间更久
VEGF单抗是治疗nAMD和DME的主流疗 法,然而由于药物需要频繁眼部注 射(阿柏西普推荐注射每个月1次或 每2个月1次),患者依从度仍不够, 最佳视力矫正效果很难达到。Faricimab在两项对于nAMD和DME临 床试验中与阿柏西普进行头对头比 较,均达到了非劣效标准;且注射 间隔最长可以达到4个月一次,具有较大优势。
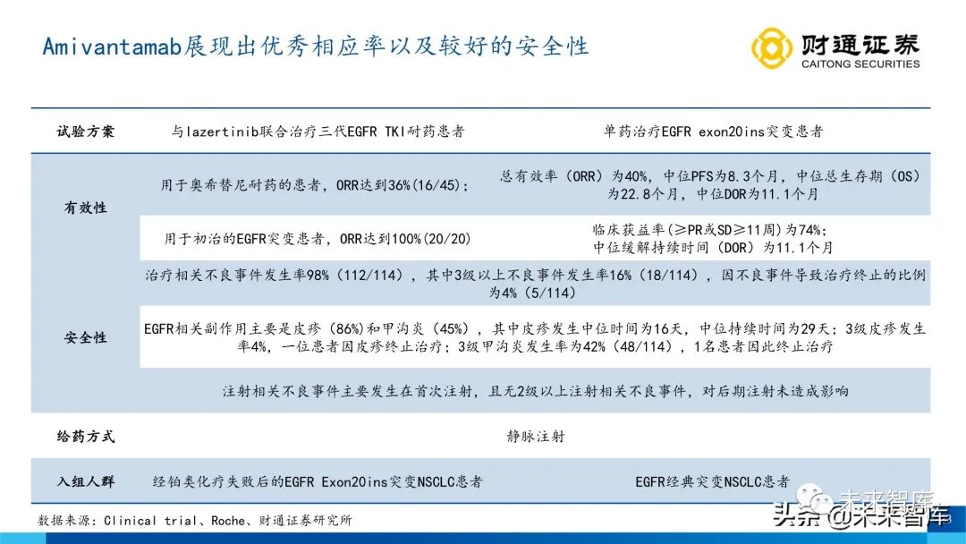
NSCLC存在极大未满足需求:E20ins突变治疗选择少
目前全球范围内尚未批准针对EGFR Exon 20ins突变NSCLC的靶向药 物上市,一线治疗仍是以铂类药物为主的化疗方案,后线治疗无明 确推荐方案,患者的生存预后亟待改善。EGFR Exon 20ins突变是继 EGFR 19外显子缺失突变和21外显子L858R突变后的第三大EGFR突变 类型,约占所有EGFR突变类型的5%~12%。
4、全球抗体巨头发展史与管线分析
罗氏:收购基因泰克、控股Chugai获得源源不断创新产品
罗氏在抗体业务相关的收购包括对相关公司标的的收购以及对 公司相关管线的收购,其中以基因泰克和日本Chugai(中外) 制药的收购最为成功。对基因泰克的全资收购和中外制药的控 股,为罗氏带来了强大的研发原动力,自此形成pRED、gRED、 chugai三个研发部门。目前9个双抗处于临床中,其中3个已经 在III期或者BLA中。
强生:收购Centocor获得重磅单抗,携手Genmab布局双抗
强生1999年以51亿美元收购Centocor,获得英夫利昔单抗,该产品全球销售 额累积超过1000亿美元,是强生过去二十年最重磅的产品。强生也通过这次 收购获得了Centocor的抗体技术平台,后续推出Tremfya、Stelara(IL家族, Ustekinumab单抗,2009年上市,治疗银屑病等,79亿美金(+25%))、 Simponi均基于此技术平台,且销售增长迅速,接替英夫利昔单抗成为强生 营收的主要驱动力。此外,公司还通过与biotech达成收购或独家合作获得其优秀单抗自产:例 如收购Momenta获得其FcRn抗体产品Nipocalimab,已进入临床II/III期;通 过与Argenx达成关于单抗Cusatuzumab的全球独家合作。公司在双抗领域的布局主要基于与Genmab合作,如基于DuoBody技术平台开 发的Darzalex(达雷妥尤单抗,CD38靶点,多发性骨髓瘤),销售表现非常 亮眼,上市5年后实现了41.9亿美元的销售业绩,同比增长39.8%。公司在研 双抗管线也十分亮眼,基于Genmab的DuoBody平台布局了多个抗肿瘤双抗, 包括EGFR/cMET、CD3/BCMA、CD3/CD123、CD3/CD22等多个热门靶点。
5、国内双抗企业研发管线和海外授权
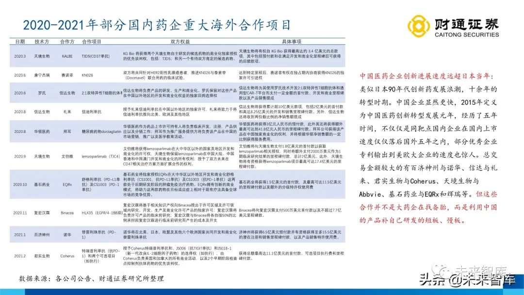
2020-2021年部分国内药企重大海外合作项目
中国医药企业创新进展速度远超日本当年: 类似日本90年代创新药发展浪潮,十余年的 转型时期。中国企业显然更快,2015年定义 为中国医药创新转型发展元年,经历了五年 时间,不仅仅是同靶点国内企业在国内上市 速度仅仅落后国外五年之内,部分优秀企业 专利输出到美欧大企业的速度也惊人。总交 易金额较大的有百济神州与诺华、信达与礼 来、君实生物与Coherus、天境生物与 Abbvie、基石药业与EQRx和辉瑞等。但这些 合作并不是大药企在找备胎,而是利用中国 的产品补自己研发的短板、慢板。
报告节选:





















































