简体
  • 简体中文
  • 繁体中文

热门资讯> 正文

神州租车:第一季度总营收12亿元 净利润为600万元

2021-05-18 16:56

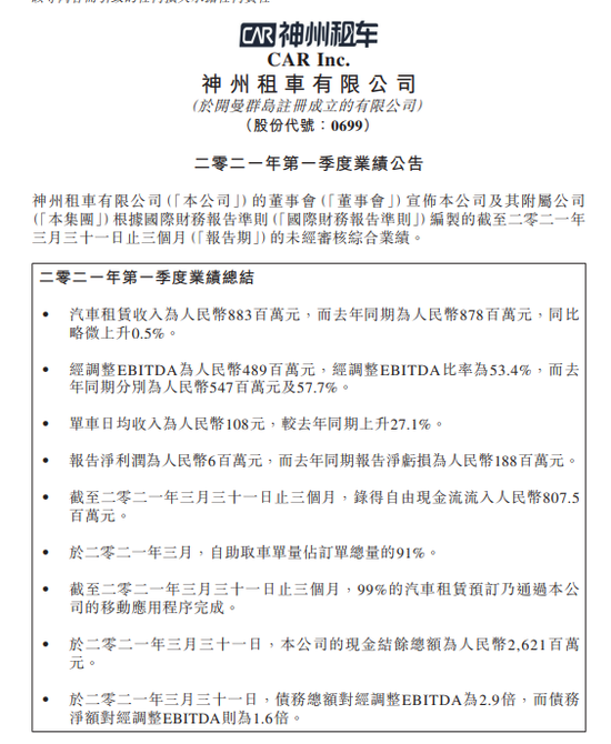
5月18日消息,神州租车在港交所公告,第一季度总营收12亿元,净利润为600万元,而去年同期净亏损1.88亿元。报告期内,汽车租赁收入为8.83亿元,同比略微上升0.5%。

 

 

 

 

 

 

 

 

 

 

 

风险及免责提示:以上内容仅代表作者的个人立场和观点,不代表华盛的任何立场,华盛亦无法证实上述内容的真实性、准确性和原创性。投资者在做出任何投资决定前,应结合自身情况,考虑投资产品的风险。必要时,请咨询专业投资顾问的意见。华盛不提供任何投资建议,对此亦不做任何承诺和保证。