热门资讯> 正文
2021-05-13 19:33
原标题:知名游资纷纷逃离!散户接盘 这只次新股狂揽18个涨停板 下一个“顺控发展”要来?
继顺控发展后,又一只开板次新走妖了。
5月13日,人气次新股英利汽车又双叒叕涨停了,截至收盘,股价报15.08元,全天成交额超13亿元。

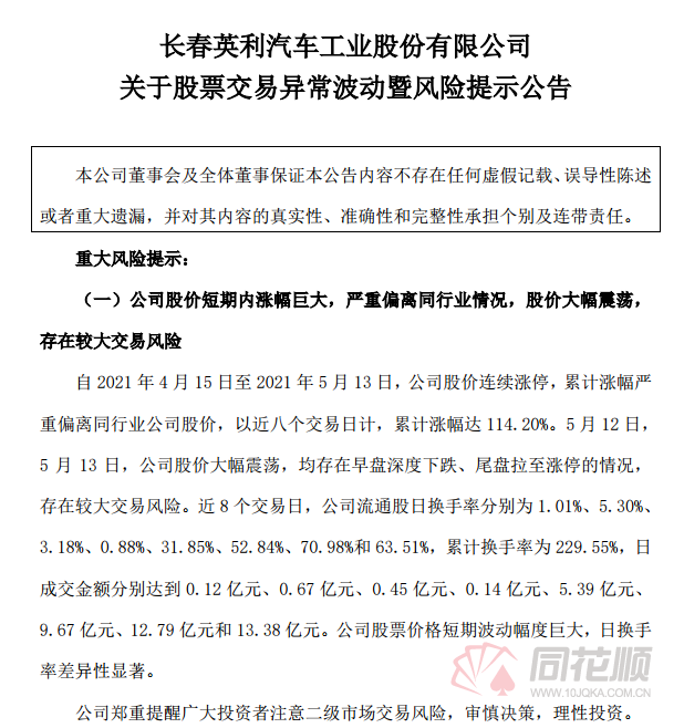
至此该股自4月15日上市以来,已连续18个交易日封板,涨幅超500%,市值达225.3亿元,若中一签后持有不卖,短短18个交易下来,2070元已经变成15080元。

值得注意的是,昨日英利汽车刚刚上演了一把“地天板”,今日能在分歧后继续封板,一下子激活了股性,另外,该股是低价次新,符合市场炒作的主流。
近期,汽车行业表现颇为强势,华为汽车概念昨日更是大涨,英利汽车股价强势一定程度上也搭了汽车板块炒作的“顺风车”。
从资金面看,多只游资本周开始介入英利汽车的盘子,周一温州帮、首板挖掘开始建仓,赵老哥、炒新一族周二介入。随着股价快速上涨,游资大幅抛售手中筹码,这也是导致昨日英利汽车出现地天板的最大原因之一。
数据显示,周二、周三2天,赵老哥、首板挖掘、宁波桑田路、炒新一族等知名游资纷纷大幅抛售手中筹码,累计抛售股票近7000万元。
今日龙虎榜数据显示,散户大本营两东方财富拉萨团结路帐户分别买入1409.51万元、1336.73万元,而昨买一、二、三、四霸占卖出榜前四位,游资撤离,散户接盘。

公司连续多日提示风险
股价连续涨停后,公司于5月7日,11日,12日、13日晚间发布风险提示公告称,公司股价近期涨幅巨大,与同行业公司股票价格变化出现较大偏离,郑重提醒广大投资者注意股票市场投资风险,审慎决策、理性投资。

英利汽车称,公司的主营业务为车身结构零部件及防撞系统零部件的设计、研发、制造及销售,公司为车身零部件生产制造商,不是整车制造商,不直接生产汽车,公司近期主营业务无重大变化。公司主要客户无单纯生产新能源汽车的制造商,对新能源车型供货占比也极小,2020年占公司营业收入的5%以下。
经公司核实,公司未发现对公司股票交易价格可能产生重大影响的媒体报道或市场传闻,亦未涉及市场热点概念。除公司已披露信息外,不存在其他应披露而未披露的重大信息。
据悉,英利汽车主要客户为中高端品牌,包括一汽大众、北京奔驰、上汽大众、上汽通用、吉利汽车、沃尔沃亚太、华晨宝马、广汽菲克等多个知名整车制造商。
业绩方面,据英利汽车发布今年一季报显示,该公司实现归属与上市公司股东的净利润1409.9万元,值得注意的是,去年,英利汽车亏损了2739.3万元,也就是说,其已实现由亏转盈
下一个顺控发展?
英利汽车彪悍的走势,不禁让人联想到今年的“连板王”顺控发展。
与英利汽车一样,今年4月15日上市的顺控发展也是开板后连续涨停,自3月16日开板后算起,顺控发展在分歧中一连斩获15个涨停板,若从上市首日算起,涨停板数更是高达21个。

目前,英利汽车虽然已连续18个交易日封板,但按其开板后计算,仍然只有4连板,能否成为顺控发展一样的大“妖股”还需市场去验证。