简体
  • 简体中文
  • 繁体中文

热门资讯> 正文

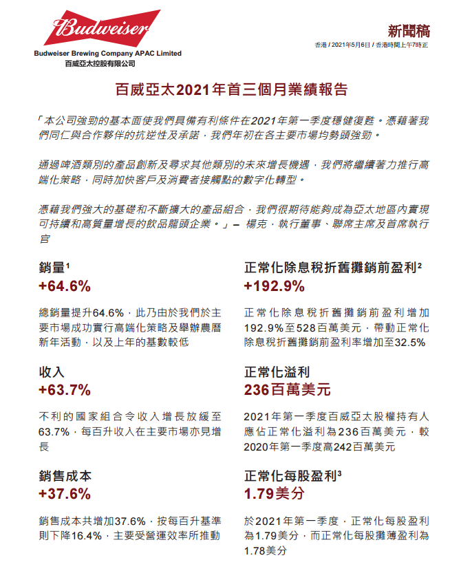
百威亚太第一季度营收16.3亿美元,同比增长63.7%

2021-05-06 07:21

百威亚太(01876.HK)公布第一季度财报:营收16.3亿美元,市场预期15.2亿美元,同比增长63.7%。第一季度基本盈利1.79美元,去年同期亏损0.05美元。第一季度毛利率52.8%,去年同期为44.2%;第一季净利润2.4亿美元,同比扭亏为盈。

风险及免责提示:以上内容仅代表作者的个人立场和观点,不代表华盛的任何立场,华盛亦无法证实上述内容的真实性、准确性和原创性。投资者在做出任何投资决定前,应结合自身情况,考虑投资产品的风险。必要时,请咨询专业投资顾问的意见。华盛不提供任何投资建议,对此亦不做任何承诺和保证。