热门资讯> 正文
2021-03-25 20:20

在准备上一篇《拼多多盗版中国》调查时,YOUNG财经采购了大量盗版书,发现作家余华3月3日才上市的新书《文城》也有了盗版。我们就投诉过程做了客观记录,拼多多客服为我们进行了退款处理但涉事店铺仍继续经营;在拼多多客服让我们举报的商品中,YOUNG财经没有发现“盗版书”这个选项。我们就此采访了百万销量作家余华,问及他对拼多多的态度。
来源:YOUNG财经 漾财经
封面题图/CFP 其它/YOUNG财经
2021年3月3日,作家余华新作《文城》上市。我们在准备《黄峥看不到,拼多多盗版中国》的过程中,在拼多多上购买的几本《文城》也陆续送到了。其中,有4本为平装版,2本为精装版。此外,我们在正规书店也买到1本正版,作为详细对比的对象使用。
精装书的详细比对,请参考下图1-图3.
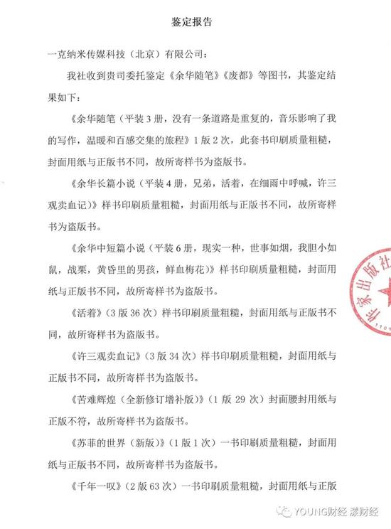
然而北京十月文艺出版社不能为“公司或者个人”出具图书盗版鉴定报告,只能接到新闻出版局的委托函后出证明。
按拼多多平台的要求,若不能在APP上提交该证明文件作为“盗版证据”给拼多多官方客服,普通的拼多多买家用户很难举报和投诉拼多多平台售卖盗版书的商铺。最多的是得到店家“不喜欢可以退货退款”的回复,或通过平台客服强制退款。




协助核查盗版书的函,长这样↓

北京新闻出版局对我们的委托需求表示,YOUNG财经应将这个情况反映给12318(全国文化市场统一举报平台)处理。
我们拨打12318热线,工作人员问及我们所在辖区,然后告诉YOUNG财经需要拨打西城区文委执法大队的电话,请它们立案后再按照流程处理。
我们接着拨通西城区文委执法大队。接电话的工作人员表示这个情况他们无法处理,因拼多多所属的上海寻梦公司管辖地在上海,所以西城区无权管辖;而当YOUNG财经提出请其协助与辖区范围内的出版社沟通,为我们开具一份盗版证明时,对方工作人员婉拒。经进一步沟通后,工作人员称只能先帮我们立案,但他建议我们拨打12390全国扫黄打非办投诉,处理该问题。
YOUNG财经随即拨打了12390热线,工作人员要求我们将举报信、盗版书通过EMS的形式快递到其工作地址,然后他们会将这些书移交到上海相关部门进行处理,将在45个工作日内完成。
我们曾在3月12日向上海12345举报投诉拼多多,只收到官方已受理的短信通知,到目前未接到关于该投诉的其它进展和信息。

另一方面,我们发现此前投诉过的拼多多店铺,依然在经营。客服为我们办理了退款,但表示盗版书不是假货,因此不能满足假一赔十的承诺。
YOUNG财经询问什么才是“假货”时,拼多多客服表示只有盗用其它品牌、使用其LOGO时,才能证明是“假货”,并表示我们对“假货”的理解跟拼多多不同,“拼多多官方平台规定是这样的”。
在我们就盗版书籍向拼多多官方客服继续投诉时,收到了此前订购的两本图书发来空包的情况。我们向客服反映,接到的处理答复是:“空包(内有一个小香包)不属于假货,拼多多无法按假一赔十处理。只能退还购书款19.90元,并额外赔偿66元现金”。



我们又按拼多多官方客户给的指示(图10),在详情页中再次进行举报。
根据拼多多的客服指引:“对国家命令禁止销售的商品,平台也是禁止销售的。您可以在商品详情页右上角点击?选择【举报商品】进行举报”。
当YOUNG财经按此步骤操作时发现,拼多多给出的举报内容并不包含盗版书。我们随即向12390全扫办询问“盗版书是否为国家命令禁止销售”,对方回复“盗版书当然是国家命令禁止销售的商品”,那么是不是在拼多多的逻辑里,盗版书并不算违反国家禁令而销售的商品?

YOUNG财经在拼多多APP中举报失败后,按官方客服推送给我们的“知识产权投诉”链接进行举报(这条链接在拼多多的APP中根本找不到它的入口),操作到最后发现,这个渠道对C端购买用户无效,因为它只面向著作权人、出版社开放。






在这次以余华作品为例的盗版追踪中我们发现,个人消费者很难投诉拼多多的盗版店铺,也难令拼多多查处、关闭销售盗版书的店铺;而且拼多多平台定义“假货”跟普通人理解的不同,也导致消费者难以维护自己的权利,哪怕在客服回复“若您收商品后质疑商品为假冒品牌商品,您可以提供订单号及相关商品图片以便多多为您核实处理”,但实际情况是:用户提交了正版书照片后,拼多多官方人员电话回复称“无法通过目测辨认正版和盗版”,而要求提供盗版证明;提供盗版证明也只能被判定为“侵犯著作权”而非假货。
同时我们也发现很多出版社、出版商并没有客户服务部,售后电话一般只留发行、印制部门的,较难对消费者盗版书投诉起作用。执法监督机构的工作周期长、流程复杂,对不是发生在管辖区的企业要进行移交。
我们在本次调查拼多多售卖盗版书的过程中,曾致电采访“京版十五社反盗版联盟”,对方工作人员以“联盟即将要换届,为避免影响下一届工作,我们不方便回答”为由拒绝。

图17:余华作品,左为盗版:封面用纸劣质,覆膜过于光滑,无纸张颗粒感;黄色图案和腰封部分颜色过深,暗沉。右为正版:封面使用特种纸,在光下和触摸时有明显的颗粒感和涩感。图案部分和腰封部分颜色为柠檬黄,色彩清透。盗版书购自拼多多爱嘉书店
YOUNG财经就拼多多销售盗版《文城》等作品对话了余华。他对《文城》这么快就有了盗版感到吃惊,也表示对盗版泛滥的无力感。
在谈及拼多多这个平台销售盗版书时,余华说:“天猫和淘宝打假力度最大的时候,拼多多刚好崛起,它的确有那么一大群的受众,他们在淘宝上天猫上得不到他们想要的价格以后,就转去拼多多了。”
余华认为拼多多作为一个电商平台,其实可以通过大数据来管理店铺的。“这并不难,不像过去的地面店,管理500万家书店确实不好管,它们分散在全国各地,怎么去管?在网上管理还是能做到的,当年淘宝的打假力度很大,它成功了。淘宝打假力度最大的时候,淘宝上的假货率是远低于地面店的。线上平台打假其实并不难,它有数据在那里。”
“拼多多现在这个模式,我觉得继续往下走可能有点难。拼多多需要转型,不转型的话,很难继续走下去。我看到报道说拼多多现在规模已超过淘宝了,它下一步怎么走很重要。我们希望它是一个健康强壮的企业,希望它越做越好。毕竟拼多多是一个很有创意的企业,让大家拼货能降低成本,黄峥这个创意很好,这些年成长也很快。现在拼多多面临的问题与当年淘宝面临的相似,如果不在打假方面做一点努力的话,我担心拼多多前面的路不会越来越宽广,可能会越来越狭窄。”