热门资讯> 正文
2021-03-16 17:29
原标题:宜华生活被终止上市 将于5 个交易日内摘牌 来源:环球网
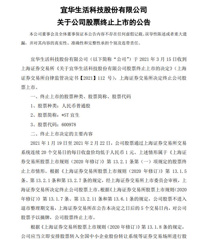
3月15日晚间,宜华生活(600978.SH)发布公告称,由于公司连续20个交易日的每日收盘价均低于1元,上交所决定终止公司股票上市。由此,宜华生活成为退市新规下的首只“1元退市”股。

资料显示,宜华生活科技股份有限公司是一家主要从事实木家具、木地板等产品的生产和销售的公司。公司的主要产品是实木家具、实木地板和实木复合地板。
2004年,宜华生活登陆A股。2015年6月间,公司市值触及历史最高点。此后,公司股价便一路阴跌至今,最新市值仅剩7.71亿元,累计跌幅达97.68%。截至去年9月30日,宜华生活股东人数为5.9万。
一般而言,当一个公司连续两年亏损或者净资产低于股票面值的时候,在股票名称前就会加上“ST”,意为“特殊处理”,每天的涨跌都不得超过5%。用于警示投资者注意投资风险。当第三年,公司的经营未有改善,依旧处于亏损状态,股票名称前除“ST”外还会加上“*”,意为退市风险。2020年5月6日,宜华生活便被冠上了“*ST”的帽子。
近几年,宜华生活的业绩表现同样不容乐观。据宜华生活发布的2019年年度财报,2019年宜华生活的营收净利同比双降,其营业收入约为52.44亿元,同比下滑29.15%;归属于上市公司股东的净利润约为-1.85亿元,同比下滑147.92%;归属于上市公司股东的扣除非经常性损益的净利润约为-2.07亿元,同比下滑155.51%。
2020年度业绩预告显示,宜华生活2020年预计实现归属于上市公司股东的净利润约-19.18亿元至-21.68亿元;扣除非经常性损益事项后,公司预计实现归属于上市公司股东的净利润约-19.24亿元至-21.74亿元。事实上,早在两年前,上交所就对宜华生活2018年年报接连发出两张问询函。另外,其2019年年报甚至被会计师事务所出具无法表示意见的审计报告。
2021年1月29日,证监会公布了对宜华生活的立案调查结果。调查显示,公司2016年至2019年定期报告存在严重虚假记载:一是通过虚构销售业务、虚增销售额等方式虚增利润20多亿元;二是通过伪造银行单据等方式虚增银行存款80多亿元;三是未按规定披露与关联方资金往来300多亿元。