简体
  • 简体中文
  • 繁体中文

热门资讯> 正文

张忆东:3月港股通调整前瞻 泡泡玛特等25只股票或纳入港股通

2021-02-24 11:42

来源:张忆东策略世界

投资要点

2021年2月26日,恒生指数将发布2020年第四季度指数检讨结果,该检讨结果将会于2021年3月15日生效。我们研究发现:生效日前后,新纳入港股通标的具有明显超额收益。本次调整新纳入标的集中在新经济公司,生物科技、消费龙头和优质物管公司进入港股通名单,有望吸引更多北水南下。

  • 1、港股通标的调整规则和调整时间详解

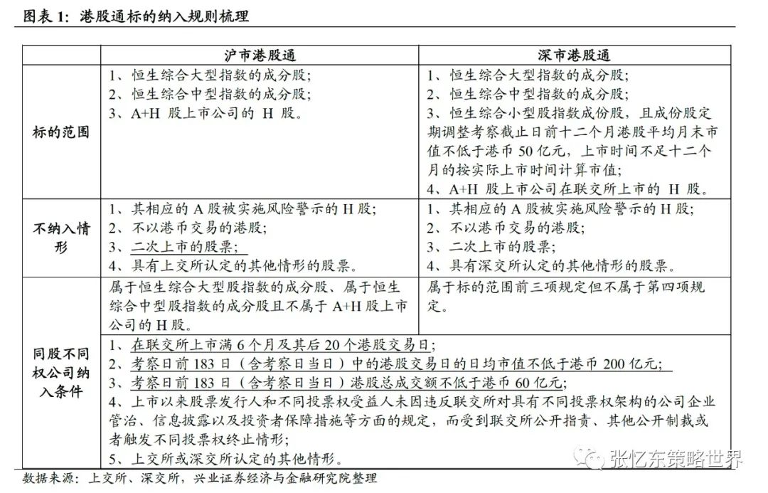
1.1、港股通标的纳入规则:港股通标的纳入范围不断调整扩大,2019年纳入同股不同权公司,2020年底纳入未盈利的生物科技公司。二次上市公司未纳入。

1.2、港股通调整时间:分为定期调整和临时调整,定期调整每半年进行调整一次,生效时间为每年九月及三月第一个周五收盘后的首个交易日(受春节假期影响,本次生效日推迟至三月第二个周五收盘后的首个交易日,即3月15日);临时调整包括普通新股上市、重大新股上市、AH上市三类。

  • 2、港股通纳入前后股价表现研究

2.1、生效日前后,新增纳入港股通标的具有明显超额收益。1)相对收益主要是围绕正式生效日前后演绎,而非披露日;2)超额收益往往在生效日前7个交易日开始,在T+2日达到最大值,此后维持高位至T+6日,T+7日开始逐渐下降,在T+18或T+19日后相对收益消失。

2.2、分年度来看,市场情绪较高时该策略表现更好,市场情绪低迷时该策略表现较差。2017年、2021年(截至2月19日)表现相对较好,而2018年表现最差,这一规律也与港股市场整体表现相一致。

2.3、科技、医药更受偏爱。1)资讯科技业股票相对收益高,维持时间长。从T-20到T+9日,恒生科技类的股票累计平均超额收益高达20%,而到T+20交易日累计平均超额收益仍有14%。2)其次是医疗保健业。从T-20到T+12日,恒生医疗保健行业的股票累计平均超额收益达到14%,而到T+20交易日累计平均超额收益仍有11%。3)以原材料业和工业为代表的周期行业,以及消费表现居中。4)房地产、金融等传统“类债券”行业没有明显的超额收益。

2.4、新股上市并纳入港股通的股价表现研究。1)普通新股上市并入通,生效日前7天左右股价同样开始上升。2)重大新股上市并入通,具有市值大、市场热度高、上市时间短的特征,因此,超额收益高、波动大。累计超额收益在T+1日达到最高点,累计平均超额收益达到22%,但波动也较大,T+2日之后平均超额收益大幅下降,到T+10日仅余2%。

  • 3、2021年3月港股通调整前瞻

3.1、2021年2月26日,恒生指数将发布2020年第四季度指数检讨结果,该检讨结果将会于2021年3月15日生效。这一批新纳入公司将包括了很多新经济公司,预计约有25只股票纳入港股通。其中9家为医疗保健公司,8家为非必需性消费公司,8家为地产物管公司。

3.2、基本面才是王道,纳入港股通只是事件驱动套利,不能单独作为投资依据,只是交易时的催化剂。预计3月份港股通潜在的新纳入股票中,兴业证券海外研究团队已经重点覆盖的有:泡泡玛特(09992.HK)、融创服务(01516.HK)、VESYNC(02148.HK)、思考乐教育(01769.HK)和欧康维视生物-B(01477.HK)等。

风险提示:全球经济增速下行;中、美货币政策宽松不达预期;大国博弈风险。

报告正文

2021年2月26日,恒生指数将发布2020年第四季度指数检讨结果,该检讨结果将会于2021年3月15日生效。我们研究发现:生效日前后,新纳入港股通标的具有明显超额收益。本次调整新纳入标的集中在新经济公司,生物科技、消费龙头和优质物管公司进入港股通名单,有望吸引更多北水南下。

1、港股通标的调整规则和调整时间详解

1.1、港股通标的纳入规则

自沪深港通开通以来,港股通标的纳入范围经过数次调整后,不断扩大。2019年允许符合要求的同股不同权公司纳入港股通标的,2020年未盈利的生物科技公司也被允许纳入港股通标的。

同股不同权公司纳入港股通标的。2019年10月18日,沪深证交所表示,符合要求的同股不同权港股公司可以纳入港股通标的,自2019年10月28日施行。

未有盈利的生物科技公司纳入港股通标的。2020年11月27日,沪深港三所经协商一致同意,对于根据香港联合交易所有限公司《主板上市规则》第18A章节上市的生物科技公司的股票,如果其属于相关恒生综合指数成份股或沪深港交易所上市的A+H股上市公司H股的,该股票将根据沪深港通现有规定调入港股通股票范围。

1.2、港股通调整时间

港股通调整主要分为定期调整和临时调整:定期调整每半年进行调整一次,随恒生综指调整进行,生效时间为每年九月及三月第一个周五收盘后的首个交易日(受春节假期影响,本次生效日推迟至三月第二个周五收盘后的首个交易日,即3月15日)。

临时调整又细分为三类:

普通新股上市:对于在每年第一、三季度上市的符合条件的新股将会在六月或十二月的定期指数调整日被纳入;

重大新股上市:符合条件的重大新股在新上市后的第10个交易日收市后加入恒生综合指数,港股通跟随调整(同股不同权的公司纳入港股通仍需满足联交所上市满6个月及其后20个港股交易日,二次上市的公司暂不能纳入港股通);

AH上市:已有A股新发行H股、或已有H股新发行A股,或同时发行AH股,其H股在价格稳定期结束且相应A股上市满10个交易日后调入港股通。

2、港股通纳入前后股价表现研究

我们对2015年至2021年2月被纳入港股通的股票进行研究分析,(由于沪港通和深港通市对于同一只股票的纳入及纳入时间存在差异,因而我们会将沪港通和深港通对同一只股票的纳入视作两次不同股票的纳入),分析港股纳入港股通前后的股价表现规律,并进一步分析不同时间区间和不同行业是否具有不同的规律。

2.1、生效日前后,新增纳入港股通标的具有明显超额收益

从整体角度,我们对510条纳入记录进行分析,计算生效日期前后20个交易日股票相对于恒生港股通指数的相对收益的平均值、中位数以及剔除最大最小之后的平均值,并分别构建相应的累计相对收益指数。以T日为纳入港股通生效日,T-n为纳入港股通生效日前n日,T+n日为生效日后n日。经过研究可以发现:

以平均值计算得到的指数来看,从T-7日,即生效日前7个交易日开始,指数开始逐渐攀升,在T+2日达到最大值,此后维持高位至T+6日,T+7日开始逐渐下降,在T+18或T+19日后相对收益消失。

以中位数计算得到的指数从T-7日起开始上升,T+2日达到最大值,此后逐渐回落,在T+10日回落至上升前的水平。

由于恒生指数每半年定期调整纳入港股通名单,披露日至生效日之间的间隔一般在13个交易日至18个交易日。(除2015年下半年38个交易日(2015年下半年纳入港股通生效日较其余年份晚约一个月)、2018年下半年22个交易日)。因此,结合上面的数据,可以看出,相对收益主要是围绕正式生效日前后演绎,而非披露日。

2.2、分年度数据显示市场情绪影响套利策略收益

分年度来看,市场情绪较高时基于纳入港股通的套利策略表现更好,市场情绪低迷时该策略表现较差。2015年-2021年(截至2021年2月19日),港股通纳入记录分别有37、43、89、108、81、98、36条。

以涨跌幅平均值分别计算2015-2021年纳入港股通股票前后20个交易日相对收益表现,可以发现:2017年、2021年(截至2月19日))表现相对较好,而2018年表现最差,这一规律也与港股市场整体表现相一致。以恒生港股通指数为例,2017年上涨39.3%,为2015年以来的最大值,2021年年初以来港股行情表现出色,截至2月19日上涨11.3%;而2018年恒指下跌16.2%,为15年以来港股收益的最小值。

2.3、科技、医药相对收益高,维持时间长

分行业来看,以恒生综合行业分类统计,资讯科技业相较于其他行业具有明显的优势——相对收益高,维持时间长。平均累计相对收益数据显示,从T-20到T+9日,恒生科技类的股票累计平均超额收益高达20%,而到T+20交易日累计平均超额收益仍有14%。

其次是医疗保健。从T-20到T+12日,恒生医疗保健行业的股票累计平均超额收益达到14%,而到T+20交易日累计平均超额收益仍有11%。

以原材料业和工业为代表的周期行业,以及消费业表现居中,累计相对收益的最高值分别为12%、7%,到T+20个交易日累计平均超额收益回落至4%和-3%。

房地产、金融等传统“类债券”行业股价表现没有明显的超额收益。

2.4、新股上市并纳入港股通的股价表现研究

对于普通上市新股而言,2015年以来,符合临时调整中普通新股上市纳入港股通情形的港股有18只。与整体情形下相同的是,生效日前7天左右股价同样开始上升;不同的是这类情形下股价一开始相对收益不明显,临近生效日,相对收益开始快速上升,在T日附近达到最大值,之后出现快速回调,T+3日出现局部低值,此后股价区间震荡。

对于重大新股上市,即符合快速纳入规则的股票,我们通过恒生指数公司公告,整理了4家公司,分别为思摩尔国际、农夫山泉、百威亚太和京东健康。与普通上市公司,此类公司有几点不同:

纳入港股通生效日与上市日期之间的间隔较短,在8-10个交易日左右(基于此,我们对此类公司的研究以生效日前7个交易日为起点);

市值大,排名位列恒生综合指数现有成份股的前10%,市场热度高。

因此,可以理解纳入港股通后,南下资金进一步点燃了市场对于这类股票的热情,生效日前后7个交易日内,这类股票相对收益较高、波动较大,累计超额收益自T-3日开始大幅上升,在T+1日达到最高点,累计平均超额收益达到22%,但波动也较大,T+2日之后平均超额收益大幅下降,到T+10日仅余2%。(不过,由于此类股票样本较少,有待样本量增多之后进一步研究。)

3、2021年3月港股通调整前瞻

2021年2月26日,恒生指数将发布2020年第四季度指数检讨结果,该检讨结果将会于2021年3月15日生效。根据恒生综合指数的纳入要求以及港股通标的准入规则,我们对3月份即将纳入港股通的标的名单进行了测算。这一批新纳入公司包括了很多新经济公司,预计约有25只股票纳入港股通。其中9家为医疗保健公司,8家为非必需性消费公司,8家为地产物管公司。

基本面才是王道,纳入港股通只是事件驱动套利,不能单独作为投资依据,只是交易时的催化剂。预计3月份港股通潜在的新纳入股票中,兴业证券海外研究团队已经重点覆盖的有:泡泡玛特(09992.HK)、融创服务(01516.HK)、VESYNC(02148.HK)、思考乐教育(01769.HK)和欧康维视生物-B(01477.HK)等。

4、风险提示

全球经济增速下行;中、美货币政策宽松不达预期;大国博弈风险。

 

 

 

 

 

 

 

 

 

 

 

 

 

 

 

风险及免责提示:以上内容仅代表作者的个人立场和观点,不代表华盛的任何立场,华盛亦无法证实上述内容的真实性、准确性和原创性。投资者在做出任何投资决定前,应结合自身情况,考虑投资产品的风险。必要时,请咨询专业投资顾问的意见。华盛不提供任何投资建议,对此亦不做任何承诺和保证。