简体
  • 简体中文
  • 繁体中文

热门资讯> 正文

逆势?瑞幸内斗,陆正耀败北!但业绩逐渐复苏

2021-02-19 09:50

雷达财经出品 文︱张钊丹 编︱深海

 

2月17日,针对此前多位高管联名举报瑞幸咖啡现任董事长兼CEO郭谨一贪污一事,瑞幸咖啡发布调查报告称,瑞幸特别工作组聘请了外部法律顾问和法证专家组成调查组进行独立调查,目前显示“没有发现任何证据证明郭谨一存在请愿信中所指控的不当行为,瑞幸咖啡董事会将继续全力支持郭博士和其管理团队。”

 

 

根据公告显示,本次调查时长约为1个月,独立调查组访谈了40余人,包含外部人员以及请求信签署人在内的公司员工,并审阅了5万多份相关交易文件、公司政策与程序、邮件和其他文件及记录。

 

瑞幸咖啡称,在收到举报信后,董事会随即成立一个由开曼群岛大法院委任的一名联合临时清盘人及独立董事组成的独立小组,以调查该函件的指控及情况。特别小组聘请了外部律师和法证会计专家组成一个调查小组。调查组在调查期间发现,公司前管理层的某些成员参与了请愿信的策划。

 

在随后董事会向全体员工通报的调查结果显示,调查组对郭谨一博士担任董事长和ceo后的所有报销逐一调查与核实,未发现证据表明郭谨一博士存在请求信中指控的“从公司套取现金、金额巨大”的情况,或存在有损公司利益的行为。

 

据了解,本次调查,源自今年1月的一份举报信。1月6日晚间,有网友在社交平台发文称,瑞幸咖啡7位副总裁、所有分公司总经理和核心业务高管签署联名信,集体请求罢免瑞幸咖啡现任董事长兼CEO郭谨一。

 

该联名信表示,郭谨一贪污腐败损害公司利益、滥用权力铲除异己、能力低下等,要求罢免其职位。随后,郭谨一发布全员信称,该举报信是陆正耀、钱治亚等于1月3日主持起草,部分当事员工不明真相,被裹挟签字,已于第一时间提请董事会成立调查组,以还原事件真相。其还表示:“公司现在经营稳定,收入向好,是一些造假出局人绝不想看到的”,瑞幸的今天容不得“得不到,就毁掉”。

 

内斗的同时,瑞幸业绩逐渐复苏。

 

2月18日,瑞幸咖啡CEO郭瑾一发布员工内部信,信中透露,截至2020年年底,瑞幸门店总数近4800家,现制饮品销量超过3亿杯;目前注册用户已近1亿。2021年1月,瑞幸新开门店超过120家,2021年春节假期期间,瑞幸咖啡约全国1900多家门店开业,现制饮品杯量为去年同期的近5倍,收入为去年同期的近7倍。

 

郭瑾一在信中表示:“刚刚过去的2020年,是瑞幸咖啡创建以来最艰难的一年,值得欣慰的是,在全体伙伴共同努力下,我们持续为客户提供优质产品和服务,实现了瑞幸咖啡的触底反弹和逆势增长。”

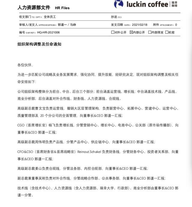
值得一提的是,与内部信同时公布的,还有一份来自人力资源部的瑞幸咖啡组织架构调整及任命通知的文件。

文件显示,高级副总裁曹文宝将负责运营线,首席增长官杨飞将负责增长线,高级副总裁周伟明负责产品线,均向郭谨一汇报。

 

此外,吴涛、周斌、李军不再担任大区总经理,另行安排;郭弋炜不再担任媒体公关部高级总监,另行安排。

 

据了解,上述四人带头签署联名信并参与了今年1月瑞幸咖啡高层集体“弹劾”郭谨一事件。其中,瑞幸副总裁李军彼时还通过朋友圈等渠道隔空喊话郭谨一,称“郭谨一非但没有自我反省,还极力狡辩,混淆视听,诋毁我们不明真相。”

 

有业内人士表示,“‘逼宫事件’也被解读为瑞幸咖啡的新旧势力之争,在对郭瑾一的调查风波结束后,顶着互联网咖啡模式的瑞幸能否回归商业的本质,能否回到正规还让人拭目以待。”

 

风险及免责提示:以上内容仅代表作者的个人立场和观点,不代表华盛的任何立场,华盛亦无法证实上述内容的真实性、准确性和原创性。投资者在做出任何投资决定前,应结合自身情况,考虑投资产品的风险。必要时,请咨询专业投资顾问的意见。华盛不提供任何投资建议,对此亦不做任何承诺和保证。

 

风险及免责提示:以上内容仅代表作者的个人立场和观点,不代表华盛的任何立场,华盛亦无法证实上述内容的真实性、准确性和原创性。投资者在做出任何投资决定前,应结合自身情况,考虑投资产品的风险。必要时,请咨询专业投资顾问的意见。华盛不提供任何投资建议,对此亦不做任何承诺和保证。