热门资讯> 正文
2021-01-29 23:23
临近年末,冷暖自知。有人年终奖数到手软,有人焦虑被裁员胆战心惊。
最近,杠杆地产看到一则业内流传甚广的消息,有点心疼和感叹:时代中国开启突袭式大规模裁员。

据猫哥观地产等诸多自媒体:此次裁员没有任何征兆,裁员比例为20%-30%。实际上,很多部门都按照顶格30%的比例裁员。
对此,时代中国向ZAKER新闻回应,“时代中国在组织架构和人事上确有调整,但年底的人事变动在各行业都属于普遍情况。此次架构和人事的调整,是企业已持续多年的数字化转型战略的一部分,裁员的传闻并不属实。”
这个回应,很有水平。
01
曾1年“优化3500+”员工
说起来,在杠杆地产的印象里,这两年时代中国和“裁员”有关的关键词似乎有几次。
财报披露,时代中国2016年员工总人数为6016人;2017年员工总人数为7492人;2018年员工总数9514人;2019年末员工总数5955人。
2016-2018年,员工以千为单位扩张,2019年急剧“裁”到了2016年之前的水平,当然主动被动的都包含在内。2020年中,时代中国的员工人数微涨到6421人。
在人员变局较严重的2019年,时代中国被曝强制要求员工卖房,四个月时间内需完成各自的卖房销售任务,否则卷铺盖走人。消息流出同样引发热议,甚至被一些人解读为变相裁员。
时代中国的回应依然很有水平,称这只是房企现在通行的全民营销,公司是号召大家一起宣传、推荐公司项目信息,没有下硬性的指标要求,被外界放大和误解读了。
这个说法其实也对,很多房企差不多。
值得玩味的还有一个数据:也是财报披露的,时代中国30岁以下员工占比方面,2016年为22.78%;2017年为47.7%;2018年为48.8%;2019年为56.9%。结合这个比例再脑补下2019年减少的那3500名员工……
不过,年底“人事变动”的也不止时代中国一家,如此前浙系房企祥生控股也被传正在对组织架构和人事岗位大动“手术刀”,集团方面还下达“裁员30%”的硬指标,各部门平均分摊。此后祥生方面官宣:是“年末的个别人事变动”。
以年为单位计算,2020年各大房企的人事变动、结构调整也不少。

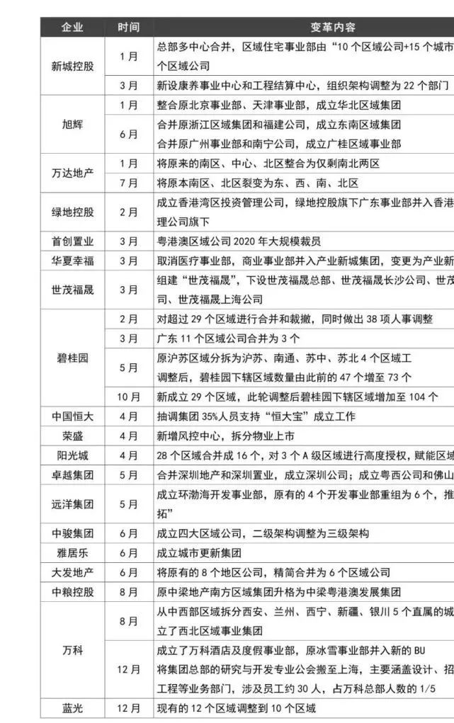
如上图锋面News不完全统计:2020年至少有19家房企对组织架构进行较大幅度的调整,累计调整28次。其中,碧桂园、万科、新城控股等5家房企年内发生多次调整。
02
越过千亿,艰难爬坡
回到时代中国这边。人员大缩水,年底突袭裁员传闻背后,是2020年的艰难爬坡。
1月早些时候,时代中国公布了自己未经审核的2020年经营数据:截至2020年12月31日,其年度累计合同销售(连合营项目销售)金额约为1003.81亿元,签约建筑面积约为6731000平米。
2年前,杠杆地产依稀记得,时代中国曾提出最晚2020年要实现千亿目标。
而到了2020年,时代中国表示要将千亿目标延后,设定2020年目标为823亿,业绩目标同比增速为5.0%。去年我好像写过这事。
如此来看,时代中国2020年是超额完成了目标。值得恭喜!
另一方面,2020年度报告还没出,从其最新的中期报告来看,时代中国千亿的这道坎,迈得不容易。

2020上半年,时代中国合同销售额为325.66亿元,同比增长4.3%;收入149.245亿元,同比下降6.4%;归母净利润15.37亿元,同比减少3.60%。
毛利也从2019年同期的51.87亿元,下降10来亿元,至40.22亿元,降幅22.5%。黑天鹅之下还能取得这样的成绩不容易。

资产负债率方面,时代中国2020年中期越过80%,在近几年的半年报、年报中,是最高的。
负债比率(期末负债净额(计息银行及其他借款总额,不包括应付利息,并扣除现金及银行结余)除以资产净值)也超过70%,达到71.0%……
从时代中国的发债频率里,侧面能感受到其财务方面的压力值。杠杆地产从其发布的公告里不完全统计,2020年,时代中国至少发债17次,总融资金额包括264.05亿元境内债和11亿美元债。

今年1月份,时代中国又发了一笔3.5亿美元的优先票据。好在融资利率有所下降。
03
三座大山,会更好吗?
此外,要坐稳千亿房企,时代中国可能还需要更多的助力。比如更多土地储备。
中期报告披露,截至2020年6月末,时代中国土地储备约为2179.5万平米,比2019年末时的2300万平米还低了一些。

作为一家广东起家的的地产企业,时代中国对粤港澳地区的依赖分外明显,如此这般倒不奇怪,诸多大房企也是这么走过来的。
但区域是起点,并非终点。一家企业要追求千亿以及更大规模,必然需要更多走出去。杠杆地产看到,时代中国也在努力全国拓展。但粤港澳之外的销售体量依旧很小,如下图:

时间不等人。房地产行业已经过了前几年野蛮扩张的时代,种种迹象表明,房企从里到外都到了不得不变的时候。
前几年规模急速膨胀的房企纷纷开始向内“动刀”,房地产行业管理红利时代正在来临。
提早跨入千亿,站在了新的时代起点。但最近的裁员传闻,又不得不将人拉入现实。宏观的洗牌压力倒逼中小房企加速占位。
股价走势方面,中金最近分别下调了时代中国2020-2021年盈利预测8%和9%至52亿元和60亿元,对应同比下降4%和同比增长15%,主要由于交付延期。下调时代中国控股目标价9%至14.36港元。
而对于时代的员工来说,比起千亿的虚妄和股价,可能涨工资和免裁员来得更接地气一些。
但资本是现实的,对外的扩张压力,对内的管理压力,以及自身的财务压力摆在眼前,被时代裹挟的时代中国(人),会何去何从?
想想个人、企业真的很无力——今天某航集团破产重整、某体育要退市、某润也开始破产重整的新闻,一天都不开森了。