简体
  • 简体中文
  • 繁体中文

热门资讯> 正文

中兴通讯:控股股东累计减持1.55%A股股份

2021-01-26 08:24

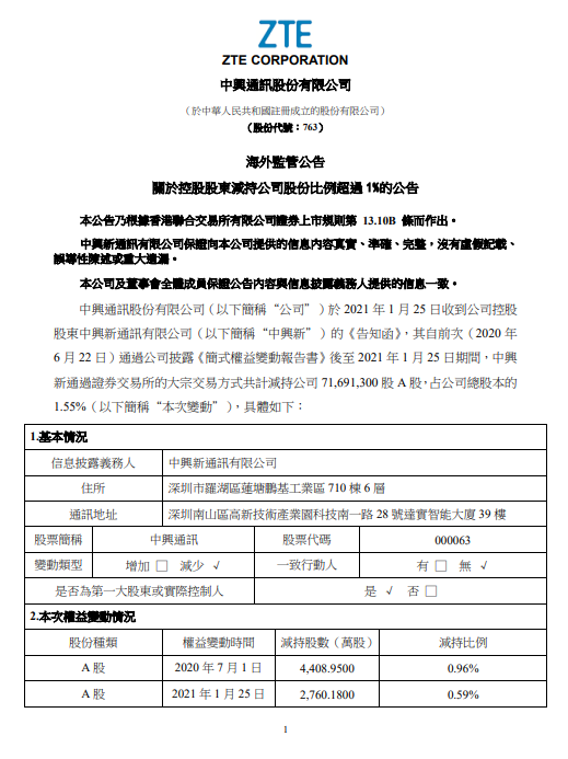
中兴通讯公布,于2021年1月25日收到公司控股股东中兴新通讯有限公司(以下简称“中兴新”)的《告知函》,其自前次(2020年6月22日)通过公司披露《简式权益变动报告书》后至2021年1月25日期间,中兴新通过证券交易所的大宗交易方式共计减持公司7169.13万股A股,占公司总股本的1.55%。

风险及免责提示:以上内容仅代表作者的个人立场和观点,不代表华盛的任何立场,华盛亦无法证实上述内容的真实性、准确性和原创性。投资者在做出任何投资决定前,应结合自身情况,考虑投资产品的风险。必要时,请咨询专业投资顾问的意见。华盛不提供任何投资建议,对此亦不做任何承诺和保证。