简体
  • 简体中文
  • 繁体中文

热门资讯> 正文

向富人增税补贴穷人?美国富人正在做大额财富转移

2020-12-29 17:32

 

【编者按】

2020年初,百年一遇的新冠疫情把全球经济推入危机之中。为应对疫情冲击,美联储采取了激进的“零利率+无限量化宽松”的货币政策,美国国会通过总额超过3万亿美元的财政纾困政策,极力避免经济与金融市场陷入无序与混乱之中。大规模刺激为市场注入了大量流动性,美国股市、债市、楼市均创下历史新高。

但同时,美联储9月发布的数据显示,受股市上涨等因素推动,今年第二季度美国家庭财富净值环比增长近7%,达119万亿美元,这些收益主要流向最富裕家庭,而另外还有许多民众则收入缩水甚至失业。截至3月底,最富有的10%美国人拥有该国三分之二以上的财富,前1%的富人拥有全美国31%的财富。

民粹主义、种族主义、贸易保护主义在美国的呼声持续高涨。乔治·弗洛伊德之死引发了大规模的“黑人的命也是命”(BLM)抗议活动和种族冲突,一度蔓延至50州的200余座城市,社会的撕裂和对立到了危险的边缘,致使当选总统拜登将推动美国种族平等列入核心经济议题,以弥补不同种族之间的财富差距。

2020年,新冠疫情不仅加剧了美国不同阶层的财富不平等,“弗洛伊德事件”还暴露出美国社会中深层次的种族不平等。GDP总量位列全球首位,美国的一举一动都牵动着全世界的神经。美国再次来到一个十字路口。

要改革美国饱受诟病的医疗体系,拜登希望扩大奥巴马总统签署的医疗保健法案《平价医疗法案》,并以自己的名字命名。

根据联邦预算委员会的一项分析,现在美国大约有3000万人没有医疗保险,而2010年通过奥巴马医改时的这一数字约为4650万人。拜登会将这一数字进一步削减1500万至2000万。

拜登的计划还将提供一个"公共选择权",允许任何人购买,即使他们的工作提供私人保险。此前,低收入家庭被排除在奥巴马扩大的医疗补助资格之外,因为他们居住的地方可以免费获得医疗补助。

拜登的计划希望医疗保险覆盖到更多的美国人。钱从哪儿来?

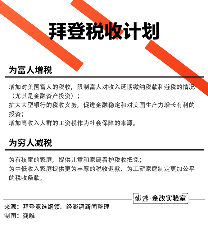
在拜登的所有经济政策中缩小贫富差距最重要的政策便是对富人与大企业增税。拜登描述的目标是:在10年内筹集3万亿至4万亿美元,用于教育、医疗和其他社会项目。

税改改什么?影响几何?

拜登计划大幅提高年收入超过40万美元的公司和家庭的税收。拜登的计划还包括提高长期资本利得税,长期资本利得是出售升值资产所获得的利润。收入在100万美元以上的纳税人将为其利润缴纳39.6%的所得税,而不是目前对收入在441450美元及以上的个人征收最高20%的分级税率。

2017年特朗普政府通过了新税法,该法在增加预算赤字的同时降低了企业和个人的税收。特朗普认为该法帮助刺激了2018年和2019年的经济增长,这一时期的失业率从4.1%降至3.5%,并推动在第二任期内进行更多的减税。

奥巴马时期经济顾问委员会主席奥斯坦·古尔斯比接受澎湃新闻采访时则表示,税法对促进经济几乎没有什么作用,经济自2009年以来一直在增长,新税法为那些不需要的富人提供了太多帮助。在美国,税收机制已完全扭曲,不应该再保留这样的系统。

这对华尔街会有何影响?对美国的经济增长又会产生怎样的影响?

据彭博社报道,美国富人正抢在年底前做大额财富转移,以免当选总统乔·拜登和国会民主党人明年提高税收或填补税法漏洞。

一些顾问称2020年底最后几个星期前所未有地忙,特别是帮客户进行免税的财富代际转移。评估这些遗产规划策略资产估值的评估师已经忙到不可开交。

宾夕法尼亚大学沃顿商学院对税改的前景做了一系列模型后分析认为,到2030年,由于高收入税收的增加,国内生产总值最初将下降0.4%;到2050年,在教育和基础设施等领域的计划生效后,与现行法律相比,国内生产总值将增长0.8%。2030年,每小时平均工资将增长2.7%,到2050年下降到1.5%。到2050年,工作时间将减少或持平。到2030年,公众持有的债务将上升0.1%,到2050年将持续下降至-6.1%。

该分析认为,这些数字都是相互联系的。随着人们获得负担得起的医疗服务的机会增加,个人每周工作时间可能会减少,从而使劳动力更加稀缺,工资也会增加。

税改前景

佐治亚州将于1月5日举行两个参议院席位的决胜选举,若能拿下这两个席位,民主党就可以重新掌控参议院。

古尔斯比也坦诚,拜登能否成功撤销特朗普的减税政策还取决于接下来民主党能否控制参议院。

花旗银行首席中国经济学家刘利刚向澎湃新闻表示,对富人征税的计划能否顺利还要看明年1月5日的乔治亚州参议员选举的结果。从现在的民意调查来看,很难想象民主党会在乔治亚州拿到两个参议院的一席。在拜登政府今后至少两年当中,因为还有一个中期选举,如果彼时民主党在参院里面还拿不到多数,税收制度改革的推进是非常困难的。其实现在市场的预期是,拜登即使要改变美国的税制,只要共和党在参议院占据多数,他会在美国参议院遇到很大的阻力。刘利刚预计,至少在今后两年内,对富人征税的政策不会发生。

宾夕法尼亚大学沃顿商学院政策分析主管Richard Prisinzano近日在一场线上活动上表示,需要强调的是,进行这些分析的基础是假设这一政策会得到通过,并且是从2021年1月开始,但这种情况发生的可能性基本上为零。

 

风险及免责提示:以上内容仅代表作者的个人立场和观点,不代表华盛的任何立场,华盛亦无法证实上述内容的真实性、准确性和原创性。投资者在做出任何投资决定前,应结合自身情况,考虑投资产品的风险。必要时,请咨询专业投资顾问的意见。华盛不提供任何投资建议,对此亦不做任何承诺和保证。