简体
  • 简体中文
  • 繁体中文

热门资讯> 正文

2021年十大预测:科技龙头染病,价值王者归来

2020-12-15 17:44

 

作者 | 孙加滢

本文基于公开资料撰写,仅为个人观点,作为信息交流之用,不构成任何投资建议

十大预测本身不代表什么,都是在对未来的预测,对错都可以,最为重要的是背后的逻辑关系和推导过程,这是做投资最为重要的宝贵财富。写出来只是整理自己的思路,除了我自己大概率都不会拿着这个预测去做交易。


我每年的十大预测都是和上一年和今年发生的很多事情勾连起来,因为我的预期是能有持续性和跟进性。宏观经济是一辆重载货车,一带一个大的趋势确认,很多趋势是可以延续几年,而不是就事论事的阶段性“随机漫步的蒙”。

在2月份的来信中,我已经阐述了新冠病毒对我“史诗级牛市”的影响,改变了节奏,不改结论。

年底回过头去看也确实只是改变了节奏,导致了牛市必然有的结构性市场的延长,才有公募基金今年又一次超高收益率,才有了低估值策略和价值投资因子的一次必然失效期。

我的“宏观逆向价值投资”在今年新冠改变宏观节奏的变化下收益率只能说跑过指数,因为“价值因子”在整个个牛市的进程中必然会在其中出现一段“结构性牛市”中失效,而今年的疫情又把这个结构性牛市延长了。


这个冲击过去,价值股注定要重新走向一个新的辉煌。

 

 

2019年回顾及2020年预测阐述:

 

 

不知道还有多少人记得周金涛周天王所说的“万劫不复”之年。3月中信某券商周期论坛请我做嘉宾,我当时讲的就是这个。因为康波周期衰退期到萧条期划分就是以一次大的宏观经济冲击作为划分点,而当我在2018年年底找完所有有可能的债务冲击的时候,我发现我找不到危机点,但是世界却以我们想象不到的事情开启了这个冲击,天王在天有灵也会感慨天道。

康波周期开启了,注定着宏观经济的几大趋势要发生重大变化。(我在7月份的信中已经讲了几大变化,是很多宏观大趋势的拐点)

以下是我对2021年的十大预测,2020年和2019年两年的十大预测回头看正确率应该还可以,希望2021年十大预测依然能保持高准确性。

 

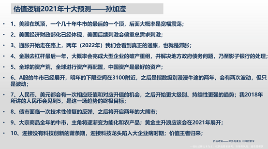
一、美股在筑顶,一个几十年牛市的最后的一个顶,后面大概率是宽幅震荡;

我说的很多结论不是眼前能看到,或者顺着眼前趋势说的,投资和民众总是相信眼睛看到的东西,相信这个能持续线性外推,很可惜投资最怕的就是线性外推,因为会推错,会在某一刻戛然而止,2015年5178后的股灾就是戛然而止带来的厄运。
 

我就用去年十大预测阐述的部分文字来阐述这个问题。这是一个巨大的头部,只有十年后才能感受到我说的意味。

 

 

美国目前完成了人类历史上最大的股市资产泡沫,一个是名义GDP260%的史诗级大泡沫,消化这种泡沫也许就真的需要一定时间和而不是依靠利润。
 

苹果公司这个让我们都认为最能代表美国创新精神的公司,从2016年至今的年度净利润是维持在550亿美金上下波动,五年过去没有大的增长,但是股价却涨了4倍,估值从10倍出头的PE涨到了接近50倍PE,也许利润的增加对于美股的龙头来说是小概率事情,估值的进一步提升就看美联储还能买入多少的ETF吧,但是至少也是要等到出问题后才会考虑的事情吧。

 

二、美国经济财政部化已经体现,美国后续刺激会偏重总需求刺激;
 

我之前的十大预测写过未来发生危机后,中美两国的政策会出现互换,美国“财政部化”、“中国央行化”。
 

目前已经已经彻底的兑现,我们发现了美国采用的是一系列的财政部为主的经济救助计划,而美联储已经沦落为为美国债买单的机构,直接开启MMT,不用讨论了,MMT已经开启了。
 

而中国在宏观政策调控方面越来越依靠人民银行,这个是国家生命周期工业化成熟阶段的必然结果,同时也是去杠杆攻坚战必然的事情。
 

我在2020年3月22日最艰难的时候写了《不要浪费一场好的危机》里面阐述了欧美体系救市的五步走,目前由于美国大选的政治原因,就差最后一步扩大总需求了,毕竟2万亿美金的补助金4个月就花光了,但是扩大总需求能用很久。

 

2021年欧美体系扩大总需求也将呼之欲出。
 

三、通胀开始走在路上,两年(2022年)我们会看到真正的通胀,也就是滞胀;
 

“滞胀”这个话题是仅仅康波周期萧条期的产物,我的第六个宏观经济模型就是在讲滞胀模型,所以在2019年10月份之后市场上一片分析师和宏观报告讲中国“通胀”和“滞胀”的时候我都不以为然,因为当时只是猪肉价格带动的数字变化,不是真实的通胀和滞胀,而我们未来两年一定会见到主导国的滞胀,这个是生产效率无法提升,总需求扩大、主导国给居民发钱的一个必然结果。
 

通胀有很多因素,我曾经想写这个话题,一直犯懒,虽然已经形成框架和结论了,但是为人太懒。其中最为重要的一点是居民财富的增加,例如这一次美国直接给居民发放了2万亿美金的疫情补助,帮助他们度过失业。但是也是变相增加了居民财富,所以从这个角度,美国CPI见到10%以上的日子指日可待了。

 

四、金融去杠杆最后一年,大概率会完成大型企业的破产重组,并解决地方政府债务问题,乃至影子银行的处理;

 

去杠杆貌似成了熊市的代名词,但是明确的说,这些仅仅是我们一时的记忆带来的经验,不是可靠的经验。2012年到2015年是美国和欧洲去杠杆的时候,他们是一场大牛市,1998年到1999年是我们去杠杆的大决战期,有了一场519行情延续到2001年。

现在的去杠杆,只会增加流入股市的资金,而不是制造黑洞去吸收股市的资金。

 

五、全球的资产荒,全球进行资产再配置,中国资产是最好的资产;

 

这是我的《中国的繁荣》和一系列文章的基调,康波萧条期是追赶国的最黄金期,是中国体现民族自信、文化自信的时候。而中国的资产会受到全球资产的追捧。

在三年前我写“世界的萧条,中国的繁荣”的时候,是没有人相信这个判断和论点,去年我《中国的繁荣》一书的主编辑还问我,“题目是不是需要改变,是不是不要加世界的萧条,因为世界都萧条了,中国怎么能繁荣”,一场疫情,我们已经感受到了这样的情况,越来越多证据开始表明我的这个结论。

 

在这个大结论下,中国的资产一定会受到世界的追捧。

 

六、A股的牛市已经展开,明年的下限空间在3100附近,之后是指数级别漫漫牛途的两年,会有两次波动,但只是波动;

 

我们的牛市已经开启,都说没有指数型牛市,我觉得是研究和思考的太少,结构性牛市只是牛市的一个必经过程,而不可能贯穿整体。2014年10月份之后的指数型暴动也可以称为结构性牛市,因为只有带动指数的大金融在暴涨,其他的都在下跌,记住,牛市里面一定会有一大段的过程是让大家“辛辛苦苦熊市赚的钱,在牛市里面亏进去”。

 

目前说明年是熊市主要说法是信贷的收紧,但是这个仅仅是牛市的一个过程和一个信号,纵观过去几十年的股市和国债收益率情况,中国股市都会有一段国债收益率(信贷收紧)和股市一同飙涨的时候,而且是股市的飙涨。所以这个理由完全不构成对股市的打压。

 

七、人民币、美元都会有一次相应贬值和对应升值的机会,之后开始更大级别、持续性更强的趋势;
 

我在2018年十月份写完中国债务研究的时候,单独就写了人民币的中长期升值,当时的原话是这样的:“当美元指数这一轮三年周期级别反弹到高点的时候,人民币将开启中长期的升值,目标是5”。今年这一个论断兑现了。

 

我记得当时跟几个所谓研究做的很好的同行(公募、私募投研总),当时都在什么担忧人民币汇率贬值破8,甚至看到10,当时我那顿饭就什么话也没有多说,因为道不同,我只剩下吃饭了。

 

乃至2019年因为贸易战人民银行干预性的贬值了一波,那时候是最好的人民币多头的机会。
 

汇率的持续升值也是工业化成熟阶段的必然的一个结果,是国际经济学最基本的经济等式所决定的内容。“人无贬基”,央妈说的一点也没错,只是市场上的人都忘记了国际经济学基础教程的基本等式——经常项目顺差需要通过汇率和资本账户弥补。
 

但是人民币和美元的变化至今已经是交易头寸高度拥挤,需要一次释放,这次的释放也许是在这周,也许是下个季度,大概率应该是跟随美股的头部形成而来的。

 

八、债市面临一次技术性修复的反弹,之后将开启两年的大熊市;

 

债券市场珍惜未来能出现的一波技术性反弹和修复吧,大熊市已经来了。

2021年的2季度有可能是空债的很好的时机。

 

九、大宗商品全年的牛市,主角将逐渐变为能化和农产品;黄金主升浪应该会在2021年展开;

 

周期研究员出头之日可以到来了,纵观过去百年股市各个行业的超额收益的变化,周期行业研究员是最为苦逼的一个群体,一个对研究要求最高,但是却是被市场最为虐待的一个群体。
 

请周期研究员珍惜目前这个在康波六十年少有的一次3~4年的投资窗口期,之后请转行干别的吧,因为后面只能依靠期货市场的放空赚钱了,股票市场将继续出现十年级别的周期沉沦。

 

我一直说的“传统+周期”将在2021年登场。
 

在2019年年初,黄金价格在1200美金时候,我判断一个黄金的大牛市启动了,当时的目标价位是4000美金见,被人看做是笑谈,现在看起来1800已经见到了3000美金还远吗?3000美金能看到,那4000美金也就指日可待了。
 

别以黄金好,股市不能涨,那只是最近三五年的错误,都忘记了03年到11年那八年黄金和股市起飞的时候。山东黄金在那段时间收益率是全A股之冠。
 

我能找到黄金上涨的四个理由,最后我都归结为一点,黄金的超级大牛市一定是国际货币体系的紊乱,这个因素已经开始被更多的人所接受了。

 

十、迎接没有科技创新的萧条期,迎接科技龙头陷入大企业病时期;价值王者归来。

 

2020年是科技股的高光时刻,走了一个行业在成熟期到衰退期的转变过程的一场升估值之旅,然后2020年注定,大概率是科技股的高光时刻,龙头享受溢价也许过几年也许就会被“大企业病”所替代。

科技大型服务型公司是康波周期必然会产生的一个产物,当这些公司把相应行业玩成了荒漠化行业,标志着这个产业进入了生命周期的衰退期,所有的大企业病都是在这个时期开始体现的。
 

这个也反应了投资上最为经典的两个常识:“没有基业长青”、“所有的成长都会变为周期”。我们也许将面临着一场长达十年计的科技龙头迷茫和新的龙头萌芽的阶段。
 

我们已经习惯了过去接近三百年的工业革命带来的科技变化,但是如果回溯人类几十万年的历史,我们会发现有科技进步变化仅仅是一小段时间,而我们正是在这一小段的中间某个阶段,甚至我悲哀的认为,这一轮康波周期的萧条期有可能会比较长,当然这是另外的话题。

 

我本来想写专门写一篇《我们以为拥有未来的却没有未来》,内容和构架已经完成,因为种种原因我没有把他放出来,也许留在后面再放吧。

最近十年投资是讲科技的,而过去100年的历史中,科技投资也都是周期性变化,呈现的也是十年投资,十年消亡的过程,万物皆周期,如果说只有科技才有未来,我认为是有失偏颇和历史研究的不够充分。

当目前这些科技服务型巨头掌握了大量的信息资源,这些已经是“匹夫无罪,怀璧其罪”。大量的公共信息和个人隐私,已经是公共事业,任何一个国家和政府都无法容忍大而不能倒和大型公司的作恶,被政府染指或者发生历史上的肢解事件也许就成为未来的必然(这些内容是我7月份写完的百年历史性回顾中的内容)

同样在一系列的推论下,我们都注定指向着2021年价值投资的崛起。

 

风险及免责提示:以上内容仅代表作者的个人立场和观点,不代表华盛的任何立场,华盛亦无法证实上述内容的真实性、准确性和原创性。投资者在做出任何投资决定前,应结合自身情况,考虑投资产品的风险。必要时,请咨询专业投资顾问的意见。华盛不提供任何投资建议,对此亦不做任何承诺和保证。

 

风险及免责提示:以上内容仅代表作者的个人立场和观点,不代表华盛的任何立场,华盛亦无法证实上述内容的真实性、准确性和原创性。投资者在做出任何投资决定前,应结合自身情况,考虑投资产品的风险。必要时,请咨询专业投资顾问的意见。华盛不提供任何投资建议,对此亦不做任何承诺和保证。