简体
  • 简体中文
  • 繁体中文

热门资讯> 正文

只差临门一脚:阿里等何时纳入港股通 机构解读市场影响

2020-11-24 15:28

今日早间,据《星岛日报》报道,施政报告将公布扩大互联互通机制,内地南下资金,将可买卖第二上市股份及生物科技股。

港交所发言人表示,不评论市场猜测,但指沪深港通是连接香港和内地股票市场开创性互联互通机制,交易所一直致力推动进一步扩容。发言人续称,定期审视沪深港通运行,并与监管机构和业务夥伴,携手不断优化完善有关机制。

目前,在港股上市的第二上市股票包括阿里巴巴、网易、京东、中通快递、宝尊电商、新东方、华住、百胜等。

那么,阿里是否符合纳入港股通条件,有何意义?

阿里是否符合纳入港股通条件?

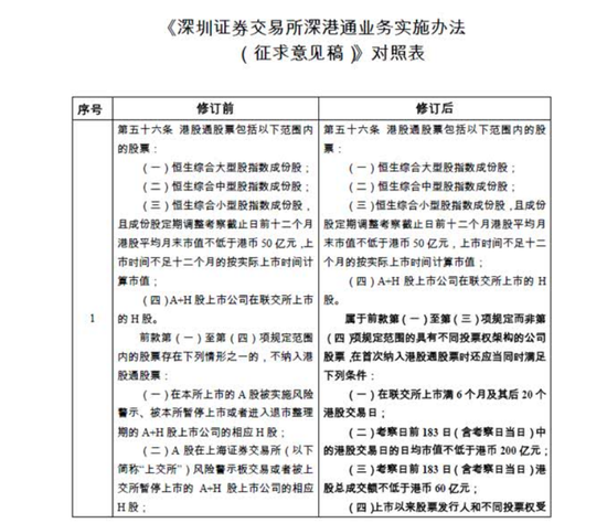
一般来说,在恒生公司季度检讨中获纳入恒生综合成份的股票以及AH两地上市的H股能纳入港股通,不过规则并不包括同股通不同权股票、非盈利生物科技公司以及A+H的科创板的H股。2018年7月小米上市,但直到2019年8月小米、美团等才获纳入港股通。

通过对比可以发现,阿里巴巴在2019年11月上市以来,已满足沪深交易所公布的被纳入港股通股票范围的客观条件。

1)首先,上市不足1个月,恒生公司便表示,由于阿里巴巴(9988.HK)符合恒生综合指数的快速纳入指数规则要求,2019年12月9日正式纳入恒生综合指数。

2)阿里巴巴已满足不同投票权架构的公司“在联交所上市满6个月及其后20个港股交易日”这一首次纳入港股通股票的重要附加条件。

3)目前满足市值不低于200亿港元,成交不低于60亿元等条件。目前,阿里巴巴H股流通股为34.26亿股,对应市值9306亿港元。在港股能排到前十五名。

4)小米、美团已于2019年10月30日纳入港股通,众所周知港交所为了吸引小米上市,修改了“同股不同权公司”的上市规则,而小米也被称为“同股不同权第一股“。

不过,目前阿里巴巴和小米的最大区别应该是”第二次上市“与”首次上市“。据知情人士透露,去年阿里巴巴(09988.HK)在香港二次上市之前,曾与香港交易所达成了一项协议,二次上市及同股不同权的股票将被排除在港股通之外,因为上交所、深交所和港交所都未同意为阿里巴巴更改港股通的条款,但是未来(规则)可能会改变。

中国证监会副主席方星海6月22日在回应中概股二次上市时表示,A股市场还有一些制度建设要跟进,中概股选择上哪上市,中国证监会都乐见其成。我们认为,监管层的态度是积极的、开放的,是与我们预计的方向一致的。

近期,李小加日志中表示,要做三件事,让香港金融业再繁荣十年!其中一点便是,拓宽沪深港通的投资范围,尤其是将符合一定条件的第二上市的港股和未有收入的生物科技公司纳入港股通投资范围。

李小加表示,在香港进行第二上市的许多都是代表未来经济发展方向的新经济公司,不少尚无营业收入的生物科技公司也因为潜力巨大而备受投资者关注,我们一直在与内地合作伙伴及监管机构讨论将它们纳入港股通投资范围,为两地市场的投资者提供更多的投资机遇。

今日,港媒陆续报道,香港将扩大与内地股票互联互通的涵盖范围,将包括在香港上市的生物科技股及第二上市股份。第二上市纳入港股通或只是时间问题。

若阿里纳入港股通,有何影响?

华泰证券在6月28日发布的报告《从阿里京东回归路看中概股投资机遇》中指出,由于港股通新晋标的享受南下资金的 A 股流动性外溢效用,估值中枢有望边际提升,从历史情况来看:

1)幅度:历次加入港股通股票池的标的 的估值提升幅度中枢约为5%;

2)时点:估值抬升通常发生于恒生综指检讨结果公布日至生效日间;

3)幅度: 取决于两点——市场情绪与行业,通常 AH 市场情绪乐观时提升幅度更大, 如 2017 年 9 月(平均相对恒指超额收益 12%),行业为 A 股热门行业(如 电子、医药)或稀缺性行业(如物业、教育),估值抬升幅度更大。

华兴证券首席经济学家兼首席策略分析师庞溟表示,1)将阿里巴巴等在港第二上市公司纳入港股通股票范围,有利于支持香港市场进一步拥抱新经济成分、欢迎优秀中概股在港上市的进取举措。2)在港第二上市和生物科技优质公司被纳入港股通和主要指数产品后,有利于进一步提升个股和香港市场交易量、活跃水平与估值水平,并能形成良性循环。

天风海外表示,整体来说,阿里“回归”港股,面向更加熟悉公司业务的“本土市场”和内地资金,往后随着港股通的纳入获得“南下资金”,有可能对内外资定价权产生再平衡。而且阿里上市以来示范效应明显,日前彭博报道港交所与携程网易等探讨二次上市事宜,显示出港交所在拥抱新经济公司上保持开放态度,我们认为港股经历19年波折后,会循着“新经济+南下资金”力量双重加强的路线,重拾活力。

 

 

 

 

 

 

 

 

 

 

 

 

风险及免责提示:以上内容仅代表作者的个人立场和观点,不代表华盛的任何立场,华盛亦无法证实上述内容的真实性、准确性和原创性。投资者在做出任何投资决定前,应结合自身情况,考虑投资产品的风险。必要时,请咨询专业投资顾问的意见。华盛不提供任何投资建议,对此亦不做任何承诺和保证。