热门资讯> 正文
2020-10-17 08:21

据报道,10月16日特斯拉突然终止执行并下架了特斯拉信心保障计划,以后购车不再享受该政策,意味着消费者购买了特斯拉的电动车不能在7天内随意退还了。
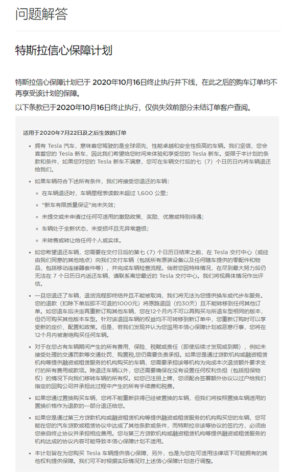
具体来说,根据特斯拉之前的信心保障政策,消费者如果对Tesla 新车不满意,可以在车辆交付后的七(7)个日历日内将车辆退还给特斯拉。
当然,退还还是有条件的,需要符合以下要求:
在车辆退还时,车辆里程表读数未超过 1,600 公里;
“新车有限质量保证”尚未失效;
未提交或未申请过任何可适用的激励政策、奖励、优惠或特别待遇;
车辆处于全新状态,未受损坏且无异常磨损;
未转售或转让给任何个人或实体。

特斯拉没有提到信心保障计划为何突然下线的原因,不过这可能跟特斯拉最近频繁降价引发的争议有关,特别是国产Model 3降至25万元内,使得部分车主不满,感觉被当了韭菜。
之前特斯拉副总陶琳发博表示,非常理解大家的心情,价格调整是高度保密的工作,需要反复测算,只有极少数人参加。
对于近期提车的车主,特斯拉也给出了“补贴政策”:符合7天信心保障计划内的车主赠送3年免费超充使用权益。
