简体
  • 简体中文
  • 繁体中文

热门资讯> 正文

传药明巨诺明日聆讯,药明康德持股14%

2020-10-14 16:51

继药明康德、药明生物之后,CAR-T重磅玩家药明巨诺也要赴港上市了。

10月14日消息,临床阶段细胞治疗平台药明巨诺明日(15日)将进行上市聆讯,计划上市集资2亿至3亿美元(约15﹒5亿至23﹒3亿港元),高盛及瑞银为联席保荐人。

药明巨诺成立于2016年,是一家专注为血液癌症及实体瘤开发、制造和商业化突破性细胞免疫疗法的一体化平台,由全球肿瘤细胞免疫疗法的领军企业Juno(JUNO.US)与药明康德(02359)的全资附属公司上海药明合资成立。

招股书显示,公司在2018年、2019年以及2020年前6个月经营亏损分别是1.12亿元、2.05亿元以及1.58亿元,前6个月亏损幅度同比扩大19.75%。其中,公司研发开支不断增大,成为公司经营亏损的主要原因,分别录得0.76亿、1.36亿和0.82亿元。此外,公司行政开支暴增,2018年为0.41亿,2019年大增77%至0.73亿元,2020年上半年开支都超过了2019年全年。

公司的总亏损幅度也在扩大,2018年、2019年以及2020年前6个月,公司分别亏损2.72亿元、6.33亿元以及6.5亿元。值得注意的是,公司巨额亏损中,大多来自优先股公允价值亏损以及认股权证公允价值亏损。而这部分在公司上市后大部分将转为普通股,因此并不是公司真正的亏损。

药明巨诺的研发管线还是相对丰富的。

截至2020年6月30日,公司的在研产品主要包括血液癌症和实体瘤的细胞免疫疗法,血液癌症产品研发进度相对较快,1款产品已申报并获得受理,2个进入临床二期,1个临床一期,4个处于临床前研究,相对的,实体瘤研发进度都相对较慢,多数处于临床前阶段。

公司产品管线进度最快的是Relmacabtagene autoleucel(「relma-cel」),该产品针对复发或难治(「r/r」)B细胞淋巴瘤的抗CD19 CAR-T疗法,该靶点在B细胞血液癌症中有广泛表达,包括DLBCL、FL、MCL、CLL及ALL。国家药监局已于2020年6月受理审查,将relmacel用作DLBCL三线疗法的新药申请。

CAR-T细胞治疗是近几年大热的品种,目前全球范围内已上市的CD19 CART疗法有诺华的Kymriah和吉利德(Kite)的Yescarta ,Kymriah可用于治疗B细胞急性淋巴性白血病,Yescarta则在B细胞非霍奇金淋巴瘤的治疗中,2019年,Yescarta的全球销售额达到 4.56亿美元,同比增长72.7%;然而,目前这两款药均未在国内上市。

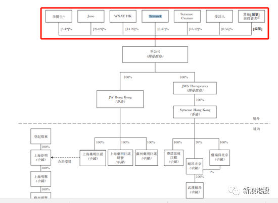
上市前公司具体持股情况如下,Juno占股26.09%,药明康德占股14.20%,淡马锡持股8.42%,优瑞科及刘诚博士旗下SyracuseCayman持股16.12%。

 

 

 

 

 

 

 

 

 

 

 

风险及免责提示:以上内容仅代表作者的个人立场和观点,不代表华盛的任何立场,华盛亦无法证实上述内容的真实性、准确性和原创性。投资者在做出任何投资决定前,应结合自身情况,考虑投资产品的风险。必要时,请咨询专业投资顾问的意见。华盛不提供任何投资建议,对此亦不做任何承诺和保证。