简体
  • 简体中文
  • 繁体中文

热门资讯> 正文

任泽平:美国大选,拜登 vs 特朗普

2020-10-09 16:36

作者:恒大研究院

来源:泽平宏观

 

导读

距离11月3日投票日已不到一个月,美国大选进入白热化。10月2日特朗普确诊感染新冠病毒,为大选增添不确定性。目前在民调支持率上,拜登领先优势显著,但特朗普仍可能翻盘。

两人政策主张差异很大,决定美国未来战略走向。但无论谁最终当选,都不会改变美国对中国的遏制战略,美国两党对此已达成共识。

中国最好的应对是更大力度推进改革开放,以新基建、城市群都市圈建设、全面放开生育为三大抓手,加快形成“双循环”新发展格局。

 

 

 

 

 

 

 

目录

 

 

 

 

 

 

 

1  美国大选白热化

1.1  后续时间表

1.2  主要候选人简介及其政策主张

1.2.1  两党候选人:拜登&哈里斯 vs 特朗普&彭斯

1.2.2  拜登和特朗普政策主张对比

1.2.3  少数党:重在参与,或有分票效应

2  拜登暂时领先,特朗普仍可翻盘

2.1  拜登民调支持率暂时领先

2.2  特朗普仍可能翻盘

3  大选结果难以改变美国对华遏制态度

 

 

 

 

 

 

 

正文


 

 

 

 

 

 

 

 

1  美国大选白热化


 

距离11月3日投票日已不到一个月,美国大选进入白热化。

1.1  后续时间表

11月3日是全国选民投票日,也就是所谓的“总统大选日”,通常当晚各州计票结束后即可得知谁将最终当选。12月14日538名选举人根据各州的普选结果进行投票,正式选出总统。2021年1月20日,新任总统宣誓就职。

9月29日拜登和特朗普进行了第一次总统候选人辩论,拜登占优;10月7日哈里斯和彭斯进行了副总统候选人辩论,哈里斯占优。后续拜登和特朗普还将进行第二次和第三次总统候选人辩论,但受特朗普感染新冠病毒影响,具体安排还是商议之中。

 

 

1.2  主要候选人简介及其政策主张

1.2.1  两党候选人:拜登&哈里斯 vs 特朗普&彭斯

乔·拜登:78岁,1942年生于宾夕法尼亚州,雪城大学法学博士。律师出身,曾是奥巴马时期的副总统,1998年和2008年两度参选,本次代表民主党第三次参选。竞选口号是“为美国之魂而战”(Battle for the Soul of the Nation)。长期属民主党中的温和派,但近期其政纲中已吸纳部分进步派主张。因政坛经历而得到党内高层支持,也较受黑人、少数族裔欢迎。

卡玛拉·哈里斯:56岁,1964年生于加利福尼亚州,加州大学哈斯汀法学院法学博士。律师出身,曾任加州总检察长、联邦参议员,此前曾参与本次总统竞选,现作为拜登副手参选,是美国历史上首位获副总统提名的有非裔和亚裔血统的女性。主要关注种族平等、女性平权问题,较受非裔选民、进步派和少数派支持。

唐纳德·特朗普:74岁,1946年生于纽约,毕业于宾夕法尼亚大学沃顿商学院。商人出身,现任美国总统,代表共和党竞选连任。竞选口号是“让美国再次伟大”(Make America Great Again)。2016年特朗普意外当选,成为美国历史上政治经验最少、最富有和最年长的总统。在本次大选中,特朗普原本高调宣传执政期间的美国经济发展,但今年疫情突发,经济和社会问题日趋严峻,其在应对疫情和处理种族冲突等事务上饱受诟病。

迈克·彭斯:61岁,1959年生于印第安纳州,印第安纳大学法学博士。律师出身,曾任印第安纳州州长,现任副总统,本次继续作为特朗普副手参选。曾称自己先是基督徒,再是保守派,最后才是共和党人。属正统的保守派,代表观点包括减税、反对堕胎、支持自由贸易等,较受共和党建制派和基督徒支持。

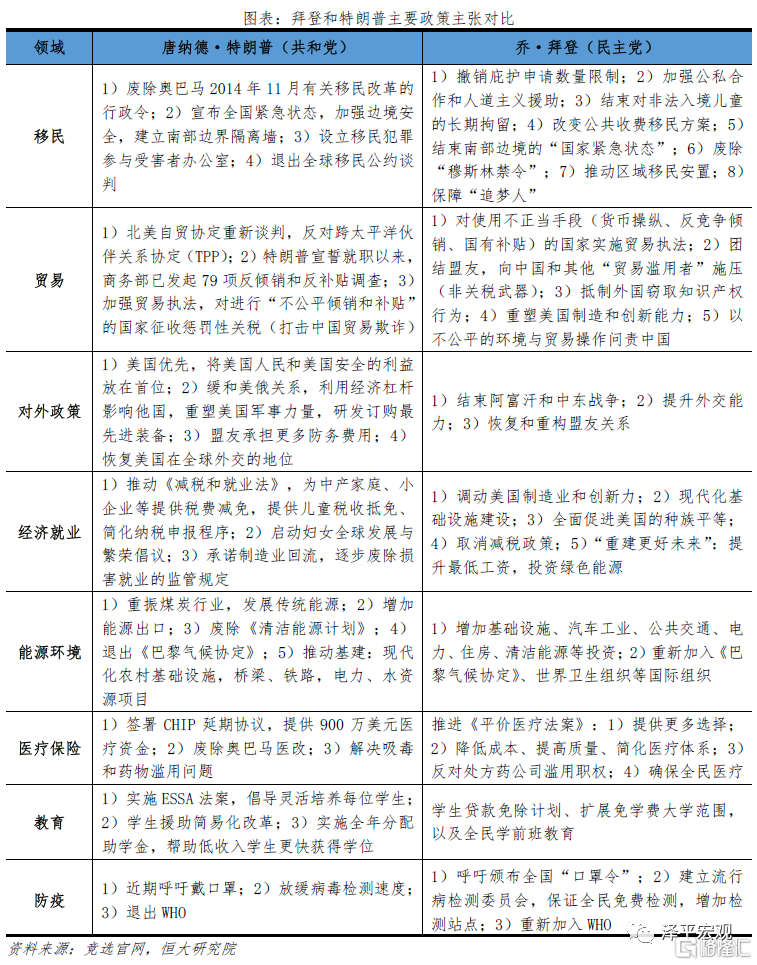
1.2.2  拜登和特朗普政策主张对比

拜登与特朗普政策主张差异明显,主因其所代表的民主党与共和党在执政理念上有本质区别。共和党属于保守党派,奉行文化保守主义、经济古典自由主义,强调自由与效率、公平贸易、限制政府规模和政府管制等,支持减税、反对非法移民、减少社会保障水平、保留持枪权利等。民主党支持新政自由主义理念,提倡缩小贫富差距、加大政府经济干预以及更多社会福利、宽待移民以及包容多元文化,认为减税加重联邦政府债务负担。

具体来看:

移民上,特朗普继续要求加强边境安全,废除奥巴马有关移民改革行政令等;拜登则主张撤销特朗普的移民政策,如结束边境的“国家紧急状态”、保障“追梦人”等。

贸易上,特朗普继续坚持对进行“不公平倾销和补贴”的国家征收惩罚性关税;而拜登不支持使用关税武器,但也关注“不正当竞争”问题,倾向于通过团结盟友向中国等“贸易政策滥用者”施压。

对外政策上,特朗普继续强调“美国优先”,恢复美国在全球外交的地位,重塑美国军事力量,让盟友承担更多防务费用;拜登则强调对外团结,希望重构盟友关系,结束阿富汗和中东战争。

经济与就业上,特朗普宣扬执政期间的经济政策与成就,包括全面减税、鼓励制造业回流与就业等,强调经济增长对就业、收入增长的带动作用;拜登则反对减税,在就业上更强调提升最低工资、促进种族平等政府保障措施。

能源与环境上,特朗普坚持发展传统能源,退出《巴黎气候协定》;拜登则更重视新能源,计划重返《巴黎气候协定》。

医保上,特朗普主张通过市场竞争降低医保成本;拜登更强调政府干预,希望推行并完善奥巴马的《平价医疗法案》。

教育上,特朗普仍希望以救助金形式进行帮扶;拜登则提出免贷、免费等力度更大的教育投入。

防疫政策上,特朗普长期反对、但近期开始呼吁戴口罩,退出WHO;拜登则提出强制性“口罩令”,积极推进病毒检测,重回WHO。

 

 

1.2.3  少数党:重在参与,或有分票效应

美国总统候选人并非只能两党提名,还有许多少数党和独立候选人,只是两党具有绝对优势,其他候选人重在参与。本次大选中,除拜登和特朗普以外,影响力较大的还有自由党的乔·乔根森和绿党的霍伊·霍金斯。

虽然少数党候选人基本不可能赢得大选,但有时也会对大选结果造成一定影响。自由党主张经济体制的绝对自由、政府角色最小化,与共和党主张有相近之处;绿党强调环境保护与社会公平,与民主党主张有相近之处。由于政治资源有限且政策主张过于极端,少数党支持率一般仅为个位数,并不具备赢得大选的能力。例如,自由党候选人分别在2012和2016年大选中获得1%和3.3%的选票,绿党候选人分别在2000和2016年大选中获得2.8%和1.1%的选票。但少数党参选有时可能会间接影响民主、共和两党的竞争结果。例如,2000年大选中,绿党候选人在佛罗里达州获得1.635%的选票,一定程度上分走了民主党选票,最终共和党候选人小布什凭借0.009%的微弱领先获得该州全部选举人票(25票),以4票优势打败民主党候选人戈尔,成功入主白宫。

 

 


 

2  拜登暂时领先,特朗普仍可翻盘


 

当前民调结果显示,拜登领先优势明显,但最后阶段变数很大,特朗普完全有可能后来居上,重演2016年逆袭戏码。

2.1  拜登民调支持率暂时领先

一般来说,现任总统竞选连任会有显著优势,体现在党内提名、新闻曝光、竞选募资、执政经验等多方面。1933年以来的13位前总统中,除肯尼迪遇刺身亡以外,仅福特、卡特和老布什三位连任失败,皆因任内出现了较为严重的经济和民生问题。

特朗普当前遭遇新冠肺炎疫情应对不力、疫情冲击下经济低迷、种族矛盾冲突加剧等困境,其总统工作支持率显著差于往届总统,仅在近期好于卡特和老布什,而这两位恰好都未能连任。

 

 

从目前的民调支持率来看,拜登暂时领先。拜登的支持率一直高于特朗普,近期优势进一步扩大,博彩投注上的表现更为明显。

 

 

 

 

从竞选资金来看,拜登超过特朗普。美国大选在一定程度上是金钱的较量,竞选资金越多,广告投放、竞选活动也就越多,吸引的选民也可能越多。根据美国联邦选举委员会(FEC)的数据,截至8月31日,拜登共筹得竞选资金5.41亿美元,高于特朗普的4.76亿美元。

 

 

但是,美国大选实行“选举人团制度”,普选票数最多者未必当选。美国大选其实并不是一人一票的直接选举,而是各州选出的选举人代表该州投票的间接选举。各州的选举人票数与其联邦议员数相等,50个州各拥有2票固定票数(对应全国共100名参议员)和按人口比例分配的额外票数(对应全国共435名众议员),再加上华盛顿特区的3票,共计538张选举人票。候选人只需赢得超过半数(270张)的选举人票即可当选总统。

除缅因州和内布拉斯加州以外,其余48州和华盛顿特区均奉行“赢者通吃”原则,普选得票较多的候选人将获得该州全部选举人票。在缅因州和内布拉斯加州,总票数胜者将获得全部2张参议员票,众议员票则按照州内各众议员选区的竞选情况进行分配。例如,2016年缅因州的4张选举人票中,希拉里获得3票(2张参议员票和1张众议员票),特朗普获得1张众议员票;内布拉斯加州的5张选举人票全部由特朗普获得,因其赢得了全部3个众议员选区。

因此,得摇摆州者得天下。两党各自拥有较为稳固的基本盘,西部沿海和东北部地区多为支持民主党的“蓝州”,南部和中部地区多为支持共和党的“红州”。在51个选区中,约五分之一属于有悬念的“摇摆州”,对大选结果起决定性作用,是历届候选人竞相争取的对象。2016年希拉里在普选中领先特朗普约290万票,但在选举人投票中,特朗普以304票当选,希拉里仅获227票,其余7票是因为出现“不忠选举人”,未遵守承诺将票转投给了其他人。特朗普以微弱优势获得佛罗里达、密歇根、宾夕法尼亚、威斯康星和以较大优势获得俄亥俄、艾奥瓦等六大摇摆州共计99张选举人票,成功逆袭,而在2012年这六州均支持民主党奥巴马。

 

 

从目前各州的民调支持率来看,拜登同样领先。截至10月7日,拜登支持率领先15%以上的票数有156张,领先10-15%的票数有43张,领先5-10%的票数有109张。相较之下,特朗普支持率领先15%以上的票数只有71张,领先10-15%的票数有29张,领先5-10%的票数有25张,剩下的105票仍处于胶着状态。

 

 

 2.2  特朗普仍可能翻盘

美国大选最后阶段局势瞬息万变,当前民调结果可能与最终投票结果偏差很大。部分选民的偏好本就摇摆不定,极易受到影响;“赢者通吃”的规则使得选情胶着的选区带来更多不确定性。特朗普后来居上也是极有可能。

特朗普的支持者更为坚定和活跃。皮尤研究中心调查结果显示:约三分之二的共和党人认为美国政府尽其所能控制了疫情,而88%的民主党人表示反对;60%的拜登支持者认为今年大选投票面临困难,而在特朗普支持者中该比例仅为35%。

特朗普最大的优势在于他是现任总统。第一,他能制定各种对内对外政策来吸引选民。例如,其对中国频繁挑衅的强硬态度曾使其民调支持率在7月出现显著回升。第二,如果后续美国经济恢复,就业出现好转,特朗普也会将功劳揽到自己身上,以此获取选民支持。第三,他可能阻挠正常的选举流程,例如反对邮寄选票和延期计票等。


 

3  大选结果难以改变美国对华遏制态度


 

近期中美关系持续恶化,主因美国国内疫情、经济、种族等问题难以有效解决,特朗普选情落后,企图“甩锅”中国以转移内部矛盾并拉拢选票。特朗普政府于今年3月开始对中国发起舆论攻击,5月发布《美国对中华人民共和国战略方针》,6月组建“中国行动小组”,并从科技、军事、政治、外交、舆论等方面向中国施压。

科技方面,白宫提出“净网计划”,要求在运营商、应用商店、应用程序、云服务和海底电缆领域切断和中国的联系;特朗普签署行政命令,将禁止美国与TikTok母公司字节跳动进行任何交易,同时禁止与微信母公司腾讯进行任何有关微信的交易;美国商务部进一步限制华为在全球获取美国技术,同时将华为在全球21个国家的38家子公司列入“实体清单”。

军事方面,美国派遣航空母舰前往中国南海进行演习,并谴责中国在南海西沙群岛军演。

政治方面,美国称中国在南海的领土声索“完全不合法”;美国通过《香港自治法》,对林郑月娥等11名中国内地及香港官员实施制裁。

外交方面,美国要求中国关闭驻休斯敦领事馆。

舆论方面,特朗普频繁以“中国病毒”污名化中国。

短期内,中美贸易摩擦或持续升级。一是11月3日美国大选临近,特朗普将继续维持对华强硬以拉拢选票。预计将继续围绕外交、政治、科技和意识形态领域向中国发起攻势,并可能借助朝鲜、伊朗、中国南海、台湾等问题牵制中国,发动对美国企业和民众损害较大的金融战和关税战的概率较小。二是美国疫情失控、经济低迷,两党对华政策形成共识,无论最后谁当选,美国存在对华转移内部矛盾和战略遏制的诉求。

美国两党已达成对华强硬共识,即使大选结束,中美关系也回不到过去,我们要对中美贸易摩擦的长期性和日益严峻性有清醒认识和准备。2020年5月20日,白宫发布《美国对中华人民共和国战略方针》,明确中美关系的性质是大国竞争。7月21日公布的民主党纲领强调,“民主党将会对中国以及任何试图削弱美国制造业的国家采取积极行动,我们将抵制中国窃取美国知识产权以及要求中国停止对美国企业的网络间谍行为。”“民主党将与盟国一道,发动世界上超过一半的经济体对抗中国,并尽可能从最强有力的位置进行谈判。”“民主党人对中国的态度将以美国的国家利益和盟国的利益为指导,并利用美国社会开放、经济活力以及同盟力量来塑造反映我们价值观的国际准则。”“我们相信,欧洲是我们与中国竞争的天然伙伴。”

 

 

 

 

2018年中美贸易摩擦升级以来,我们密切追踪美国动态,仔细梳理美国历史,深度分析美国战略,对中美关系形势作出了准确预判。1)中美贸易摩擦打打停停,只会缓和不会结束。2)在2020年美国大选中,对华强硬政策大概率延续,并将再度成为候选人赢取选票的策略。3)中美博弈具有长期性和日益严峻性,由贸易战上升到金融战、科技战、地缘政治战、国际规则战、舆论战等全方位博弈。

面对来自美国的单方面挑衅,中国最好的应对就是做好自己,以更大决心和更大力度推动改革开放。在构建实施“双循环”战略中,以三大抓手为突破口。一是大力推进“新基建”,短期有助于扩大有效需求、稳增长、稳就业,长期有助于增加有效供给,释放中国经济增长潜力,培育新经济、新技术、新产业,推动改革创新,改善民生福利。二是加快推进新型城镇化,推动城市群、都市圈一体化发展。尊重产业和人口向优势地区集聚的客观规律;建立健全宅基地自愿有偿退出机制,以常住人口增量为主要标准供给城镇用地,地随人走,人地挂钩;优化城镇用地在地区和城市之间的配置,推进市场化的跨省换地和利益分享机制。三是尽快全面放开并鼓励生育,积极构建生育支持体系和应对老龄化的制度和社会体系。人口因素变化缓慢但势大力沉,中国少子老龄化问题已日趋严峻,若不抓紧调整将严重影响民族复兴和大国崛起。

风险及免责提示:以上内容仅代表作者的个人立场和观点,不代表华盛的任何立场,华盛亦无法证实上述内容的真实性、准确性和原创性。投资者在做出任何投资决定前,应结合自身情况,考虑投资产品的风险。必要时,请咨询专业投资顾问的意见。华盛不提供任何投资建议,对此亦不做任何承诺和保证。