热门资讯> 正文
2020-09-27 21:07
原标题:开源证券:美国大选首场辩论3大看点
本文来自 微信公众号“赵伟宏观探索”。
报告要点
特朗普与拜登将首次同台交锋,预计将吸引大量选民、尤其是摇摆选民关注
9月29日,特朗普与拜登将进行首场总统辩论,拉开4场大选系列辩论帷幕。根据美国大选规则,正式投票前,将举行3场总统辩论。2020年大选的首场总统辩论定于9月29日,分为6个环节,围绕卫生事件、种族歧视、经济等6大主题展开。每一环节15分钟,特朗普和拜登首先回答主持人问题,随后自由辩论。
结合历史经验来看,首场总统辩论预计将吸引大量选民关注,尤其是占比近1/5的摇摆选民。总统辩论已成美国大选传统节目,吸引着大量选民关注;2016年首场总统辩论的收视人数更是高达8000万人,刷新新高。结合历史经验来看,9月29日的首场总统辩论预计将吸引大量选民关注,尤其是还未作决定的摇摆选民。
特朗普与拜登将进一步阐述各自政策主张细节,并针对对方缺点、相互攻击
8月召开的两党党代会中,特朗普与拜登已各自公布施政纲领,核心政策主张大相径庭。其中,特朗普表示将进一步减税,再次尝试废除奥巴马医保法案,并削减教育经费、推行移民禁令、继续大力发展传统能源。拜登的政策主张与特朗普几乎完全相反,包括支持加税、扩大医保范围、增加教育投入、使用清洁能源等。
首场总统辩论上,特朗普与拜登将进一步阐述各自政策细节,并正面相互攻击。施政纲领中,特朗普在卫生事件等议题上避重就轻,而拜登过于强调意识形态,缺乏政策细节描述。首场辩论,特朗普与拜登将围绕6大主题进一步阐述政策细节。针对特朗普防疫工作失败、拜登年龄较大等,双方预计将抓住机会、互相攻击。
特朗普辩论能力更强、但并非稳操胜券,辩论后最新选情变化值得重点跟踪
展望首场辩论,特朗普相比拜登的优势在于逻辑思辨能力、语言煽动力等更强,劣势在于容易答非所问、言语失控。从过往辩论表现来看,特朗普逻辑思辨能力、语言煽动力较强,擅长出其不意。而拜登更加偏向稳扎稳打,且因为年龄较大、反应较慢。不过,辩论能力更强的特朗普并非稳操胜券。回顾2016年的首场总统辩论,特朗普因多次出现答非所问及言语失控,表现最终不及竞争对手希拉里。
最新大选选情显示,近2个月来,特朗普支持率持续回升,但依然落后拜登;此次辩论后,特朗普能否进一步缩小差距,值得关注。近2个月,特朗普的民调支持率有所反弹,从41.8%升至43.2%,较拜登的差距缩小至7个百分点左右。关键摇摆州中,特朗普与拜登的差距也持续收窄,佛罗里达州的差距更是缩小至1.7个百分点。首场辩论后,特朗普能否进一步缩小与拜登的差距,值得重点关注。
风险提示:种族矛盾激化,引发美国骚乱加剧,导致卫生事件再次扩散。
报告正文
周度专题:美国大选首场辩论3大看点
事件:美国时间9月29日,特朗普与拜登将在俄亥俄州克利夫兰展开首场辩论。
数据来源:CDP、KFF
第1大看点:特朗普与拜登首次同台交锋
美国当地时间9月29日,特朗普与拜登将进行首场总统辩论,拉开4场大选系列辩论帷幕。根据美国大选规则,在正式投票前,将举行3场总统辩论及1场副总统辩论。2020年美国大选投票日定于11月3日,3场总统辩论则定于9月和10月。其中,首场总统辩论将于9月29日,在俄亥俄州克利夫兰举行。此次总统辩论,也是特朗普和拜登在宣布参选总统后的首次同台交锋。由于距离大选投票日已不足40天时间,尤其是很多州因卫生事件允许提前邮寄投票,此次辩论显得尤为重要。


首场总统辩论将分为6个环节,分别对应“人生经历”、“卫生事件”、“最高法院”、“种族歧视”、“经济”、“诚信选举”等6大主题。美国总统辩论委员会在9月22日宣布了首场总统辩论的6大主题,既涉及当前的热点议题“新冠卫生事件”、“种族歧视”、“最高法院”,也包括以往总统辩论多次讨论过的“人生经历”、“经济”、“诚信选举”等。6大主题分别对应6个辩论环节,每个环节时间为15分钟。每一环节中,会议主持人将首先就辩论主题提问,特朗普和拜登各自拥有2分钟的回答时间,剩余时间为自由辩论。

结合历史经验来看,首场总统辩论预计将吸引大量选民关注,尤其是还未做决定的摇摆选民。回溯美国电视收视率数据,2000年以来,大选投票前的总统辩论收视率越来越高;2016年的首场总统辩论,更是吸引了近8000万观众的关注,刷新历史新高。
考虑到近4年来美国社会意识形态越发极化,以及种族冲突频频发生,此次总统辩论预计将吸引大量选民关注。选民群体中,还未做决定的摇摆选民可能尤为关注此次辩论,希望通过辩论更加深入了解两位竞选人。从Monmouth University的最新民调数据来看,美国目前仍有近1/5的选民处于观望状态。


第2大看点:特朗普与拜登核心政策主张细节阐述
8月召开的两党党代会中,特朗普与拜登已各自公布施政纲领,核心政策主张大相径庭。特朗普在施政纲领中表示,将推出减税2.0计划,进一步降低中产阶级所得税税率;同时,将再次尝试废除奥巴马医保法案,并削减教育经费,推行移民禁令,继续大力发展传统能源。拜登的施政方向,与特朗普几乎完全相反。拜登在施政纲领中表示,将支持加税、扩大医保范围,并增加教育经费拨款;同时,将推动美国全面转向使用清洁绿色能源。

首场总统辩论上,特朗普与拜登将围绕6大辩论主题,进一步阐述各自政策主张,并正面相互攻击。已公布的施政纲领中,特朗普在卫生事件等议题上避重就轻,对当前的困局只字不提,仅描绘未来的美好蓝图。同时,拜登在意识形态方面强调过多,具体的政策细节讨论不足。首场总统辩论上,特朗普和拜登将围绕6大主题,进一步阐述各自政策主张。而针对各自的不足,如特朗普防疫工作的失败、拜登的年龄较大等,双方预计将抓住机会、互相正面攻击。从目前选民态度来看,大部分选民认为特朗普的优势在发展经济,而拜登的优势在防控卫生事件及维护法律公平、种族平等等。


最新民意调查数据显示,经济形势已超过了卫生事件等,成为美国选民最关心的议题。在卫生事件开始扩散的2月,卫生事件及医疗保健是美国选民最关心的议题。到了5月,随着美国开启复工进程,认为经济形势最关键的选民占比升至25%,超过了卫生事件及医疗保健的23%。9月以来,或因失业人口依然较多以及新一轮财政刺激法案迟迟未能落地,最关心经济形势的选民占比进一步升至32%。从不同选民群体来看,支持民主党、共和党的选民分别最关注卫生事件及医疗保健、经济形势;同时,摇摆选民中,目前对经济形势的关注最高,远远超过卫生事件、种族等议题。


第3大看点:特朗普缩小差距、还是拜登扩大领先?
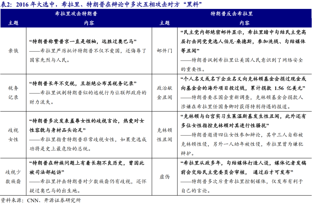
根据以往表现来看,特朗普、拜登的辩论风格迥异,前者擅长出其不意,后者更加偏向稳扎稳打。不同于传统政客,商人出身的特朗普在辩论上更加灵活。以2016年大选为例,特朗普在3场辩论赛前选情依然落后于希拉里;但凭借不拘一格的应对方式,特朗普在第2、3场辩论赛上大放异彩,支持率随之一路走高,为最终胜选奠定基础。与特朗普相比,拜登是典型的传统政客,并且经历了司法界及国会参议院的多年历练,辩论风险偏向稳扎稳打。回顾2012年副总统辩论赛,拜登步步为营、掌控辩论走势,最终成功压制共和党新星保罗·瑞安,助力奥巴马连任。




展望首场总统辩论,特朗普相比拜登的优势在于逻辑思辨能力、语言煽动力等更强,劣势在于容易答非所问、言语失控。从本届大选民主党内初选辩论来看,由于年龄较大,拜登的逻辑思辨能力相对较差。稳扎稳打的辩论风格,也使拜登的语言煽动力相对不足。不过,特朗普虽然在上述方面更具优势,但也同时存在明显的缺点,比如容易答非所问、言语失控。以2016年大选的首场总统辩论为例,面对如何创造就业的问题,特朗普却以自己的创业经历作为回应;同时,面对性别歧视问题,特朗普极力辩解自己过去的做法(嘲笑女性外表)是正确的,引起女性选民的强烈不满。

最新大选选情显示,近2个月来,特朗普支持率持续回升,但依然落后拜登;此次辩论后,特朗普能否进一步缩小差距,值得关注。近2个月,特朗普的民调支持率有所反弹,从41.8%升至43.2%;与此同时,拜登的支持率稳定在50%附近。支持率差距方面,特朗普从2个月前落后拜登8.2个百分点,缩小至目前的7.2个百分点。关键摇摆州中,特朗普与拜登的支持率差距,也较2个月前明显收窄;其中,特朗普在佛罗里达的最新支持率已达到46.2%,仅落后拜登1.7个百分点。首场总统辩论后,特朗普能否凭借辩论表现进一步缩小选情差距,值得重点关注。


经过研究,我们发现:
1)根据美国大选规则,正式投票前,将举行3场总统辩论。2020年大选的首场总统辩论定于9月29日,分为6个环节,围绕“卫生事件”、“种族歧视”“经济”等6大主题展开。每一环节15分钟,特朗普和拜登首先回答主持人问题,随后自由辩论。
2)总统辩论已成美国大选传统节目,吸引着大量选民关注;2016年首场总统辩论的收视人数更是高达8000万人,刷新新高。结合历史经验来看,9月29日的首场总统辩论预计将吸引大量选民关注,尤其是还未作决定的摇摆选民。
3)8月召开的两党党代会中,特朗普与拜登已各自公布施政纲领。其中,特朗普表示将进一步减税,再次尝试废除奥巴马医保法案,并削减教育经费、推行移民禁令、继续大力发展传统能源。拜登的政策主张与特朗普几乎完全相反,包括支持加税、扩大医保范围、增加教育投入、使用清洁能源等。
4)施政纲领中,特朗普在卫生事件等议题上避重就轻,而拜登过于强调意识形态,缺乏政策细节描述。首场辩论,特朗普与拜登将围绕6大主题进一步阐述政策细节。针对特朗普防疫工作失败、拜登年龄较大等,双方预计将抓住机会、互相攻击。
5)从过往辩论表现来看,特朗普逻辑思辨能力、语言煽动力较强,擅长出其不意。而拜登更加偏向稳扎稳打,且因为年龄较大、反应较慢。不过,辩论能力更强的特朗普并非稳操胜券。2016年的首场总统辩论中,特朗普因多次出现答非所问及言语失控,表现最终不及希拉里。
6)近2个月,特朗普的民调支持率有所反弹,从41.8%升至43.2%,较拜登的差距缩小至7个百分点左右。关键摇摆州中,特朗普与拜登的差距也持续收窄,佛罗里达州的差距更是缩小至1.7个百分点。首场辩论后,特朗普能否进一步缩小与拜登的差距,值得重点关注。
