热门资讯> 正文
2020-09-27 20:36
来源:半导体风向标
本文来自方正证券研究所于2020年9月26日发布的报告《京东方A:拟并购中电熊猫8代产线,进一步强化市场份额与产品布局》,欲了解具体内容,请阅读报告原文。陶胤至S1220520010004,陈杭S1220519110008。
核心观点
公司拟收购中电熊猫南京、成都产线部分股权
公司公告拟通过自有资金和外部融资,以不低于挂牌价参与中电熊猫南京8.5代线股权摘牌竞标,以不低于评估价收购中电熊猫成都8.6代线股份。
南京8.5代线80.831%股权已于9月7日公开挂牌转让,挂牌价为55.91亿元。成都8.6代线拟出售51%股权,对应评估价为65.26亿元。公司将为本次收购项目提供相关不超过140亿元的担保,实际担保金额以实际签署协议为准。
公告显示,南京G8.5公司成立于2012年11月,注册资本175亿元。产线总投资291.5亿元,于2015年8月开始量产,设计产能60K,采用氧化物技术背板,显示模式为IPS与VA,主要产品包括手机、笔电、显示、电视面板等。
成都G8.6公司成立于2015年12月,注册资本140亿元。产线总投资280亿元,于2018年5月开始量产,设计产能120K,采用氧化物技术背板,显示模式为VA,主要产品为23.8-70寸电视面板产品。
收购产线有助丰富产品结构及强化市占份额
从产品尺寸结构来看,成都8.6代线,将有望补齐京东方50/58/70等差异化尺寸,进一步丰富产品结构,电视终端整数尺寸在北美市场需求较好。
从产品技术方式来看,南京、成都产线均采用IGZO氧化物背板,IGZO在电子迁移率与PPI等性能指标上优于a-Si,更适合4K/8K超高清、Mini LED背光等新型显示产品。
其次京东方自身以IPS硬屏显示产品为主,该技术路线主要厂商包括京东方、LGD等。IPS显示技术主要优势在于显示色彩好,可视角度大。适合普通家用、办公及一般娱乐显示场景。
中电熊猫南京、成都产线具备VA软屏技术能力,该技术路线主要厂商包括TCL华星、三星显示、夏普、群创、友达等。VA显示技术主要优势在对比度、灰阶响应、防漏光等方面,主要缺陷在于响应时间。在高对比度显示、高HDR动态特性显示应用场景更具备优势。
京东方吸纳中电熊猫南京、成都产线VA产品技术能力后,有望进一步拓宽三星等品牌VA产品出货份额,进一步强化主流品牌产品供货能力。
从产线经营情况来看,2019年及2020年上半年LCD市场整体价格较差,两条产线均有不同程度亏损,但经营性现金流较为良好。特别是成都产线,20H1随着营收规模扩大,经营性现金流增长较快。
我们认为,随着京东方对南京、成都产线的整合,有望利用其优势的供应链体系,带动两条产线材料采购成本下降,同时京东方下游健全的客户与产品结构,也有望提升南京、成都产线产品组合灵活性,提升整体盈利能力。其次,工艺技术调整、少量新增设备购置等,亦有望进一步提升两条产线的现有产能,规模效应提升带动盈利好转。
新增产线将进一步强化京东方的市占份额与整体盈利能力。根据群智咨询预测数据,2022年京东方全球大尺寸LCD市占份额将有望由2019年的19.7%上升至28.9%。
LCD报价持续超预期,持续看好厂商中长期盈利能力
LCD TV面板价格自6月转涨以来,报价持续超预期,我们认为在需求环比转好的背景下,市场焦点已转为龙头厂商与下游市场需求间的博弈。
随着面板供给端行业集中度的提升,龙头厂商对下游品牌厂议价能力持续提升。9月以来,国内厂商小米、TCL等在电视产品均有一定程度的提价,但考虑到前期终端价格基数较低,目前从销售市场、供应链备货等环节来看,需求并未明显受到上游面板提价影响。
IT面板,特别是笔电产品,需求也好于预期。自今年1月以来报价持续上调,虽绝对涨幅不如TV产品,但产品整体盈利性非常好,涨价带来的利润边际贡献明显。预计明年,随着三星产能的退出,在中尺寸的曲面VA电竞显示屏将出现产能缺口,供需情况仍较为紧张,看好相应产品的盈利性。
从LCD产能供给端来看,LGD本土P7产线产能退出有一定延后,但整体体量有限,对市场供需影响不大。国产厂商中电彩虹等也表现出一定扩产意愿。但我们认为随着龙头厂商议价能力提升,中长期来看LCD价格出现大幅波动可能较低。Mini LED背光等技术亦有望对OLED大尺寸显示形成有力竞争,LCD市场中期需求、价格、盈利情况能见度仍较高。
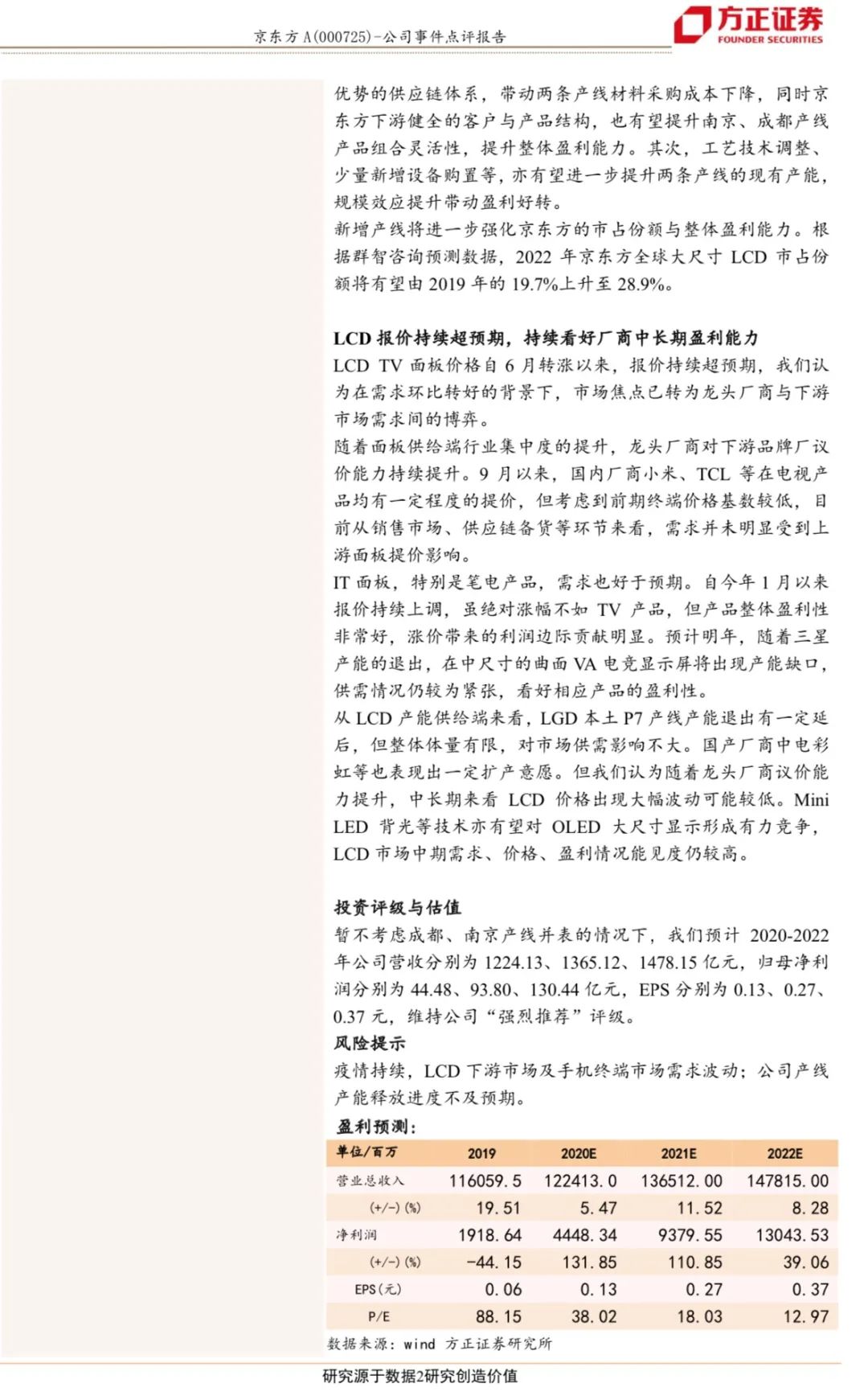
投资评级与估值:暂不考虑成都、南京产线并表的情况下,我们预计2020-2022年公司营收分别为1224.13、1365.12、1478.15亿元,归母净利润分别为44.48、93.80、130.44亿元,EPS分别为0.13、0.27、0.37元,维持公司“强烈推荐”评级。
风险提示:疫情持续,LCD下游市场及手机终端市场需求波动;公司产线产能释放进度不及预期。
正文如下




以上为报告部分内容,完整报告请查看《》
方正电子&计算机团队

陈杭
方正证券研究所
电子&计算机首席分析师
陈 杭:北京大学硕士,方正证券研究所电子首席&计算机首席。
吴文吉/13918329416:新加坡国立大学硕士,主攻功率半导体,模拟电路,CMOS图像传感器,深度覆盖韦尔股份、闻泰科技、立讯精密、领益智造等。
陶胤至/18600879940:北京大学电子与通信工程硕士,电子科技大学微电子学士,专注于面板、LED、元器件、半导体板块研究。
方闻千/18717854750:复旦大学国际金融硕士,4年计算机行业研究经验,对于网络安全,云计算等产业有深刻的理解和把握。
蒋 领/13917583492:英国苏塞克斯大学硕士,主攻金融IT和医疗IT两大领域,深度覆盖恒生电子、同花顺、长亮科技、卫宁健康、创业慧康、万达信息(维权)等龙头公司。
骆奕扬/17603002262:香港科技大学集成电路设计硕士,南京大学物理学学士。曾就职于兴业证券海外TMT团队,2019年加入方正证券。重点覆盖中芯国际、华虹半导体等公司。
李 萌/15202191589:华东师范大学金融硕士,2020年加入方正证券,主攻半导体封装测试、存储芯片、EDA软件、光刻机等领域。重点覆盖长电科技、小米集团、兆易创新等公司。
薛逸民/13665201564:香港大学经济学硕士,湖南大学金融学学士,2020年加入方正证券,主攻射频前端、模拟芯片和 IoT 领域。重点覆盖卓胜微、圣邦股份、乐鑫科技、汇顶科技等公司。