热门资讯> 正文
2020-09-19 19:30
来源:未来智库
获取报告请登录未来智库www.vzkoo.com。
报告摘要:
全球镍资源较丰富,区域分布集中:
镍在地壳中含量为0.018%,资源较为丰富,根据USGS数据,2019 年全球镍的储量为8900万吨,按目前消费量,可开采年限约为37年;且镍资源区域分布集中,印度尼西 亚、澳大利亚、巴西三国约占全球镍储量的60%。全球镍矿生产区域集中度也较高,印度尼西亚、菲律 宾和俄罗斯三者约占全球镍矿产量的56%。分类别看,随着硫化镍矿的开发和贫化,红土镍矿成为全球 镍资源主体,分别约占全球镍资源和镍矿产量的60%和70%。
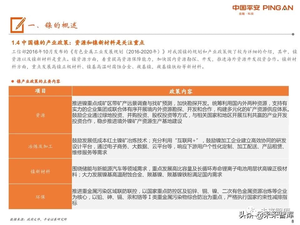
中国镍资源紧缺,受禁矿事件影响,预计部分镍铁产能向印尼转移:
2018年中国镍储量和资源量仅分别 约为全球的3%和9%,属于资源较欠缺的国家。中国镍资源区域分布也较集中,位居第一的甘肃省的占有 率高达62%,且90%镍矿为硫化镍矿。同时,中国是全球镍冶炼大国,约占全球镍冶炼产品产量的35%, 冶炼所需的镍矿90%依赖进口,且大部分来自印度尼西亚和菲律宾。2020年起印尼禁止镍矿石出口,对 中国镍产业影响不可忽视,因包括中资企业在内资本加大了对印尼镍冶炼设施投资,预计和不锈钢相关 的镍铁产业部分从中国向印尼转移。
镍需求:不锈钢是主要下游,未来增长来自新能源汽车领域:
分领域看,镍下游包括不锈钢、电池、合 金等,且不锈钢是主导下游,分别占全球及中国镍需求的68%和80%。预计2020年受疫情影响,不锈钢 需求有所下降,中长期全球不锈钢有望维持1%~3%增长,不锈钢对镍需求相对稳定。我们预计尽管电池 尤其是动力电池目前在镍的消费占比较低,但受益动力电池高镍化以及新能源汽车较快发展, 2019~2025年全球及中国镍需求将以4.0%和4.3%复合增速增长,其中中国动力电池镍消费占比将从2019 年的2.0%提高到2025年的11.2%,而全球动力电池消费占比有望从2019年的2.3%提高到2025年的12.8%。
镍价格:短期震荡,中长期看涨:
短期尽管镍的需求有所回暖,但总体仍显低迷,对价格有一定压制, 但镍库存不高,且宽松货币政策下,流动性充裕,镍价格预计维持震荡。中长期看,在新能源汽车推动 下,镍需求持续增长,资源价值将得以体现,镍价格有望逐步上涨。
投资建议:
我们认为中国镍资源较缺少,率先在海外尤其是印度尼西亚布局的企业资源以及成本优势将更为突出,有望受益新能源汽车带来行业发展机遇。
报告节选:





























(报告观点属于原作者,仅供参考。报告来源:平安证券)
获取报告请登录未来智库www.vzkoo.com。