热门资讯> 正文
2020-06-09 20:51
来源:张忆东策略世界 作者:张博
—
一、回顾:
在港中资券商:受益于企业融资业务回暖以及投资交易类业务增长,2019全年营收大幅增长,但大额计提保证金业务减值损失压缩了利润端表现。
AH股券商:
经纪:受益于市场交投活跃,经纪业务保持增长。2019年同比增长26%;2020Q1经纪业务收入同比增长33.0%。
投行:受益于科创板带来增量,投行业务表现亮眼。2019年全行业证券承销和保荐业务收入同比增长46%;2020Q1在新冠肺炎影响下,仍然保持了较高增速,同比增长44.7%。
自营:受市场波动影响较大。2019年证券投资收益同比大幅增长51%,2020Q1受市场波动影响同比下降43.2%。
二、展望:
港股市场:
机遇:港股市场仍然是连接中国内地和全球市场的金融桥头堡。1)港股市场将首先受益于中概股回归,全年IPO有望保持世界第一;2)沪深港通持续增长,南下资金占比提升影响港股市场生态,陆股通仍然是外资进入中国内地市场最主要渠道。
风险:中资美元债发行及交易前景不明朗。应警惕因市场波动加剧导致中资美元债发行、交易及投资收益回落,以及保证金业务全年仍需大额计提减值损失而压缩利润端表现。
AH股券商:
投行:政策红利逐步释放。监管对于证券发行市场供给侧改革决心强、政策力度大:创业板注册制最早于6月开始申报,红筹架构企业政策放开有望吸引更多新经济企业在A股一次或二次上市,再融资放宽政策落地逐步释放业务增量。项目储备丰富、定价和销售能力强的头部券商将获得更多市场份额。
经纪:流动性充裕,财富管理转型提速。央行多次降准降息,预计全年市场将保持较高活跃度;7家券商获得公募基金投顾试点,预计于年中逐步推出具体产品,在客户服务、产品设置和投顾团队建设积累较深的公司有望最先实现财富管理转型突破。
行业格局:监管提出多项措施推动航母级头部券商建设,行业集中度进一步提升。
三、估值:港股证券股估值水平处于历史低位。目前券商整体估值处于历史非常低的位置,A股行业PB在1.4倍左右,港股行业PB在0.6倍。A+H券商在H股估值长期低于A股估值,AH市场联动有望使得溢价收敛。
四、投资策略:建议投资者积极关注龙头标的:受益于IPO世界领先、互联互通持续增长的港交所(0388.HK);最具航母级龙头券商潜质的中信证券(6030.HK);财富管理和机构业务双轮驱动,数字化建设领先的华泰证券(6886.HK);投行业务领先、本土化转型加速的中金公司(3908.HK)
风险提示:1)市场波动影响投资收益;2)证券发行政策落地效果不达预期;3)外资进入带来更大竞争压力;4)中资在港券商保证金业务调整不及预期,市场剧烈波动下减值损失进一步扩大。
—●●●●—
报告正文
—●●●●—
1、2019年及2020Q1证券行业经营状况回顾
1.1、香港证券行业2019年回顾
香港证券行业2019年收入和净利均有所下滑。
根据香港证监会官网数据披露,行业2019年全年实现营业收入693亿港元,同比下降3.0%,实现净利润108亿港元,同比大幅下降38.6%。行业收入下滑主要系来自证券交易的净佣金收入下降所致。其中,来自证券交易的净佣金收入2019年实现收入162亿港元,同比下降17.7%,占总营收比重23.3%(-4.2pct);利息收入2019年达到196亿港元,占总收入比重达28.2%(+1.7pct);另外,其他收入2019年为321亿港元,与去年持平,占比46.4%(+1.4pct);自营交易净盈亏2019年为14亿港元,占比2.0%(+1.1pct)。


根据港交所官网披露的数据,香港股市2019年总成交额为214,400.5亿港元,日均成交额为871.6亿港元,同比下降18.7%,市场活跃度有所下降。2019年港股市场证券交易佣金收入为199.0亿港元,同比下降17.8%,着力发展财富管理转型的海通国际和国泰君安国际的经纪业务收入增幅分别为8.3%和16.8%,大幅跑赢行业整体水平,实现逆市增长。

企业融资保持高速增长。
股权融资方面:2019年,中国香港市场新上市公司数目和新股集资数额均居全球首位。新上市公司达183家,共募集资金3129亿港元,同比增长8.6%,其中主板上市168家,比去年增加25家。2019年香港新股行业分布按融资额分类情况如下:科技、传媒和电信行业(TMT)39%、消费行业23%、大健康行业13%、金融业8%、制造业2%、能源行业2%,新经济合计占比已高达75%。2018年4月港交所推出的改革取得了显著成效:阿里巴巴通过第二上市政策登陆港交所,大健康行业新股的数量和融资额比重显著增长,2019年共有九只未有盈利/收入的生物医药新股上市。

2019年,香港市场IPO承销规模前20大机构排行榜中,中资机构有11家公司入围,其中,中金公司发行量排行第一,2019年IPO承销规模42亿美元,市场份额占比高达10.44% 。

债权融资方面:2019年,中资美元债市场表现活跃。根据彭博数据,2019年全年,中资境外美元债总发行规模为2,250亿美元,共计690笔,两项指标均到达历史峰值,较2018年的约1,793亿美元增长超过25%。2019年中资美元债市场的火热,主要是受益于美联储降息、以地产为主的发行人大量现有债务到期或提前再融资推动;在全球的持续低利率甚至负利率环境下,中资美元债也以较高的收益率,充足的供给,和低于境内债市场的违约率,受到国际投资者的青睐。
2019年承销机构排名中,前20承销商中共有8家中资机构,其中海通国际排名第二,承销规模达到101亿美元,市占率为4.68%,进入前20的券商还报告国泰君安国际、中金公司和东方证券。

主要中资券商香港上市子公司均取得了较好的业绩,但净利润增幅远远低于营收增幅。
海通国际实现营业收入82.4亿港元,同比增长30.2%;国泰君安国际实现营业收入42.5亿港元,同比增长40.3%;主要得益于2019年股权和债权融资市场回暖提振投行收入,以及市场指数走高带动投资交易类收益提升。在客户保证金业务方面继续保持审慎态度,普遍计提了大额减值,影响了利润端表现。截至2019年末,海通国际和国泰君安国际计提减值余额分别为8.8亿港元和14.8亿港元。



中资券商主要以中国香港支点,积极布局海外业务。
2019年,证券行业国际化布局稳步推进,但战略上出现一定分化。就年报中公布海外收入的几家公司来看,海通证券、国泰君安、华泰证券和中国银河进一步加强了国际业务发展,2019年海外业务收入分别为89.9亿元、27.8亿元、26.7亿元和10.8亿元,分别同比增长36.4%、69.1%、31.1%和191.9%。主要券商积极推进海外业务发展,但各自战略布局出现分化。海通证券致力于建设全球投行、投资和交易能力,华泰证券积极布局欧美市场,国泰君安和中国银河立足东南亚(国泰君安于2019年底完成对越南投资证券股份公司的收购,中国银河自4月起对合资公司银河-联昌证券国际私人有限公司开始进行并表)。与此同时,广发证券的海外业务收入却有所下降,主要由于香港子公司下属公司广发投资(香港)有限公司旗下注册的一只基金因受外汇剧烈波动和相关市场流动性缺乏等因素影响遭受了重大损失,此外广发证券8月发布公告撤销了国际业务部。

1.2、AH股券商:2019及2020Q1证券行业经营情况
2019年行业整体业绩大幅增长。2019年市场情绪较2018年转好,证券行业整体景气度回升。据中国证券业协会数据披露,行业2019年全年实现营业收入3605亿元,同比增长35.4%,实现净利润1231亿元,同比大幅增长84.8%;行业净资产同比增长6.88%,达2.02万亿元。行业年度盈利能力提升,ROE为6.1%,较上一年大幅提升了2.6pct。
受投资拖累,2020Q1业绩有所下滑。行业2020Q1实现营业收入983亿元,同比下降3.5%,实现净利润389亿元,同比下降11.7%;行业总资产同比增长11.9%,达7.89万亿元;行业净资产同比增长7.7%,达2.09万亿元。行业盈利能力有所下降,ROE为1.9%,较上年同期下降了0.4pct。

2019年,12家A+H公司证券公司营收都实现了较大幅度增长,营收排名前四的中信证券、海通证券、国泰君安和华泰证券分别实现营收431.4亿元(+15.9%)、334.3亿元(+44.9%)、299.5亿元(+31.8%)和248.6亿元(+54.3%);归母净利润排名前四的中信证券、海通证券、华泰证券和国泰君安分别实现净利122.3亿元(+30.2%)、95.2亿元(+82.7%)、90亿元(+78.9%)和86.4亿元(+28.8%)。就盈利能力来看,A+H券商盈利能力普遍优于行业平均水平。


经纪业务:市场交投活跃带动经纪收入提升
得益于市场回暖,2019年行业经纪业务收入787.6亿元,同比增长26%。2019年度,沪深两市成交额12.7万亿元,日均成交额5200亿元,较2018年分别增加了41.5%和40.9%。受益于市场交投活跃,2020Q1经纪业务收入保持上升趋势,达到294.7亿元,同比增长33.0%。2020Q1,沪深两市成交额49.9万亿元,较去年同期增加了46.9%,日均成交额8598亿元,沪深两市成交量4.4万亿股,较去年同期增加了16.0%。

资本中介业务:两融业务回升,股权质押业务继续收缩
受益于市场信用交易热情回升和两融市场的活跃,2019年行业利息类净收入463.7亿,较上一年实现翻番;2020Q1利息类业务保持了强劲增长,实现收入129.3亿元,同比大幅增长87.3%,是增速最高的业务。两融业务随监管政策放开逐步回暖,2019年8月以来,监管推出多项措施对融资融券交易机制作出较大幅度优化,包括取消最低维持担保比例、放宽补充担保物可选种类、大幅扩容标的股票等,推动了两融市场活跃,两融余额提升。为进一步控制风险,各家券商都继续实施谨慎的股权质押业务,待回购余额进一步减少。截至2020年3月31日,沪深两融余额为10651亿元,较2019年3月29日增加了1429亿元,同比增加15.5%。

投行业务:股权融资业务表现亮眼,债券承销业务继续保持高增长
随着科创板及注册制试点落地,证券公司投资银行业务将迎来转型战略机遇。2019年全行业实现投行收入482.7亿,同比增长30.5%,其中证券承销和保荐业务收入377.4亿,同比上升46%; 财务顾问业务收入105.2亿,同比下降5.6%。2020Q1投行业务在新冠肺炎影响下,仍然保持了较高增速,实现收入110.2亿,同比增长25.7%,其中证券承销和保荐业务收入96.6亿,同比上升44.7%;财务顾问业务收入13.6亿,同比下降35.0%。


投资业务:2019年表现优异,2020Q1市场波动较大投资收益大幅下滑
受益于资本市场大幅回暖,2019年行业证券投资收益(含公允价值变动)达1221.6亿元,同比大幅增长51%。从投资相关资产规模来看,大部分券商投资资产都有所上升,中信证券投资资产规模超过4000亿元,同比增长30%,国泰君安与华泰证券投资相关资产规模均超2600亿元。从交易性金融资产结构来看,债券仍为主要配置方向,在各公司配置占比都在50%以上,但股票投资占比有上升趋势,主要与公司主动加大股票配置及股票类资产公允价值随市场上扬有关

受市场波动影响,2020Q1行业证券投资收益(含公允价值变动)大幅下滑,实现收入291.9亿元,同比大幅下降43.2%。从市场情况来看,2020Q1沪深300指数涨跌幅为-10.0%,上证综指涨跌幅-9.83%,中小板综指涨跌幅-2.54%,创业板综指涨跌幅2.12%。股指震荡走低,市场波动较大,行业投资收益受此影响大幅下滑。

资产管理业务:去通道化转型,2020Q1业绩触底回升
2019年全行业实现资管收入275.2亿,同比增长0.1%,与去年持平。2020Q1资管业务在经历两年低迷后有所回升,实现季度收入66.7亿,同比增长16.4%。随着资管新规及相应配套细则的落地实施,资产管理业务去通道化、产品净值化和消除监管套利的进程持续推进。根据中国证券投资基金业协会统计数据,截至2019年末,证券公司及其子公司私募资产管理业务规模人民币10.8万亿元,同比下降19.2%。受资管新规影响,整体资管规模仍保持收缩趋势。与此同时,资管业务正在回归本源,主动管理规模明显提升,从披露主动管理资产规模的几家公司来看,中信证券、国泰君安、海通证券和华泰证券主动管理规模占比分别为50.1%、60.2%(+18.8pct)、54.1%(+17.3pct)及42.9%(+15.0pct)。2020Q1行业资管业务收入达66.7亿元,同比增长16.4%。

2、香港市场的机遇与挑战
2.1、中概股回归推动港交所IPO保持第一
1)港交所继续推进系列上市制度改革。
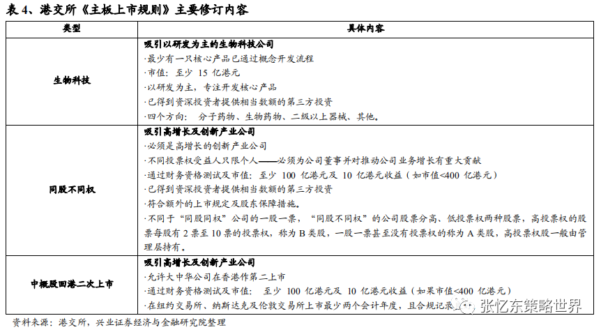
港交所于2018年4月推出上市制度的改革,允许未能通过主板财务资格测试的生物科技公司、“同股不同权”的公司及在美上市中概股回香港二次上市。此次上市新规的改革幅度达25年之最,进而助推了港股市场近两年的IPO募资规模。根据《战略规划2019-2021》,港交所还将进一步优化首次公开招股制度安排,包括简化首次公开招股程序、缩短首次公开招股结算周期、解决微结构上的问题等。

吸引新经济企业赴港上市,持续优化港股行业生态,有助于提升港股交投活跃度
自上市新规实施以来,84间新经济公司(包括医疗健康及生物科技公司)已在香港上市,共募集3,023亿港元,占同期香港整个新股市场总融资额的50.8%。2018年新上市公司中,前五大行业合计占香港市场IPO融资额的94%,其中,科技、传媒和电信行业融资额份额最高,占整个香港市场的42%,IPO募资额排名第二和第三的小米集团和美团点评是上市规则改变后在香港上市的同股不同权结构公司。新经济公司在港股市场发挥越来越重要的角色,2018年及2019年,新经济公司融资额在香港新股市场融资额中的占比大幅提升,自上市新规实行之前的15.2%(2016年)、34.6%(2017年)已上升至49%左右。新经济行业公司通常交易量更大,新经济公司对股票市场平均每日成交金额(ADT)的贡献不断增长,从2017年的4.1%增长至2019年的15.4%,有助于增加香港现货市场交投活跃度,以及相关衍生品市场的发展。

2)中概股回归港股市场或将首先受益。
美国监管多次释放收紧中资企业赴美上市政策信号,或将促使更多中资企业今年下半年赴港一次或二次上市。
美国会提议禁止VIE架构企业赴美上市。2019年11月14日,美国国会中国经济与安全审查委员会(USChina Economic and Security Review Commission )向国会提交了2019年度报告,提出共计38项政策建议。其中一条涉及中资企业赴美上市,报告建议国会应颁布法律禁止有以下情形的中国企业在美国证券交易所上市:1)公司未及时向美国公众公司会计监督委员会(PCAOB)及时提供反映中国运营状况的审计工作底稿;2)公司未按美国和欧盟最佳实践程序进行信息披露;3)公司采用可变利益实体架构(Variable Interest Entities,VIE);4)公司未按《公平披露规则》(RegulationFair Disclosure)中关于将重要信息同时发布给所有投资者的规定。该条建议与中美贸易摩擦以来,美国对中概股监管趋严趋势相符,其中第三项直接否定了中资企业通过VIE架构赴美上市路径,如国会采纳该建议并出台相关政策,中资企业赴美上市风险或将显著上升。
美国国会参议院通过《外国公司问责法案》,增加中资企业赴美上市难度。2020年4月,瑞幸财务造假事件持续发酵,后续企业赴美上市审批或将越来越严格。2020年5月,美国国会参议院通过《外国公司问责法案》,主要包括两方面内容:一是对外国公司在美上市提出额外的信息披露要求,外国发行人连续三年不能满足美国公众公司会计监督委员会(PCAOB)对会计师事务所检查要求的,禁止其证券在美国交易;二是要求公司可以证明自己不被外国政府控制。中国证监会有关部门负责人回应,从法案以及美国国会有关人士的言论看,该法案的一些条文内容直接针对中国企业。该《法案》出台进一步增加了中资企业赴美上市难度。PCAOB在官网列出了目前在年报审计过程中遭遇审计障碍公司的详细清单,共计224余家,其中213家为中国公司。
港股市场将首先受益于中概股回归。
阿里回归回港二次上市为中概股大规模回归积累了成功经验。2019年11月13 日,阿里巴巴(BABA.O)向港交所提交了上市招股书,正式启动香港IPO 计划,其股份于2019年11月26日正式在联交所开始交易,融资额高达1,012亿港元,成为当年全球最大的上市发行之一。2007年,阿里巴巴分拆B2B业务在港交所上市,因业务调整需求于2012年将其进行私有化。后阿里规划整体上市时,因在港交所无法实现“同股不同权”,于2014年赴纽交所进行IPO。阿里回归,是港交所积极推进上市制度改革的重要成果之一,叠加美国监管持续释放收紧中资企业赴美上市通道信号,预计未来将有更多中概股回港二次上市。
短期来看,港股市场会成为中概股首选。创业板注册制改革增加了中资企业证券发行市场活力,港股市场作为广义上中资企业证券发行融资市场的重要组成部分将长期受益。短期来看,港股市场上市流程与美股市场更为相似,在行业、外汇限制等方面较科创板更为宽松灵活;加上阿里巴巴的成功经验,吸纳中概股回归机制更为成熟,下半年或将成为中概股回归或拟赴美首次上市的中资企业更换上市市场的首选。京东和网易已确定回港二次上市,最快于5月31日公布招股书。


港交所对中概股回归较一般上市规则不设更严苛条件。原则上欢迎市值大、在原交易所成交活跃以及新经济属性公司回归。根据这几条原则,我们梳理了目前中概股企业中,较有潜质回归的名单。

3)推动同股不同权企业纳入港股通。
2018年以来,港交所与内地监管机构密切合作,共同研究推动同股不同权企业纳入港股通,有助于提升同股不同权公司股票的交易量,进一步消除新经济企业以同股不同权方式在港上市对其股票流动性的担忧。2019年10月,上交所和深交所同时宣布修订并发布沪深港通业务实施办法,明确了不同投票权架构公司股票的首次纳入条件。修订后的《实施办法》自2019年10月28日起施行。
不同投票权架构公司纳入港股通主要有四个条件:一是满足稳定交易期时长,即公司上市时间符合“上市6个月+20个港股交易日”条件;二是达到一定的市值要求,即最近183日中的港股交易日日均市值不低于200亿港元;三是符合流动性安排,即最近183日港股总成交额不低于60亿港元;四是满足合规要求,即股票上市后公司未因违反规定而遭港交所指责及制裁。
阿里巴巴最快有望于今年下半年纳入港股通。小米集团和美团点评两家同股不同权公司已于2019年10月底纳入港股通。阿里巴巴在香港属于二次上市,目前港交所还未就同股不同权+二次上市企业纳入港股通给出明确意见,如完全按照《实施办法》要求,公司最快有望于今年9月被纳入港股通。被纳入港股通是回归港股的中概股主要诉求之一,如阿里巴巴顺利于今年9月被纳入,2021年3月,我们预计将迎来一大批二次回归公司被纳入,进而大幅提升港股优质标的比例,提振市场交投活跃度。
4)H股全流通落地,拟通过发行H股上市企业也可申请“全流通”。
为推进资本市场高水平对外开放,促进H股公司健康发展,2005年以来,港交所与内地监管一起研究H股“全流通”改革相关政策。2019年11月-2020年2月,证监会发布《H股公司境内未上市股份申请“全流通”业务指引》,深交所发布《H股“全流通”业务实施细则》,以及中国结算发布《H股“全流通”业务指南》,H股“全流通”全面推开。除已上市的单H股企业外,拟通过发行H股上市企业也可申请“全流通”。目前内地企业赴港上市,主要采取的方式为H股上市和红筹架构上市,红筹模式较之前的H股路径最大的优势在于上市即实现全流通;缺点在于架构搭建过程中存在各种制度风险且成本较高。目前两种上市路径赴港上市均可实现上市即“全流通”,这将进一步提升港股市场对中国内地企业赴港上市的吸引力。

港交所IPO有望继续保持第一,在港券商承销业务有望提升。2020Q1,港股市场IPO数量39家,同比下降3.9%,仍然居全球首位;首发募资额144亿港元,同比降低32%,位列全球第四。新冠肺炎影响下,港交所推出“虚拟上市仪式”,新股发行受影响程度小于预期。随着中资企业赴美上市受到越来越严格的审核,以及H股“全流通”全面落地推开,预计2020年下半年将有更多中概股回归港股市场,以及更多优质中资企业选择直接赴港IPO。

2.2、沪深港通持续发展壮大
2020Q1,北上资金总成交额为4.5万亿元人民币,同比增长102.5%,北上日均成交额780亿元(其中沪股通日均成交额339亿元深股通440.8亿元);2020Q1南下资金成交额1.2万亿港元,同比增长82.3%,港股通资金交易额占港股市场总交易额比重持续提升,2019年度港股通交易额占比为11.6%,2020Q1港股通交易额占比为19.9%,内地资金对港股生态影响力进一步提升。


陆股通仍是目前外资进入A股主要渠道。当前外资进入 A 股市场的主要有两种方式:QFII/RQFI和沪深港股通(陆股通)。自2014年港股通开通运行以来,通过陆股通北上的外资持股占外资整体持股比重不断提升,截至2020年3月末,陆股通持股达13万亿元,占外资整体持有A股市值比重约为69%。从外资持股市值前十大公司来看,除宁波银行外,外资通过陆股通持股比例远高于通过QFII/RQFII持股比例。外资持股市值前三大公司贵州茅台、美的集团和恒瑞医药中,通过陆股通持股比例达100%、82.5%和86.5%。随着QFII/RQFII机制的不断完善,限制逐渐放开,中长期来看未来通过QFII/RQFII渠道进入A股的资金预计将持续增长。
互联互通机制的发展壮大证明中国香港市场受益于中国内地金融市场的发展和开放,未来或将与QFII/RQFII共享开放红利,齐头并进。随着中国内地金融市场开放进程不断推进,港交所持续发挥“立足中国、连接全球”金融桥头堡作用,互联互通机制享受开放红利,内涵不断扩宽,从沪港通发展为沪深港通,此外商品通和金融衍生品通等相关机制也一直在探讨和推进中;规模不断扩大,陆股通持有A股市值比例从2014年的0.2%上升到2020年5月的2.8%。同时,陆股通较QFII/RQFII仍有一些制度优势,如外资机构投资者通过陆股通北上投资无需进行换汇,两地结算公司间完成交易前和交收后的结算工作。

2.3、金融支持粤港澳大湾区建设
2020年5月发布《关于金融支持粤港澳大湾区建设的意见》,是中国证券业持续对外开放的重要组成部分,推进粤港澳地区证券业进一步双向开放。《意见》从“引进来”和“走出去”两个维度对粤港澳地区证券业开放提出了具体推进发展意见。除中国香港外,大湾区近年来整体资本市场发展不及其科技领域发展,粤港澳联动发展,中国香港作为传统的金融中心,将发挥更大的带动作用。
从“引进来”的维度,《意见》支持在粤港澳大湾区内地依法有序设立外资控股的证券公司、基金管理公司、期货公司。依法扩大合资券商业务范围。有利于吸引更多外资在粤港澳地区设立控股或全资机构,进一步提升粤港澳地区资本市场活力。从“走出去”维度,支持内地非银行金融机构与港澳地区开展跨境业务,有利于券商发展跨境融资、结售汇及外汇衍生品等业务。支持粤港澳大湾区内地金融租赁公司、汽车金融公司、证券公司、基金管理公司、期货公司、保险公司等机构按规定在开展跨境融资、跨境担保、跨境资产转让等业务时使用人民币进行计价结算。支持粤港澳大湾区内地符合条件的证券经营机构等非银行金融机构有序开展结售汇业务,为客户办理即期结售汇业务和人民币与外汇衍生品业务。
中国澳门正酝酿成立证券交易所,未来或与深交所、港交所形成粤港澳地区联动。2019年10月,澳门金融管理局宣布,为配合《粤港澳大湾区发展规划纲要》提出的“研究在澳门建立以人民币计价结算的证券市场”,已委托国际顾问公司开展可行性研究。香港交易所长期发挥连接中国内地和全球金融市场的重要纽带作用,具有较强的国际竞争力,积淀深厚,我们认为澳门交易所的成立不会动摇港交所地位。
2.4、港交所携手MSCI推出亚洲及新兴市场指数的期货和期权产品
2020年5月27日,香港交易所宣布旗下全资附属公司香港期货交易所有限公司与全球领先的投资决策支援工具和服务供应商MSCI 已签订授权协议,将在香港推出一系列MSCI亚洲及新兴市场指数的期货及期权产品。计划中的37只期货及期权合约将分别追踪多个MSCI亚洲及新兴市场指数,推出时间有待监管机构批准及视乎市况而定。
MSCI是一家股权、固定资产、对冲基金、股票市场指数的供应商,其旗下编制的多种指数是国际资本市场认可的主要指数基准,被全球投资者尤其是机构投资者广泛应用于投资、对冲以及套利交易中。截至2019年年底,全球追踪MSCI系列指数的资产高达13.1万亿美金。而引入MSCI亚洲系列指数产品利好投资者的被动投资,并使得香港市场国际化程度提升,主要影响有三点:
1)为投资者提供“一站式”投资亚洲平台:将和港交所现有股票、股指期货和期权产品形成强势互补,为全球投资者提供“一站式”投资亚洲的最佳市场,好处不仅在于拥有丰富的投资选择,更在于可以在一个平台集中交易和清算结算,从而降低运营成本、提升资金利用效率和更好地管理风险。
2)与“立足中国、连接全球”的战略相符:港交所在2019-2021三年战略规划中提出了立足中国、连接全球和拥抱科技三大战略,旨在通过创新和拥抱科技让中国香港市场的货架摆上越来越丰富的来自中国内地、亚洲和国际的产品,让中国香港市场更加国际化,让越来越多的中国的钱和国际的钱来参与,形成一个良性的循环和互动,从而不断提升我们市场的竞争力,连接中国与世界。引入的MSCI亚洲系列指数产品很好地推动了连接全球的战略目标。
3)让中国香港升级为国际风险管理中心:通过引入MSCI亚洲系列指数产品,中国香港将不再只是一个中国市场,而是投资亚洲的首选市场。在全球金融市场波动加剧背景下,风险管理产品尤为重要。股指期货和期权是资本市场主要的风险管理工具,这次即将推出的MSCI亚洲和新兴市场系列指数期货和期权加上香港原有的恒指系列期货和期权产品,将让香港一跃成为亚洲衍生产品中心和风险管理中心,未来将提升整个市场的广度和深度,让香港升级为国际风险管理中心。
而与此同时,新加坡交易所在开市前申请暂停交易并宣布自2021年2月起与MSCI减少合作,双方将仅在MSCI新加坡期货及期权方面保留合作。根据MSCI主席兼行政总裁Henry Fernandez在当日的记者会讲话,MSCI放弃新交所而选择携手港交所的原因也在于:
1)港交所拥有庞大的、多元化的投资者群体,流动性充足;
2)拥有股票、债券、期货等不同产品的生态圈,开创的沪深港通让国际投资者可以通过中国香港北上投资内地的产品,发展的股票衍生产品和结构性产品也初见成效,提升了内地市场对国际投资者的吸引力,也进一步丰富增强了香港市场服务国际投资者的业务种类和能力;
3)香港新股市场持续活跃,此外,中国香港聚集了国际以及大中华区的机构和个人投资者。
近年来,港交所大力发展股票衍生产品和结构性产品的努力初见成效,已经拥有全球最活跃的结构性产品市场和亚洲(除日本外)最大的ETF市场。衍生产品市场不断扩容和升级,过去五年,衍生产品市场的规模增长了50%。对于衍生品市场的风险管理,港股市场相较于其他市场是更为严格的,有一套很成熟的管理机制。在衍生品方面主要看三个指标:第一Margin(即保证金)是否足够高,第二Guarantee Fund(赔偿基金)的额度,第三是仓位转换等。因此,此次在衍生品市场引入MSCI系列指数期货产品对港股市场而言不存在管理上的挑战。


2.5、中资在港券商的机遇与挑战
1)机遇:中概股回归或将带动股权融资相关收入大幅增长。
近年来,中资机构在承销香港市场IPO方面逐渐超越外资机构成为主角。2020年1-4月,在市场承销前20位机构中,中资机构市场占率达80%,其中中资背景券商占比40%,排名前三的中资券商市占率分别为:中金公司(7.7%)、国泰君安国际(4.7)和海通国际(4.0)。

2)风险:2020年市场大幅震荡或持续影响中资美元债业务及孖展业务调整
大额计提保证金业务减值损失或将继续。2020年以来市场情况更为复杂,保证金业务方面,极端市场波动情况下亦有可能出现穿仓风险,券商或需继续计提大额减值拨备,持续压缩利润端表现。
市场剧烈波动或影响中资美元债发行及交易,影响券商投行、财富管理和投资交易类收入,进而压缩业绩表现。2020年1-4月,市场发行亚洲(除日本)高收益中资美元债共计226亿美元,同比下降了34.9%;从中资美元债彭博巴克莱指数走势看,今年以来波动明显加剧,或影响高净值客户、机构客户参与中资美元债市场投资热情。

美或取消中国香港特殊待遇,局势不明朗或导致港股市场外资大规模流出。5月27日,美国国务卿蓬佩奥(Mike Pompeo)宣布中国香港不应再被视为自治区后,中美之间的紧张局势愈发紧张。这一宣布可能为特朗普政府取消对中国香港经济的特殊待遇铺平道路。根据兴业证券全球策略张忆东团队,香港未来三个月局势难言乐观,要做出比2019年政治事件期间走势更糟糕的心理准备。香港局势不明朗,或导致港股市场外资流出。
3、AH股券商2020年展望
3.1、投行:注册制落地和再融资新规为投行业务发展带来强大动力
政策红利逐步释放,创业板注册制落地推动A股IPO增量并强化马太效应。
2020年以来多项政策推动注册制落地,叠加前期科创板制度运行逐渐成熟,多层次资本市场建设不断完善,有利于提升证券发行市场活力。对券商而言,系列改革一方面可以为行业带来IPO业务增量;另一方面,由于注册制对券商的定价能力、承销能力提出更高的要求,行业马太效应或进一步加剧,集中度不断提高,利好项目积累广、定价能力强的头部券商。
新证券法出台,从制度上明确注册制改革方向:2019年年末,十三届全国人大常委会第十五次会议审议通过了新修订的证券法,修订后的证券法2020年3月1日施行。修订从证券发行制度、股票发行注册制改革、大幅度提高证券违法成本、强化投资者保护、强化信息披露、健全多层次资产体系等方面进行了全面修改完善。
创业板注册制落地,最早6月首批申报:2020年4月27日,习近平主持召开中央全面深化改革委员会第十三次会议,会议审议通过了《创业板改革并试点注册制总体实施方案》。证监会和交易所同时发布有关创业板注册制改革的一揽子政策的征求意见稿,推动创业板注册制改革落地,大幅放宽证券发行条件、精简发行程序、强化信息披露。此次改革的核心要点具体包括:1)精简发行程序,取消定价环节的行政干预;2)放宽上市标准,明确未盈利企业上市标准,但一年内暂不实施;3)支持已盈利且具备一定规模的特殊股权结构企业、红筹企业上市。4)优化市场调节机制,新上市企业上市前五日不设涨跌幅,之后涨跌幅限制从目前的10%调整为20%。存量807家公司日涨跌幅同步扩至20%。5)放松跟投制度:仅对四类企业实施强制跟投的制度,要求相对于科创板有所放松。6)转融通制度符合条件的公募、社保、险资等机构投资者,及战略投资者、网下投资者,可以作为出借人参与证券出借。出借的标的证券范围,与可融券卖出的标的证券范围一致。可通过约定申报和非约定申报方式参与。7)简化退市流程,提升创业板上市公司质量。8)投资者门槛下降到10万。
红筹改革有望吸引更多创新企业在A股上市:2020年4月30日,证监会发布《试点创新企业境内发行股票或存托凭证并上市监管工作实施办法》,为有意愿在境内主板、中小板、创业板和科创板上市的创新试点红筹企业提供路径,促进创新创业,提高上市公司质量。

2020年1-4月,行业主承销商承销金额为34,389亿元,同比增长28.5%;排名前三的中信建投、中信证券和国泰君安承销金额分别为4622亿元、4565亿元和2054亿元;其中IPO数量82家(中金公司10家、中信建投7家、广发证券和国金证券均为6家),同比增长74.5%;首发募资金额972亿元(中信建投332亿、中金公司135亿、中信证券78亿元),同比大幅增长183.0%。2020年初虽然受新冠肺炎因素影响,但是市场发行热度不减,下半年叠加注册制落地,全年IPO收入有望实现大幅增长。
行业集中度进一步提升。2020年1-4月CR3首发承销金额市占率达56.1%,CR10达到78.6%。从具体公司来看,2018年行业格局开始分化明显,2020年1-4月,中信建投首发承销金额市占率占比最大,达到34.2%,主要由于公司担任京沪高铁IPO项目牵头主承销商,该项目首发融资额达306亿元,排名第二的中金公司市占率为13.9%,排名第三的中信证券市占率为8.0%。预计未来行业集中度将进一步提升,龙头券商优势地位将继续保持稳固。从科创板来看,首发承销金额排名前三的中金公司、中信证券和中信建投,市占率分别为26.6%、13.7%和7.4%。


IPO项目储备数量也在向头部券商集中。根据Wind数据统计,IPO项目储备数量排名前三名的分别是中信建投(41家)、中信证券(39家)和海通证券(26家)。从科创板项目储备数来看,排名前三名的分别是中信证券(8家)、海通证券(5家)、中信建投(3家)和华泰证券(3家)。

再融资新规落地推动再融资业务回暖
再融资业务有望回暖。2020年2月14日晚,证监会就《上市公司证券发行管理办法》《创业板上市公司证券发行管理暂行办法》《上市公司非公开发行股票实施细则》等再融资规则发布新调整条款,涉及信息披露、盈利指标、股票定价、价格锁定和投资者人数等内容,此次新规以放宽再融资条件为主。受新冠肺炎影响2020年1-4月再融资规模增速略有下降,但预期全年增幅较为明确。2019年股权再融资规模总为12880.8亿元,同比增长20.1%。其中增发募集资金为6887.7亿元,同比下降8.5%,可转债募集资金2477.8亿元,达到131.3%的增幅。2020年1-4月股权再融资规模共3459.5亿元,相比于2019年同期的4731.4亿元下降26.9%,其中增发募集资金为2280.1亿元,同比下降9.0%,配股募集资金为224.8亿元,同比增长106.3%。受新冠肺炎影响,2020年前4月再融资规模略有下滑,但全年增长预期较为明确。

3.2、经纪:政策持续释放流动性,公募基金投顾试点推动财富管理转型
1)央行多次降准降息,社融保持增长态势,为市场注入流动性
2020年第一天,央行宣布从1月6日开始降准0.5个百分点,释放资金8000多亿元, 3月16日宣布进一步降准0.5至1个百分点,同时对符合条件的股份制商业银行再额外定向降准1个百分点,支持发放普惠金融领域贷款,这次降准释放资金为5500亿元。同时,贷款市场报价利率(LPR)在2020年2月迎来改革后的最大一次降幅。中国人民银行授权全国银行间同业拆借中心公布,2020年2月20日贷款市场报价利率(LPR)为:1年期LPR为4.05%,下降10个基点,5年期以上LPR为4.75%, 下降5个基点。2020年4月3日,央行决定对农村信用社、农村商业银行、农村合作银行、村镇银行和仅在省级行政区域内经营的城市商业银行定向下调存款准备金率1个百分点。今年以来社融亦保持了增长态势,2020年4月,新增人民币贷款1.7万亿(前值2.85万亿),新增社融3.09万亿(前值5.16万亿),社融同比增速为12%(前值为11.5%)。
2020年市场交投更为活跃。2020年1-4月,沪深两市成交额为63.0万亿元,同比增长24.1%,日均成交额为7978亿元,同比增长24.1%,2月底及3月初有多日交易额超万亿,4月及5月初交易额维持在5000-7000亿左右,央行持续为市场注入流动性,预计2020年市场将保持较高活跃度。
2)7家券商成为公募基金投顾试点,财富管理加速转型
券商公募基金投顾试点预计于2020年中旬正式推出。2019年10月,证监会发布《关于做好公开募集证券投资基金投资顾问业务试点工作的通知》,首次明确允许符合条件的试点机构(证券公司、公募基金及基金第三方销售机构)开展全权委托式账户管理顾问服务。截至2020年3月6日,已有5家基金公司、3家第三方销售机构、3家银行、7家券商获此资格。
基金投顾业务成功要素包括产品、策略、服务和渠道等。券商在客户服务和渠道方面优于基金公司,依靠强大的卖方投研能力,在产品创设和组合策略设计方面优于银行,随着基金投顾管理资产规模扩大,或将为券商带来增量收入,提升券商作为基金销售渠道的比重。


公募基金投顾业务助推券商财富管理业务转型。在佣金率持续下行、经纪业务收入占比不断下降的背景下,证券行业财富管理转型迫在眉睫,无法开展全权委托式账户管理业务,是券商财富管理转型无法实现突破的主要制约因素之一,多家券商在2019年通过加码金融科技、建设投顾平台、丰富金融产品及优化客户精准服务等能力建设加速财富管理转型。2019年10月,证监会发布《关于做好公开募集证券投资基金投资顾问业务试点工作的通知》,明确允许符合条件的试点机构开展全权委托式账户管理顾问服务;2020年3月4-6日,7家券商获此资格,进一步利好在客户、产品和服务端表现突出的券商。此次基金投顾业务试点虽然只针对券商代销业务部分,而理财产品代销收入占经济业务收入比重不足6%,但为券商开展账户管理式服务积累经验,为下一步开展股票账户、债券账户甚至全账管理服务奠定基础。
代销平台上拥有丰富的产品及较强销售能力的券商或能在基金投顾业务放开后获得更多增量收入。从母公司口径看,2019年代销收入排名前三的公司为中信证券、中国银河和广发建投,代销收入分别为8.0、1.8、1.8亿元,中信证券代销金融产品收入大幅领先其他券商。

3.3、资管:调整基本完成,主动管理占比提升及大集合公募化改造提速推动业绩回升
券商资管大集合公募化改造提速。
2020年4月以来,已有6家券商旗下9只产品完成了大集合改造。2018年11月30日,证监会发布《证券公司大集合资产管理业务适用操作指引》,开启了券商大集合产品公募化改造的探索和落实工作,对标《资管新规》,对券商大集合产品公募化改造给出了具体的整改方案,并规定过渡期到2020年底。鉴于大集合改造过渡期将于2020年底结束,预计今年各公司大集合产品公募化改造将提速。
通道业务持续收缩+主动管理转型加速,资管业务调整基本完成,预计2020年全年业绩将有所回升。继续向主动管理转型。在新资管格局下,加强主动管理能力的券商也将在新一轮变革中取得优势,大集合公募化改造对券商的产品设计、风险防范等方面也提出了新的要求。分公司来看,中信证券主动管理规模为6982.8亿元,主动管理规模行业排名第一,占资管总规模比例50.1%;东方证券主动管理规模占比达到99.3%,远超其他券商,投研能力较强,在行业中处于优势地位。券商资管在整体“去通道、去资金池、大集合公募化”的背景下,预计未来资管业务将保持增长态势

调整基本完成,有望实现全年业绩回升。从证券行业资管收入情况来看,券商资管业务整改期间,行业资管收入也出现了一定幅度的下降,2018年行业资管收入为275.0亿元,同比下降11.4%,2019年收入较上一年基本持平。随着部分券商资管业务向主动管理转型,推动了资管业绩的提升。2020年一季度行业资管收入达到66.7亿元,同比增长16.4%,2020年全年业绩提升可期。
3.4、行业格局:龙头效应日益突显,外资进入带来鲶鱼效应
1)监管出台6大政策打造航母级头部券商,行业集中度进一步提升。
近年来头部券商特别是龙头券商的营收和净利润占比不断增加。从行业收入端看,营收方面头部券商占比稳步增长,2020Q1CR3营收占比为28.0%,较去年同期上升1.2pct,CR10营收占比66.0%,较去年同期上升5.3pct;从归母净利润端来看,CR3占比23.8%,较去年同期下降1.3pct,CR10占比56.7%,较去年同期下降1.5ct。
2019年11月监管提出六大措施打造航母级头部券商,包括1)多渠道充实证券公司资本,鼓励市场化并购重组;2)进一步丰富证券公司服务功能;3)支持证券公司优化激励约束机制;4)鼓励证券公司加大信息技术和科技创新投入;5)支持证券公司完善国际化布局;6)督促证券公司加强合规风控管理,不断增强自我约束力。
2)风险控制指标计算标准修订为评级领先券商松绑。
2020年1月23日,证监会发布了《证券公司风险控制指标计算标准规定》,于2020年6月1日正式施行。此次制度完善突出“风险导向”和“宽严相济”原则,实现对证券公司业务和风险的全覆盖,有利于引导券商夯实风控能力;在此基础上,给予风控能力突出的龙头公司一定的杠杆提升空间,进一步推动其业务创新能力和盈利水平。
该《计算准则》在2016年《证券公司风险控制指标管理办法》基础上,根据资本市场和证券行业的发展变化下进行了调整和完善,以适应新形势下风险管理和行业发展的需要。新准则的实施将进一步增强证券公司风控指标体系的有效性和适应性,推动证券行业持续稳健发展。与现行风控指标体系相比,调整完善的内容主要包括以下几方面:

3)金融业开放:“引进来”和“走出去”双向开放
“引进来”,证券业对外开放稳步推开,外资券商或发挥“鲶鱼效应”。
2019年10月以来,监管相继发文加速放开外资券商持股比例限制和开展业务限制,全面取消在华外资银行、证券公司、基金管理公司等金融机构业务范围限制,取消证券公司、证券投基金管理公司、期货公司、寿险公司外资持股比例不超过51%的限制。截至目前,外资持股达51%的外资券商已有6家,分别为瑞银证券、野村东方证券、摩根大通证券(中国)、高盛高华证券、摩根士丹利华鑫证券和瑞信方正证券。未来预计将有更多外资控股合资券商以及拥有全牌照的纯外资券商参与国内证券业竞争。目前国内券商转型推进缓慢,优质外资券商的进入有望发挥“鲶鱼效应”,长期来看有利于券商提高自身竞争力,逐步与国际接轨。

我国证券行业的对外开放始于中国加入WTO,承诺做出允许外资设立合资证券公司、外资持股比例不超过33%,并于2002年发布《外资参股证券公司设立规则》。此后,监管机构对于外资参股证券公司的持股比例、境内股东的要求等规则进行了多次调整。2017年10 月,习近平主席在十九大报告中强调“大幅度放宽市场准入,扩大服务业对外开放”。2018年4月28日,证监会公布《外商投资证券公司管理办法》,允许外资持股比例最高可达51%。2019年,国务院金融稳定发展委员会办公室发布《关于进一步扩大金融业对外开放的有关举措》,将原定于2021年取消证券公司、基金管理公司和期货公司外资股比限制的时点提前到2020年。
“走出去”,券商跨境业务稳步推进。
内地券商跨境业务逐步放开。中信证券最早于2014年获得开展跨境业务试点批复,2015年海通证券成为第二家,2018年监管批准了7家跨境试点券商,券商开展跨境业务逐步放开。证券公司获得跨境业务资格试点,通常可以开展的业务包括:1)以自有资金参与境外交易场所金融产品交易,以及投资于其它合格境内机构投资者允许投资的境外金融产品或工具;2)与境内外交易对手签订场外金融衍生品交易主协议,参与场外金融产品交易,及向客户提供相应的金融产品和交易服务。
券商跨境试点开展提速以来,券商跨境业务稳步推进。以场外衍生品业务为例,券商作为客户境外金融产品交易对手方服务业务呈上升趋势,截至2019年底,收益互换业务中境外标的名义金额占比在27%左右,期权业务中境外标的名义占比在10%左右。

4、重点推荐公司
4.1、港交所:“立足中国、连接全球”的金融桥头堡

“买入”评级。在中国内地和中国香港两地互联互通机制不断完善背景下,港交所将持续发挥其“立足中国、连接全球”的金融桥头堡作用。公司2020Q1实现营业收入40.1亿港元,同比下降7%,环比上升7%;归属股东净利润22.6亿港元,同比下降13%,环比上升14%;基本每股盈利1.8港元,同比下降14%。公司主营业务同比增长了19%,主要系2020年一季度港股市场日均成交额同比大幅增长20%,带动交易及结算费增加;但投资收益受市场波动影响,由2019Q1的收益8.8亿港元转亏为损失4700万港元,拖累整体业绩。


港股市场交投活跃,沪深股通屡创新高:2019年,公司现货分部业务营业收入约11.6亿港元,同比增长27%。其中交易费同比增长45%,增幅大于港股市场日均成交额增幅(20%),主要是由于沪深港股通交易继续创新高。2020Q1,在全球市场波动走低之际,港股市场展现其韧性,交投活跃,一季度总成交额7.5万亿港元,日均成交额为1209亿港元,同比增长19.7%。

沪深港通双向流通量强劲。港交所沪深港通相关收入达4.04亿港元,同比增长74%,创季度新高(2019Q1的2.32亿港元),其中3.2亿港元来自交易及结算活动。2020Q1,北向及南向交易季度成交金额创新高。北向交易平均每日成交金额达人民币780亿元(其中沪股通329亿元及深股通441亿元),较2019Q2的纪录增加了57%,南向交易平均每日成交金额达216亿港元,较2018Q1的纪录增加了10%。沪深港通的强劲增长是公司现货分部增长高于市场成交额增长的主要原因之一。港交所亦于2020年1月13日成功推出港股通投资者标识符制度,有助于提升沪深港通的有序运作及市场监管。

债券通保持高速增长。2020Q1债券通日均成交金额增至人民币193亿元,较2019Q1增长超过三倍,并于2020年3月19日录得人民币369亿元的单日成交新高。截至2020年3月底,世界各地参与债券通的认可机构投资者达1818名,较2019年底增加14%。一季度债券通交易量及投资者数目均大幅增加,部分归因于中国政府债券自2020年2月28日起获纳入摩根大通国债-新兴市场系列指数。2020年3月,债券通新增特殊结算周期及循环结算服务,为投资者交易和结算提供便捷。

IPO数量保持全球第一。2020Q1,联交所上市费用收入2.33亿港元,同比小幅下降3%。2020Q1,港股市场IPO数量39家,同比下降3.9%,仍然居全球首位;首发募资额144亿港元,同比降低32%,位列全球第四。疫情影响下,港交所推出“虚拟上市仪式”,新股发行受影响程度小于预期。随着中资企业赴美上市受到越来越严格的审核,以及H股“全流通”全面落地推开,预计将有更多中概股回归港股市场,以及更多优质中资企业选择赴港IPO。

受惠于交易波幅扩大,衍生品交易活跃度提升。2020Q1,港交所衍生品分部收入8.98亿港元,同比小幅上升4%。受惠于交易波幅扩大,期交所的衍生产品平均每日成交合约张数创季度新高,达75.9万张,同比增长15%,环比增长37%。结构性产品市场自2019Q4起交投活跃,衍生权证、牛熊证及界内证于2020Q1平均每日成交金额为175亿港元,环比增长39%。人民币货币衍生产品市场于2020Q1持续增长,美元/离岸人民币期货平均每日成交合约环比增加41%,截至2020年3月31日,未平仓合约亦较2019年底增加6%,主要受惠于投资者愈来愈多使用这具资本效益的工具来管理风险。
衍生品收市后交易改革效果逐步显现,收市后时段(T+1)成交的衍生产品合约数量继续增加,2020Q1日均成交数量创季度新高,同比增加71%。与此同时,港交所优化了因“连接终端而取消”的相关服务,得到市场好评。

商品分部推出系列改革,实现小幅增长。2019Q1商品分部收入4.0亿港元,同比上升15%;平均每日成交量73.4万手,同比小幅增长3%;期货市场未平仓合约数208万手,较上年同期基本持平。港交所目前的金属合约主要指在伦敦金属交易所进行的交易,交易品种包括铜、铝、铅、锌、镍和铝合金等。受疫情影响,2020Q1首两个月中国内地实物商品交投疲弱,随着中国内地的情况稳定,深圳前海联合交易中心(QME)于2020年3月的交投量显著反弹,并创单月新高(人民币4.60 亿元)。2020年3月,港交所美元及离岸人民币白银期货合约获证监会批准在2020年6月推出。

受益于现货和商品分部交投活跃,结算收入实现较大幅度增长。2020Q1,结算费用收入17.5亿港元,同比增长19%,增长主要来自现货市场结算和交收大幅增长和商品业务结算收入增长。其中,现货市场及交收指示的结算及交收费分别上升27%及28%。

4.2、中信证券:航母级龙头券商初现
公司资本实力雄厚,综合实力龙头地位稳固。投行业务保持领先,依靠完善投研体系和提升交易能力,自营投资获超市场收益,同时通过外延并购补强了华南地区经纪业务网络。2019年全年,公司实现营业收入431.4亿元,同比增长15.9%;实现归属股东净利润122.3亿元,同比增长30.2%;基本每股收益1.01元,同比增长31.2%;加权平均ROE 7.76%,同比增加1.56个百分点;业绩增长主要得益于投行业务和自营业务实现大幅增长。2020年一季度,公司实现营业收入128.5亿元,同比增长22.1%,主要受益于经纪业务的增长;实现归母净利润40.8亿元,同比下降4.3%。

投行业务居行业领先地位。2019年,境内业务,完成股票主承销81单(其中IPO项目28单,再融资项目53单),主承销金额达2,798亿元,同比增长56.9%,市占率18.16%,行业排名第一;境外业务,完成香港市场IPO项目17单、美国市场IPO项目4单、菲律宾市场IPO项目1单,香港市场IPO保荐数量排名市场第二,近十年来首次以联席账簿管理人身份参与美国市场IPO及再融资。公司积极布局科创板,2019年全市场上市科创板项目共70个,其中公司作为主承销商的科创板项目共计9个,占比12.9%。
2020年一季度,公司投行业务收入达8.9亿元,同比下降9.9%。股权融资方面:公司2020年一季度总承销金额为3221.4亿元,行业排名第二;其中完成IPO项目4单,行业排名第五,首发承销金额77.8亿元,同比增长25.3%;增发主承销金额62.5亿元。债权融资方面:公司2020年一季度承销金额为2583.2亿元,承销债券634只,均位于行业第二名。

自营业务保持增长,固定收益和衍生品业务行业领先。2019年,公司实现自营收入158.9亿元,同比增长97.5%。从公司自营业务资产配置来看,债券配置下降了7.4个百分点,占比52.9%,股票配置增长了5.4个百分点,占比17.5%。公司股票自营业务以产业基本面研究为抓手,继续坚持绝对收益导向,业绩实现稳健增长。固定收益业务规模领先,收益率较高:2019年公司获得结售汇业务资格,利率债销售规模2916亿,保持同业第一;公司发展跨境业务,加强债券及衍生品做市,债券通交易量同业第一。股权衍生品业务,交易能力不断提升,2019年收益凭证发行规模93.9亿元,同比增长18.8%;境内收益互换日均规模80.9亿元,同比增长179.9%。
2020年一季度,公司自营业务实现净收入57.2亿元,同比增长16.3%;其中,实现公允价值变动净收益13.4亿元,同比大幅增长175.1%,实现投资收益43.5亿元,同比下降5.4%。根据证券业协会数据,受市场行情波动、指数震荡走低影响,2020年一季度行业证券投资收益同比下降43.2%,在此背景下公司自营业务实现逆市增长。

财富管理转型逐步展开,完成对广州证券收购补强华南地区经纪业务。公司依托金融科技发展,积极建设集“产品销售、投资顾问、资产配置”为一体的财富管理平台。2019年,公司实现经纪业务佣金及手续费收入74.2亿元,同比小幅下降0.05%,主要系市场竞争加剧导致佣金率持续走低所致。公司全年代理股票基金交易总额人民币15.5万亿元,代销金融产品人民币7,783亿元,保持行业领先地位。客户方面,截至2019年底,公司机构客户达3.7万户,同比增长8.8%;零售客户870万户,同比增长6.1%。全年公司托管资产总额同比大幅增加41.5%,达约5.8万亿元。2019年,公司完成广州证券收购事宜,补强公司华南地区业务,实现对中国内地31个省区市的营业网点全覆盖。
2020年一季度,受益于市场交投活跃,经纪业务大幅增长。公司实现经纪业务收入26.8亿元,同比增长37.5%。2020年一季度,证券市场交投活跃,成交总额同比增长46.9%;根据证券业协会数据,行业经纪业务收入同比上升33%,公司经纪业务增长小幅跑赢行业平均水平。

公司盈利能力稳步提升。2020年一季度,公司ROE为2.38%,比去年同期减少0.36个百分点。2020年一季度,公司资产负债率80.4%,比上年末上升了5.1个百分点。

4.3、华泰证券:财富管理和机构业务双轮驱动
公司具有庞大的客户基础、领先的互联网平台和敏捷协同的全业务链体系,致力成为兼具本土优势和全球网络的一流综合金融集团。公司坚持财富管理和机构业务双轮驱动战略,科技赋能财富管理数字化平台建设行业领先,大投行+全产业服务推动机构业务各条线联动增长。2019年,公司实现营业收入248.6亿元,同比增长54.3%;实现归属股东净利润90亿元,同比增长78.9%。2020年一季度,公司实现营业收入68.7亿元,同比增长9.9%,市占率7.0%,主要受益于投资收益的大幅增长;实现归母净利润28.9亿元,同比增长3.9%,市占率7.4%;基本每股收益0.32元,同比下降5.9%。根据证券业协会数据,一季度行业整体营收同比下降3.5%,净利润同比下降11.7%,公司业绩跑赢行业整体水平。

财富管理平台化发展保持行业领先。公司持续加大研发投入,依托面向客户的移动服务平台“涨乐财富通”与面向投资顾问的工作云平台“AORTA”持续推动财富管理数字化转型。公司2019年实现股票基金交易量20.57万亿元,同比增长44%,保持行业排名第一。2019年,“涨乐财富通”下载量达226.64万,历史累计下载量达5020.7万,平均月活数779.4万,位居行业APP第一名;同时平台交易人数占比不断提升至90.45%。公司加大研发投入,高薪吸引IT人才,据中国证券业协会统计,2019年公司信息系统投入4.8亿元,信息技术人员薪酬支出4.3亿元,排名分别为第四和第一名。
金融产品销售方面,公司基于客户分层分级需求,统筹金融产品创设和引入管理。金融产品保有数量及销售规模均实现稳步提升,其中,公募基金销量增长较快。根据内部统计数据,金融产品保有数量(不含天天发)5,533 只,金融产品销售规模(不含天天发)人民币3,743.56亿元。中介业务稳健发展,融资融券业务规模增长明显,股票质押式回购业务调控有力。2019年,公司融资融券余额同比增长约54.3%,达到671.25亿元,市场占有率从5.76%增长至6.59%,市场排名第一,整体维持担保比例为314.66%;股票质押式回购业务待购回余额为人民币378.14亿元,平均履约保障比例为267.70%。


机构业务强势反弹,财务顾问业务继续引领市场。公司以客户为导向,不断深化全业务链体系发展,为机构客户提供包括投资银行、主经纪商、研究和投资交易等服务。2019年,公司机构业务反弹增长至58亿元,同比增长376.1%。
投资银行业务保持行业第一梯队。2019年,股权融资业务实现收入6亿元,同比下降13%,股权承销金额1,321亿元,行业排名第三;科创板方面,根据上交所统计数据,公司保荐科创板企业受理家数19 家,位居行业第一。债权融资业务实现收入6.11亿元,同比大幅增长57.9%,承销金额达3,356亿元,行业排名第七;财务顾问业务方面,虽然受并购市场收缩影响,公司获批并购重组交易数小幅下降至14家,实现并购重组交易金额1,281亿元,数量与规模排名均列行业第一,其中包括年度披露交易金额最大的资产重组项目双汇发展、A股最大的半导体并购交易闻泰科技收购安世半导体及阿里收购申通等。
2020年一季度,受益于债券承销业务,投行业务表现亮眼。公司投行业务收入达3.8亿元,同比增加54.0%。债权融资方面:公司2020年一季度承销金额为1102.9亿元,同比增加60.3%,承销债券412只,均位于行业第五名。股权融资方面:公司2020年一季度总承销金额为654.5亿元,同比增加51.2%,可以预计公司将继续发挥大投行一体化平台加全业务链体系的优势,助力投行业务发展。


主经纪商业务稳步提升。截至2019年12月31日,公司基金托管业务规模1,311.9亿元,同比大幅增长79%,上线产品数达3,678个;基金服务业务规模8,587.6亿元,上线产品4,444个。固定收益自营投资业绩市场领先,年度债券交割量排名跃升至行业第二。场外衍生品交易业务发展态势良好。公司充分迎合客户风险管理需求,提供差异化衍生品;2019年,公司收益互换名义本金209.9亿元,同比增长506.7%,存量大幅增长至1,396笔;同时,公司场外期权业务交易存量为394笔,名义本金达到235亿元,整体业务水平进一步提升。

资产管理规模收缩,主动管理占比提升。2019年,公司积极落实资管新规,主动收缩通道业务规模,主动管理占比提升。资产规模继2018年增长3%后,2019年下降至5,880亿元,同比减少27.6%,但仍排名市场第三,其中主动管理2522亿元,占比达43%。2019年单一资产管理计划占据主导地位,管理规模达到4,438.8亿元;专项资产管理业务中,2019年资产证券化发行数量73只,规模达到908.9亿元,相比18年均有明显增长,规模和数量排名均为行业第二。2020年一季度,公司实现资管业务收入8.5亿元,同比增加19.0%。

AssetMark登录纽交所,美国TAMP行业市占率排名第三。AssetMark自2016年被华泰收购后,已实现规模增幅近74%;截至2019年底,平台资产规模达到616.1亿美元,同比增长37.3%,市场占有率较上一年小幅上涨至11%,TAMP行业排名第三;2019年7月,AssetMark在纽交所上市,公司通过学习AssetMark 先进的投顾服务平台模式和技术系统,有望进一步推动其财富管理业务发展,抓住投顾行业政策逐渐放宽的机遇。
国际业务稳步推开,发行GDR拓宽国际融资渠道。2019年,公司实现国际业务收入26.7亿元,占总营收比重为10.7%。香港市场方面,华泰证券子公司华泰金控(香港)发挥境内外联动优势,实现各项业务均衡发展;2019年,华泰金控(香港)受托资金规模增长至4,824.4亿港元,同比增长36.3%;托管资产达336.7亿港元、股票交易规模达563.6亿港元,分别同比增长104.6%、33.4%;美国市场方面,2019年6月,华泰证券(美国)获得美国经纪商交易牌照,开始从事经纪业务。同时,公司是首家按照沪伦通业务规则登陆伦交所的A股公司,积极探索国际市场融资渠道,GDR初始发型份额于2019年6月20日(伦敦时间)在伦敦证券交易所上市。

投资收益保持高速。2020年一季度,公司自营业务实现净收入25.0亿元,同比增长13.4%;其中,实现投资收益38.6亿元,同比大幅增长48.0%,主要受益于金融工具投资收益增加。根据证券业协会数据,受市场行情波动、指数震荡走低影响,2020年一季度行业证券投资收益同比下降43.2%,在此背景下公司自营业务实现逆市增长。

4.4、中金公司:投行龙头地位稳固
公司是国内首家中外合资的投资银行,早期管理者摩根斯坦利为中金注入先进的业务理念和优秀的人才队伍,将中金打造成高端化、机构化和国际化的领先投行。后摩根斯坦利逐步退出管理,公司于2015年改制后在香港上市,主要业务包括投资银行、股票业务、固定收益、财富管理和投资管理等,业务结构从高度依赖投行业务逐渐走向平衡。公司投行业务保持龙头地位,中资企业全球股本融资承销规模排名第一;财富管理完成品牌统一和业务融合,借力腾讯进一步提供差异化、便利化、智能化的服务;固定收益、股票等新业务亦发展强劲。公司2019年实现收入227.8亿元,同比增长22.9%;归属股东净利润42.4亿元,同比增长21.4%。公司营业收入与净利润增长良好,主要受益于股票业务、投行业务和固定收益业务的明显增长,盈利水平持续优于同业。2020年一季度,公司实现营业收入47.7亿元,同比增长47.2%,主要受益于投行和自营业务的大幅增长;实现归母净利润12.8亿元,同比增长40.6%。

投行业务龙头地位稳固,中资企业全球股本融资承销规模排名第一。公司2019年投行收入38.7亿元,同比增长29.3%。2020年一季度,公司投行业务表现亮眼,投资银行业务收入达8.7亿元,同比大幅增长200.2%。股权融资方面,2019年共完成A股IPO项目18单,其中,融资规模前十大的A股IPO中,中金完成其中8单,主承销金额402.6亿元,同比增长11.2%;在港股市场继续保持领先,其中包括参与阿里巴巴港交所二次上市、百威亚太香港IPO等重大交易,共保荐了IPO项目16单,承销金额80.73亿美元,市场排名第一。在服务中资企业赴美股上市方面,公司主承销中资企业赴美IPO项目10单,项目数量市场第一;主承销规模4.22亿美元,排名市场第二。公司在科技、传媒和通讯(TMT)、医疗医药、高端制造和消费等新兴行业的战略部署初见成效,形成了一定品牌优势。

债券承销保持高增长,产品创新行业领先。2019年,公司共完成540个固收项目,同比增长逾61%,合计承销金额约6,659.7亿元,同比增长35.4%,其中包括:1)境内项目437个,承销规模约6,120.9元,同比增32.1%,境内债券承销规模券商排名由2018年第三名上升至第二名;2)境外发行项目103个,承销规模约77.4亿美元,中资发行人投资级美元债承销金额继续保持中资券商第一。公司在资产支持证券业务领域逐步树立品牌效应,覆盖各类产品,作为计划管理人发行商业房地产抵押贷款支持证券规模(CMBS)行业排名第一。产品创新方面,公司完成了中国银行行业首单永续债、民生银行首单股份制银行永续债,以及台州银行首单城商行永续债项目;另外,公司还完成中金-中国金茂夹层专案融资项目,为首单倾斜式分配项目融资;完成中建国际5亿美元债券发行工作,为首单央企及央企子公司在中国澳门交易所挂牌的债券等多个创新项目。
并购交易保持行业领先。2019年公司公告并购交易60宗,涉及交易额约1030亿美元,同比增长70.1%;其中境内并购交易47宗,总金额约591.8亿美元,跨境并购交易13宗,总金额约438.35亿美元。2019年,公司在中国并购市场处于领先地位,市场总排名第一,市场份额达13.9%。

固定收益类业务收入保持稳健增长。2019年,受中美贸易摩擦及金融监管加强等不利影响,信用风险加大;在此背景下,中金公司发挥其风控能力优势、加强IT系统建设、继续推进固定收益服务平台建设,保持了稳定增长,2019年实现收入56.6亿元,增长率达29%。从收入结构看,手续费及佣金收入占比有变大趋势。

财富管理业务客户数量稳定增长,与腾讯合作推动金融科技发展为财富管理服务。2019年,公司全面深化财富管理服务转型,完成中金财富品牌统一和业务融合,实现客户数量的稳定增长。2019年公司实现财富管理收入55.7亿元,同比增长3%,管理客户数达到327.1万户,同比增长8.6%;客户账户资产规模增长转负为正并大幅增长42.5%,2019年资产规模为18,391亿元;加强了私人财富管理事业部、环球家族办公室的团队的建设,高净值客户数量及资产规模增长明显,分别达到19,395户和4,603亿元,同比增长为33.5%和34.6%。公司积极推进金融科技发展,与腾讯公司签订协议拟于2020年成立合资金融科技公司,助力中金财富管理和零售经纪等业务提供更加便利化、智能化、差异化的财富管理解决方案。

发展内外跨境联动,股票业务投资收益实现大幅增长。在市场波动较大、监管趋严的市场环境下,公司利用国内市场上行优势,股票业务2019年保持了良好增长态势,实现收入41亿元,同比增长50%。公司积极推进国际金融市场布局,互联互通市场份额市场领先。在境内,公司覆盖大部分基金及保险客户的港股业务,交易份额保持10%以上,保持市场高位;在境外,北向沪股通和深股通的市场交易量创历史新高,份额排名在中国香港所有境内和国际券商中继续上升,获得2019年沪深港通最活跃经纪商大奖;2019年美股交易收入较去年增长25%;中金英国作为首批GDR的跨境转换机构,为投资者进行A股和GDR之间的转换。公司积极发挥产品业务多样性,依托跨境业务优势地位,大力开展场外期权、交易所基金等业务,降低股票业务对传统经纪业务的依赖程度,分散市场下行为公司带来的风险。

投资管理业务增速稳定,资产管理规模增长明显。2019年,资管新规的落地促使各类机构注重风险防控,回归投资本质,增强投研能力,更注重主动管理。公司2019年实现投资管理收入20.7亿元,同比增长10.1%,占收入比例达9.1%。中金公司投资管理业务的主要构成业务为资产管理、公募基金和私募股权投资业务,分别由资产管理部门、中金基金和中金资本负责。截至2019年末,公司资管部门管理资产达2451亿元,同比增长51.5%,管理产品数量381只,绝大部分是主动管理产品;中金基金定位零售市场,开拓销售渠道,实现资产管理规模扩大至279亿元,同比增长39.2%;中金资本发起多支股权投资基金,覆盖军民融合、基础设施、能源、创新药等多个领域,紧跟国家战略部署,2019年管理资产规模增长12.1%,达到2,793亿元。

4.5、国泰君安国际:成本优势护航,财富管理成下一个增长点

“审慎增持”评级,目标价1.26港元。公司拥有香港中资金融服务机构的领先评级(穆迪Baa2和标普的BBB+长期信用评级),财富管理转型成效显著实现逆市增长,债券承销业务保持行业领先,金融产品、做市及投资业务实现跨越式增长。2019年实现营业收入42.5亿港元,同比增长40.3%;实现归属股东净利润9亿港元,同比增长12.4%。每股拟派股息6.2港仙,派息率57%;基本每股盈利11.7港仙,同比增长11.4%。

从业务收入贡献上看,业务结构整体上向均衡、多元化发展,费用及佣金类收入、利息收入和投资性收入分别占比33%、36%、31%。分部收入来看,金融产品、做市及投资业务收入增幅最大,同比增长165.9%,占营收比重达40.8%,同比增加19.3个百分点;企业融资业务收入同比增长36%,占公司总营收比重19.1%,与2018年基本持平;经纪业务收入同比增长16.8%,占比12.5%,同比下降2.5个百分点;贷款及融资业务下降13.2%,占比26.7%。公司2019年成本支出32.45亿港元,同比增加58.5%。其中,员工成本支出9.67亿港元,同比上涨35.9%,占公司总支出的29.8%;融资成本8.79亿港元,同比增加23.2%。


财富管理业务实现逆市增长。2019年,尽管市场交易情绪低迷,公司财富管理业务却实现逆市增长。经纪业务方面,港交所日均成交额同比下降19%,但公司经纪业务却实现收入逆市增长17%,达到5.3亿港元。财富管理业务的客户托管资金额大幅跃升,年底已超过190亿港元,同比大幅增长190%,主要系公司2018年底开始大力推进财富管理中心建设,扩大销售团队,吸引大量来自中国香港、内地及海外的优质客户,2019年客户主任佣金支出1.24亿,同比增长80.4%。2019年9月,公司完成对越南投资证券股份公司(IVS)战略投资收购,目前投资者已经可以通过公司平台进行越南市场股票交易;2019年11月,公司成为继海通国际和中银国际后第三家中资背景窝轮产品发行商。

金融产品,做市及投资业务收入强势上涨。2019年公司金融产品、做市及投资整体收入同比增加166%至约17.34亿港元。金融产品方面,收入同比下降约35%至4.18亿港元,随着中资美元债市场指数上升,有关资产收益率下降,机构客户的融资配置需求增速逐步放缓;做市业务,由于中资美元债市场持续回暖,做市收入大幅跃升至约6.49亿港元;投资方面,公司在股票及固定收益市场表现突出,投资转亏为盈,实现收入6.66亿港元(2018年亏损约0.42亿港元)。

投行业务收入大幅提升,公司保持债务资本市场领先地位。2019年公司企业融资分部收入8.1亿港元,同比增加36%,其中债务资本市场再创新高,承销及配售佣金达到5.9亿港元,同比增长23%;股票承销收入1.4亿港元,同比增长74%。IPO方面,2019年公司IPO发行数量39个,按年增长85.7%,其中担任保荐人的项目有8个。债券融资方面,2019年公司共完成189个债券发行项目,相比去年同期增长33.1%,协助企业通过债券市场融资4,233亿港元,同比上升32.4%,在年度亚洲G3(除日本)货币高收益债券承销商排行榜(以承销金额排)排名第二。

贷款及融资业务持续优化结构。2019年贷款及融资收入11.3亿港元,同比下降13.2%。孖展贷款余额规模小幅上升,2019年公司孖展贷款规模由2018年底的94.3亿增长到117.2亿港元,同比增速达24.3%。公司专注收入结构的优化,缩小以中小市值股票为抵押的融资贷款业务比例,提升以大中型市值公司股票和美元债券为抵押物的贷款融资收入比重,由于中性风险业务增加,导致贷款利率下降,客户贷款及融资利息收入7.42亿元,同比下降27%。

4.6、海通国际:主营业务蓬勃发展,国际化布局不断深入

“审慎增持”评级,目标价2.49港元。海通国际在保持核心业务稳健增长的同时,构建了以“纽伦新港”为核心,辐射东京、悉尼及孟买等亚太主要资本市场的金融服务网络,培育了一流的全球投行、投资、交易执行和营运能力。得益于机构业务和投资业务的大幅增长,未来,公司有望通过投行业务积累的客户资源优势和不断升级的产品组合及交易系统实现更多元及稳定的收入来源。公司2019年实现营业收入82.4亿港元,同比增长30.2%;归属股东净利润15.5亿港元,同比增长52%。

财富管理转型稳步推进。公司财富管理业务是指向零售及高净值客户提供全面的金融服务和投资解决方案,包括证券、期货、期权、外汇交易、场外交易产品和风险管理工具销售、投资顾问、理财策划及证券保证金融资(孖展融资)等。2019年,公司财富管理业务收入为11.7亿港元,同比增长7%;其中,佣金及手续费收入6.95亿港元,与2018年基本持平,表现优于市场水平(2019年港股市场日均交易额同比下降19%),利息收入14.73亿港元,同比增长11%。孖展贷款规模继续收紧。2019年公司孖展贷款规模由2018年底的159.5亿下降到126.3亿港元。同比下降20.8%,主要由公司为加强风险管控继续执行审慎的孖展融资政策所致;但由于市场利率上升,2019年孖展贷款的利息收入11.8亿港元,同比增长6.9%。

得益于金融衍生品发行保持领先和交易能力快速提升,机构业务大幅增长。机构客户分部收入主要包括固定收益、外汇及商品,和股本业务收入。2019年公司机构客户收入32.5亿港元,同比大幅增长31.7%,主要源于该分部的投资收益达20.4亿港元,同比增长36.9%。
机构业务大幅增长,主要得益于公司金融衍生品发行和执行能力保持行业领先,以及交易能力快速提升:1)公司近年来不断强化金融产品发行和执行能力,在股票衍生产品发行保持行业领先,2019年发行窝轮及牛熊证2,975只,总交易量3,452亿港元,位列香港市场第二。2)在做市交易方面,海通国际作为纳斯达克的首家中资做市商,建立了一套跨国界、跨市场和跨部门的交易清算体系,美股覆盖目标增加至32只;场内期权做市覆盖的港股目标数量达到78只,排名市场第五;得益于不断提升的电子化交易执行能力,目前已有近百家机构客户通过公司的算法直接进行交易。3)在固定收益、大宗商品及外汇业务方面,公司的利率及信用产品交易业务已实现每日为全球近千家机构客户提供双边流动性报价。

投行业务收入上涨,保持市场绝对领先地位。2019年公司企业融资分部收入15.3亿港元,同比增加6.2%。股票融资方面,公司在全球市场共完成了49个IPO 项目和58个股权融资项目,同比上升了23%和32%。其中,在香港市场分别完成了44个IPO项目和48个股权融资项目,同比增长19%和17%,两项均位列香港市场全体投行第一;在新加坡市场完成2个再融资项目;在美国完成了5个美股 IPO 项目以及3个美股再融资项目。债券融资方面,公司完成247单债券发行项目,同比增长40%;在亚洲除日本外美元高收益债券排名中,海通国际按承销金额和承销数量均名列全球金融机构(商行和投行)第一,保持了海通国际在高收益债券市场的绝对领先地位。在新加坡市场,海通国际共完成4单债券发行;在印度市场,完成2单印度本地客户的债券发行。

投资和资管能力跃升。投资分部收益包括集团种子基金投资、基金中基金及私募股权投资所产生的投资收益或亏损净额。2019年公司投资分部收入9.9亿港元,较去年同期大幅增长741.9%。一级市场方面,PE业务团队重点关注“新经济”行业,两年内累计投资20 多个直投项目;二级市场方面,截止2019 年末,海通国际的资产管理规模达到535 亿港元,同比上升15%;资产管理作为费类业务的典型,收入达到3.09 亿港元,同比上升11%,在过往七年中取得了超过九倍的涨幅,并创历史新高。2019年,公司的新加坡子公司成功获得新加坡金融管理局颁发的资本市场服务牌照(可独立开展资产管理业务),使公司成为位居新加坡地区业务覆盖最广的投行之一。

4.7、华兴资本控股:从精品投行向全业务投行迈进
华兴资本是中国领先的服务新经济的金融机构,致力于为中国新经济创业者、投资人提供横跨中国大陆、中国香港、美国三地的一站式金融服务。2019年,在严峻的经济形势下,私募股权融资额五年来首次大幅下跌,公司表现优于市场整体水平,业务结构逐步多元化,私募融资顾问服务继续保持行业绝对领先地位,科创板项目实现突破,投资管理业务持续发力,同时积极加码财富管理等新业务发展,从精品投行逐步向全业务投行迈进。2019年,公司实现营业收入14.94亿元,同比增长2.4%;除税前溢利为3.89亿元,归属母公司净利润转正为2.86亿。
公司业务结构日趋均衡和多元化,对投行业务依赖进一步降低。2019年,公司投资银行业务收入同比下降30.3%,占公司总营收比重45.7%,较上一年下降21.4个百分点;投资管理业务同比增长51.5%,占比31.8%,较上一年提升10.3个百分点;华菁业务同比增长57.7%,占公司总营收比重17.5%,较上一年提升6.2个百分点;2019年新设立的新业务部分实现营业收入及投资收益0.74亿美元。公司2019年成本支出11.58亿元,同比减少2.9%。其中,薪酬及福利开支同比大幅下降11.2%,占公司支出比重为66.4%,较上一年下降了6.3个百分点,而专业服务费、技术开支支出分别同比增长9.6%和24.1%,占公司支出比重分别为8.3%和3.1%。

公司业务结构日趋均衡和多元化,对投行业务依赖进一步降低。2019年,公司投资银行业务收入同比下降30.3%,占公司总营收比重45.7%,较上一年下降21.4个百分点;投资管理业务同比增长51.5%,占比31.8%,较上一年提升10.3个百分点;华菁业务同比增长57.7%,占公司总营收比重17.5%,较上一年提升6.2个百分点;2019年新设立的新业务部分实现营业收入及投资收益0.74亿美元。公司2019年成本支出11.58亿元,同比减少2.9%。其中,薪酬及福利开支同比大幅下降11.2%,占公司支出比重为66.4%,较上一年下降了6.3个百分点,而专业服务费、技术开支支出分别同比增长9.6%和24.1%,占公司支出比重分别为8.3%和3.1%。


投行部门业绩表现承压,为控制成本大幅减少现金奖金支出。投资银行业务仍然是公司最核心的业务,主要为企业提供早期服务、融资及并购咨询服务、股票承销,同时也为机构投资者提供销售、交易、经纪及研究服务,其中私募融资顾问业务保持行业绝对领先地位。2019,公司投资银行业务收入为6.83亿元,同比下降30.3%,主要是由于顾问服务费及股票承销费收入减少所致。顾问服务稳居龙头地位,完成了京东健康、知乎、VIPKID和百布等多项大型私募融资和并购项目;销售、交易及经纪业务收入逆市增长43.5%。公司继续加大对投行部门战略性投资,人员同比增加9%,固薪同比增长4%,但同时严控成本,现金奖金支出同比下降64%。

投资管理业务持续发力,开始确认附带权益收入。公司管理主要包括旗下华兴新经济基金目前管理的三支人民币主基金、三支美元主基金,重点关注成长期及成熟期的优秀新经济公司,此外华兴医疗产业基金主要专注在医疗健康成长及成熟期投资,持续专注于投资医疗仪器、医药及医疗保健服务等广泛医疗赛道。投资管理分部收入4.76亿元,同比增长51.5%;管理费达4.34亿元,同比增长38.2%;分部经营利润1.91,同比增长93.6%。2019年,公司私募股权基金已投资本、认缴资本和资产管理规模分别为166、261和342亿元,同比增长18%、19%和21%。新增退出项目19个、新增IPO项目5个以及发生后续融资项目19个。由于公司私募股权基金设立时间较早,投资基金年期介乎5年至12年,因此尚未于此前年报中产生已实现附带权益。2019年5.03亿元附带权益中,公司已实现附带权益收入4204万元,附带权益收入开始逐步确认,已完成投资基金的资金回报倍数平均为2.1X。

华菁证券分部聚焦科创板,迎来盈利拐点。华兴资本2016年设立了华菁证券,拿到中国内地经纪、投行、资管和投顾四块牌照,当下业务重心聚焦于科创板的顾问服务。由于前期拓展业务期间投入较多营运成本和相应支出,收入低且经营利润处于亏损状态,2019年华菁证券迎来盈利拐点,实现收入2.62亿元,同比增长57.7%,转亏为盈实现净利润6186万元。主要增长来源于科创板股票承销收入、银行存款、定期存款及其他现金管理产品所产生的利息收入;同时华菁证券实施有效的成本管理,分部经营开支同比减少19.9%。华兴医疗产业基金投资的项目心脉医疗成为第一批登陆科创板的公司,华菁证券和国泰君安共同担任保荐机构和主承销商。

新业务发展强劲。华兴2019年设立新业务板块,主要包括结构化金融及财富管理,其中结构化金融旨在为新经济企业探索及发展非股权融资服务;财富管理则为高净值人士及以新经济企业为代表的其他高净值集团提供增值财富管理服务。2019年,新业务板块实现分部收入0.41亿元,分部收入与净投资收益共0.74亿元,支出经营开支0.62亿元,最终实现经营利润0.12亿元。随着新经济领域私人财富规模的迅速增长,以及公司在投行业务中积累的大量优质客户资源,新业务或成为华兴未来战略业务重点。2019年公司与LGT和日本蓝天银行签署战略合作协议。
5、行业估值处于历史低位
当前恒指整体估值处于历史地位,对于券商而言,A股和港股PB都处于历史非常低的位置,目前整个券商板块A 股PB在1.4倍左右,A+H券商在A股平均PB为1.7-2.0倍,港股券商在0.6-0.8倍左右。对于同时在A股和H股上市的证券公司,A股溢价显著。


A/H券商在H股市场性价比更高,港股通推动内地投资者成为港股市场主要投资者,重塑港股生态,或将推动AH溢价收敛
随着互联互通机制不断完善,港股通成交额不断上涨,2020年一季度,港股通成交额占港股主板市场成交额比重已经升至19.9%,同时中国内地已经取代英国成为港股市场第一大外地投资来源,两个市场间联动不断加强,中资正在重塑港股生态,或将推动AH溢价收敛。


6、2020年下半年投资策略
1)政策红利持续释放,A股和港股市场股权融资持续繁荣。对于A股市场来说:创业板注册制落地,最早一批公司有望在6月提交IPO申请;红筹企业境内上市规则相应推出,放宽拥有自主研发、国际领先技术的企业上市条件,有望吸引更多新经济企业在A股首次和二次上市;再融资新规落地,从定价、锁定期、投资人数量等多个维度放宽要求,推动再融资业务逐步回暖。注册制改革与国际市场惯例接轨,对券商的定价和承销能力提出更高要求,有丰富海外IPO经验的投行以及项目储备丰富的头部券商或将更多受益。
对于港股市场来说:中概股在美面临越来越严苛的审核,港股市场有望在下半年全面受益于中概股回归二次上市,以及原计划赴美上市中资企业转而赴港上市。在港股市场有丰富承销经验的券商将更多受益。
2)受益于央行持续为市场注入流动性,市场交投保持较高活跃度,财富管理转型进一步深化。今年以来央行多次降准降息,持续为市场注入流动性,市场交投较2月底3月初峰值虽有所回落,但仍保持高位,助推经纪业务增长。财富管理转型持续深化,7家券商获得公募基金投顾试点,将于今年年中逐步推出具体产品,有望首先带动金融产品代销收入。
3)行业集中度进一步提升,航母级龙头券商逐步形成,盈利能力出现分化。2019年11月底监管提出六大措施打造航母级头部券商,包括多渠道充实证券公司资本和鼓励市场化并购重组等。下调评级领先的头部券商风险资本计算系数,给予头部公司更多杠杆提升空间以推进业务创新和提升盈利水平。
港股证券股估值水平处于历史低位,建议投资者积极关注。目前券商整体估值处于历史非常低的位置,A股行业PB在1.4倍左右,港股行业PB在0.6-0.8倍,建议投资者积极关注。
建议投资者积极关注龙头标的:受益于IPO世界领先、互联互通持续增长的港交所(0388.HK);综合实力领先,最具航母级龙头券商潜质的中信证券(6030.HK);财富管理和机构业务双轮驱动,数字化建设领先的华泰证券(6886.HK);投行业务领先、本土化转型加速的中金公司(3908.HK)。同时投资者应谨慎关注港股市场剧烈波动引起的投资收益波动,以及贷款类业务减值损失进一步扩大。

7、风险提示
证券公司发展面临以下风险:1)市场波动影响投资收益;2)证券发行政策落地效果不达预期;3)外资进入带来更大竞争压力;4)中资在港券商孖展业务调整不及预期,市场剧烈波动下减值损失进一步扩大
注:文中报告依据兴业证券经济与金融研究院已公开发布研究报告,具体报告内容及相关风险提示等详见完整版报告。
《港股2020年海外证券行业投资策略:投行政策红利持续释放,财富管理转型加速》
对外发布时间:2020年6月2日
报告发布机构:兴业证券股份有限公司(已获中国证监会许可的证券投资咨询业务资格)
本报告分析师 :张博
SAC执业证书编号:S0190519060002
SFC HK执业证书编号:BMM189
自媒体信息披露与重要声明
本信息材料仅为对公开资料的整理信息,不涉及分析师的研究观点及投资建议。
使用本研究报告的风险提示及法律声明
兴业证券股份有限公司经中国证券监督管理委员会批准,已具备证券投资咨询业务资格。
本报告仅供兴业证券股份有限公司(以下简称“本公司”)的客户使用,本公司不会因接收人收到本报告而视其为客户。本报告中的信息、意见等均仅供客户参考,不构成所述证券买卖的出价或征价邀请或要约。该等信息、意见并未考虑到获取本报告人员的具体投资目的、财务状况以及特定需求,在任何时候均不构成对任何人的个人推荐。客户应当对本报告中的信息和意见进行独立评估,并应同时考量各自的投资目的、财务状况和特定需求,必要时就法律、商业、财务、税收等方面咨询专家的意见。对依据或者使用本报告所造成的一切后果,本公司及/或其关联人员均不承担任何法律责任。
本报告所载资料的来源被认为是可靠的,但本公司不保证其准确性或完整性,也不保证所包含的信息和建议不会发生任何变更。本公司并不对使用本报告所包含的材料产生的任何直接或间接损失或与此相关的其他任何损失承担任何责任。
本报告所载的资料、意见及推测仅反映本公司于发布本报告当日的判断,本报告所指的证券或投资标的的价格、价值及投资收入可升可跌,过往表现不应作为日后的表现依据;在不同时期,本公司可发出与本报告所载资料、意见及推测不一致的报告;本公司不保证本报告所含信息保持在最新状态。同时,本公司对本报告所含信息可在不发出通知的情形下做出修改,投资者应当自行关注相应的更新或修改。
除非另行说明,本报告中所引用的关于业绩的数据代表过往表现。过往的业绩表现亦不应作为日后回报的预示。我们不承诺也不保证,任何所预示的回报会得以实现。分析中所做的回报预测可能是基于相应的假设。任何假设的变化可能会显著地影响所预测的回报。
本公司的销售人员、交易人员以及其他专业人士可能会依据不同假设和标准、采用不同的分析方法而口头或书面发表与本报告意见及建议不一致的市场评论和/或交易观点。本公司没有将此意见及建议向报告所有接收者进行更新的义务。本公司的资产管理部门、自营部门以及其他投资业务部门可能独立做出与本报告中的意见或建议不一致的投资决策。
本报告的版权归本公司所有。本公司对本报告保留一切权利。除非另有书面显示,否则本报告中的所有材料的版权均属本公司。未经本公司事先书面授权,本报告的任何部分均不得以任何方式制作任何形式的拷贝、复印件或复制品,或再次分发给任何其他人,或以任何侵犯本公司版权的其他方式使用。未经授权的转载,本公司不承担任何转载责任。
在法律许可的情况下,兴业证券股份有限公司可能会持有本报告中提及公司所发行的证券头寸并进行交易,也可能为这些公司提供或争取提供投资银行业务服务。因此,投资者应当考虑到兴业证券股份有限公司及/或其相关人员可能存在影响本报告观点客观性的潜在利益冲突。投资者请勿将本报告视为投资或其他决定的唯一信赖依据。
投资评级说明
报告中投资建议所涉及的评级分为股票评级和行业评级(另有说明的除外)。评级标准为报告发布日后的12个月内公司股价(或行业指数)相对同期相关证券市场代表性指数的涨跌幅,香港市场以恒生指数为基准,美国市场以标普500或纳斯达克综合指数为基准,A股市场以上证综指或深圳成指为基准。
行业评级:推荐-相对表现优于同期相关证券市场代表性指数;中性-相对表现与同期相关证券市场代表性指数持平;回避-相对表现弱于同期相关证券市场代表性指数。
股票评级:买入-相对同期相关证券市场代表性指数涨幅大于15%;审慎增持-相对同期相关证券市场代表性指数涨幅在5%~15%之间;中性-相对同期相关证券市场代表性指数涨幅在-5%~5%之间;减持-相对同期相关证券市场代表性指数涨幅小于-5%;无评级-由于我们无法获取必要的资料,或者公司面临无法预见结果的重大不确定性事件,或者其他原因,致使我们无法给出明确的投资评级。