简体
  • 简体中文
  • 繁体中文

热门资讯> 正文

张忆东:全球反弹的补涨高潮来临到中国资产

2020-04-20 16:36

  来源:张忆东策略世界

  —●●●●—

  投资要点

  —●●●●—

  一、本轮全球反弹的逻辑、行情演绎以及我们观点的回顾

  1.1、观点回顾:警示了海外危机,并前瞻性提出股灾之后“V型反转式”反弹。2月下旬开始持续提示海外风险:2月23日《西风冷、东风暖,顺风而行》3月12日《复盘08年,危机中的黄金》逐步确认海外危机类似雷曼倒闭前后。

  3月下旬开始前瞻性提出欧美股灾之后会出现“V型反转式”反弹:3月15日《乍暖还寒,海外危机露峥嵘》3月22日《海外危机节奏:QE神话破灭后的股灾、反弹、衰退熊市》。可参考2015年A股股灾后‘V型反转’式反弹”。

  3月底开始提出“博反弹”是勇敢者的游戏、逢低布局优质公司是大智若愚者的机遇。0329《勇敢者的游戏和大智若愚者的机遇》发达经济体率先“直升机撒钱式”大救助,海外流动性危机基本解除。黄金的配置良机归来;危机是长期买入优质公司的好时机,聚焦中国经济的确定性——消费基建等。

  4月上旬《冬天的太阳》系列深度,提出全球熊市的反弹阶段仍将延续,中期要提防债务危机的灰犀牛。中国股市短期类似2014年二季度,先反弹再磨底。

  1.2、本轮全球股市反弹的逻辑:“不要与美联储为敌”的信仰重新确立,全球风险偏好显著改善,主要经济体政策刺激的利多,暂时压过疫情和基本面利空。

  二、全球此轮反弹进入落后补涨阶段,A股和港股有望迎来补涨的高潮

  2.1、美股是此轮全球反弹的领头羊,但已经贵了,后续数月大概率是区间震荡、个股行情分化。三季度新兴市场债务危机及滞胀预期,或引发熊市下半场。

  2.2、全球反弹的时间窗口仍未结束,性价比高的新兴市场将受追捧,A股和港股将获得内资和外资共振的补涨机会:当前无论是横向还是纵向估值,或是疫情控制及复工复产的情况,A股和港股在全球都更具性价比。

  2.3、中国资产补涨高潮的催化剂,是中国经济刺激政策加码、政策蜜月期。1)4月17日政治局会议强调,加大宏观对冲力度。

  2)今年政策或更似2014年的托而不举而非2009年式的强刺激,维护经济发展和社会稳定大局。1季度GDP增速-6.8%,政治局会议对经济目标节奏仍强调稳中求进,确保完成决战决胜脱贫攻坚目标任务,没有强求GDP高目标。

  3)政策导向体现结构性亮点,有助于科技成长、有业绩弹性的内需消费和基建股在二季度更富弹性:政策倾向保就业、惠民生、调结构,强调扩大内需、加强传统基础设施和新型基础设施投资和扩大战略新兴产业投资。

  4)延续《冬天的太阳》系列,参考2014年3月到5月行情——经济下行、金融数据低位改善、政策组合拳加码,则股市有望出现一段月度级别反弹。

  2.4、中国资产补涨行情,将得益于美国科技股行情的映射。钱多、短期经济糟糕、有梦想的地方容易起泡沫,后续反弹,我们首推中国优质科技成长股。

  1)美股的科技股大涨对中国资产存在一定的映射关系,中概股、标普500信息技术指数表现和创业板指存在高相关性。2)美股科技股,包括亚马逊、奈飞、英伟达AMD为代表的TMT龙头及特斯拉在本次反弹中表现亮眼。

  三. 投资策略:博反弹是勇敢者的游戏,布局长期价值是智慧者的机遇

  3.1、低位布局反弹的最佳阶段已过去,如不愿意参与反弹,就需要多一份耐心,要么等待三季度;要么放弃择时,围绕股息率等安全边际来长线布局。

  3.2、如继续参与反弹,胜负手是优选结构,围绕盈利弹性和政策弹性找机会

  1)首推优质成长股龙头——美股映射、风险偏好提升+精选具备盈利弹性的阿尔法。其中,A股优选中长期产业空间巨大的 TMT、新能源车产业链;

  港股侧重中短期业绩高增长确定的互联网、物业、教育、消费等;

  2)其次,受益于流动性、风险偏好改善的高贝塔行业,继续推荐黄金和黄金股,A股推荐券商;港股优选地产、保险;

  3)第三,大基建、消费服务等受益于政策刺激的领域,精选业绩弹性个股

  风险提示:全球经济增速下行;中、美货币政策宽松不达预期;大国博弈风险

  —●●●●—

  报告正文

  —●●●●—

  一、回顾:本轮全球反弹的逻辑及行情演绎

  1.1、观点回顾:警示了海外危机,并前瞻性提出股灾之后“V型反转式”反弹

20200223《西风冷、东风暖,顺风而行》预警了海外风险:“西风冷,海外避险情绪抬升,海外资产短期进入risk off。后续海外基本面情况承压,欧美市场估值处于高位,避险情绪的影响将短期居于主导” 。

20200312《复盘08年,危机中的黄金》:确认海外危机目前类似2008年的第2阶段后期或第3阶段初(雷曼倒闭前后),警惕向第3阶段“火海”演绎。

20200315《乍暖还寒,海外危机露峥嵘》强调海外危机的迹象显现,警惕进一步升级的风险。把美股股灾类比2015年中国A股杠杆牛之后的股灾,并判断一旦股灾结束,会有“V型反转”幻觉的反弹。

20200322《海外危机节奏:QE神话破灭后的股灾、反弹、衰退熊市》强调“QE+监管、财政政策+全球央行携手”已在路上,此轮欧美股灾之后行情可参考2015年A股股灾之后有“V型反转”式反弹。

20200329《勇敢者的游戏和大智若愚者的机遇》发达经济体率先“直升机撒钱式”大救助,海外流动性危机基本解除。海外疫情及经济数据仍压制风险资产。中短期中国权益资产低位俯卧撑。投资策略:短期行情不稳定,是勇敢者的游戏;长期价值凸显,是大智若愚者的机遇——1)黄金的配置良机归来2)危机是长期买入最有竞争力的优质公司的好时机,聚焦中国经济的确定性——消费基建等。

20200406《冬天的太阳并不是复苏的春光》1)美股短期情景预测是维持正负10%震荡,熊市新的跌途还需要等待两只“灰犀牛”——“疫情式经济衰退”引发新兴市场债务危机+欧洲债务风险。2)中国权益资产展望:短期大盘低位俯卧撑,中期处于底部区域的A股和港股市场将逐步呈现结构性行情。3)投资策略:首先继续强调当前是配置黄金的良机。其次,立足中长期,长钱应该越来越乐观,精选传统价值型核心资产打底仓;耐心等待新兴成长型核心资产下跌布局,淘金优质消费+科技。

20200413《冬天的太阳之曲折反弹》:1)借鉴2015年A股“杠杆牛”后的股灾及7、8月的反弹,美股时间上4月份仍有望保持强势震荡;2)疫情和国内外政治经济形势严峻复杂,2009年式“强刺激”不会重演,2020年中国政策调节将追求精准发力、积极托底,但避免过犹不及。3)2020年2季度中国A股和港股展望:有段反弹,然后继续磨底:a)海外风险偏好提升有助于全球资金回归新兴市场。A股和港股4月份有望有惊无险地维持反弹时间窗口。

  1.2、本轮全球股市反弹的逻辑:“不要与美联储为敌”的信仰重新确立

  资产价格的反弹支撑体现在:美联储从“最后贷款人”向“全能超人”的转变形成的“不要与美联储为敌”信仰,全球风险偏好显著改善,主要经济体政策刺激的利多,暂时压过疫情和基本面利空。

随着前期大跌过程中杠杆资金作为流动性的消耗着逐渐离场,美联储作为流动性提供者开始介入。在 3月23日推出无限量QE计划之后,美股开启反弹之旅。此后,3月27日两万亿美元经济纾困方案、4月6日产油国就减产协议协商开展,日本安倍晋三表示将推出108万亿日元刺激计划,4月9日美联储2.3万亿美元的贷款方案公布(支持中小企业+购买部分垃圾债),美股一路走高。

由此,美联储的资产负债表在本次冲击下迅速扩张,截至4月13日扩张至6.27万亿美元。所以,我们看到美国金融市场:1)流动性愈发改善:LIBOR-OIS息差3月27日达到高位的137.9 bps之后不断下滑,截至4月17日,该数值下降至105.9 bps;2)信用市场的压力大幅减小:巴克莱美国高收益利差在3月24日高达10.8%,此后该数值一路下滑,截至4月17日收盘至7.05%。3)投资者情绪慢慢改善:VIX指数在3月18日一度触及85.47后逐渐回落,截至4月17日收盘38.15。

  二、全球此轮反弹进入落后补涨阶段,A股和港股有望迎来补涨的高潮

  2.1、美股是此轮全球反弹的领头羊,但已经贵了,后续数月大概率是区间震荡、个股行情分化

  美股带动全球股市反弹,领跑主要发达市场股市和大类资产,回顾本轮全球股市反弹,从3月23日至4月17日标普500指数按照收盘价算已经反弹了28.5%。但是盈利预期还在下调,美股预测市盈率又回到偏贵的水平:

首先,随着财报季启动,美国上市公司盈利预测面临新一轮的猛烈调整是大概率事件。她周报里面说,截至4月17日,根据Bloomberg统计的标普500指数2020年一致预期EPS增速已经下降为-11.3%。1)美国经济衰退概率大幅提升,彭博经济研究的美国衰退概率模型显示,美国经济将在未来12个月步入衰退的概率从2月份的33%升至3月的100%。2)实际披露的Q1财报弱于预期。截至美东时间4月16日,标普500指数成分股中已披露一季度的40家公司相较于2019Q1净利润同比下降32.66%。分行业来看,除非日常生活消费品业(同比增长6.13%)和医疗保健(同比增长4.26%)外,其余行业净利润均有所下降,其中金融业盈利下滑最为严重,相较于2019Q1,2020Q1金融业净利润同比下降53.01%,严重逊于预期。

其次,随着业绩预期的大幅下调和美股反弹,美股的估值又回到偏贵的状态,标普500动态市盈率重新回到历史相对高位。

  ——截至4月17日,标普500预测市盈率为21.3倍,高于上周五的20倍,高于1990年以来的3/4分位数。标普500市盈率(TTM)为18.9倍,高于上周五的18.4倍,处于1990年以来的中位数附近。

  ——截至4月17日,除医疗和金融外,其余行业预测市盈率均位于1990年以来的较高分位数:当前能源业预测市盈率处于1990年以来的最高水平,非核心消费品预测PE处在1990年以来的98%分位数水平,公用事业处在94%分位数水平,工业为90%,核心消费品为89%,房地产为88%,信息技术为84%,电信服务为73%,原材料为65%;金融预测市盈率处在1990年以来的45%分位数水平,医疗处在40%分位数水平。

  但是,美股股灾之后的反弹动能在于财政和货币政策大刺激,而短期超常规政策刺激对美股风险偏好的提升将会有惯性,未来1个多月美股大概率是区间强势震荡、个股行情分化。

  ——“不要对抗联储”的信仰将继续支撑美股股价。美联储扮演“全能超人”,对金融、经济进行全方位纾困,意味着美国金融政策背后的理论已从传统货币理论转为MMT现代货币理论,实现了货币与财政政策的无缝对接的协同,将主权债务货币化、财政赤字货币化。

  ——这就是为什么最近美国股市在主要的股市中间反弹幅度是最大的, 货币政策空间越大,市场对于货币空间的反应越敏感;这就是为什么不要指望美国股市在二季度出现大的调整,或者说,类似于2015年 A股有三段股灾。

  ——美股什么时候进入熊市下半场?除非美联储这样看上去无所不能的光辉形象受到了挑战,或者说大家意识到联储放水也没用了。我们提出的两只“灰犀牛”尤其是新兴市场债务危机和风险,最快二季度末三季度才会到来。(新兴市场债务危机详参附录内容以及《冬天的太阳并不是复苏的春光》20200406)

  2.2、全球反弹的时间窗口仍未结束,性价比高的新兴市场将受追捧,A股和港股将获得内资和外资金共振的补涨机会

  欧美股市股灾之后的反弹未来1-2月进入震荡阶段,而美、欧现阶段“超级大放水+疫情式经济休克”的格局下,海外资金将愿意到新兴市场的估值洼地市场抄底,尤其是疫情最先得到控制、估值处于全球洼地的A股和港股的中国优质权益资产。

港股估值处于历史低位。截至4月17日,恒指预测PE为10.6倍,低于2005年7月以来的1/4分位数,恒生国指预测PE为8.3倍,处于2005年7月以来的1/4分位数和中位数之间;恒生指数PE TTM为9.9倍、PB为1.0倍,恒生国指PE TTM为7.8倍、PB为1.0倍,二者PE TTM和市净率均低于2002年以来的1/4分位数。

A股资产性价比高。截至4月17日,沪深300股息率-十年期国债收益率为-0.35%,处于2015年以来的93%分位数水平。上证综指PE-TTM倒数为8.3%、全部A股PE-TTM倒数6.0%,高于2倍10年期国债收益率5.1%。

从北上资金看外资抄底积极性。A股2月21日至3月23日,北上资金大幅流出1080亿元,但3月底美国流动性危机缓解之后,外资开始回流。尤其是0415-0419这一周,陆股通净流入金额300.2亿元人民币,主要流入食品饮料、家电和医药等行业优质资产。

  2.3、中国资产补涨高潮的催化剂,是中国经济刺激政策加码、政策蜜月期

  首先,1)GDP数据显示经济增速低位下行压力大,0417政治局会议加大宏观对冲力度,所以,在通胀和房价反弹之前,政策托底力量还会加强。

公布的1季度GDP -6.8%显示了当前经济增速低位下行压力大,后续为了保就业、兼顾长期发展质量和短期经济稳定的政策托底的力量还会加强。

0417政治局会议对于经济形势的判断:“极不寻常”。相比3月27日对于经济形势判断的表示——经过全国上下和广大人民群众艰苦努力,疫情防控取得阶段性重要成效,经济社会秩序加快恢复,4月17日政治局会议对于经济形势判断的表述为:今年一季度极不寻常。

0417政治局会议强调加大宏观对冲力度。在3月份“加大宏观政策”的基础上,本次会议强调“更大的宏观政策力度”。虽然仍是积极财政+稳健货币。

  其次,今年政策或更似2014年的托而不举而非2009年式的强刺激,维护经济发展和社会稳定大局:

公布的1季度GDP -6.8%,体现不强求GDP目标;4月17日上午十点,国家统局披露了2020年一季度GDP数据:2020 年 1 季度实际 GDP 同比为-6.8%,季调环比-9.8%。三大产业GDP同比增速分别为-3.2%、-9.6%和-5.2%。对于这次披露的GDP数据,有三个方面值得关注:一方面,充分体现了实事求是的政策态度,不打肿脸充胖子,不强求GDP目标,所以,不要期待2009年强刺激重演;

中共中央政治局召开会议,对经济目标完成节奏措辞调整、强调“房住不炒”

  1)经济目标完成的节奏措辞有所调整。3月27日的表示为,“确保实现决胜全面建成小康社会、决战脱贫攻坚目标任务。”到4月17日的“确保完成决战决胜脱贫攻坚目标任务,全面建成小康社会”可以看出,经济建设目标更加强调稳中求进。

  2)进一步明确 “房住不炒”底线不动摇。精细化精准化“因城施策、因企施策”,不做强刺激,维持房地产市场的健康发展秩序。

  3)做好长期应对的准备。保持我国产业链供应链的稳定性和竞争力,促进产业链协同复工复产达产。

  第三,GDP数据和政策方向体现了结构性亮点,0417政治局会议强调经济高质量发展、积极扩大内需、加强传统基础设施和新型基础设施投资和扩大战略新兴产业投资:

从GDP数据中看到结构性亮点。2020年一季度GDP初步的核算结果来看,信息传输、软件和信息技术服务业同比增长13.2%

0417政治局会议强调:坚持以改革开放为动力推动高质量发展,扩大战略性新兴产业投资,加强传统基础设施和新型基础设施投资。在政策刺激的同时,会议也强调“提高资金使用效率,真正发挥稳定经济的关键作用”;在对外开放上,提出“要坚定扩大对外开放,保障国际物流畅通,严把防疫物资出口质量关,推动共建“一带一路”高质量发展”。

着重强调了保就业保民生、明确“扩大居民消费,适当增加公共消费”。

  所以,二季度仍在政策蜜月期,只是政策方向更偏保就业、惠民生、调结构。

  这些有利于反弹阶段科技成长的表现、内需消费和有业绩弹性的基建股。

  第四、延续《冬天的太阳》系列,参考2014年3月到5月行情——经济下行、金融数据低位改善、政策组合拳加码,则股市有望出现一段月度级别反弹

与当前相似,2014年2季度股市相关的改革创新措施纷纷推进。

  1)2014年5月9日,国务院发布《国务院关于进一步促进资本市场健康发展的若干意见》,亦称“新国九条”。根据当时主流舆论的认知:1)“新国九条”体现了党中央、国务院对资本市场改革发展的高度重视,从国务院层面对资本市场下一阶段发展进行顶层规划再设计及制度重构,将全面释放资本市场改革红利。2)“新国九条”的发布,标志着中国资本市场中小投资者权益保护有了纲领性文件,从顶层设计上完善市场功能,是资本市场发展的重要里程碑。

  2)2014年4月10日,沪港通由证监会正式批复开展互联互通机制试点。

  3)鼓励私募投资基金开户入市。

其次,与当前相似,金融数据2014年二季度也是低位改善。2014年3月到6月,M2同比增速分别为12.1%、13.2%,13.4%和14.7%;M1同比增速分别为5.4%,5.5%、5.7%和8.9%。

  2.4、中国资产补涨行情,将得益于美国科技股行情的映射

  钱多、短期经济糟糕、有梦想的地方容易起泡沫,后续反弹,我们首推中国优质科技成长股。

美股的科技股大涨对中国资产存在一定的映射关系,体现在,比如中概股、标普500信息技术指数表现和创业板指存在高相关性。我们以创业板指来衡量A股综合科技股的走势,可以发现,创业板指和标普500信息技术指数、中概股走势具有高度相关的相关性。在前期最大区间下跌中,中概股指高位下跌21.7%(20200220-20200323),创业板指下跌20.1%(20200225-20200323);在本轮反弹中(20200324-20200417)中概股涨幅15.1%,创业板指涨幅(10.6%)落后,有一定补涨空间,但是亮点在于结构分化。

美股科技股,包括亚马逊、奈飞、英伟达AMD为代表的TMT龙头及特斯拉在本次反弹中表现亮眼。科技股中本轮美股反弹(20200324-20200417)中,1)前期受挫于疫情的供应链承压的半导体行业取得了较为明显的涨幅,这其中包括:拉姆研究(LAM RESEARCH,涨幅44.6%)、科天半导体(KLA CORP,涨38.5%)、英伟达(NVIDIA,涨幅37.4%)等;2)新能源汽车代表特斯拉在此期间大涨73.6%。3)此外,在疫情中需求大增的电商、云计算、软件等相关公司在反弹中亦保持弹性,微软公司(MICROSOFT)上涨31.34%,Paypal上涨31.2%,亚马逊上涨24.8%。

  三、投资策略——博反弹是勇敢者的游戏,布局长期价值是智慧者的机遇

  3.1、低位布局反弹的最佳阶段已过去

  如不愿意参与反弹,就需要多一份耐心,要么等待三季度;要么放弃择时,围绕股息率等安全边际来长线布局。我们在3月29日《勇敢者的游戏和大智若愚者的机遇》报告开始提醒——短期行情不稳定,博反弹是勇敢者的游戏;长期价值凸显,是大智若愚者的机遇。因为短期的反弹,往往是基于风险偏好和流动性的改善,而中长期可持续的行情往往取决于基本面。

  未来半年,全球经济衰退风险依然是大概率,所以,我们还不能把行情界定为新一轮牛市。在基本面趋势不明朗的时候博反弹,往往需要逆向思维、反人性、财富险中求,所以,这只是适合勇敢者的游戏。毕竟,在疫苗普及之前,全球疫情仍可能反复冲击经济和社会生活,外部政治、经济环境复杂严峻,“去中国化”的海外民粹逆流兴起,这些仍将导致资本市场短期波动。 

  所以,如果没有风险承受能力,没有足够长的资金考核期限,盲目抄底博反弹往往会导致投资节奏错误、更低位止损、财富受损。即使有风险承受能力的勇敢者,也分为有没有择时能力、择股能力,总之,没有金刚钻别揽瓷器活。 

  展望更长期,随着全球主要经济体新一轮的经济刺激政策,随着全球主要经济体对疫情防控的升级,特别是疫苗的进展,全球有望避免类似上世纪30年代的大萧条,优质资产的长期价值将开始凸显。所以,全球的主权基金、养老金、社保、Family office等机构“长钱”应该慢慢地乐观起来,根据历史规律:危中有机,危机是长期逢低买入优质资产的好时机。 

首先,以1987年股灾为例,美国核心资产在股灾后依靠盈利驱动长牛。1987年股灾,标普指数在两年后才回到股灾前的高位,但是,股灾对美股核心资产股价的影响,最终只是长期牛市途中的一个小波折。比如,百事、迪士尼、默克、麦当劳、强生、沃尔玛等等代表性企业,PE都没有回到87年股灾高点,但EPS驱动下,1989年的股价远远超过87年的顶点。 

其次,次贷危机为例,在危机第四阶段“救火期”买入美股核心资产,长期涨幅巨大。2008年金融危机对美国股市的核心资产而言,也是场考验,有些公司类似雷曼兄弟这样的百年老店破产了,对于活下来的反而更强大。 

第三,2008年下半年或者2015年四季度在历史底部区域,逢低长线布局A股和港股的核心资产,虽然短期可能因为市场风险而继续下跌,但是,经过1-2年的耐心守候,最终长线投资者都获得了巨大的超额收益。 

  哪些板块在今年后续的市场中具有较高的布局价值?

3月底到4月中旬,低位布局二季度反弹的最佳阶段可能已经过去,目前风险偏好已经有所抬升,市场一致看好的资产已经不便宜。医药、消费等优质公司重新回到了相当高位,建材等受益于政策刺激的个股也反弹明显。 

一方面,对于风险承受能力较弱的投资者,可以不参与反弹,但是,提醒的是,需要多一份耐心,不要行情越上涨越乐观越贪婪,最终高位追进去买单;建议以长打短、放弃择时,围绕我们长期看好的中国核心资产进行长线布局,或者围绕着优秀基金经理管理的股票型基金定期定投。

  3.2、如继续参与反弹,胜负手是优选结构,围绕盈利弹性和政策弹性找机会

  第一,首推优质成长股龙头——美股映射、风险偏好提升+精选具备盈利弹性的阿尔法,A股成长股优选中长期产业空间巨大的 TMT、新能源车;港股侧重中短期业绩高增长确定的互联网、物业、教育、消费

A股TMT、特斯拉产业链相关标的有望得到美股的映射;

A股新能源车从政策的角度:1)国务院常会再提支持新能源车发展,行业成长主旋律不改。2020年4月3日,根据国务院常务会议,新能源汽车购置补贴和免征收税将延长2年至2022年。2)工信部强调:加快5G网络、物联网、大数据等新型基础设施建设。工业和信息化部产业政策与法规司司长许科敏4月16日表示,激发内需市场活力,发挥“互联网+”的作用,……加快5G网络、物联网、大数据、人工智能、工业互联网、智慧城市等新型基础设施建设。

港股互联网(兴证海外TMT,洪嘉骏、李文静):互联网广告需求预计减弱,游戏依旧维持增长,出海的中国手游中多款游戏收入创新高。OTA领域,清明旅游数据显示局部地区旅游市场已渐显强力恢复迹象。

港股教育(兴证海外教育宋婧茹):按照PE、PEG、EV/EBITDA方法综合估值,认为在板块个股平均保持年20%-30%的净利润增速下估值区间在20-30倍以内是较为合理的水平,现在板块估值已被明显低估。

港股物业:在业绩的可预测性较强、稳定性较强的行业中寻找高增长的标的

港股消费:掘金远期空间大的消费类龙头公司

  为何要掘金优质成长龙头?一季报预警显示,以创业板指为代表的大市值公司业绩稳定性更强。在剔除温氏股份、乐视网后,创业板一季报净利润预计同比下降32%,其中0-10亿市值公司一季报净利润同比下降138%、10-50亿市值公司同比下降52%,100-300亿市值公司同比增长7%、300-500亿市值公司下降12%,大于500亿市值公司同比增长12%。

  其次,受益于流动性、风险偏好改善的高贝塔行业,继续推荐黄金和黄金股,A股推荐券商,港股优选地产、保险。

看好黄金的表现以及因此受益的黄金股。1)展望未来1年,全球货币宽松来应对经济衰退将是大概率,面对“流动性改善而经济下行”的前景,黄金相对其他资产有望率先重返牛市通道。2)长期来看,金价有希望挑战历史新高并达到难以预测的高度。展望2、3年,此次美联储救助美国危机透支了信用、增加了美元的不确定性、提升了通胀风险,超主权货币的黄金有望进一步发挥其货币属性和避险功能。3)第三,短期不排除因为黄金交易拥挤而导致震荡调整,正是逢低买入的良机。黄金的短逻辑,是看投资者的博弈行为,有时候会受到羊群效应的影响。4)最后提醒的是,黄金股的表现可能和黄金的表现并不一致,二者资产属性不同。黄金股是风险资产;而黄金是避险资产。历史上看,当避险情绪主导时,黄金上涨而黄金股可能跟随股市下跌;在流动性危机阶段黄金下跌,而黄金股跌幅更大。当“资金充裕+风险偏好平稳+基本面避险”的阶段,黄金股往往大幅领先黄金。

立足于高弹性,A股券商股性价比高。当前A股非银金融(9%)行业市盈率TTM处于相对较低分位数水平(括号内为其分位数数值)。

低估值高分红港股地产股(兴证海外地产,宋健):截止目前板块估值为2019A/2020E为5/4倍PE,当前平均股息收益率超过7%,估值凸显吸引力。房企2020年销售目标平均增速约10%,预计二三季度将普遍加大推货力度,目前居民购房的需求有所延迟,销售后半年有望迎来反弹。

港股保险股。前期受挫于避险情绪和宽松货币政策导致的美债收益率的下降。随着后续海外需求恢复、新兴市场风险暴露,QE对通胀的后遗症将会逐渐体现,届时美债收益有望走高,保险股将受益。此逻辑可能会一个月的时间窗口体现在股价中。

  第三,大基建、消费服务等受益于政策刺激的领域,精选业绩弹性个股

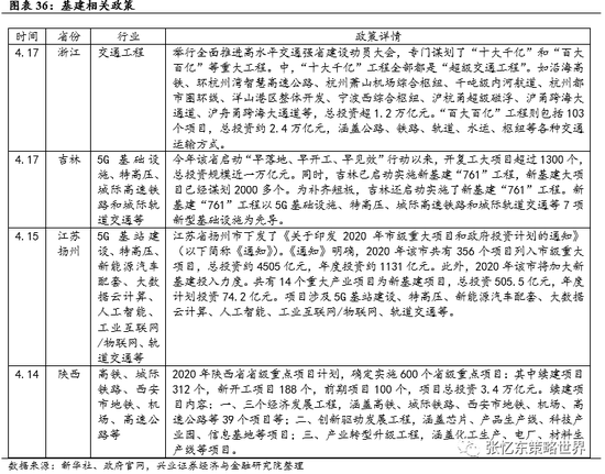
基建方向:日前,各省市有关基建的政策相继出台。其中5G基础设施、特高压、城际高速铁路和城际轨道交通等为基建的主要发力方向,沿着相关方向进行布局。

消费方向:沿着消费服务领域寻找标的。

  四、风险提示

  全球经济增速下行;中、美货币政策宽松不达预期;大国博弈风险。

  附录:中期要警惕“灰犀牛”:新兴市场债务危机

  详参20200406《冬天的太阳并不是复苏的春光》

  A.1、亚非拉等新兴市场的疫情升级,其医疗资源、防控措施堪忧

  “全球疫情的控制,不取决于控制的最好的国家,也不取决于控制的最早的国家,而是取决于控制的最差的国家。”——张文宏

  首先,越来越多的亚非拉新兴市场国家的新增确诊案例开始上升。截至4月18日;新兴市场国家墨西哥和巴西等,新增确诊趋势开始迅速上升,拐点仍未出现。其次,亚非拉新兴市场国家在检测方面的能力较为欠缺,可能存在大量未确诊案例。第三,新兴市场国家医疗资源相较于发达国家更为脆弱。根据柳叶刀杂志所载文章[1],2016年全球医疗可及性和质量指数地图显示,印度、孟加拉国、尼日利亚等所在的南亚、东南亚及非洲地区医疗可及性和质量指数较低。

  A.2、疫情导致全球经济阶段性停摆,新兴市场经济作为全球化最脆弱的一环而难逃衰退

  首先,新兴市场经济体经济结构单一,内需不足、严重依赖出口,特别是过度依赖资源或农矿产品出口。近年来,新兴市场国家净出口占GDP的比重虽然有所下降,但仍高于发达国家。

  其次,疫情冲击下,大宗商品价格受需求的压制而大幅调整,巴西、智利等大宗商品出口国均面临较大压力。由于拉美私人部门外部融资中外债占比较高,且对大宗商品依赖较高,整体经济前景压力可能较大。而从对大宗商品的具体暴露程度来看巴西、智利、哥伦比亚、俄罗斯、印尼均面临较大压力。

  A.3、新兴市场的债务状况存忧,疫情或引发新兴市场债务危机

  首先,新兴市场危机的传统模式正在启动

经常项目恶化往往是新兴市场债务问题的前兆,新兴市场依赖于国际贸易,此次疫情导致全球需求大幅下滑,导致新兴市场的经常账户恶化,进而国民流量性收入减少,从而会直接使得债务问题开始突出。

汇率贬值是新兴市场债务问题的加速器,使得新兴市场的外债和通胀同升。外币计价的债务占比较高是新兴市场的重要特征,所以其债务压力会随着本币贬值而升高,汇率贬值引起国内的通货膨胀。

通胀背景下,央行采取紧缩性的货币政策打压通胀,同时会抑制国内需求。所以新兴市场往往体现出“经济下行、货币反而收紧”的特征。根据兴证宏观团队的研究,从2000-2018年阿根廷,土耳其,印度,巴西,印尼等国的政策利率和汇率呈现负相关关系,体现了“贬值-通胀-加息”模式。

新兴市场对外若偿债能力承压,可能导致主权债务违约。新兴市场国家偿还外债通过以下几种途径:1)用外汇储备偿还;2)用经常账户盈余偿还;3)依靠售卖资产偿还(国际投资净头寸)。如果以上三种偿还途径都大幅恶化,那么主权债务可能违约,继而引发资本外逃、银行挤兑、本币贬值和通胀的恶性循环。

  其次、相比2008年,当前新兴市场应对危机的能力更脆弱

政府债务率提升。以巴西、墨西哥和南非为例, IMF 2018年最新数据显示,巴西、墨西哥和南非政府债务/gdp分别为82.5%、35.4%和56.7%,而这一数值在08年分别为60.7%、24.0%和26.5%。

新兴市场国家的经常账户盈余大幅恶化。根据IMF数据,2008年新兴市场和发展中国家的经常账户盈余/gdp为3.4%,而到了2019年该数值下降到了0。

新兴市场的财政盈余恶化。根据IMF的统计,2008年新兴市场和中等收入国家的财政盈余/GDP为-1.53%,而在2019年改数值下降为-4.89%.

新兴市场外债规模相比于其外汇储备较大。截至2018年,根据世界银行数据,土耳其、阿根廷、南非的外债/外汇储备分别为4.8、4.2和3.5。由于外汇储备不足,所以,我们看到南非已经出现了主权债务违约风险。

  A.4、展望未来半年到1年:新兴市场衰退风险和违约风险将加剧,从而引发金融市场进一步动荡

  中期来看,新兴市场债务违约风险将加大,新兴市场主权债务、企业债违约加剧金融市场动荡。新兴市场高收益利差飙升至2000年以来的历史高位,截至4月3日,巴克莱新兴市场高收益利差(OAS)升至13.27%。摩根大通新兴市场汇率指数近期出现快速下滑,截至4月3日该数值为52.3,为样本区间2010年7月以来的最低值。

  其次,新兴市场的疫情防控情况,决定了全球供给链的恢复程度,不得不提防阶段性滞胀风险。

根据彭博的统计,在2007年,有新兴市场参与的所有的双边贸易中占比为46.1%,而在2017年该数值提升至53.0%。截至2017年,与新兴市场进行多数贸易的国家数量也从2007年的53个增加到64个。

我们判断,以高端制造和消费国为特征的发达市场率先战胜疫情,并逐步恢复需求。但以资源出口和初级制造特征的新兴市场更难克服疫情的影响,全球可能面临阶段性滞胀风险。

 

 

 

 

 

 

 

风险及免责提示:以上内容仅代表作者的个人立场和观点,不代表华盛的任何立场,华盛亦无法证实上述内容的真实性、准确性和原创性。投资者在做出任何投资决定前,应结合自身情况,考虑投资产品的风险。必要时,请咨询专业投资顾问的意见。华盛不提供任何投资建议,对此亦不做任何承诺和保证。