热门资讯> 正文
2020-04-15 22:04

原标题:美妆崛起、代工迎机遇 从申洲国际(02313)看代工企业竞争力 来源:国泰君安证券
国泰君安证券
本文来源微信公众号“猛哥看商业”,作者国泰君安分析师訾猛、彭瑛。
投资要点
投资建议:市场认为代工行业壁垒不高,相关企业没有竞争优势,长期业绩稳定性和天花板较低,因此不能给高估值。但我们分析了服装OEM巨头申洲国际和美妆ODM巨头莹特丽、科丝美诗等,发现这些巨头都在发展中积累了较强的研发优势、规模优势并与优质客户建立了长期稳定合作,从而实现比品牌更稳健的业绩增长。随着代工巨头的竞争优势不断被市场认可,公司估值也得到了数倍提升。
申洲国际(02313)15年稳健增长,竞争优势凸显驱动PE估值从5倍提升至30倍+。申洲上市时以低附加值的休闲服饰代工业务为主,市场没有认识到公司竞争力,因此PE中枢在5-10倍。2008年后行业面临冲击,公司重点发展高附加值的运动服饰业务,并延伸出面料ODM,与NIKE、ADIDAS、PUMA等巨头共享运动服饰红利。公司逆势增长并不断强化自身研发能力和效率优势,市场逐步认识到公司的竞争力,PE也从10倍提高至20倍。2014年来公司加速东南亚产能布局,显示一体化模式的优越性和可复制性,海外低成本劳动力进一步提高公司生产效率和盈利能力,PE估值也从20倍提升至30倍以上。
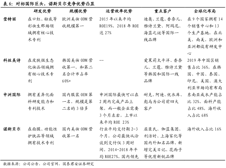
海外美妆ODM市场发达,龙头企业研发和客户优势显著。不同于其他代工行业,化妆品代工以ODM模式为主,产品配方研发由代工厂完成,代工厂就核心技术注册专利。因此美妆ODM龙头普遍重视研发,研发人员数量和研发费用率甚至高于品牌巨头。ODM龙头在核心品类都有自己的专利技术,比如莹特丽使用独家色彩维度技术和长效聚合物制造出了顶级唇彩,没有任何其他公司能够做到。因此莹特丽超过50%的营收来自于全球30强美妆集团,公司与前5大客户拥有超过15年稳定合作关系,莹特丽甚至还和雅诗兰黛成立了合资公司。
诺斯贝尔是国内美妆ODM龙头,竞争优势凸显,估值修复可期。公司面膜产能全球第一,营收规模国内第一,规模优势明显。公司的净利率10%+全行业领先,ROE20%+国内第一,运营效率优势凸显。公司以研发驱动,截至2019年受过高等教育的员工人数是同行的2-4倍,研发费用是同行的3-6倍。公司近年来在纳米速溶面膜、冻干粉等产品制备上取得了专利,始终处于行业领先水平。公司与屈臣氏、自然堂、佰草集、滴露等知名品牌长年稳定合作,完美日记等优质新锐客户占比持续提升,客户优势不断强化。随着公司竞争力逐步被市场认可,估值有较大修复空间。
风险提示:核心研发人员流失;化妆品行业竞争加剧、增长下滑等。
一、申洲国际:服装代工龙头,十年六十倍牛股长成
1.1.全球领先针织制造商,穿越周期稳健增长
申洲国际是全球最大的纵向一体化针织制造商之一,数十年稳健增长穿越周期。公司成立于1990年,初创期公司专注于日本市场的休闲服饰代工(OEM)业务,1997年公司与关键客户之一优衣库建立了合作关系,并持续至今。2006年,全球运动服饰之风兴起,公司适时与NIKE、ADIDAS、PUMA等头部运动品牌深化合作,分享运动服饰市场红利,并逐步发展出委托设计(ODM)业务,公司坚持新材料面料研发和先进设备引进不断强化竞争优势。2013年以后,公司为应对国内成本上涨压力并推动全球化布局,开始着眼海外产能布局并加速扩张,进一步提升生产效率。2018年公司进一步提出向自动化和信息化方向转型。受益于和大客户的稳定合作以及产能持续扩产,公司业绩实现了穿越牛熊的稳健增长,2005-2019年间,公司收入和净利润复合增速分别达17%和21%。目前,公司员工逾82700人,厂房占地面积逾525万平方米,每年生产各类针织服装约4亿件,年营收达227亿元,产品遍布中国内地、日本、亚太区及欧美市场。

申洲国际规模优势显著,营收远超同行。我们选取了目前在A股和港股上市的三家服装代工企业与申洲国际进行对比,分别是国际一线品牌衬衫制造商鲁泰A、拥有全球最大规模毛纺织服装产业链的企业如意集团、全球最大的女性内衣物料制造商超盈国际控股。2018年,申洲国际、鲁泰A、超盈国际控股、如意集团的总营收分别为209.7亿元(+15.8%)、68.8亿元(+7.3%)、28.3亿元(+20.1%)、13.3亿元(+11.3%),申洲国际规模是行业第二名的3倍多,规模优势明显。

1.2.核心优势:研发优势+成本优势+客户优势多位一体
申洲国际的纵向一体化模式有效缩短生产和交货周期,备受品牌商青睐。公司通过推行织造、染整、印绣、裁剪和缝纫四道工序合一的纵向一体化模式,在为品牌商提供完善周全服务的同时,又节省了从一个生产工序转移至另一生产工序的前置时间和物流成本,深受品牌商青睐。一般的服装OEM企业交付周期在3个月以上,国际服装OEM企业比较领先的交货期参考标准为30天,公司凭借纵向一体化模式最快可以实现15天从接单到交付全流程,海外工厂交付期也在45天以内并尝试35天交付,比国际标准整整缩短了一倍时间。
申洲国际持续研发创新,提高产品附加值。公司多年来不断夯实面料研发和工艺创新能力,提升技术壁垒,公司已经开发出超细晴纶及超细涤纶的保暖面料、针织仿真面料、功能性运动面料、利用各种功能性助剂处理的面料。公司的研发成果主要体现为专利储备,2016-2018年公司已获授权专利数量从163件增加至308件,其中新材料面料专利从69件增加至104件,设备工艺改造创新及制衣模板专利从94件增加至204件。通过自主研发项目转化的新产品数量也在不断上升,截至2018年,公司年均33个系列专利转化为产品,平均每一系列有25个品种,因此年均新产品约有825件。

申洲国际布局海外产能以强化成本优势,公司人均创利大幅领先。公司2005年起就在柬埔寨建设制衣厂房,受国内劳动力成本和环保要求逐步提高等影响,2012年前后我国纺织业部分低附加值业务开始加速向东南亚地区转移,公司从2014年起加大对越南和柬埔寨的产能布局,降低贸易风险的同时确保成本优势。2015-2018年公司面料产量从11.36万吨上升至18.6万吨,三年复合增速达17.9%,为公司的业务增长打下了良好基础。得益于不断优化的产能布局和生产效率提升,申洲国际人均创利逐年上升,2015-2018年复合增速达16.2%,2018年达5.5万元,远高于鲁泰A(3.3万元)、超盈国际控股(3.6万元)、如意集团(2.8万元)。


申洲国际盈利能力不断加强,在业内遥遥领先。随着纺织产业链的部分转移,国内龙头服装生产企业都在海外布局了产能,但申洲国际规模和运营效率优势显著,盈利能力行业领先。从毛利率看,2019年申洲国际、超盈国际控股分别为69.6%、75.2%,2019Q3鲁泰A、如意集团分别为69.5%、72.2%,可见申洲国际生产成本维持在较低水平。此外,申洲国际对费用管控更加有效,净利率遥遥领先,2019年达到22.5%,远高于鲁泰A(12.6%)、超盈国际控股(8.2%)、如意集团(8.5%)。

申洲国际产品类目逐步多元化,市场结构不断优化。公司创立初期绝大部分收入来自UNIQLO、伊都锦、伊藤洋华堂等日本服饰品牌与零售商,2006年公司开始加快开拓日本以外的客户合作。2006-2019年,在公司收入结构中日本市场收入占比从75.5%降低至15.6%,全球五大市场占比更加均衡,有效抵御单一市场风险问题。从品类来看,公司也从以休闲服饰为主转向以运动服饰为主、并新增内衣品类,2006-2019年,供公司运动服饰收入占比从15.6%上升至72%。

申洲国际与国际知名品牌长期紧密合作,客户优势不断强化。公司与日本知名休闲品牌UNIQLO已经维持了20多年的紧密合作关系,与NIKE、ADIDAS和PUMA三大运动巨头的合作也非常稳定,为了进一步绑定与优质客户的长期合作,公司甚至在2006-2007年先后为NIKE和ADIDAS建设了专用工厂和设计工作室。2012年,当公司的大客户NIKE推出针织跑鞋鼻祖Flyknit Racer,需要供应商为其生产Flyknit鞋面的时候,有供应商选择了放弃,但申洲果断决定为NIKE重金购入多台新的生产设备,此举不但强化了公司与NIKE的合作关系,也成为了公司后来业绩增长的重要驱动力。NIKE、ADIDAS、UNIQLO和PUMA一直是公司的前四大客户,收入占比近年来始终保持在80%左右,是公司业绩多年来稳健增长的关键支撑。

1.3.股价复盘:代工龙头竞争力凸显,PE实现数倍跃升
申洲国际于2005年11月24日在香港联交所挂牌上市,十四年来公司股价穿越牛熊,按照复权后的股价计算公司上市以来股价最高上涨达71倍,公司已经成长为千亿市值的明星公司。回顾公司的发展历程,其股价与估值进化史可以分为以下三个阶段:
(1)2005-2008年:公司上市时以休闲服饰代工为主,市场没有充分认识公司竞争力,PE中枢在5-10倍。服装OEM行业低端产能进入门槛较低,没什么技术壁垒,企业对上下游议价的能力较弱,导致当时市场对服装OEM企业给予较低PE估值。公司上市之初大客户是优衣库,附加值相对较低的休闲服饰收入占比达81%,因此这一阶段市场给予公司的PE估值在5倍左右。随着2006年运动服饰风兴起,公司在2006-2007年先后为NIKE、ADIDAS两大客户建设专用工厂和设计工作室,市场认识到公司和运动巨头的深度合作关系有望在未来为公司打开新的成长空间,因此给予公司的PE估值逐步提升到10倍+。2008年受全球金融危机的影响PE再度回落到5倍以下。
(2)2009-2013年:申洲国际在金融危机中逆势扩产,竞争优势逐步被市场认可,PE提升至20倍。2008年全球金融危机肆虐,中国纺织服装出口型企业遭受严重打击,部分小企业的退出加速了行业整合。2009年,在纺织服装行业仍然低迷之时,申洲国际逆势扩大产能抢占市场份额,在宁波新建的织造工业园区和在安庆与衢州建设的制衣生产基地全部投入使用。同时,集团产品结构进一步优化,高附加值的运动服饰收入占比超过50%,订单增长使得生产设备利用率提高,2009年公司净利率大幅提升6个百分点至20.5%,PE也从低点回升至11倍。2012年,公司承接NIKE Flyknit订单是一大转折点,这项新技术的推出成为NIKE和公司业绩增长的重要驱动力,也让公司与NIKE实现更深度的绑定。市场在公司的逆势增长中认识到公司的竞争优势和护城河,给予的PE也逐渐从10倍提升至20倍。
(3)2014年至今:申洲国际加速海外扩产并实现盈利,成本优势加强净利率进一步提升。2014年以来公司加速在越南的产能布局,2019年越南面料产能已占总产能45%以上,越南成衣工厂也在正式启动后的第二年即实现盈利。成衣制造属于劳动密集行业,海外劳动力成本低成本优势使得申洲的净利率进一步提升,从2016年的19.5%上升至2019年的22.5%,同时也彰显了申洲强大的管理能力。市场进一步认可了申洲国际的长期竞争力和护城河,公司PE估值从20倍进一步提升至30倍。

二、化妆品行业加速成长,ODM龙头优势渐显
2.1.化妆品行业蓬勃发展,ODM市场快速扩容
中国美妆个护行业蓬勃发展,增速领先成熟市场。根据欧睿统计,2013-2018年全球美容个护市场规模复合增速为1%,而同期中国美容个护市场规模复合增速为9%,增速快于全球市场,且国内化妆品行业增速自2016年开始持续提升,2018年已达12.3%。2018年中国美妆个护市场已经占全球市场规模的12.7%,成为仅次于美国的全球第二大市场。

需求增长驱动全球美妆ODM市场快速扩容,中国美妆ODM市场增长强劲。根据360 Research Report统计,2014-2018年全球化妆品OEM、ODM市场规模保持了年化15%的快速增长,而Adroit Market Research预测,虽然全球经济增长放缓,但2019-2025年全球美妆OEM、ODM市场规模仍将保持5.3%的复合增速,有望在2025年达到772亿美元,其中ODM占比超过60%。根据《2019年中国化妆品ODM行业现状调研与发展机遇分析报告》,2013-2017年中国化妆品ODM行业营收复合增速为16%,其中2017年行业增速已提升至18%,考虑到国内化妆品行业正处于加速成长的红利期,我们预计国内化妆品ODM行业有望维持快速增长。

2.2.海外美妆ODM市场发达,龙头企业优势尽显
海外ODM行业发展成熟,龙头企业规模和客户资源优势凸显。化妆品OEM/ODM行业在海外成熟市场非常发达,龙头ODM企业营收体量大、品类覆盖全面、全球化布局、与国际顶尖品牌长期合作,竞争优势显著。以韩国龙头企业科玛和科丝美诗为例,2018年公司营收分别为80亿元和75亿元,公司业务板块均涵盖护肤、彩妆、个护等全品类,两家公司以韩国为起点,后在中国、印尼和泰国等多个亚太国家和地区布局了生产基地,公司合作的客户既包括爱茉莉太平洋、雪花秀、后等韩国一线品牌,也包括雅诗兰黛、兰蔻、迪奥等欧美一线品牌。而欧洲的ODM龙头莹特丽,公司2018年营收54亿元,公司由最早专精粉类产品,到收购笔类、美甲类、瑞士CRB护肤品业务逐步成长为品类完善的化妆品ODM企业,现在莹特丽超过50%的营业额来自于全球30强美妆集团中的26家,与前5大客户拥有超过15年的合作关系,莹特丽还和雅诗兰黛成立了合资公司。而中国的ODM龙头诺斯贝尔成立时间相对较晚,公司目前主营面膜、湿巾、护肤品及无纺布制品,相比于国际化妆品ODM巨头,诺斯贝尔面膜产能全球第一但总营收规模全球第四,目前营收约为前三名的1/4-1/3,未来仍有极大成长空间,品类拓展也极具潜力。


海外化妆品ODM龙头注重产品研发,研发能力构筑竞争优势。不同于其他代工行业,化妆品代工以ODM为主,ODM模式下产品配方研发由代工厂完成,代工厂掌握了生产过程中的关键技术、并就核心技术注册了专利,因此海外ODM龙头普遍重视研发投入。比如科丝美诗在中国上海、新泽西州、泰国和印度尼西亚雅加达等地建设海外研发中心,公司有500多名研究人员中在员工中的占比超过30%。而从研发费用率看,欧洲ODM龙头莹特丽的研发费用率高于欧莱雅和雅诗兰黛,国内ODM龙头诺斯贝尔的研发费用率也高于国内美妆企业。从专利技术储备看,ODM龙头在核心品类都有自己的专利技术,以莹特丽为例,公司在口红领域的专利技术使得其生产的口红在显色度高的同时持久度和滋润度也高,莹特丽使用独家的色彩维度技术和长效聚合物制造出了顶级唇彩,目前没有任何其他公司能够做到。


海外化妆品ODM龙头持续兼并收购,拓展品类同时扩大规模优势。美妆ODM行业兼并整合频繁,2013年科丝美诗通过收购欧莱雅旗下俄亥俄州的索伦工厂,正式打开美国市场;2017年公司又收购新泽西的ODM厂家NU-WORLD,提升彩妆生产能力,并提高在北美的市场份额。2016年韩国科玛接连收购美国化妆品ODM厂家PTP和加拿大OEM/ODM公司CSR,在自有护肤产品优势的基础上,迅速拓展彩妆品类,开拓海外市场。莹特丽于2004、2007年分别收购INTERFILA 、玛莎姿两家铅化妆笔公司,扩大彩妆笔产能;2006年公司又收购瑞士著名护肤品研发公司CRB进军护肤品市场;2017年,再次通过收购Cosmint扩大护肤、个护品类优势。海外龙头通过收购同类企业不断拓展品类开拓市场,并贡献新的增长点。

2.3.诺斯贝尔全球第四中国第一,竞争优势逐步强化
诺斯贝尔面膜产能全球第一,营收规模和运营效率优势明显。诺斯贝尔成立于2004年,是一家集研发、设计、制造于一体的专业化妆品代工企业,主营面膜、湿巾、护肤品及无纺布制品。2019年4月青松股份正式收购诺斯贝尔90%的股权顺利切入高增长化妆品市场。公司日产面膜650万片,产能位居全球第一,国内市场份额预计在40%左右。从营收规模看,2018年诺斯贝尔营收近20亿元,国内美妆代工行业仅3家企业营收超10亿元,行业第六名的企业2018年营收仅2.3亿元,诺斯贝尔规模优势明显。全球美妆ODM市场规模占化妆品行业总规模的11%,我们按照10%的占比估算2018年国内美妆ODM行业规模约为410亿元,对应诺斯贝尔市占率仅4.8%,仍有极大提升空间。受益于规模和运营效率领先,公司的净利率水平全行业领先,ROE也仅次于国际巨头莹特丽处于国内领先水平。尽管2017年以来公司扩产能初期利用率较低和环保投入增加导致净利率和ROE有所下滑,但是随着近年来产能利用率回升,预计公司ROE未来有望逐步回升到25%左右的水平。


诺斯贝尔研发投入国内领先,在面膜、护肤品等领域研发能力出众。诺斯贝尔是集研发、设计、制造于一体的专业化妆品ODM生产企业,公司始终注重研发能力积累,与其他上市的美妆ODM企业相比公司受过本科及以上教育的员工数量达到203人,是同类公司的2-4倍。而从研发费用的角度看,诺斯贝尔2019年研发费用为6436万元,不仅是同类公司的3-6倍,甚至比A股上市的品牌公司研发投入略高。公司的研发实力主要体现在专利储备,2013年,诺斯贝尔独家与奥地利兰精公司合作推出了“轻透、隐形、安全、环保”的天丝面膜,带给消费者全新的护肤体验,对国内面膜市场产生了革新性的影响,近年来又推出了生物质石墨烯面膜、纳米速溶面膜等新技术。2018年以来公司加大了对护肤品的技术研发,在冻干粉、精华液等最受欢迎的产品领域取得了技术突破。2016-2018年公司60%以上的营收均来自于面膜,但随着公司在护肤品尤其是功能性轻医美技术领域取得突破,公司护肤品收入高速增长,占比也从2017年的11.3%迅速提升至2019H1的20.5%。


公司绑定优质国内外品牌长期稳定合作,新锐品牌占比提升客户优势不断强化。屈臣氏是公司初创期的大客户,公司从2008年开始与屈臣氏合作,到目前为止已经稳定合作超过12年,另外伽蓝集团、上海家化、利洁时、GAMA集团等优质国内外客户也是公司稳定合作的大客户,近3年来公司前十大客户基本没有变化。由于海外美妆ODM行业非常发达而且消费者对于美妆产品存在一定的崇尚国际品牌倾向,因此一般情况下海外品牌很少使用内资代工厂,但公司凭借强大的研发实力和规模优势,2018年公司新增了爱茉莉、玫琳凯、安利等优质国际品牌客户,2019年又争取到了和国内最知名的新锐品牌完美日记、花西子、HomeFacial Pro、辛有志等品牌的合作客户,客户优势不断强化。2018年诺斯贝尔前五大客户分别为屈臣氏(16.17%)、伽蓝集团(10.32%)、御泥坊(8.07%)、利洁时(4.41%)和植物医生(4.32%),我们预计在新锐品牌高速增长的趋势下,公司新锐品牌客户收入占比已经超过10%。


诺斯贝尔竞争优势凸显,估值修复可期。综合以上分析,对标诺斯贝尔和国际ODM巨头,诺斯贝尔在研发、规模、运营效率和客户资源等方面都具备竞争优势,未来有望逐步成长为国内美妆ODM行业巨头。公司当前股价对应诺斯贝尔2020年PE仅12X,申洲国际和科斯美诗等在卫生事件影响大盘下跌前PE普遍在30X以上,随着诺斯贝尔竞争优势逐步被市场认可,未来PE估值有极大提升空间。

三、投资建议
投资建议:市场认为代工行业壁垒不高,相关企业没有竞争优势,长期业绩稳定性和天花板较低,因此不能给高估值。但我们分析了服装OEM巨头申洲国际和美妆ODM巨头莹特丽、科丝美诗等,发现这些巨头都在发展中积累了较强的研发优势、规模优势并与优质客户建立了长期稳定合作,从而实现比品牌更稳健的业绩增长。随着代工巨头的竞争优势不断被市场认可,公司估值也得到了数倍提升。重点关注具有研发能力、运营效率和客户优势的ODM龙头,青松股份收购诺斯贝尔90%股权顺利切入美妆ODM行业,建议增持:青松股份。

四、风险提示
1、核心研发人员流失导致研发能力下降;
2、行业竞争阶段性加剧导致公司盈利能力下降;
3、化妆品行业整体增长放缓等。