简体
  • 简体中文
  • 繁体中文

热门资讯> 正文

此次金融风暴会否再现“雷曼”?美国大型金融机构现状与08年对比

2020-03-26 08:52

我们认为判断美国本轮是否会有大型金融机构陷入危机,对资本市场比较重要。回顾08年,雷曼倒闭导致美国股市新一轮下跌。如果本轮再次出现“雷曼”,现在只是下跌的中途;如果不出现,美国股市未来风险会小些。我们研究的判断:明显好于08年,很大概率不会出现“雷曼”。

01美国大型金融机构的资产结构变化:与08年危机时比较分析

1.1危机后总体资产结构:投资类占比提升

美国银行业资产结构调整,从美国银行业资产结构看,贷款占比资产比例呈现先下行再稳步上行的趋势,证券投资类的资产占比在不断上升。贷款占比总资产比例从2007年60.7%下降到危机时56.9%,最低下降到53.4%,随后缓慢上升到2019年56.4%。而投资类占比则从08年14.7%的低位上升到2019年21.4%。

美国八家系统重要性金融机构的资产结构趋向均衡。一方面,传统商业银行的贷款差异逐步缩小。如富国银行危机前贷款保持较高占比,收购美联银行后,体现为贷款占比的缓慢下行和投资类占比的提升。而摩根大通危机后则是主动降低投资占比并缓慢提升贷款占比水平。另一方面,由投资银行转化而来的银行贷款占比缓慢提升,如高盛集团和摩根斯坦利。

1.2 投资端结构:国债和MBS为主,企业债和权益类下降

银行投资结构变化,危机后对于MBS和国债的增持成为推升美国银行业投资类资产占比上升的主要原因。国债占比总资产从08年0.42%的低位上升到6%,MBS从15.6%的占比上升到22.8%。

在传统四大商业银行中,MBS和国债一直是投资重点,且企业债和权益类资产的投资下降明显。以投资端规模最大的美国银行和摩根大通为例,美国银行危机后MBS占比上升至2018年53%,国债占比则稳定在15%左右;危机后,美国银行对于企业债和企业贷款相关投资明显减少,占比从2007年15%下降至4%。从摩根大通的债券投资结构看,MBS和国债合计占比总投资规模超过50%。从其他资产类别看,企业债和权益类资产在投资中占比有明显下行,从08年分别占比14.3%、16.5%下降至2019年2.6%、9.5%。

银行投资结构呈现资管的特征,具有多元化、全球化的趋势, MBS仍是投资主体。道富在07-08年投资端结构中占比较高的是ABS和MBS,占比投资端资产比例为19%、16%。危机后,道富集团投资端资产结构呈现多元化的发展趋势,ABS、CMO、企业债和货币市场共同基金的占比在下降,MBS的占比在提升,外国债务的占比也提升至13%。纽约梅隆银行早期在投资端主要是MBS类资产,危机后加大美国国债的投资占比,同时提升外国担保和超主权债权资产的比例。

投资银行转化而来的大型金融机构的企业债和衍生品投资有所下降,但仍以国债和机构债为主。08年金融危机后,摩根斯坦利和高盛集团转为银行控股公司,从其投资端结构变化看:摩根斯坦利对MBS、企业债和衍生品的投资占比有减少、增加了国债和公司权益类资产的投资占比。

1.3 贷款结构分析:一般工商业贷款增加

从整个行业的贷款细分情况看,08年后一般工商业贷款和除按揭以外的其他个人贷款占比是缓慢上升的。地产相关贷款占比从2007年60.5%的高位降低至2019年48%。而一般商业和工业贷款、个人贷款占比则分别从2007年的18.2%、13.4%提高至2019年的21%、17.5%。

八家大型银行的贷款结构中,一般工商业企业信贷增加。08年金融危机后,银行对个人住房相关贷款支持力度下降,转而支持一般工商业企业的信贷,如美国银行对于一般工商业贷款支持从2009年占比贷款24.5%上升到2019年43.8%,花旗银行从2009年24.8%上升到2019年44%。商业地产、信用卡、其他消费贷等贷款的占比危机后则一直保持在相对稳定的水平。

相比07-08年,大型银行的风险偏好在下降,各类银行的资产配置趋向均衡,房地产的关联度下降。

02现在美国大型银行持有的“有毒资产”有多少?

金融机构持有的资产里,目前市场担忧有两块风险,一是杠杆贷款及其资产证券化产品(CLO);二是资本市场相关的金融产品。我们对其进行初步研究。

2.1次级抵押贷款证券化和杠杆贷款资产证券化

8年金融危机的产生不光有底层资产(次级按揭贷款)的问题,也有多重证券化产品创新的问题。根据InsideMortgage Finance报道,美国2006年新发放抵押贷款中,优级、次优、次级贷款的占比分别达到36%、25%、21%,次级贷款存量占比从2001年5.6%上升至2006年20%。而同时,基于MBS的二次甚至N次资产证券化扩大了金融风险的传染性。由于中间段级 MBS信用评级相对较低(风险较高), 金融机构进一步以此为基础进行新一轮证券化,创设了系列CDO、CDO平方、CDO立方等产品,加剧了金融风险的传染性。

金融机构成为最终风险承担者:一方面自身持有的优先级产品面临损失,另一方面表外持有中间级和股权级MBS和CDO发生更大程度的缩水,造成金融机构的不良贷款比重大幅上升。

杠杆贷款及其资产证券化产品(CLO)是目前潜在风险点。近年来全球杠杆贷款市场发展迅速,相关资产证券化产品也得到快速发展(CLO)。杠杆贷款是一种向高杠杆(非投资级)公司发放的高风险贷款,但其较高收益债有优先和担保两大缓冲垫。CLO是一种以杠杆贷款为底层资产的结构化融资工具,属于CDO的一种。全球低利率的大环境下,杠杆贷款市场发展迅猛,目前已取代高收益债券成为主要的投机级市场。

美国的现状。美联储最新的金融稳定报告,截止2018年底,美国杠杆贷款余额约为1.15万亿美元(约占GDP的5.5%),CLO持有量大约是6169亿美元(约占GDP的3%)。

2.2 大型银行杠杆贷款及CLO风险敞口有多大?

本轮银行在杠杆贷款及相关CLO(贷款抵押债券)上的风险敞口相对可控。08年,次级抵押贷款证券规模大约在8400亿;目前,杠杆贷款资产证券化产品(CLO)持有量大约是6000-8000亿;悲观假设,规模接近。本轮,金融机构持有的比例和结构好于08年。

与08年的对比分析。一是从银行自身报表看,大型银行对于杠杆贷款和CLO的投资比例少、等级优。银行投资非投资级别信贷会增加资本消耗,且受到《沃尔克法则》的限制,银行投资CLO和杠杆贷款的比例很小,即使有投资,也是投资于AAA/AA级别,这部分违约率极低(即使在08年金融危机的时候)。二是CLO和08年危机时以按揭贷款为底层资产的CDO风险本质存在不同。杠杆贷款的发放受到OCC、美联储和FDIC的共同监管,而当时美国的住房抵押市场不受监管。同时如今的CLO市场在范围和复杂度方面都不及次级贷款市场,风险传染力度不及08年次级贷款市场那么强。同时即使在最悲观情境下,CLO违约率也较同等级的公司债较低。

2.3 金融市场巨幅波动下,银行对衍生品和资本市场的敞口有多大?

危机后,与利率、汇率、股票等相关衍生品敞口持续下降。大型银行利率、汇率、股票等相关衍生品资产占比较08年也是有明显下行,我们判断衍生品风险的敞口也较小。危机后的系列监管加大了对银行金融机构自有资本投资相关衍生品的限制,以降低金融传染和系统性风险。

金融监管限制对私募股权基金和对冲基金的投资。危机后,加强政府对投资银行的监管成为共识。2010年7月,美国推出了《多德-弗兰克法案》,其要点包括扩大监管机构权力、设立新的消费者金融保护局和采纳“沃克尔法则”(Volker Rule)。

03美国大型金融机构抵御风险能力较08年大幅提升

3.1银行“资本”抵抗风险能力增强50%以上

3.1.1 资本结构的夯实:从数量到质量

金融危机后,资本的监管明显升级。2008年前后,银行资本监管制度正从巴塞尔协议Ⅰ向巴塞尔协议Ⅱ过渡,欧盟、日本、加拿大等已经开始实施协议Ⅱ,而美国由于国内金融监管当局、金融机构、政治集团等利益交织,直至2007年7月才同意接受巴塞尔协议Ⅱ,美国版本的巴Ⅱ规定银行可分类实施新协议,其中核心银行从2009年开始实施高级法。当前美国银行资本监管则是《多德-弗兰克法案》与巴塞尔协议Ⅲ的结合,较2008年有着量与质的提升。

资本数量的升级:1、资本充足率要求提高。新协议对核心一级资本充足率的要求从2%提升至7%,一级资本充足率由4%至8.5%,资本充足率由8%提升至10.5%。2、杠杆率方面,美国国内要求高于巴Ⅲ,美国是使用杠杆率监管指标较早、时间较久的国家之一,1933年,监管当局即对银行资本监管要求资本调整后风险资产不低于 1/6;1981 年美联储和货币监理署制定了最低杠杆率标准:跨国银行的最低杠杆率逐家确定,地区性银行最低为 5%,社区银行最低为 6%,适用于国民银行、州会员银行和银行持股公司。

资本质量的提升:1、分子端的大幅夯实(资本),包括《多德-弗兰克法案》要求大型银行在五年内将信托优先债券从一级资本中逐步剔除,巴Ⅲ对资本金的定义更严格,剔除了商誉,债务工具、贷款和应收款、股票、自用资产和投资性资产的未实现损益,尤其是商誉的剔除,较大力度做实了核心一级资本。2、分母端考虑的风险更为全面(加权风险资产),相较巴Ⅰ,后续协议将风险由信用风险扩大到市场风险、操作风险以及利率风险。3、计量风险方法要求也有所提高,美国核心银行于2009年开始实施高级法。

总体来看,美国虽然发挥自由裁量权,较国际协议降低其大型金融机构监管成本,但纵向来看,其资本的监管无论是数量还是质量,从2008年至今是在提升的。

3.1.2资本抵抗风险能力增强

核心一级资本充足率较2008年增幅30%:随着美国经济复苏,美国银行通过扩大利润留存主动增加资本,核心一级资本充足率从2008年7.5%上升至2019年9.7%,总资本充足率从2008年12.8%提升至2019年14.6%。

3.2 不良情况和拨备情况:抵抗风险能力提升40%-100%

由于信贷结构的调整,美国银行业自危机后降低了房地产信贷占比,增配受经济周期波动影响较小的个人信贷,行业整体抗风险能力有所提升:一方面,经过2008年危机后,行业及时处置不良资产。同时,信贷结构的调整提升行业抵御风险的能力,我们假设此次流动性危机扩散到信用危机,各行业有风险的信贷占比总贷款变动幅度与2008年变动幅度相当(有风险的信贷以逾期90天以上为主),基于当前的信贷结构,测算得有风险信贷占比将上升2.14个百分点,较2009年2.47%的升幅降低了0.33个百分点,行业对风险的抵抗能力有所提升。

拨备的提升。行业整体提升幅度在40%-100%,当前覆盖率水平在110%-150%,其中资产规模在1亿-100亿的中小型银行提升最多,提升幅度100%。

3.3美国银行业盈利能力的持续性好于08年

伴随监管放松和减税推动,18年银行盈利能力已经恢复至危机前水平。2016年以来美国经济呈现加快复苏态势,同时美联储开启加息和缩表进程,对美国银行业净息差的提升产生较大影响。同时在监管放松和减税政策的推动下,银行盈利能力有了明显恢复。

杜邦分析:盈利的可持续性源于ROA,而不是杠杠。危机后在资本监管不断趋严的背景下,杠杆乘数维持在平稳的水平,ROE的稳定回升主要源自ROA的回升。通过对ROA进一步细拆,ROA的上行部分来自净利息收入的贡献,同时经济好转伴随企业盈利修复,进一步推动银行的资产质量的修复,从而使拨备计提力度减弱,很大程度正向贡献ROA。此外,运营效率的提升带来营业支出的下降也是拉升ROA的重要因素。

后续预计ROE一定程度有回落,幅度或好于2008年。

04美国流动性管理能力与08年的对比:大幅度改善

大型金融机构做的是“期限错配”的业务,危机爆发的起源一般是流动性风险,尤其是机构的流动性。我们对美国银行业的流动性状况进行判断。

银行负债端较2008年明显改善。1、稳定性较好的存款占比较危机前提升近16个百分点。危机后,银行纷纷重组业务条线,严重依赖批发性同业负债(尤其是短期市场融资)的银行转向稳定性较强的存款负债方式,。从美国四大行负债端的存款占比看,负债端结构均表现出存款占比的提升,行为是一致的。2、从存款细分结构看,非交易账户存款占比上升幅度更大。交易账户存款(Noninterest-bearing Deposit)占比提升9个百分点,上升至2019年占比19.1%;非交易账户存款占比提升11.9百分点至占比19.1%。

银行对于高质量流动性资产配比在增加。高质量流动性资产从危机时占比总资产6%的水平提升至2019年3月的20%。自2015年以来,监管机构要求某些银行持有最低水平的高质量流动资产,以防止导致2007-08金融危机的严重流动性短缺。

流动性指标分析:大幅转好。1、贷存比下降近15个百分点至72%,随着存款占比上升,银行贷存比相应下降,资产负债期限错配程度明显缓解,有助于增强银行应对短期流动性冲击的能力,也可以降低金融体系内部相互关联性与风险传染性。2、其他流动性指标情况,LCR指标在2016年即满足100%的要求。HQLA总额自2008年开始大幅增加,随后维持上升趋势,在2016年适用规则覆盖银行的LCR比值全部达到100%标准,此后HQLA占比总资产维持在相对稳定的高位水平。

05从监管环境和业务模式看银行经营方式的变化

政府和企业部门杠杆率在持续攀升。08年危机后,居民部门的杠杆水平有一定下行,但政府和企业部门的杠杆率在持续攀升,美国政府部门杠杆率从08年66.3%上升至2018年98.3%,企业部门杠杆率从危机后10年最低66.1%上升至74.4%。同期发达经济体政府部门、企业部门杠杆率水平为72.9%、98.3%。

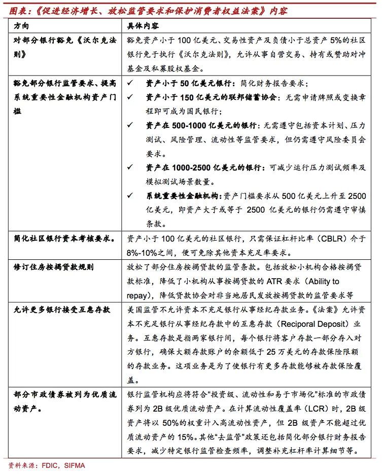
监管环境:危机后全面强化的金融监管和后危机时代的金融“去监管”。18年《法案》签署,使得银行业监管呈现结构化放松,但放松只是刚开始。1、中小银行最为受益,其监管负担将不同程度降低。2、刺激按揭贷款增长,推升美国房市。3、一定程度上鼓励金融创新,银行收入来源更多元化。

危机后美国银行业业务模式的变化:杠杆降低、回归本源。危机前,欧美大型银行业务模式逐步由“购买与持有”转向“发起与分销”模式,在资产负债表中体现为交易性资产和批发性负债占比上升,在利润表中体现为净利息收入占比下降,交易性收入占比上升。

危机后银行面临更高的资本金要求和杠杆率要求,风险偏好整体下移。巴塞尔协议III对银行杠杆和流动性错配施加了更严格的限制,为达到巴塞尔Ⅲ规定的资本充足率和杠杆率监管要求,全球银行业通过发行资本工具、降低分红比例、处置不良资产、降低资产增速,甚至收缩资产等多种手段,提高资本充足率、降低杠杆水平。

危机后美国银行业集中度提升。危机以来,美国银行业并购重组大幅增加,行业结构持续集中优化。2007年,美国银行数量为7420家,2018年降至5406家,降幅为27.1%。2007年,美国前五大银行资产在总资产中的占比为36.5%,2018年攀升至43.0%。

美国银行业的二元化特征。1、联邦银行占比提升。2、规模分布呈现二元化。3、外资银行占比下降。

小结:08年危机之后,美国大型金融机构业务模式回归传统商业银行业务,风险偏好下降,系统稳健性提升。

06结论

我们从四个维度判断美国大型金融机构目前的风险状况,分析方法是与07-08 情况,做历史对比。我们认为,美国大型金融机构信用风险和流动性风险要明显小于08年,抵御风险能力分析同时大幅度增加,本轮出现“雷曼“是小概率事件。

 

 

风险及免责提示:以上内容仅代表作者的个人立场和观点,不代表华盛的任何立场,华盛亦无法证实上述内容的真实性、准确性和原创性。投资者在做出任何投资决定前,应结合自身情况,考虑投资产品的风险。必要时,请咨询专业投资顾问的意见。华盛不提供任何投资建议,对此亦不做任何承诺和保证。