简体
  • 简体中文
  • 繁体中文

热门资讯> 正文

达里奥反击爆仓谣言,抛出业绩直面质疑

2020-03-18 18:17

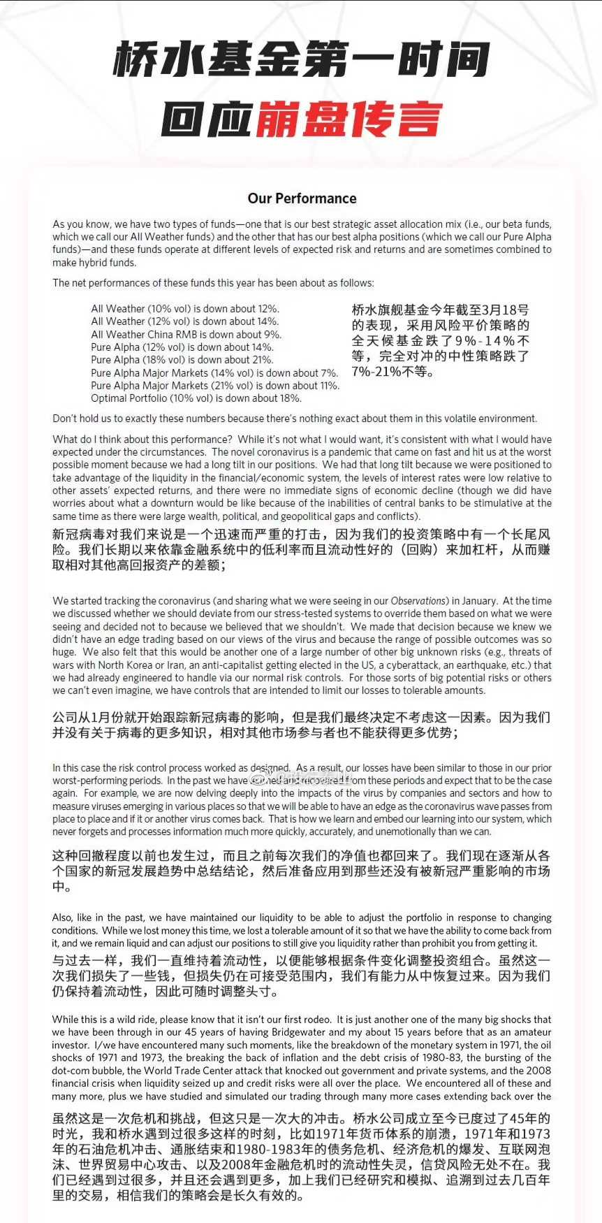
新浪报道,近两天一封关于全球最大对冲基金桥水爆仓猜测的邮件在坊间盛传,达里奥迅速通过向投资者发送的《每日观察》报告予以反驳,不仅直接抛出了旗下基金今年的净表现,并就基金策略做出了解释。

全球最大对冲基金桥水基金创始人、联席首席投资官雷·达里奥周三在向投资者发送的《每日观察》中回应了近日市场关于该基金表现愈演愈烈的质疑。

达里奥一开始就直接抛出了旗下基金今年的净表现,反驳关于该基金遭遇生存危机的猜测。

All Weather (10%波动率)下跌约12%。

All Weather (12%波动率)下降了约14%。

All Weather China RMB已经下跌了约9%。

Pure Alpha (12%的波动率)下跌了约14%。

Pure Alpha (18%波动率)下跌了约21%。

Pure Alpha Major Markets (14%的波动率)下跌了约7%。

Pure Alpha Major Markets (21%的波动率)下跌了约11%。

Optimal portfolio (10%的波动性)下跌了约18%。

他表示,虽然这样的表现“不是我想要的,但这与我在当前情况下的预期是一致的”。

 

对于旗下基金为何会大幅下挫,达里奥解释道,“新型冠状病毒是一种迅速蔓延并在最糟糕的时刻袭击我们的流行病,因为我们仓位向长期倾斜,以便我们能够利用金融/经济体系的流动性,利率水平相比其它资产的预期回报率偏低,以及没有经济下滑的即刻迹象(虽然我们确实担心经济低迷会是什么样子,因为存在财富、政治和地缘政治差距和冲突,使得央行在此期间缺乏刺激经济的能力)。”

接着,他为这些基金的操作进行辩护,称“我们从1月开始追踪新冠病毒(并分享我们的观察结果)。当时,我们讨论了是否应该偏离我们的压力测试系统,根据我们看到的情况而忽视这一系统,我们决定不这样做,因为我们认为我们不应该这样做。我们之所以做出这个决定,是因为我们知道,基于我们对病毒的看法,我们没有优势交易,而且考虑到可能的结果如此之多,我们也觉得这是其它一系列重大未知风险(例如,与朝鲜或伊朗的战争威胁、一个反资本主义者当选美国总统、网络攻击和地震等等)中的一个。我们已经通过正常风险控制方面的设计来处理这个问题。对于那些巨大的潜在风险或其它我们甚至无法想象的风险,我们有控制措施,旨在将我们的损失限制在可承受的范围内。在这种情况下,风险控制程序按照设计运作。因此,我们的损失与之前表现最差时期类似。”

达里奥还表达了对未来的信心,称“过去,我们从这些(表现最差的)时期中汲取经验并走了出来,未来预计还会这样。例如,我们正在按照公司和部门来深入研究病毒的影响、以及评估病毒在疫情爆发地区影响的方法,从而在病毒从一个地方传播到另一个地方、乃至其或者另外一种病毒日后卷土重来之时,我们就能拥有优势。这就是我们学习的方式,并将我们的学习嵌入到我们的系统中,这个系统永远不会忘记,而且能比我们更快、更准确、更冷静的处理信息。”

随着全球市场近期因新冠病毒疫情剧烈震荡,甚至不断上演史诗级的惨烈跌势,达里奥在上世纪90年代率先提出风险平价策略似乎失灵,桥水和AQR旗下的风险平价基金上周大度下跌。

风险平价基金根据资产的波动率属性来配置风险,根据风险分配他们的投资组合,关注重点在于各个资产间的风险关联度和历史关系,并通过配置资产来达到平衡各类资产的风险组合的终极目的。然后,它也会加一些杠杠,来撬动风险较低的资产,这些资产通常是债券。同时,这类配置风险的方式严重依赖各资产间的历史数据和历史关系,并会根据风险变化情况,自动重新配置资产,以达到风险配置再平衡的目的。

批评这一策略的人士质疑它在市场全面崩盘时的表现,近期市场就出现了类似的市场现象。

而在多国股市屡次触及熔断之后,各国纷纷发布股票卖空禁令,法国、意大利、西班牙和比利时四国周二也加入了这一队伍。对于在经济低迷时做空以赚取利润的对冲基金来说,这不是个好消息。

有报道称,根据3月9日至12日的监管数据,桥水才斥资140亿美元押注欧洲股票空仓。

在这样的背景下,市场对桥水旗下基金疑虑犹如雨后春笋般破土而出。坊间甚至传出了关于该基金爆仓猜测的邮件,据说在华尔街广为流传。不过有分析师对这封信件的真实性提出质疑,称无法确认消息的来源。

 

风险及免责提示:以上内容仅代表作者的个人立场和观点,不代表华盛的任何立场,华盛亦无法证实上述内容的真实性、准确性和原创性。投资者在做出任何投资决定前,应结合自身情况,考虑投资产品的风险。必要时,请咨询专业投资顾问的意见。华盛不提供任何投资建议,对此亦不做任何承诺和保证。