热门资讯> 正文
2020-03-16 08:42

文:恒大研究院 任泽平 熊柴 孙婉莹 梁颖
李晓桐、姜文镪、李博、辛悦对本文有贡献
导读
面对疫情全球大流行、国际金融海啸、中美贸易摩擦、转型升级等重大挑战,我们旗帜鲜明倡导“新基建”,引发了社会各界大论战,资本市场反响强烈,这是市场和投资者在投票,但也有不少反对声音和误解。总体上这些讨论是客观理性的,推动了认识深化、公共政策形成以及社会进步。
“新基建”将点亮中国经济的未来,提振各方信心,是应对疫情、经济下行和推动改革创新的最有效办法。正成为朝野共识,中央密集点名,地方纷纷发力,市场普遍响应。
良剑期乎断,不期乎镆铘;良马期乎千里,不期乎骥骜。
中国经济正迈向高质量发展,新时代需要新基建。从需求侧,新基建有助于稳增长和稳就业,服务于消费升级,更好满足人民美好生活需要。从供给侧,新基建为中国创新发展,特别是抢占全球科技创新至高点创造基础条件。
当然要把好事办好,真正起到惠民生、稳增长、补短板、调结构、促创新的重大作用,防止“新瓶装旧酒”“重走老路”“四万亿重来”,避免沦为又一次纯粹货币超发的饮鸩止渴。
我们正站在全球金融危机的边缘,疫情全球大流行只是导火索,根源是货币长期超发的全球经济金融社会脆弱性。2008年国际金融危机至今,12年过去了,美国欧洲主要靠量化宽松和超低利率,导致资产价格泡沫、债务杠杆上升、居民财富差距拉大、社会撕裂、政治观点激化、贸易保护主义盛行。从金融周期的角度,这可能是一次总的清算,该来的迟早会来。
因此,这一次应对要以货币政策为辅、财政政策为主,财政政策又应以新基建和减税为主,具有很强的带动效应、放大效应和乘数效应。
有鉴于此,本文旨在客观专业系统深入研究中国新基建的内涵、潜力、影响及建议。治国有常,利民为本。
目录
1 当前中国基建的国际比较
1.1 总体:中国基建助力世界工厂地位
1.2 经济基建:总量居前,但人均水平和质量不高
1.3 社会基建:与美日等差距较经济基建更大
2 新基建的内涵与意义
2.1 内涵丰富:符合未来新时代经济社会发展需要
2.2 意义重大:惠民生、稳增长、补短板、调结构、促创新
3 新基建空间巨大、带动效应明显
3.1 新一代信息技术:万物互联、赋能未来
3.2 特高压:建立能源互联网的关键一环
3.3 充电桩:服务新能源汽车,助力汽车强国梦
3.4 城际高铁轨交:推进城市群一体化、都市圈同城化
4 政策建议
4.1 新地区:在人口流入的城市群都市圈适当超前基建,最大化经济社会效益
4.2 新主体:进一步放开基建市场准入,对民间资本一视同仁
4.3 新方式:规范推动PPP引入私人资本,对信息类新基建给予专项配套政策支持,注重科学规划和分步实施
4.4 软基建:推进深层次体制机制改革,提高治理能力优化营商环境
正文
1 当前中国基建的国际比较
1.1 总体:中国基建助力世界工厂地位
基础设施指为社会生产和生活提供基础性、大众性服务的工程和设施,是社会赖以生存和发展的基本条件。国际上对基础设施的定义共分为三层:狭义指交通运输(铁路、公路、港口、机场)、能源、通信、水利四大经济基础设施,更宽松的定义包括了社会性基础设施(教育、科技、医疗卫生、体育、文化等社会事业)、油气和矿产,最广定义延伸至房地产。
基础设施具有强外部性、公共产品属性、受益范围广、规模经济等特点,其基础地位决定相关建设必须适度超前,基础设施建设必须走在经济社会发展的需要前面,否则将制约经济社会发展。
中国基建存量已居世界第一,但人均水平和质量与发达国家存在明显差距。改革开放以来,通过适度超前的大规模基础设施建设,中国快速成长为基础设施大国,为快速成长为全球第二大经济体和世界制造中心提供有力支撑。
从数量看,根据国际货币基金组织(IMF)数据,2017年我国公共资本存量达到48万亿美元(2011年不变价格计算),位列世界第一,但人均公共资本存量为3.5万美元,在149个经济体中居第37位,明显低于日本(6.4万美元)、俄罗斯(5.7万美元)、美国(4.6万美元)等。
从质量看,根据世界经济论坛《2019年全球竞争力报告》,中国经济类基建质量评分为77.9(百分制),在141个经济体中排名第28位,低于日本(93.2分,第5名)、美国(87.9分,第13名)等发达国家。


从区域看,因过去资源长期向欠发达地区倾斜,当前中国基础设施已经发展到基本平衡,欠发达地区尽管密度较低但人均水平不低,部分人均指标甚至较高,反观东部地区由于人口和产业持续流入聚集而短缺。
比如,在交通方面,2018年东部、中部、西部、东北地区铁路路网密度分别为342、281、73、234公里/万平方公里,高速公路路网密度分别为442、351、79、154公里/万平方公里,西部地区确实很低;但从人均长度看西部地区较高,2018年四大地区铁路万人均长度分别为0.59、0.78、1.31、1.70公里,高速公路万人均长度分别为0.76、0.97、1.41、1.12公里。
在医疗方面,2018年东部、中部、西部、东北地区每千人床位数分别为5.47、6.12、6.49、6.75张,每千人执业(助理)医师数分别为2.85、2.38、2.39、2.65,每千人护士数分别为3.10、2.70、2.97、2.80人,每百万人三甲医院数分别为1.08、0.85、1.01、1.52,可以看到西部地区床位数、护士数、三甲医院数均不低,医师数稍低。


1.2 经济基建:总量居前,但人均水平和质量不高
1、能源领域:中国发电量和能源消耗全球第一,但人均水平低,清洁能源占比低。在发电量方面,根据《2019世界能源统计年鉴》数据,2018年中国发电量为7111.8太瓦时,位居世界第一,高于美国(4460.8太瓦时)、日本(1051.6太瓦时),但人均发电量(5106.4千瓦时)远低于美国(13634.6千瓦时)、日本(8311.1千瓦时)。
在能源消耗方面,根据英国石油公司(BP)数据,2018年中国消费一次能源总量3273.5百万吨油当量,高于美国的2300.6百万吨油当量和日本的454.1百万吨油当量;人均消费2.35吨油当量,仅为美国(7.03吨油当量)的33.4%和日本(3.59吨油当量)的65.5%。在2018年中国一次能源对外依存度为23.1%,而美国仅为5.7%。
在清洁能源消费比例方面,根据2019年《BP世界能源统计年鉴》,2018年中国能源消费中煤炭、石油、天然气、水电、核能、可再生能源分别占比58.2%、19.6%、7.4%、8.3%、2.0%和4.4%,清洁能源合计占22.1%;而美国分别占比13.8%、40.0%、30.5%、2.8%、8.4%和4.5%,清洁能源占46.2%;日本分别占比25.9%、40.2%、21.9%、4.0%、2.4%和5.6%,清洁能源占34.0%。

2、交通运输领域:1)铁路:中国铁路里程仅次于美国,但密度大幅低于美日,其中高铁里程世界占比超2/3。2018年中国铁路营业里程13.2万公里,位居世界第二,仅次于美国(2016年,22.5万公里),铁路密度为137.1公里/万平方公里,远低于美国(246.0公里/万平方公里)、日本(749.1公里/万平方公里);人均铁路里程为0.95公里/万人,也大幅低于美国(6.88公里/万人)等发达国家。高铁方面,2019年中国高铁营运里程超3.5万公里,全球占比超2/3。但根据世界经济论坛《2019全球竞争力报告》,中国铁路服务效率评分仅59分,在141个经济体中排名24,稍高于印度(57.0分,世界第30名)和英国(55.2分,世界第31名),明显低于日本(96.0分,世界第1名)、美国(69.2分,世界第12名)。

2)公路:中国公路里程仅次于美国,密度大幅低于美日。2018年中国公路里程为484.7万公里,公路密度为5048.5公里/万平方公里;而美国为672.2万公里,密度为7348.6公里/万平方公里;日本2015年为121.9万公里,密度为33431.3公里/万平方公里。中国高速公路和一级公路占比分别为2.9%和2.3%,而美国高速公路占比1.9%,英国A级公路占比12%。根据世界经济论坛《2019全球竞争力报告》,中国道路质量评分为59.7分,排名世界45位,明显低于日本(84.8分,第5名)、韩国(81.6分,第9名)、美国(74.5分,第17名)等发达国家。
3)机场:中国公共机场仅235个,相当于美国的62%。根据中国民用航空局、CIA和美国联邦航空局数据,2018年中国颁证公共机场235个,平均每亿人拥有16.9个公共机场;美国公众机场5099个(其中380个承担99%航空客运量),私人机场14528个,平均每亿人拥有116.1个公众营运机场;日本175个(2013年),平均每亿人拥有138.3个机场。中国航空运输量及注册运营商全球出港量为436万次,美国为964万次。从航空服务效率看,根据世界经济论坛《2019全球竞争力报告》,中国得分仅60.7分,位居世界第66名,而美国、日本、印度分别为79.6、86.7、64.3分,分别位居世界第10、5、59名。
4)城轨:中国轨道交通里程居世界第一,人均高于美国,但低于日英法德俄。按照国际较为常用的分类方法,城轨分为地铁、轻轨和有轨电车三类,从总量上看,根据《2018年世界城市轨道交通运营统计与分析》,我国城轨里程共计5766.7公里,位居世界第一,占全球总里程的22.09%;其中地铁、轻轨和有轨电车里程分别为5013.3、420.8和332.6公里,分别占全球地铁和轻轨里程的35.3%、32.5%和3.1%,地铁、轻轨里程也是世界第一。但从人均来看,中国人均城轨里程4.1公里/百万人,高于美国的4.0,但低于日本的7.0、英国的13.1、法国17.7、德国的38.0和俄罗斯的7.5。

3、通信领域:中国互联网覆盖面61%,明显低于美国的76%、日本的85%。互联网覆盖面、网速等可反映出各国通信基础设施情况。在覆盖面方面,根据中国互联网网络信息中心和《2019全球竞争力报告》数据,2019年6月中国网民达8.54亿,覆盖面61.2%,2018年英国94.9%、日本84.6%、德国89.7%、法国82.0%、美国87.3%。在网速方面,根据Speedtest 2020年1月全球网速测评数据,中国大陆移动网络网速在140个经济体中排名第6,固定带宽网速在176个经济体中排名第27,而美国分别排35/140、8/176。此外,据世界银行数据,2018年中国平均每百万人拥有安全的互联网服务器447个,低于中等收入国家(925个)和全球平均水平(6173个),远低于美国(65768个)。
4、水利领域:中国接触不安全饮用水人口占比达18%。根据世界经济论坛《2019全球竞争力报告》,2018年我国供水稳定性(没有中断和流量波动)评分为64.9分,排名世界第68位,低于日本(94.6分,世界第12名)、美国(86.1分,世界第30名)、德国(84.9分,世界第34名)等发达国家;接触不安全饮用水人口占总人口的比重为18%、全球排名74,远高于并列第一的美国、德国、英国的0.3%,日本的1.9%(世界第27名)。
1.3 社会基建:与美日等差距较经济基建更大
1、科技领域:中国研发总投入为美国的1/2,人均科研人员数远低于美日,基础研究薄弱。在研发投入方面,根据世界银行数据,2017年中国研发支出占GDP比重为2.1%,低于美国(2.8%)、日本(3.2%)、韩国(4.6%)、法国(2.2%),从绝对额看,中国研发总投入为美国的1/2。在研发人员方面,2017年中国每百万人口拥有的研发和技术人员数为1234人,美国(2016年)、英国、日本、韩国为4256、4377、5305、7514人,中国约为美国、英国、日本、韩国的29%、28%、23%和16%。在研发投入结构方面,中国在基础研究、应用研究、试验发展阶段的投入占比分别为5%、11%、84%,而美国分别为16.9%、19.6%、63.5%,中国基础研究投入明显薄弱。
2、教育领域:中国高校数量质量全面低于美国,高等教育毛入学率较低。在教育程度方面,根据联合国统计,2018年中国25岁及以上人口平均受教育年限为7.9年,而美国、日本、德国分别为13.4、12.8、14.1年;2018年中国学龄儿童平均预期受教育年限为13.9年,而美国、日本、德国分别为16.3、15.2、17.1年。在高校数量方面,当前中国大学有2956所,而美国有7236所,日本有782所。在高等教育毛入学率方面,根据中国教育部和世界银行统计,2018年中国为48.1%,美国为88.2%(2017年),日本为63.2%(2015年),英国为60%,韩国为94.3%。在高校水平方面,根据2020年QS世界大学排名,中美日进入全球前100名的大学分别有6、29、5所,进入前200名的大学分别有7、46、10所,进入前500名的大学分别有24、89、41所。
3、文化领域:中国博物馆、公共图书馆数量分别是美国的18%、35%。根据国家统计局和美国图书馆协会数据,2018年中国博物馆、公共图书馆分别为5354个、3176个,每百万人拥有博物馆、公众藏书楼数量分别为3.8、2.3个;美国现有30168个博物馆,公共图书馆9057个(全美图书馆共116867个,公共图书馆占比7.7%),每百万人拥有博物馆、公共图书馆数量分别为92.3、27.7个;日本拥有博物馆、公共图书馆1287个、3296个,每百万人拥有数量为10.2、26.1个。
4、医疗卫生领域:中国人均护士数差距明显,医疗可及性和医疗质量有待提高。在床位、医生数、护士数方面,根据OECD数据,2017年中国每千人床位数、医生数、护士数分别为4.3张、2.0人、2.7人,而美国为2.8张、2.6人、11.7人,日本为13.1张、2.4人、11.3人。其中,在ICU床位方面,根据2015年第三次ICU普查数据,中国华东地区ICU床位数占总床位数比例为1.67%,而美国在2010年就已达到13.4%。根据《柳叶刀》2018年对全球医疗可及性和医疗质量(HAQ指数)排名,中国得分78、排名48,而美国得分89、排名28,日本得分94、排名12,印度得分41、排名145;中国在孕产妇安全、消化系统疾病以及慢性呼吸系统疾病等得分较高,但肿瘤和心血管疾病、慢性肾功能疾病、非黑色素瘤皮肤癌、卒中以及先天性心脏病等对医疗水平要求较高的疾病上得分较低甚至垫底。

5、体育领域:中国人均体育场地用地不到2平。根据国家统计局数据,2019年中国共有体育场地195.7万个,体育场地面积25.9亿平方米,人均体育场地面积1.86平方米,远低于美国(16平方米)、日本(19平方米)等发达国家。
6、养老领域:中国人均养老床位数为美国84%,且利用率不高。根据民政部《2018年民政事业发展统计公报》,2018年末中国各类养老床位合计727.1万张,每千名老年人拥有养老床位29.1张。根据Statista估算,美国2015年养老床位合计166万张,每千名老年人拥有养老床位34.8张。不过,中国现有养老床位尚未得到充分利用,比如2017年北京市养老机构实际入住率约为60.2%。
7、环保领域:中国单位GDP能耗超过美日2倍,空气质量居全球第120名。在能耗方面,根据BP数据,2018年中国单位GDP能耗为9.55千英热/美元,而美国为4.45千英热/美元,日本为3.63千英热/美元。在空气质量方面,根据耶鲁大学《2018年全球环境绩效指数报告》,中国环境绩效指数为50.74、在180个经济体中排名120;而美国71.19,排名第27位;日本74.69分,排名第20位;瑞士87.42分,排名第1。世界银行数据显示,2017年中国PM2.5的平均浓度为53μg/m³,高于世界水平(46μg/m³),而美国、日本、韩国、德国、法国PM2.5平均浓度为7μg/m³、12μg/m³、25μg/m³、12μg/m³和12μg/m³。从大城市看,根据中国环境监测总站《2019年12月全国城市空气质量报告》和美国环境保护署数据,2019年12月北京、上海PM2.5平均浓度分别为45μg/m³、50μg/m³,而2019年华盛顿都市区和纽约大都市区的PM2.5平均浓度分别为9.5μg/m³、11.1μg/m³。


2 新基建的内涵与意义
2.1 内涵丰富:符合未来新时代经济社会发展需要
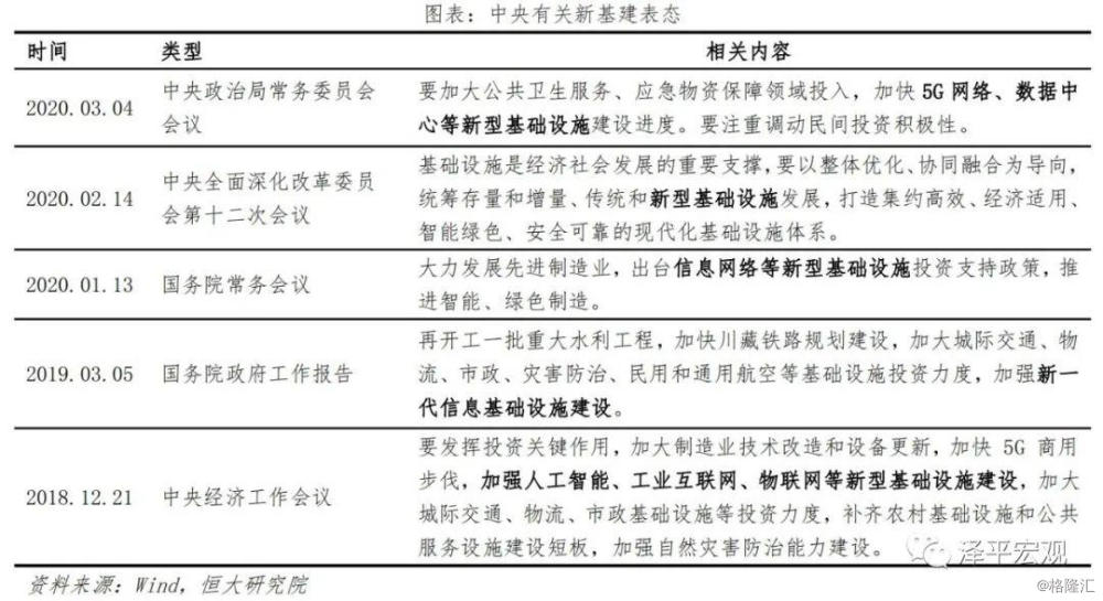
中央近期密集点名新基建,其内涵不应局限在信息领域。新基建在2018年12月中央经济工作会议被第一次提及,2019年写入国务院政府工作报告,2020年1月国务院常务会议、2月中央深改委会议、3月中央政治局常委会议持续密集部署。从中央会议内容看,新基建侧重于5G网络、数据中心、人工智能、工业互联网、物联网等新一代信息技术。
根据央视中文国际频道3月2日报道,“新基建”指发力于科技端的基础设施建设,主要包含5G 基建、特高压、城际高速铁路和城际轨道交通、新能源汽车充电桩、大数据中心、人工智能、工业互联网等七大领域。在央视频道划分的7大领域,特高压、城际高速铁路和城际轨道交通、新能源汽车充电桩均非信息领域。

适应中国社会主要矛盾转化和中国经济迈向高质量发展要求,能更好支持创新、绿色环保和消费升级,在补短板的同时为新引擎助力,这是新时代对新基建的本质要求,这是新基建与老基建最大的不同。从根本上讲,基础设施是为经济社会发展服务的、为人口和产业发展服务的。中国社会主要矛盾已经转化为人民日益增长的美好生活需要和不平衡不充分的发展之间的矛盾,中国经济已由高速增长阶段转向高质量发展阶段,产业链要迈向全球中高端,新时代对基础设施产生了新要求。
因此,“新基建”是有时代烙印的,如果说20年前中国经济的“新基建”是铁路、公路、桥梁的话,那么未来20年支撑中国经济社会繁荣发展的“新基建”则是5G、人工智能、数据中心、工业互联网等科技创新领域基础设施,以及教育、医疗等消费升级重大民生领域。当然,在一般基础设施领域,须注重通过数字化改造和升级进行基础设施建设。
从需求看,新基建需更好服务于消费升级,更好满足人民美好生活需要。从国际经验看,美国居民消费升级有两个明显变化趋势:一是服务消费逐渐取代商品消费成为主导。1946-2016年美国服务消费、商品消费分别年均增长7.3%、5.6%,服务消费比重从40.3%持续增至69.0%。二是以休闲娱乐、医疗护理为代表的高层次享乐需求持续上升,1946-2019年占比从16.0%升至30.8%。中国已经进入消费主导新时代,2010-2018年最终消费率从48.5%持续升至54.3%,2014-2019年消费连续6年成为经济增长的主要动力。2019年中国人均GDP首次超过1万美元,预计将在3年后进入高收入经济体行列。随着中等收入群体规模扩大、人民生活水平不断提高以及老龄化加快,中国发展享受型消费快速增长,旅游、文化、健康、养老等新兴消费方兴未艾。从居民消费支出结构看,2012-2019年教育文化娱乐、医疗保健支出占比分别上升1.2、2.5个百分点。


从生产看,新基建需为中国创新发展、绿色环保发展,特别是抢占全球新一代信息技术制高点创造基础条件。新动能是指新一轮科技革命和产业变革中形成的经济社会发展新动力,包括新技术、新产业、新业态、新模式等等。新旧动能最大的区别在于,由依靠要素和投资驱动转向依靠创新驱动,由高污染、高消耗的粗放型经济增长方式转向绿色环保的集约型增长方式。科技是第一生产力,是国家实力的关键。
从科技发展方向看,从日不落帝国到美元霸权,不论英国、法国、德国、日本、美国,无一不是依靠抓住某次关键的产业革命机遇而成功崛起,最终成为世界的科技与经济中心。人类在18世纪进入蒸汽时代,19世纪进入电气时代,20世纪进入信息与互联网时代,随着未来人工智能技术逐渐成熟,21世纪将步入智能时代。智能社会由三个战略核心组成:一、芯片/半导体,即信息智能社会的心脏,负责信息的计算处理;二、软件/操作系统,即信息智能社会的大脑,负责信息的规划决策、资源的调度;三、通信,即信息智能社会的神经纤维和神经末梢,负责信息的传输与接收。信息与通信技术(ICT)产业是智能社会的基石,对整体经济社会发展具有明显的辐射作用,也是当前及未来各国科技竞赛的制高点。能否抓住智能时代变革的机遇,是中国建设现代化强国的关键。习近平总书记在2018年两院院士大会上的重要讲话指出:“世界正在进入以信息产业为主导的经济发展时期。我们要把握数字化、网络化、智能化融合发展的契机,以信息化、智能化为杠杆培育新动能。”
2.2 意义重大:惠民生、稳增长、补短板、调结构、促创新
新基建惠民生,满足人民美好生活需要。基础设施是提供公共服务的载体,不管是经济基建还是社会基建都为人民群众提供公共服务。通过当前基建存量的国际比较可以发现,中国虽然已经成为基础设施大国,但人均基础设施存量、质量与发达国家还存在明显差距。由于中国过去长期注重投入推动能够快速促进经济增长的能源、交通运输、通信等经济基建,对社会基建重视相对不够,医疗、环保、文化、体育等社会基础设施与发达国际相比差距更为明显。
新基建短期可拉动大量需求,对冲疫情和经济下行压力,稳投资稳增长稳就业。当前中国经济处于增速换挡、跨越中等收入陷阱的关键时刻,2019年中国GDP实际增速降至6.1%,创1991年以来新低;2月中国制造业PMI和非制造业商务活动指数分别大降至35.7%、29.6%,创历史新低,短期影响超过2008年国际金融危机。
中国经济持续下行,既有潜在增长率下降、内部改革不到位的因素,也有外部性、周期性和政策性因素的叠加,当前又叠加疫情冲击,总需求不足。
在外部环境方面,主要面临全球经济见顶回落和中美贸易摩擦影响, 2019年中国出口(以美元计)增长0.5%,较上年下滑9.4个百分点;其中对美出口-12.5%,大幅下滑23.8个百分点。中美贸易摩擦具有长期性和日益严峻性,当前中美贸易摩擦只是再次阶段性缓和,2020年依然存在形势反复可能。对冲疫情和经济最简单有效的办法是基建,近年基建投资增速处低位,是政府唯一可快速有效发力的工具(公开数据的基建投资数据一般限于(水电燃气、交运邮政仓储、水利环保公用事业三大行业)。
从内需看,2019年中国固定资产投资、社会消费品零售总额分别增长5.1%、8.0%,分别下滑0.8、1个百分点。在投资中,房地产、基建、制造业投资分别增长9.9%、3.3%、3.1%,分别变化+0.4、+1.7、-6.4个百分点。房地产投资在2019年对稳增长发挥了重要的压舱石作用,但前期拿地增速大幅放缓预示2020年将高位回落;制造业投资与出口、企业利润有关,2019年规模以上工业企业利润-3.3%、较上年下滑13.6个百分点,短期难以依靠。


新基建长期将推动新动能供给,推动中国经济转型升级、提升增长潜力。从历史看,1929年大萧条时美国总统罗斯福推出著名的“罗斯福新政”,其中一项重要政策是政府主导的大规模基础设施建设,不仅提高了就业,增加了民众收入,还为后期美国经济大发展打下坚实的基础。1998年亚洲金融危机时中国增发特别国债加强基建,2008年全球金融危机时中国推出“四万亿”投资,尽管当时争议很大、批评很多,但现在看来意义重大,大幅降低了运输成本,提升了中国制造的全球竞争力,释放了中国经济高增长的巨大潜力。而作为对比,印度受制于基础设施短缺等因素,工业化进程缓慢,经济发展潜力和人口红利无法有效释放。根据IMF数据,2017年印度公共资本存量9.8万亿美元,排名第三;人均公共资本存量7305美元,排名102位。当前中国新动能发展迅速,启动新基建将进一步推动新动能发展。
从投资看,2019年高技术产业和社会领域投资分别增长17.3%和13.2%,增速较整体投资分别快12.2、8.1个百分点。从生产看,2019年高技术制造业、工业战略性新兴产业增加值分别比上年增长8.8%、8.4%,增速分别较规模以上工业快3.1、2.7百分点;服务机器人、太阳能电池和移动通信基站设备分别比上年增长38.9%、26.8%和14%。战略性新兴服务业企业营业收入增长12.7%,快于规模以上服务业3.3个百分点;信息服务业增加值增长18.7%,持续一枝独秀。

3 新基建空间巨大、带动效应明显
有观点认为“新基建”投资现在占比小,我们认为这种思维存在误区。
第一,尽管新基建当前规模尚不足,但是新事物发展有过程,未来新基建的占比会越来越高,增量贡献会越来越大。
第二,新时代对新基建的本质要求是创新、绿色环保和消费升级,补短板的同时为新引擎助力,央视报道的七大领域是新基建的部分核心,而非全部。
第三,“新基建”通过上下游联动效应,进一步带动新兴制造业和服务业蓬勃发展,未来空间巨大;而“老基建”就像传统行业,现在占比大,但增长慢,未来空间有限。
以下以央视报道的新基建七大领域为例,分析其市场及应用领域。
3.1 新一代信息技术:万物互联、赋能未来
新型信息基础设施为智能经济的发展和产业数字化转型提供底层支撑。5G与云计算、大数据、物联网、人工智能等领域深度融合,将形成新一代信息基础设施的核心能力。5G网络较4G具有高传输、低延迟、广连接的显著提升。5G技术具有跨界融合的天然属性,与新一代ICT技术、传统行业、新兴终端的融合,未来将产生更多新产业、新业态和新模式。其应用场景主要包括增强型互联网,应用于8K视频、3D视频、云办公、云游戏增强现实等;海量连接物联网,应用于智慧城市、智慧家居;超低时延高可靠通信,应用于工业自动化、自动驾驶等。在数字经济浪潮下,5G就如同“信息高速公路”,为庞大数据量和信息量的传递提供了高速传输信道,补齐了制约人工智能、大数据、工业互联网等在信息传输、连接规模、通信质量上的短板;人工智能如同云端大脑,依靠“高速公路”传来的信息学习和演化,完成机器智能化进程;工业互联网如同“桥梁”,依靠“高速公路”连接人、机、物,推动制造走向智造。5G使万物互联变成可能,将推动整个社会生产方式的改进和生产力的发展。据市场调研机构Dell’OroGroup统计,中国5G网络将在未来5年迎来爆发式增长,预计到2024年中国5G用户规模达10.1亿人,市场规模达3.3万亿元;到2030年5G用户达13.9亿人,市场规模达6.6万亿元。
投资规模方面,预计到2025年5G网络建设累计达1.2万亿元,带动产业链上下游累计投资超3.5万亿元。三大运营商方面,中国移动2020年的目标是建设30万个5G基站,并将在全国地级以上城市建设5G网络;中国电信和中国联通则表示,将力争在2020年上半年完成47个城市的10万个基站建设,并在今年前三季度完成全国25万个基站的建设目标。据中国信通院预测,到2025年5G网络建设投资累计将达到1.2万亿元。此外,5G网络建设还将带动产业链上下游以及各行业应用投资,预计到2025年将累计带动超过3.5万亿元投资。
预计2020-2025年可直接拉动电信运营商网络投资1.1万亿元,拉动垂直行业网络和设备投资0.47万亿元。另一方面,有助于扩大和升级信息消费。同样以5G为例,预计2020-2025年,5G商用将带动1.8万亿元的移动数据流量消费、2万亿的信息服务消费和4.3万亿元的终端消费。

3.2 特高压:建立能源互联网的关键一环
特高压是建设能源互联网、保障能源供应安全的关键一环。虽然中国发电量、能源生产总量已经位居世界第一,但人均耗能水平与发达国家还有较大差距,随着人民生活水平不断提高,未来还有较大提高空间。并且,以5G基站、大数据中心为代表的信息新基建领域均是耗电大户。从区域看,中国80%以上的煤炭、水能、风能和太阳能资源分布在西部和北部地区,70%以上的电力消费集中在东中部地区,资源分布消费严重不均。上述情况就迫切需要中国进一步开发新能源以保障能源供应,而风电、太阳能等新能源发电具有的随机性、波动性使得必须建立清洁能源大规模开发、大范围配置、高效利用的能源互联网,即“智能电网+特高压电网+清洁能源”。
特高压能更好连接电力生产与消费,并变输煤为输电,改善生态环境。特高压指电压等级在交流1000千伏及以上和直流800千伏及以上的输电技术,其输电能力是现有500千伏直流电网的5-6倍,具备输送容量大、送电距离长、走廊利用率高、线路损耗低的特点。一方面,特高压将电力生产与消费更好“连接”起来,优化资源配置。另一方面,特高压能够有效消纳清洁能源,将“三北”地区的清洁能源输送出去,通过建设大容量坑口电站,变输煤为输电,有助于提高综合利用效率,保护生态环境。此外,特高压作为世界最先进的输电技术,工程建设能够推进包括换流阀、电力电子、新材料等高端装备制造的发展,符合国家产业转换和升级的趋势。
2020年特高压投资规模超千亿。特高压工程投资规模大,增加就业岗位多,在稳增长与惠民生中作用力十足。2018年9月3日,国家能源局印发《关于加快推进一批输变电重点工程规划建设工作的通知》,其中特高压直流项目5条,特高压交流项目7条。从上下游产业链来看,特高压产业链包括电源、电工装备、用能设备、原材料等,产业链长而且环环相扣,带动力极强。日前,国家电网公司2020年特高压建设项目明确投资规模1128亿元,可带动社会投资2235亿元,整体规模近5000亿元。
3.3 充电桩:服务新能源汽车,助力汽车强国梦
新能源汽车是中国实现汽车强国梦的现实选择,是推进制造强国和网络强国建设的重要支撑和融合载体。汽车是国民经济的重要支柱产业,也是体现国家竞争力的标志性产业。电动化、网联化、智能化、共享化正在成为汽车产业的发展潮流和趋势。当今欧洲、日韩等国政府纷纷加速电动化转型,一次次验证十年前中国发展新能源汽车战略的前瞻性。中国新能源汽车产业经过十年的规划和培育,已具备一定先发优势和规模优势,中国汽车人离汽车强国的梦想从未如此近过。根据中汽协数据,2019年中国新能源汽车销量达到120.6万辆,占整车总体销量仅约4.7%。2019年12月工信部发布的工信部对《新能源汽车产业发展规划(2021-2035年)》(征求意见稿),规划到2025年新能源汽车销量占比达20%,有条件自动驾驶智能网联汽车销量占比30%;到2030年,新能源汽车销量占当年汽车总销量的 40%,有条件自动驾驶智能网联汽车销量占比70%。
作为新能源汽车的基础设施,充电桩少导致充电难是制约中国新能源汽车发展步伐的重要短板。截止2020年1月底,中国已建成公共充电桩53.1万台,私人充电桩71.2万台。私人充电桩建设远不达预期,对小区电网负荷冲击较大是重要因素,未来需推广社区智慧充电有效实现削峰填谷,降低电网负荷。假设2025年中国新能源乘用车销量将达450万辆,保有量约达2300万辆。即使按照目前车桩比3.5计算,国内仍需新建约530万台充电桩,如果考虑车桩比提升,市场空间更大。
2020年充电桩投资规模超百亿元。2018年全国新增14.7万台公共充电桩,2019年新增12.9万台,2020年预计我国将新增公共充电桩16万台,其中公共直流桩6万台、公共交流桩10万台;新增私人桩30万台。参考国家电网充电桩的中标价格,按照公共直流桩8万元/个,交流和私人充电桩3千元/个的成本计算,2020年投资规模超百亿元。

3.4 城际高铁轨交:推进城市群一体化、都市圈同城化
纵观人类每一次交通运输方式的变革,都会带来生活方式和生活水平深刻改变,促进经济社会跨越式发展。中国高铁里程、城市轨道交通里程已居世界前列,但人均水平仍较低,未来仍有很大发展空间。根据2016版《国家中长期铁路网规划》,至2020年底计划实现高铁3万公里,至2025年年底实现高铁3.8万公里,至2030年基本实现内外互联互通、区际多路畅通、省会高铁连通、地市快速通达、县域基本覆盖。
城际高铁、城际轨道交通是推进城市群一体化、都市圈同城化的“血脉”。从国内外经验看,城市发展的高级形态是都市圈城市群。城市群都市圈更具生产效率,更节约土地、能源等,是支撑中国经济高质量发展的主要平台,是中国当前以及未来发展的重点。2014年《国家新型城镇化规划(2014-2020年)》提出规划建设19个城市群;2019年2月国家发改委《关于培育发展现代化都市圈的指导意见》要求,打造1小时通勤圈促进都市圈内同城化。2019年9月国务院发布《交通强国建设纲要》,要求到2035年,基本形成“全国123出行交通圈”(都市区1小时通勤、城市群2小时通达、全国主要城市3小时覆盖)和 “全球123快货物流圈”(国内1天送达、周边国家2天送达、全球主要城市3天送达)。通过加强城际高速铁路和城际轨道交通建设投资,促进基础设施互联互通,是推进城市群和都市圈发展的基础。
2020年规划铁路投资规模达8000亿元。2019年底全国交通运输工作会议明确,2020年将完成铁路投资8000亿元。2020年1月2日国铁集团工作会议指出,2020年将确保投产新线4000公里以上,其中高铁2000公里。2月28日,国家发展改革委召开第九次铁路建设项目前期工作电视电话会议要求,扎实推进川藏铁路建设,加快推进沿江高铁等骨干通道建设,加强中西部地区和普速铁路建设,强化枢纽配套和“最后一公里”建设,有序推动城际铁路、市域(郊)铁路建设。
4 政策建议
启动“新”一轮基建,关键在“新”,要用改革创新的方式推动新一轮基础设施建设,而不是简单重走老路,导致过剩浪费和“鬼城”现象。未来“新”一轮基建主要应有五“新”。除新领域外,新基建还应有新地区、新主体、新方式,以及涉及深层次体制机制改革的软基建。
4.1 新地区:在人口流入的城市群都市圈适当超前基建,最大化经济社会效益
随着人口负增长临近,未来越来越多的地区将面临人口收缩,但城市群都市圈人口仍将持续流入。由于生育率持续低迷,出生人口持续下滑,中国人口总量将在“十四五”时期见顶,即进入人口存量博弈时代。与此同时,2019年中国城镇化率为60.6%,而发达国家平均约80%,中国还有很大空间,但未来新增城镇人口将更多向都市圈城市群集聚。我们通过几十个代表性经济体上百年城市化历史研究发现,人口流动的基本规律是“人往高处走,人随产业走”,在城镇化中后期人口迁移将从城镇化转为都市圈化城市群化。根据我们预测,到2042年中国城镇人口达峰值时,新增1.9亿城镇人口约80%将分布在19个城市群,约60%将分布在长三角、珠三角、京津冀、长江中游、成渝、中原、山东半岛等七大城市群。
一方面,基础设施最终是为人和产业服务的,对人口流入地区,要适当放松地方债务要求,不搞终身追责制,以推进大规模基建。都市圈城市群是中国经济和人口的主要载体,当前轨道交通、城际铁路、教育、医疗等基础设施短板明显,且伴随人口持续流入、未来将更为突出。当前19大城市群以全国1/4的土地集聚75%的人口,创造88%的GDP,其中城镇人口占比78%;24个人口超过1000万的大都市圈以全国6.7%的土地,集聚34.7%的人口,创造53.8%的GDP。有观点认为,应该通过控制大城市规模而不是大改善城市基础设施,来治理“大城市病”。过去受“小城镇派”的“控制大城市规模、积极发展中小城镇、区域均衡发展”的计划经济思想误导,导致人地错配、供求分离,一二线高房价、三四线高库存。2019年12月习近平总书记在《求是》发表文章《推动形成优势互补高质量发展的区域经济布局》,指出,要求尊重产业和人口向优势区域集中的客观规律,经济发展条件好的地区要承载更多产业和人口。
以北京为例,1983年《北京市城市建设总体规划方案》要求将2000年常住人口控制在1000万左右,但1986年即被突破;1993年《北京城市总体规划(1991-2010年)》要求2010年常住人口控制在1250万,但2005年即被突破;2005年《北京城市总体规划(2004-2020年)》要求2020年人口控制在1800万,但2010年即被突破。2019年北京市常住人口2154万人,根据大数据测算的实际管理服务人口可能已超过2500万人。当前北京的大城市病主要缘于过去城市规划长期刻意控制人口,导致土地、轨道交通、公路、教育、医院等均供给不足。比如,在交通方面,北京市2019年有机动车637万辆、私人汽车497万辆,而东京圈2014年分别有1602万辆、1200万辆;虽然东京圈汽车保有量远超过北京,但通过大规模轨道交通建设、高额停车费降低汽车出行比例等改善交通。2019年北京市轨道交通运营长度仅699公里,而纽约都市区、东京圈、首尔圈高达3347、2705、1098公里。在轨道交通、公共(电)汽车、小汽车、出租车等四种主要出行方式中,当前东京圈轨道交通出行比例为61%,东京都区更是高达81%,而北京中心城区仅为28%。


另一方面,对人口流出地区,要区别对待,避免因大规模基建造成明显浪费。当前中国地区收缩、城市收缩现象已经出现,未来将越来越多,并且主要是欠发达地区、中小城市。从地级行政单元看,扣除数据缺失地区外,2001-2010年、2011-2018年人口减少的收缩地区从87个降至46个,占比从25.8%降至13.6%,这主要是因为东部农民工回流中西部;人口正增长但低于自然增长的净流出地区从87个升至160个,占比从25.8%增至47.5%;人口正增长且高于自然增长的净流入地区从162个降至116个,占比从48.1%降至34.4%。随着自然增长率逐渐下行乃至转负,人口减少地区必将越来越多。从现实看,不少地区政府债务水平已经比较高,2018年末西部、东北地区地方政府债务余额与GDP比值高达30.5%、34.5%,而东部、中部分别为15.1%、18.7%(不含未公开债务数据的河北、湖北),其中青海、贵州分别为64.2%、57.6%。因此,对于人口流出地区,基建要从促公平保基本、一带一路战略、国家军事安全能源安全等角度考虑,防止无效投资造成明显浪费、加剧政府债务压力。


4.2 新主体:进一步放开基建市场准入,对民间资本一视同仁
一是建议进一步放开基建投资领域的市场准入,尤其是为民营企业参与基建投资拓展渠道、消除限制。全面实施市场准入负面清单,对于清单之外的所有行业、领域,都要给予各市场主体公平参与的机会,真正做到非禁即入、平等竞争。要合理确定投资资格,不得设置超过基础设施项目实际需要的注册资本金、资产规模、银行存款证明或融资意向函等条件,不得设置与项目投融资、建设、运营无关的准入条件。
在传统基建领域,当前民间投资仍存在不小的准入门槛。以统计局最后公布分行业投资绝对额的2017年为例,民间投资在全部固定资产投资中占比60.4%;其中,在制造业、农业、文体娱乐业中分别占比87.2%、76.0%、57.3%,但在水电燃气、交运邮政仓储业、水利环保公用事业三大基础设施领域中仅分别占比38.2%、20.3%、22.6%,合计占比24.5%。
二是在信息类新基建领域,除5G基站、公共大数据中心等项目外,政府应充分让市场发挥资源配置的决定性作用,主要通过制定行业规则、设施标准、产业规划布局等,推进市场有序运行。信息领域基础设施与传统基础设施不同,不少项目具有明显的商业化价值,一些企业已经进入或正考虑进入。对商业化价值低但又非常有必要的、或涉及公共信息的、或市场整合难度比较大的信息类新基建,政府应积极主导或牵头。

4.3 新方式:规范推动PPP引入私人资本,对信息类新基建给予专项配套政策支持,注意科学规划和分步实施
一是在资金来源方面,要规范并推动政府和社会资本合作(PPP)融资模式,引进私人资本提高效率,拓宽融资来源。同时实行积极财政政策,平衡财政转向功能财政,上调赤字率和专项债发行规模。要适当扩大赤字率,赤字率可以突破3,赤字总额可以达到3万亿,为减税降费以及扩大基建的支出腾挪出空间。增加专项债额度,建议从2019年的2.15万亿上调至3-3.5万亿。当前中国政府杠杆率可控,且背后有庞大的国有资产支撑,政府尤其是中央政府有加杠杆空间,可通过发行特别国债支持特定阶段基建项目。据BIS数据,2019年三季度中国政府总杠杆率为52.5%,较上年度提高4.4个百分点,远低于G20国家的均值82.7%和发达国家均值99.0%,与发展中国家均值49.9%相当。
二是对信息类新基建,给予专门的财政、金融、产业等配套政策支持。因信息类新基建大多属于新技术新产业,需要不同于旧基建的财政、金融、产业等配套政策支撑。财政政策方面,研发支出加计扣除,高新技术企业低税率;货币金融政策方面,在低息融资、专项贷款、多层次资本市场、并购、IPO、发债等方面给予支持;产业政策方面,纳入到国家战略和各地经济社会发展规划中。
三是做好统筹规划,防止“一拥而上”和重复建设,或“新瓶装旧酒”,造成大量浪费。要充分吸收过去基建的经验教训,做好统筹规划,明确发展重点和次序,地方制定投资项目需充分考虑实际,不能盲目硬上,防止造成无效投资、产能过剩等。
有观点认为,大搞减税基建将增加地方债务负担、财政收支平衡压力大。我们认为,这种观点缺少长远的大局观,在经济下行压力大的时候财政还要保收支平衡将使企业居民雪上加霜,财政应该搞跨期平衡,从平衡财政转向功能财政。只要中国经济繁荣发展,人民安居乐业,何愁未来财政问题。如果百业萧条,财政何谈平衡。
还有观点认为,财政政策对民间投资有挤出效应。我们认为,不能只讲挤出效应,财政政策还有外溢效应、带动效应、规模效应;并且,在推进新基建过程中,要优化财政投资方向和结构,更好发挥财政资金撬动作用,提高财政资金使用和配置效率。
中国过去有两轮大的刺激计划,一次是1998年应对亚洲金融危机,另一次是2008年应对全球金融危机,最大的不同在于2008年是短时间一次性投入,而1998年是陆续投入,后者效果更好、代价更小。2008年11月宣布在2010年底前投入投资4万亿,2009年基建投资增速达42%的历史峰值,政策用力过猛,虽然总体是以成绩为主,但是出手太快太重带来很多负面效果。而1998年中启动以增发国债为主要内容的积极财政政策,到2004年连续七年,实际赤字率从1997年的0.7%上升到2002年2.6%的阶段峰值,随着后续经济复苏、财政政策从积极逐渐转为稳健,2005年赤字率回落到1.2%;1999年增发特别国债1000亿,1999年1100亿,2000-2002年均1500亿,2003年1400亿,2004年900亿。因此,对这一轮新基建,绝不要搞一次性的过度刺激,而应做中期投资规划,在加大投资力度的同时有节奏分批有序推进。
4.4 软基建:推进深层次体制机制改革,提高治理能力优化营商环境
新时代不光需要硬的新基建,还需要新的软基建。从广义的角度讲,基础设施除物质性的“硬”基建,还包括涉及深层次体制机制改革反映国家治理能力的“软”基建。
近年经济社会领域“疫”情频发,经济持续下行,先后遭遇2015年股灾、2018年中美贸易摩擦、2019年民营经济离场论、猪价大涨、2020年新冠疫情等重大挑战。暴露出经济社会大转型背景下,一些政策一刀切层层加码、误伤民企中小企业、部分领域改革进程缓慢、民生投入不足、科技创新短板、舆论监督缺位、社会治理无序等问题,制度短板凸显。值得深思,深层次体制机制改革的紧迫性提升,避免到处救火。
我们建议:加强舆论监督和信息公开透明、建立《吹哨人保护法案》、补齐医疗短板改革医疗卫生体制、加强公共卫生应急体系建设、加大汽车金融电信电力等基础行业开放、加大知识产权保护力度、改善营商环境、大幅减税降费尤其社保缴费费率和企业所得税、落实竞争中性、建立居住导向的新住房制度和长效机制、发展多层次资本市场、建立新激励机制调动地方政府和企业家积极性等。
比如,在营商环境方面,近年来中国进步明显,但仍有较大提高空间。根据世界银行《2020营商环境报告》,2019年中国营商环境全球排名再度提升15位至第31位,跻身全球前40,连续两年入列全球优化营商环境改善幅度最大的十大经济体。在国际上,新西兰、新加坡、中国香港名列前三,韩国、美国、英国分别位居第5、6、8名,德国第22名,日本第29名。从分项指标看,2018-2019年间中国在开办企业(27/190)、获得电力(12/190)、登记财产(28/190)、保护少数投资者(28/190)和执行合同(5/190)方面均好于美国,其他排名如获得信贷(80/190)、纳税(105/190)、办理破产(51/190)与美国存在较大差距。比如,中国开办企业时间是美国的2.0倍,2019年中国开办企业时间为8.6天,美国洛杉矶为4.2天。

