热门资讯> 正文
2020-02-27 14:36
作者:平安地产团队
来源:平安研究
摘要
政策猜想:渐进式边际改善,供给侧宽松为主基调。近期多地政府出台延迟房企税款及信贷等措施,我们认为政策出台主要为缓解房企现金流压力,降低行业金融风险。中长期来看,由于短期疫情影响仍在,对经济、投资、销售的影响仍尚待评估,叠加房住不炒的定位,我们认为政策边际改善将是渐进的,供给侧宽松仍将为主流,限购限贷等需求端放松短期仍难期待。
销售猜想:短期阶段性承压,中期或延续2019H2走势。受疫情影响,目前仍有近七成售楼处尚未开放,尽管房企多种手段拓展客源,但成效整体并不明显,节后25天30城商品房成交同比降93%。中长期来看,结合政策托而不举、渐进式改善的判断,叠加疫情期间积压诉求释放,将对楼市复苏形成一定支撑,预计后续楼市或延续2019H2走势,市场整体走稳,部分房企小幅以价换量,全年销售同比降5%-10%。
开工猜想:预计三月中下旬项目开复工逐步步入正轨。各地封城、隔离防疫等影响员工返工进程,节后客运总量减少超8成。由于大量工人尚未返程,叠加各地政府对项目开工规定相对严格,房企项目多数仍处于停滞状态。近期中央与多地政府发文鼓励复工,同时大量农民工持续返程,考虑两周隔离时间,预计三月中下旬非湖北区域项目建设将步入正轨。
土地市场猜想:政府供地增加,房企拿地窗口来临。疫情导致地方政府财政支出增加,同时销售下滑制约房企拿地热情影响地方政府收入,节后25天300城土地成交建面同比降57%。预计后续各地方有望加大供地数量及质量,并降低土拍门槛提振土地市场参与热度,供地增加叠加竞争对手减少有望带来土地性价比上升,央企、国企及资金充足房企将迎来较好拿地窗口期。
房企猜想:龙头强者恒强,兼并收购或将加剧。随着疫情持续,销售端影响扩大及偿债规模上升,预计部分中小型房企资金端压力将逐步加大,融资端需求将持续上升,行业收并购也将大幅增加。龙头房企凭借较强的融资及管控能力,有望进一步提升市场份额。
投资建议:短期受新冠疫情影响,房企销售开工均受到冲击,资金端压力亦逐步加大,但我们认为对于房企危中藏机,将迎来较好的拿地窗口期。板块投资方面,目前主流房企对应2020年估值不到6倍,潜在股息率超过5%,经济及楼市下行打开政策改善空间,行业配置价值依旧凸显。中期随着政策微调、货币端发力,楼市有望逐步走稳,关注流动性宽松可能带来的“资产荒”配置机会。个股方面,地产短期建议优选财务状况佳、融资能力强的全国性房企万科、保利、金地、招商等,同时关注业绩销售高增的弹性二线中南、阳光城等。
风险提示:1)若新型冠状病毒肺炎疫情持续时间超预期,行业资金压力加大将带来中小房企资金链断裂风险;2)若开工进一步延期,则将对施工投资、后续可推货量、竣工节奏等均产生负面影响;3)若需求释放持续低于预期,未来存在房企进一步降价以提升需求,带来大规模减值风险。
引言
装配式建筑是将建筑的部分或全部构件在构件预制工厂生产完成,然后通过相应的运输方式运到施工现场,采用可靠的安装方式和安装机械将构件组装而成的具备使用功能的建筑物。其建造过程具有“五化一体”的特点,即标准化设计、工厂化生产、装配化施工、一体化装修和信息化管理。与传统现浇建筑相比,装配式建筑是一种可实现绿色环保、提升建筑品质并加速工业化转型的工程建造新模式。

01
政策端猜想:供给端边际改善,需求端或难大幅松动
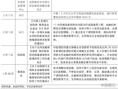
1.1 政策现状:供给端持续发力,缓解房企现金流压力
近期多地政府陆续出台包括延缓土地出让金缴纳、调整预售条件等供给端措施,同时银保监会、央行亦陆续发文提出鼓励通过适当下调贷款利率、完善续贷政策安排、增加信用贷款和中长期贷款等措施。2月20日,5年期LPR下调5个BP。整体来看,无论是行业政策微调还是流动性环境宽松,密集政策出台均为缓解房企短期现金流压力,降低整体金融风险,维持楼市稳定。




1.2 政策猜想:“三稳”基调难改,需求端或难大幅松动
2月19日,央行2019年第四季度货币政策执行报告重提不将房地产作为短期刺激手段;2月21日,央行2020年金融市场工作会议明确表示保持房地产金融政策连续性、一致性及稳定性,继续“因城施策”落实好房地产长效管理机制,促进市场平稳运行,预计在行业资金风险加大情形下,政策由严控变为维稳,各地因城施策空间有望进一步打开,但仍需在以稳为主前提下进行。
由于短期疫情影响仍在,对经济、投资、销售的影响仍尚待评估,叠加房住不炒的定位,我们认为政策边际改善将是渐进而缓慢的,政策的着力点仍将是“稳地价、稳房价、稳预期”,土拍政策及预售条件调整等供给侧宽松仍将为主流,需求端政策短期大幅松动的可能性依旧较小。
02
销售猜想:短期阶段性承压,中期或延续2019H2走势
2.1 销售现状:节后商品房成交大幅下滑
受疫情影响,2020年春节后商品房成交同比大幅下滑。节后25天30个大中城市商品房仅成交56万平,同比下滑93%,其中一线、二线与三线城市分别同比下滑88%、92%、96%。尽管最近两周成交情况略有好转,但仍远低于前两年水平。

近七成实体售楼处尚未开放。受疫情防控影响,多地线下楼市暂停,据克尔瑞统计,截至2月20号,48个城市6880个项目中,未开放、部分开放、正常开放的分别占比68%、14%与11%。同时售楼处开放比例(含正常开放与部分开放)超过60%的城市占比仅20%。

由于多地售楼处关闭,房企纷纷转移至线上营销。一方面,碧桂园、富力等房企基于原有购房APP、小程序、官网进行推广营销,融创、禹州也于近期推出新版APP或小程序;另一方面,多家房企还通过乐居、房天下等第三方平台进行线上推广。据克而瑞统计,截至2月13日,200强房企中已有143家重启或新推出了线上售楼处,其中TOP50均设有线上售楼处。

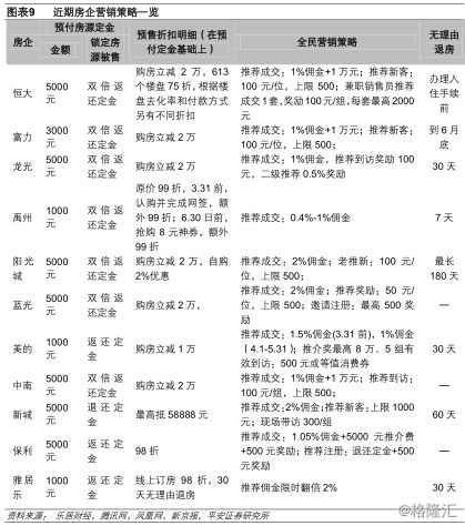
多种手段拓展客源,成效整体并不明显。为降低疫情对成交及回款的冲击,各家房企在线上售楼的同时,亦纷纷推出多种营销活动,锁定客源及加快去化。


2.2 销售猜想:中期或延续2019年下半年走势
在疫情影响到4月假设下,定量测算全年销售面积同比下滑8%。我们在此前深度报告《疫情短期阶段性冲击,中期关注政策端走向》,以2月2日确诊大于600例、150-600例、150例以下将全国省市划分为三个梯队。考虑到2月实际受影响或大于此前估计,我们调整此前深度报告中的销售假设,预计2月份一二三梯队省市销售较年度策略中预测均下降80%(原假设为降80%、50%、30%),3月一二三梯队省市销售下降30%、20%和20%(原假设为降20%、10%、5%),4-6月假设保持不变。下半年受积压需求释放及政策微调影响,楼市走稳维持年度策略销售判断。若疫情4月结束,预计全年销售同比降8.2%,较此前预测值下调3.2个百分点;但若疫情持续到5、6月,销售所受影响将进一步加大。

短期市场仍将承压,中期或延续2019H2走势。短期来看,受疫情防控影响,线下销售难以完全恢复,居民购房动力减弱,预计市场仍将继续承压。中长期来看:

在“房主不炒”、“三稳”的总基调下,预计政策端有望小幅边际改善,叠加部分疫情期间积压需求的释放,中期市场或延续2019年下半年走势,楼市有望走稳,部分回款压力相对较大的房企小幅以价换量。

03
开工猜想:预计三月中下旬项目建设步入正轨
3.1 开工现状:返工人数不足及防疫影响,项目复工率不足
从各地复工要求看,多数地方已满足复工期限要求。上海、广东、江苏等多数地方要求2月9号之后复工,徐州、苏州则分别要求15号、20号之后复工,而太原、黑龙江、郑州、杭州余杭区、湖北则将复工时间推迟到3月之后。

各地封城、隔离防疫影响员工返工进程,节后客运总量减少超8成,七成农民工尚未返程。节后25天(1月24日至2月18日),全国累计发送旅客仅3.32亿人次,较节前15天减少约8.11亿人次,同比减少82.0%。同时根据交通运输部判断,今年农民工返程客运量约为3亿人次,截至2月15日仅返程约8000万人次。

尽管半数房企已全面复工,但受返工人数少等限制,项目复工率不足。据克而瑞统计,截至2月20号,63家调研房企中已经全部开工,其中2月10号与17号开工的分别占比49%、43%;同时已经有半数房企全面复工,63家房企中居家办公、分批次复工与全面复工的分别占比19%、30%、51%。但由于大量工人尚未返程,叠加各地政府对项目开工规定相对严格,房企项目多数仍处于停滞状态。

3.2 开工猜想:预计非湖北区域三月中下旬项目复工逐步步入正轨
近期中央与多地政府发文鼓励复工复产,同时大量农民工即将返程,考虑两周左右隔离时间,预计非湖北区域三月中下旬项目建设有望步入正轨。中央层面,2月15日,习总书记在《求是》刊文提出“积极推动企业复工复产,推动重大项目开工建设”;2月21日中央政治局会议提出“有序推动复工复产,使人流、物流、资金流有序转动起来,畅通经济社会循环”;地方层面,厦门、广州、苏州等多地政府发文,通过简化审批流程等方式支持建筑行业复工复产;同时根据交通运输部判断,到2月底农民工将返程约1.2亿人次,3月以后返程约1亿多人次,合计占农民工返程量的73%,将为项目建设带来大量劳动资源。考虑两周左右隔离时间,预计三月中下旬项目施工逐渐步入正轨。

04
土地市场猜想:政府供地增加,房企拿地窗口来临
4.1 现状:节后土地成交大幅下滑,央企、国企拿地更加积极
2020年春节后土地市场成交大幅下滑。节后25天全国300城土地供应建面1.29亿平,同比下降3.4%;但成交大幅下滑,300城土地成交建面0.48亿平,同比下降50.0%。

部分核心城市土拍回暖,央企、国企拿地更加积极。受肺炎疫情影响,地方财政压力加大,部分核心城市通过推出优质地块、松绑土拍限制提升市场热度。如2月18日北京成功举行二月以来第三次大型土拍,近两周土地成交溢价率也显著高于之前。从竞拍房企看,以绿城、华润、保利为代表的央企与地方国企凭借资金与融资优势,拿地更加积极。正如我们在前期深度报告《疫情短期阶段性冲击,中期关注政策端走向》所提出的,短期受肺炎疫情影响,房企销售开工及到位资金情况均将受到影响,将进一步考验房企资金实力及应对能力,财务状况佳、资金实力强的房企有望进一步提升市场份额。

4.2 猜想:政府供地数量及质量有望提升,房企拿地窗口来临
土地财政依旧突出,占比超过40%。2019 年国有土地使用权出让收入7.3万亿,占地方本级财政收入比重高达40%,土地财政依然突出。截至2020年1月末,地方政府显性债务余额高达22.1万亿元,同比增长12.6%,且大量债务以土地抵押,在地方政府对土地财政依赖度较高背景下,预计其对地价及土地出让金下滑容忍度较低。

疫情影响土地出让及各项税收,地方政府财政压力增大。一方面,受疫情影响房企拿地热情下降,土地成交大幅减少。节后25天300城土地出让金仅1050亿元,同比下滑39%。另一方面,疫情也严重冲击旅游、餐饮、娱乐等行业,导致企业复工时间延长,继而影响各地经济与政府各项税收。为缓解地方财政压力,预计后续各地政府将积极供应土地,并通过提高土地质量、降低土拍限制等方式吸引市场热度,为房企获取优质土储创造了时间窗口。

05
房企猜想:强者恒强,行业兼并收购或将加剧
5.1 现状:短期资金端压力加大,主流房企风险可控
房企2月债务到期金额少,短期偿债压力不大。根据我们测算,2020年房企境内债券到期5902亿元、海外发债到期2136亿元、房地产信托到期6544亿元,合计约1.46万亿元,较2019年实际到期值增长19.4%。其中2月到期金额仅672亿,占全年比重的4.6%。

主流房企重灾区占比有限,对短期偿债能力影响较小。2019年,武汉销售排名前三房企分别为保利、万科、中建三局,分别实现150.7亿、150.5亿和111亿元,其中保利、万科分别仅占其全国销售的3.3%和2.4%。从前二十强房企拿地占比情况来看,2017-2019年全国二十强湖北及武汉区域拿地占比均值分别为5.2%和3.1%,与湖北占全国销售比重基本相当。考虑二十强房企平均净负债率和现金短债比分别为90%和179%,区域突发事件对其现金流及短期偿债能力影响仍相对较小。


主流房企在手现金充足,可覆盖三个月销售下滑造成的资金缺口。考虑到近期多地政府发文要求银行不抽贷、不断贷,假设房企融资维持原计划不变,拿地开发、日常运营支出也维持不变。极度悲观情境下,假设房企2-4月销售额分别同比下滑100%、60%、40%,此前销售回款率100%,则3个月销售下降形成的资金缺口即等于其销售整体下降金额。测算结果显示,20家主流房企2019年平均在手现金846亿元,剔除该资金缺口后,现金盈余仍有423亿元。值得注意的是,房企可以通过减少拿地、降低施工节奏减少开支,实际现金盈余更高。


5.2 猜想:中小房企压力渐增,行业兼并收购或将加剧
根据我们测算,3月房企债券、信托到期金额环比增长84.7%至1240亿,且呈逐月上升趋势,7月到期值达到峰值1490亿。考虑到楼市短期仍然承压,销售端影响持续而偿债规模上升,预计部分中小型房企资金端压力将逐步加大。另一方面,大型房企在手现金充足,债务风险较小,在冲规模、补库存等需求下,预计将积极把握行业低点收并购机会,加剧行业并购重组。

06
投资建议
短期受新冠疫情影响,房企销售开工均受到冲击,资金端压力亦逐步加大,但我们认为对于房企危中藏机,危险在于短期销售回款的放缓和现金流压力的加大、开工停滞导致未来供货不足的风险;机会在于地方政府财政压力加大,后续供地的数量和质量均有望提升、拿地对手减少有望带来地价的潜在下降、同时资金端政策也存在松动空间。对于资金充足的房企,在保证现金流安全前提下,要积极把握疫情期间及疫情后的拿地时机,拓展受疫情影响小、高货地比、预售条件低的高周转项目,同时积极关注收并购的机会;对于资金相对紧张的房企,应优先开工及复工预售条件低、受疫情影响小的高周转项目,弹性定价保障项目去化及现金流回收。
板块投资方面,我们认为每次调整都是龙头集中度提升机会,本次疫情将进一步考验房企资金实力及应对能力,财务状况佳、资金实力强的房企有望进一步提升市场份额。目前主流房企对应2020年估值不到6倍,潜在股息率超过5%,同时经济及楼市下行压力背景下政策空间有望进一步打开,行业配置价值依旧凸显。尽管短期销售端将承压,但政策带来的估值弹性远大于销售带来的业绩弹性,政策而非销售将决定后续板块走向。中期随着政策微调、货币端发力,楼市有望逐步走稳,关注流动性宽松可能带来的“资产荒”配置机会。个股方面,地产短期建议优选财务状况佳、融资能力强的全国性房企万科、保利、金地、招商等,同时关注业绩销售高增的弹性二线中南、阳光城等。
07
风险提示
1)若新型冠状病毒肺炎疫情持续时间超预期,导致房企销售持续低迷,行业资金压力加大将带来中小房企资金链断裂风险;
2)若开工进一步延期,施工进度受到影响,则将对施工投资、后续可推货量、竣工节奏等均产生负面影响;
3)若需求释放持续低于预期,未来存在房企进一步降价、以价换量以提升需求,将带来房企大规模减值风险,同时需求低迷带来销售回款不及预期,将增加行业资金压力,进而导致资金链风险。