简体
  • 简体中文
  • 繁体中文

热门资讯> 正文

港股通标的2020年3月调整预测(附名单)

2020-02-19 11:35

作者:陈萌

 

编者按:2月21日恒生指数公司将对恒生系列指数成分股进行本年内首次检讨,预计正式调整将于3月9日生效,「港股通」名单也将随之变化。以下是中信建投证券对这次港股通标的调整的预测。

1.恒生综指和沪港通调整机制

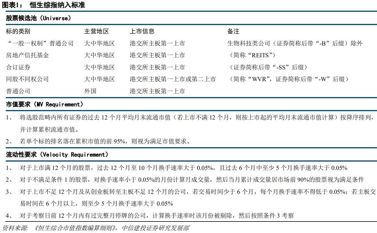
根据最新恒生综指的编制手册,恒生综指的标的股票纳入标准如下表:

目前港股通选股范围如下:

 

(1)恒生综合指数成分股,其中包括恒生综合大型股指数成分股、恒生综合中型股指数成分股和过去12个月平均月末流通市值不低于50亿港元的恒生综合小型股指数成分股;

 

(2)A+H股上市公司在联交所上市的H股,其中A股需满足未被内地交易所风险警示、暂停上市或进入退市整理期。

 

此外,在HSCI成分股中,有四类暂不纳入港股通股票范围:REITs、外国股票、合订证券、不同股票权架构公司股票。根据2019年8月2日上交所、深交所、港交所同步发布的修订说明,同股不同权公司在满足以下条件后可首次纳入港股通纳入港股通:

 

(1)上市满6个月加上20个港股交易日;

 

(2)考察日前183天(含考察日当日)日均市值不低于港币200亿元,港股总成交额不低于港币60亿元;

 

(3)股票上市后,股票发行人和不同投票权受益人经营合规。

 

目前标的股票纳入「港股通」有两种途径:

 

(1)标的通过常规半年调整/快速调入新调入HSCI,且满足港股通进一步要求

 

(2)标的为新上市的A+H股,且对应A股未被风险警示、暂停上市或进入退市整理期。

 

2.预测标准及结果

 

基于港股通调入的HSCI途径,我们的股票纳入预测标准如下:

 

(1)标的在报告期(2019年1月31日-2019年12月31日)内的区间累计流通市值按12个月平均流通市值降序排列后位于前5%

 

(2)标的在报告期(2019年1月31日-2019年12月31日)内的区间换手率满足恒生综指换手速率要求;

 

(3)标的大股东持股比例不超过60%且未列入SFC股权集中度过高企业警示名单;

 

(4)标的主营业务位于大中华区;

 

(5)标的在考察期(2019年12月31日-至今)的运营状况良好,满足市值和换手速率要求。

 

在对以上标准进行检验后,我们得出19只拟纳入港股通的标的名单:

 

在有新标的股票纳入「港股通」的同时,也有部分标的会被移除股票池,我们按照以下标准筛选:

 

(1)不满足市值要求:流通市值位于HSCI选股范畴后4%;

 

(2)未通过流通性测试:未达到换手率标准与成交量标准的月数超标;

 

(3)由于破产、监管调查原因停牌,或由于其他原因停牌超过三个月。

 

(4)对于HSCI成分股:若其过去12个月月末平均市值不足50亿港元,标的将被调出;

 

(5)对于A+H股:若内地上市的A股被风险警示、暂停上市或进入退市整理期,相应的H股将被调出。

 

在对以上移除标准进行检验后,我们得出7只下次调整可能被移除港股通的标的名单:

 

风险及免责提示:以上内容仅代表作者的个人立场和观点,不代表华盛的任何立场,华盛亦无法证实上述内容的真实性、准确性和原创性。投资者在做出任何投资决定前,应结合自身情况,考虑投资产品的风险。必要时,请咨询专业投资顾问的意见。华盛不提供任何投资建议,对此亦不做任何承诺和保证。