热门资讯> 正文
2020-02-14 07:52

来源微信公众号:斑马消费
每一次危机,都会孕育机会。
如果不是因为此次疫情,房地产巨头们可能仍然沉浸在歌舞升平的黄金时代里。
为配合抗击疫情,各家房企纷纷暂停线下销售。但是,购房者有需求,房企需要销售业绩。
此时,龙头房企恒大,对旗下楼盘营销平台“恒房通”进行升级,全面实施“网上购房”。
这个由房企推动,集电子商务、社交营销于一体的购房生态系统,在房地产行业是首创,也是唯一。这次,也是“恒房通”绝佳的练兵机会。
用电商思维卖房
突如其来的疫情,给各行各业都带来巨大冲击,也催生出很多创新和变革。
2月13日,恒大率先实施全国所有楼盘网上购房的营销创举,提供网上VR看房、网上选房、网上购房等的一站式服务,并给消费者提供最低价购买、无理由退房、多重购房优惠等权益,成为继无理由退房后的又一个行业颠覆性举措。

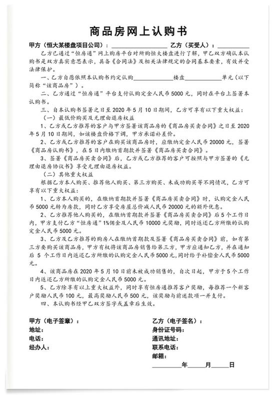
据了解,恒大本次营销创举覆盖全国在售楼盘。即日起至2月29日,只需在“恒房通”平台线上缴纳5000元定金并签署《商品房网上认购书》,即可预定房源。自签署《商品房买卖合同》之日起至5月10日,享有最低价购房权益,如购买楼盘价格下调,可获补差价,稳赚不赔,这无疑给广大消费者吃了一颗定心丸。

同时,恒大再次明确自2015年其率先推出的“无理由退房”政策,将电商领域中消费者享有的无理由退换权益接入到房产交易,为线上购房提供了彻底保障。据了解,购房者在签署《商品房买卖合同》及《无理由退房协议书》之日起,至办理入住手续的任何时间,均可享有无理由退房权利。
人人都能帮恒大带货
值得一提的是,消费者签署网上认购书后,即可享有多重重大购房优惠、赚取丰厚的佣金和奖励。
根据本人购买、推荐他人购买、第三方购买、未成功购买等不同情况的政策包括:
1.自购:存5000抵20000
本人购买的,在缴纳首期款并签署《商品房买卖合同》 时,定金5000元转为房款,并享受房屋总价减20000元的额外优惠;
2.推荐购买:1%佣金及万元奖励
推荐他人购买的,可获得“恒房通”1%佣金及10000元奖励,并获返还全额定金;
3.第三方购买:定金全退再补5000
如有第三方购买,恒大将返还定金5000元,同时给予补偿金5000元;
4.未成功购买:定金全退
若预定房源5月10日前未被成功销售的,定金5000元将于5个工作日内返还;
5.推荐奖励:最高500元
恒房通推荐奖励,每推荐1个新客户奖励100元,最高奖励500 元。

此外,恒大还出台了专门针对兼职销售员的激励政策,兼职销售员通过邀请好友注册赚取奖金,每邀请一位新用户在“恒房通”平台注册认证,就能获得10元的奖励;所邀请的朋友再邀请其他人在“恒房通”平台注册认证,还可获得5元的奖励。
同时,兼职销售员在“恒房通”平台推荐意向买房客户后,如果成交1套,就能按照实际推荐客户组数,获得每组100元的奖励,每套最高奖励不超过2000元,如果成交两套就能获得最高4000元推荐奖励,以此类推。
让网上购房像买手机一样便利
疫情当前,一方面,企业要配合防疫需要,暂时关闭线下门店,另一方面,面对疫情对中国经济的短期冲击,也需要各行各业尽早复工,尽可能降低经济损失。
恒大推出的全面“网上购房”,不仅提供了一条龙便捷网上服务,更提供了最低价购房、无理由退房等权益,从根本上打消购房者的顾虑,解决了购房者闭门在家无法现场看房、大宗交易很难拍板等难题。
对恒大而言,产品的高品质和高性价比是恒大营销模式变革的坚定保障,而营销模式随着市场变化不断创新,也将进一步推动公司业绩持续飘红。
而对于行业而言,分析人士表示,“恒大颠覆传统营销思维,率先将主战场转至线上的革命性创举,既将给更多房企带来示范效应,更将在抗疫情背景下助力整个行业恢复生产销售。”
通过创新营销模式,应对此次疫情影响,对于处在调整期的中国房地产行业来说,非常关键。
但更重要的是,恒大通过这次全面“网上购房”的消费习惯培养和体系运作实操,让“网上购房”真正成为房地产销售的渠道之一,就像大家日常网购电子产品一样方便,这种创新化的渠道将进一步提升房企的运营效率,有望重构行业销售模式。