热门资讯> 正文
2020-02-04 14:15

炒股就看金麒麟分析师研报,权威,专业,及时,全面,助您挖掘潜力主题机会!
来源:国金食品饮料寇星
本报告的主要看点
1.从回归分析的角度对餐饮与白酒、调味品、啤酒之间的关系进行拟合测算;
2.基于终端数据来测算疫情对乳制品行业的影响,进行量化测算与定性分析;
3.分不同情景测算行业内重点公司全年收入和利润增速可能变化的范围,从而得出当前对应的估值的变化幅度,以便尽早判断各核心公司估值是否有可能被较大程度低估。
基本结论
目前市场对于食品饮料板块主要关注点在于:1)非典时期食品饮料板块走势如何?各子行业受到多大影响,促使板块逐步回暖的关键点是什么?2)当前疫情下,食品饮料板块受影响的主要是哪些子行业,预期将受到多大的影响?3)当前时点怎么看?本文我们试图基于回归分析以及终端数据来对以上三个问题进行量化测算与定性分析。
非典期间食品饮料板块表现基本较为稳健,各板块稳步回升拐点在于疫情基本缓解并得到控制。非典的爆发高峰(金麒麟分析师)期为2003年二季度,社零消费受到明显影响,其中批零波动较小,餐饮受影响较大。分不同子行业内重点公司来看,白酒板块与调味品板块公司业绩在非典疫情期间波动较大,乳制品与啤酒板块公司业绩在疫情期间波动较小。各板块稳步回升的拐点体现在2003年5月底-6月上旬,此时疫情基本缓解并得到控制,市场信心逐渐修复。
此次疫情较非典爆发时间更快,但国家应对也更为积极。分各子板块来看:
白酒:疫情对于白酒行业的冲击的影响时间和程度有限。根据我们回归分析测算,中性预计白酒上市公司的收入增速受到疫情的影响程度约为5-10pct。类比非典时期在疫情得到控制后消费需求得到明显恢复,预计下半年白酒行业主要公司将陆续好转并加速增长,市场的恐慌情绪得以修复。
乳制品:此次疫情使得乳制品的送礼属性在短期内得到压制,但日常消费需求不变,拉长周期来看疫情对乳制品行业的影响相对较小。我们试图结合终端调研数据来测算疫情对乳制品行业的影响,最终得出结论:1)中性预计春节期间送礼消费占比约30%;2)此次疫情预计对伊利、蒙牛全年业绩影响有限,中性预计收入增速波动会控制在3pct左右。
啤酒:对产量影响首当其冲,对利润的影响仍需观测结构升级的进程。我们通过回归分析发现产量的变化对各企业收入影响更为明显,进一步在乐观/中性/悲观假设下我们测算出2020年啤酒产量增速分别为0%/-1.5%/-3.4%,基于产量假设以及我们的测算,预计2020年青啤/重啤/珠啤受疫情影响下收入增速可能分别为0%/3%/5%左右,但对利润的影响仍需观测结构升级的进程。我们预计各企业可能会采取措施应对,比如区域性提价来补偿损失的收入或业绩。
调味品:受上游餐饮增速下降影响,但整体需求下降幅度可控。海天因餐饮渠道占比较高,预计将一定程度上受到餐饮行业增速下降的冲击;预计此次疫情对公司收入增速影响5pct以内。美味鲜以家庭端消费为主,预计此次疫情对公司全年收入增速影响在2-3pct之间。
投资建议
短期推荐关注低估值标的和受影响较小的标的,中期建议重点关注拐点趋势和板块行情。当前重点建议关注合理估值位置的港股标的:飞鹤、澳优等公司,建议重点关注基本已经达到或快达到安全边际的A股标的:五粮液、酒鬼酒、伊利等公司,同时建议重点关注受疫情影响较小的标的。
风险提示
疫情持续时间过长/市场竞争更加激烈/业绩低于预期/食品安全问题。
内容目录

图表目录


写在前面
此次疫情爆发后,影响可能是方方面面的,尤其是短期的经济,本文我们不讨论宏观方面影响,仅仅就食品饮料板块做简单分析。我们将找寻新的角度来分析,以便与市面报告形成差异化,供投资者参考。
食品饮料板块春节前还正沉浸在个股争鸣的情绪里,市场对茅台预期降低后次高端个股迎来了一波小高潮,乳业依然受预期改善推动持续向上,啤酒继提价预期百般翻炒后偃旗息鼓,调味品各有分化。在市场观点基本是持股过年的氛围下,疫情开始显现并在春节前1-2天达到严重影响市场情绪的地步,股价开始全面下行。在这个无法外出但投资者比往年都倍感关注市场动销的春节,我们怎么看后市的食品饮料板块?下文我们将逐一分析。
目前市场主要关注点在于:
1)非典时期食品饮料板块走势如何?各子行业受到多大影响,维持了多久时间,促使板块逐步回暖的关键点是什么?
2)当前疫情下,食品饮料板块受影响的主要是哪些子行业,预期将受到多大的影响,对比非典来看,各子行业触底的信号是什么?
3)当前时点怎么看?
一、非典时期的食品饮料板块研究
非典的爆发高峰期为2003年二季度,社零消费受到明显影响,其中批零波动较小,餐饮受影响较大。2002年12月广东确诊第一例非典患者,但在2002年12月-2003年2月非典疫情并未形成大面积扩散,影响较为区域化。2003年3月6日,北京首例输入型非典病例出现,全国性范围的疫情开始爆发,非典疫情也进入快速爆发期。4月20日以后,北京的非典确诊病人开始成倍增加,5月中旬,全国疫情爆发数量开始逐渐减少,至7月中旬非典基本结束。回顾非典时间线可以发现,2003年3-5月为疫情爆发高峰期,在这一期间内社会消费也受到了明显影响:2003Q2社零总额同比增速明显下滑(5月份达到最低点,同比增长4.3%),其中餐饮消费由于出行受限影响较大(2003年5月份餐饮消费额同比下降15.5%),而批零消费增速虽也有下降,但波动较小,单月仍有近8%的增长。


复盘非典期间行情表现可以发现,从出现第一个病例到疫情基本结束,食品饮料板块表现基本较为稳健,并未出现较大波动。分不同子行业内重点公司来看,白酒板块与调味品板块公司业绩在非典疫情期间波动较大(餐饮消费受到较大影响,而白酒、调味品均与餐饮相关性较大;调味品囤货属性较小,疫情期间日常消费也有所减少),在疫情爆发的2003Q2主要公司收入、利润增速均为负值(如五粮液、泸州老窖、山西汾酒、中炬高新等);乳制品与啤酒板块公司业绩在疫情期间波动较小(非典爆发体现在2003Q2,而二季度为乳制品消费淡季,叠加一定的增强免疫力属性,乳制品在此期间受影响相对较小;啤酒行业受影响也较小),伊利、青岛啤酒等公司季度间业绩增速波动较小。


此次疫情较非典爆发时间更快,确诊人数更多,但应对也更为积极。截至2020年2月2日,距离第一例确诊仅不到2个月的时间,全国已确诊新型冠状病毒肺炎,已远超过非典确诊人数,这说明此次疫情较非典爆发更快,发展速度也更为迅猛。一方面,武汉作为中国最大的交通枢纽之一,春运期间人流量大,再加上春节提前以及病毒本身传染性强,使得疫情的传播和发展比较迅速;另一方面,较早出现的确诊能力和更快速的信息传播条件也使得此次疫情确诊人数上升较快。但相对非典而言,此次政府对疫情的反应速度更快,应对也更为积极,1月25日全国30个省市已启动一级响应。我们认为,此次疫情造成的影响与非典可能有所不同,主要在于两点:1)此次疫情爆发期体现在春节期间(2020Q1),而春节期间向来是消费旺季,与非典爆发所处的消费淡季(2003Q2)相比,短期影响可能会更大一些;2)社会公众防范意识较17年前更强,出行减少,除生活必需品以外,其他消费品动销可能会受到影响。

非典时期各板块回升拐点:疫情基本缓解并得到控制,市场信心逐渐修复。
白酒:1997-1998年金融危机,1998年山西假酒案件,叠加2001年白酒加税,1998-2003年为白酒行业的调整阶段,2003-2004行业企稳,之后进入白酒量价齐升的黄金十年。从行业及公司收入业绩角度, 非典疫情的影响主要在于2003年二季度。2003年 Q1,白酒行业收入及利润同增分别为10%、6%,春节旺季消费并未受到影响。2003年 Q2,白酒行业收入利润增速分别为1%,-6%,疫情对白酒消费的影响凸显。2003年5 月,非典疫情得到控制后,白酒消费稳步回暖。
乳制品:板块行情始终表现较为平稳,在非典期间受影响较小。2003年5月下旬逐渐稳步向上,疫情得到控制,消费者恐慌情绪逐渐缓解, 动销逐渐恢复,渠道库存开始释放,市场信心逐渐增强。
啤酒:03年正值行业产能扩张、收入高速增长的发展期,产能维持两位数增长,各企业收入增长超过30%;非典使得2003年Q1和Q2啤酒产能增速迅速降至0.5%,各企业收入增速降至10-20%,虽然有所下降但仍维持较高增长,疫情结束后产能增速快速回升,各企业收入也随之重回增长,行业规模扩张趋势并未改变,之后迎来了十年的行业规模扩张期。
调味品:非典期间从行业来看,2003年3月和4月酱油产量增速有所下降,5月份开始重回稳健增长,非典对产量影响不大,行业维持了波动向上的趋势。从上市公司来看,03年已上市的三家核心调味品企业中恒顺和安琪收入在非典期间仍维持了高增长,受疫情影响不大;中炬调味品业务增速略有下降,但波动不大;非典期间三家公司股价均跑输大盘,估值偏高是核心因素。非典对调味品的影响集中在03年的3月和4月,5月开始行业重回增长通道,延续调味品行业的稳健成长。

二、当前疫情下各子行业表现
疫情对食品饮料行业直接影响表现是消费者外出频率大幅降低,导致餐饮店和商超通路等消费减少,居家必备的必需品需求依然维持,但是可选消费食品出现增速下降趋势。食品饮料行业与餐饮相关的行业有白酒、啤酒、调味品、饮料等,与商超通路相关的是大部分子行业。消费者外出频率下降后,居家消费将更多集中在自饮自食消费属性上,一般以礼品属性为主的相关行业如乳制品等势必会受到影响,与餐饮相关的商务或家庭聚餐为主的白酒调味品饮料等也势必会受到影响。这些影响具体体现在哪里,当前各子行业甚至标的来看是否受到影响,影响多大,我们将在下文进行具体分析。
2.1白酒:疫情对于白酒行业的冲击的影响时间和程度有限
新型冠状病毒疫情正值春节白酒销售旺季,网络媒体对于疫情的宣传引发了一定程度的市场恐慌,一系列防控措施倡导减少外出就餐和消费,餐饮消费需求受到较大压制,降低了开瓶率。虽然大部分白酒企业在节前完成2020Q1的打款和发货,使得一季度业绩受到疫情影响有限,回款比例仍较高,但终端库存边际向上,一定程度上会影响2020Q2的发货和回款。
本文对白酒上市公司收入增速与限额以上餐饮收入增速、商超白酒收入增速进行了回归分析,最终确定其相关性和回归方程:Y=0.152+1.207X1-0.108X2。其中,Y:白酒上市公司收入增速(同比),X1限额以上餐饮收入增速(累计同比),X2商超白酒收入增速(同比),进而对疫情的乐观、中性、悲观三种假设进行白酒行业增速预测。

1)确定最终方程
根据白酒上市公司收入增速(同比)、限额餐饮收入增速(累计同比)、商超白酒收入增速(同比)的数据,得出体现白酒上市公司收入增速(同比)作为因变量Y,和限额以上餐饮收入增速(累计同比)、商超白酒收入增速(同比)分别作为自变量X1、X2的相关性的方程:
Y=0.152+1.207 X1-0.108 X2
以下为该回归方程的统计参数



由表1和表2可以看出,回归方程中变量的P值较小,并且整体方程的F值为1.861,高于临界F值0.249,R2为0.427,表明该回归方程与其自变量对方程的显著性影响较高。同时,从P-P图也可以看出,该回归方程存在很少离群点,并且偏离参考线较近,正态分布性良好,能很好的拟合数据,从而具有较小的均平方误差,即具有较小的偏残差。因此从预测的误差角度及总体考虑,可选择该回归方程作为本次回归分析的最终方程,表明白酒上市公司收入增速(同比)和限额以上餐饮收入增速(累计同比)、商超白酒收入增速(同比)存在相关性。
2)预测分析
由于我们无法获取到更直接有效的白酒餐饮增速,而是以餐饮行业累计增速代替,虽然相关性验证通过,不过R2不是很高。同时我们以此公式来推测2020年白酒行业分季度增速也未考虑到基数和其余相关因素,因此我们仅以此结果作为参考。结合实际渠道和SARS复盘数据预判最后影响幅度如下。
考虑到疫情的持续时长的不同,我们对三种假设进行分析。
1)乐观情况,疫情仅影响2020Q1:假设2020年限额以上餐饮Q1-3增速预计分别为3%/4%/6%,商超白酒收入增速分别为0%/5%/8%,根据方程式可得出白酒上市公司收入增速分别为18.8%/19.5%/21.6%;
2)中性情况,疫情影响到2020Q2:假设2020年限额以上餐饮Q1-3增速预计分别为-3%/0%/3%,商超白酒收入增速分别为-5%/0%/5%,根据方程式可得出白酒上市公司收入增速分别为12.1%/15.2%/18.3%;
3)悲观情况,疫情影响到2020Q3:假设2020年限额以上餐饮Q1-3增速预计分别为-6%/-3%/0%,商超白酒收入增速分别为-10%/-5%/0%,根据方程式可得出白酒上市公司收入增速分别为9.0%/12.1%/15.2%;

近期我们调研渠道反馈如下,春节前动销正常,疫情可能影响了全年白酒销量的10%。1)对厂商、经销商出货无影响,基本都已在年前完成,更多是对消费者库存的影响,会影响一二季度经销商打款,端午会受到影响。2)部分厂商可能把2020任务目标下调5-10%。3)渠道库存:当前渠道库存,是消费者>终端>经销商。当前高端及低端白酒库存较为合理,次高端库存有待消化。
参考白酒上市公司的销售目标、渠道反馈,结合白酒行业收入增速的回归方程,我们对重点公司的三种假设情况下的收入、利润、估值进行了如下总结:

3)总结
以上重点分析了白酒上市公司收入增速与限额餐饮收入增速、商超白酒收入增速的相关性,利用统计学软件对2018-2019年因变量Y和自变量X之间进行了回归分析,最终得到一个方程作为解释方程:Y=0.152+1.207X1-0.108X2。其中,Y:白酒上市公司收入增速(同比),X1限额餐饮收入增速(累计同比),X2商超白酒收入增速(同比)。
从行业情况看,回归方程符合实际意义。白酒上市公司收入增速与限额餐饮、商超白酒收入增速息息相关。在疫情的三种情况假设下,我们得出以下结论:
1)白酒上市公司的收入增速受到疫情的影响程度约为5-10pct;
2)若疫情结束早,餐饮增速恢复,则白酒行业趋势有望扭转。类比非典时期在疫情得到有效控制后,消费需求得到明显恢复,预计在下半年白酒行业主要公司将陆续好转并加速增长,市场的恐慌情绪得以修复。
总体来看,疫情对于白酒行业的冲击的影响时间和程度有限。
从春节以来渠道调研来看,各公司主要调研影响情况汇总:
茅台:飞天茅台2200-2300元,环比下滑100元,主要系春节后需求减少。猪年生肖2600元,鼠年生肖3050元左右。经销商节前1-2月配额陆续到货,部分经销商开始执行3月配额,同时直营渠道(自营店、合作KA平台等)增加投放。
五粮液:普五批价900-910元左右,节后批价有所下行。节前已到货30%以上,发货情况正常,与去年节奏接近,春节前经销商已经完成打款及发货。
泸州老窖:国窖1573批价800-810元,稳中有进。节前停货挺价,重点区域西南和华北等市场动销平稳。打款达到全年任务30%以上,批价提升幅度较大,销量持平。
洋河:海、天、梦3、梦6、梦6+批价分别为118/265/375/500/600元,环比平稳。南京地区降幅收窄,苏南地区实现个位数增长。M6已经停货,M6+限渠道发货,其他产品正常发货。
山西汾酒:考虑到春节备货时间段,打款订货会反馈良好,一季度打款35-40%,节前打款20-25%,节后打款15%,库存保持良性。
古井贡酒:节前回款比例超过50%,2020年销售口径目标增速20%,集团口径增速15%,批价稳中向上,终端库存受到疫情影响偏高。
酒鬼酒:春节前经销商打款较为积极,2020年内参目标销量翻倍,主要区域为省内,库存保持相对良性。
总体来看,节前白酒行业整体动销反馈良好,行业需求及景气度稳中有升。白酒企业的回款和发货在春节前基本完成,疫情主要影响节后的餐饮消费,整体终端白酒终端库存将提升。参考非典疫情的发展阶段,疫情结束后行业有望回暖,高端和次高端龙头酒企业优先受益。

2.2 乳制品:短期内动销有所放缓,全年来看预计对伊利、蒙牛业绩影响有限
短期内乳制品的送礼属性得到压制,但日常消费需求不变,拉长周期来看疫情对乳制品行业的影响相对较小。此次疫情对乳制品消费的影响体现在两方面:1)疫情爆发正值春节(以春节为分界线,春节前仍为正常消费,春节后疫情扩散引发全国重视),防控情况下消费者减少了商超的采购尤其是送礼属性大幅下降,将在一定程度上影响常温奶的动销;2)除送礼属性外,乳制品还具备必选消费属性,此外乳制品本身具备高蛋白特性可增强免疫力,因此也具备部分囤货属性,同时乳制品行业受餐饮影响不大,日常消费需求基本没有下降。综合两方面来看,我们认为短期内(尤其是2020年1、2月份)乳制品的送礼属性得到压制,动销有所放缓,库存有所提升,但随着2月底企业逐渐复工、高校逐渐开学、疫情逐渐得到控制,乳制品的日常消费属性将会得到更多的体现,而全年拉长来看我们预计短期影响也有望被平滑,预计对公司全年业绩不会产生较大的影响。当前时点备受市场关注的问题在于:春节期间乳制品送礼属性与日常消费分别占比多少?拉长至全年来看,此次疫情对伊利、蒙牛业绩影响多大?下文我们试图结合终端调研数据对这两个问题进行一定的量化测算与定性分析。
中性预计春节期间送礼消费占比约30%,拉长至全年来看,预计送礼消费(春节+中秋)占乳制品总消费的比例约为10-15%。根据我们终端调研数据可以发现,伊利、蒙牛市场份额在春节、中秋期间会有一个阶段性小高峰,同时常温奶的终端销售额在春节、中秋期间有明显提升,其他时间段基本较为平稳,因此我们认为乳制品的送礼需求基本只在春节、中秋期间体现,其余时间段主要为日常消费需求。为了进一步探求春节期间送礼消费占比,我们根据终端调研数据计算出伊利、蒙牛常温奶终端销售额的单月占比数据,根据计算数据可以发现,春节、中秋期间单月占比平均为10%以上,而其他时间段单月占比约为7-8%左右,在我们假设其余时间段均为日常消费需求的前提下,我们预计春节、中秋期间送礼消费约占比30%,日常消费占比70%;拉长至全年来看,预计送礼消费占乳制品总消费的比例约为10-15%。此外,我们还拆分了各线城市的常温奶销售额单月占比情况,可以发现下线城市尤其是三线城市单月占比在春节、中秋期间波动更为明显,说明下线城市乳制品的送礼需求更多。


此次疫情预计对伊利、蒙牛全年业绩影响有限,中性预计收入增速波动会控制在3pct左右。虽然第一例疫情出现在2019年12月初,但是大范围扩散以及消费者加强防控意识主要体现在1月下旬,根据我们渠道调研,伊利、蒙牛在春节前均正常备货,以春节为分界线,春节前动销正常,送礼需求尚未减缓,春节后疫情加重,预计1月下旬至2月份终端动销放缓。动销放缓会导致渠道库存有所积压,而渠道库存积压则会影响后续进货节奏,进货节奏放缓则会影响公司业绩,因此我们以伊利为例,基于终端销售数据分不同情景来测算此次疫情对伊利全年业绩的影响。按照公司此前计划,伊利要在2020年达成千亿计划,假设2019年实现900亿收入目标,则2020年计划收入增速为11%。我们根据疫情的严重程度分以下不同情景进行测算,中性预计此次疫情对伊利全年的收入影响有限,收入增速波动预计会控制在3pct左右。再考虑到行业的进一步集中(往往较大的风险事件会加速行业集中,促进龙头份额提升),疫情之后可能还会出现一定程度的反弹,因此我们对龙头公司全年业绩并不悲观。但是一切要取决于本次疫情的严重程度以及持续时间,若疫情程度超于预期,那么公司收入端与利润端都必将承压(加大渠道费用消化库存)。

乳制品中其他细分行业如奶粉、奶酪本身不具备送礼属性,受此次疫情影响不大。其中奶粉为必选消费品,同时具备囤货属性(保质期较长),根据我们渠道调研,终端销售并未受到较大影响。奶酪全程冷链运输、售卖,本身为日常消费品,不具备送礼属性,因而影响也较为有限。
2.3啤酒:对产量影响首当其冲,对利润的影响仍需观测结构升级的进程
啤酒也是会受到餐饮端的影响,不过好在当前并不是啤酒的旺季,因此销量的影响并不会如白酒等影响更大。我们将通过分析2003年非典阶段啤酒行业的变化来分析对标此次疫情的影响。
首先我们先分析非典期间啤酒行业的变化。
从行业产量来看,2003年非典持续的Q1和Q2期间,啤酒行业产量增速降至0.5%的低位,生产端Q1增速较低一方面因春节较2002年提前半个月左右,部分春节需求在2002年12月生产,另一方面非典也有所影响,排除春节提前生产的因素影响,预计产量增速在5%左右;但Q2本为啤酒销售旺季,产量低增长主要系非典的影响,二季度的4月和5月份为非典集中爆发期,由此可推断集中爆发期对产量影响较大;但Q3啤酒产量增速升至10%,此后持续回升,非典不再对产量有所影响。
从行业增速来看,2003年正值啤酒行业高速发展期,2000-2002年行业年化增速在30%以上,2003年各季度增速降至15%左右,2004年重回15%以上的高速增长,餐饮增速下降是影响啤酒行业增长的核心因素。
值得注意的是,虽然2003年Q1和Q2啤酒产量低速增长,但行业增长仍在两位数,主要系行业数据以三家上市公司青啤、重啤和燕京数据为基础,其余未统计的多为中小啤酒企业,也进一步证明了在啤酒行业面临重大波动时,龙头企业表现出了较强的韧性。

接着我们对非典期间各企业收入增速变化进行分析。
青岛啤酒:虽然 03 年整个行业面临非典的考验,但青啤通过积极进行 市场、品牌、产品结构等方面的整合及营销策略的调整,将销售市场 由餐饮场所不断向社区、超市、便利店等零售市场延伸,上半年产销 量增长 8%,Q1 与 Q2 收入增速分别为 12%和 7%,超过行业整体增 长,Q3 和 Q4 估计受库存较高影响增速仅为个位数,2004 年开始收入 恢复至双位数,但青啤整体收入增长在非典发生前后波动幅度较小。
重庆啤酒:重啤作为区域型啤酒企业,在 2003 年非典期间积极应对行 业变化,通过调整工作思路和营销手段,力求把影响降到最低,同时 加强内部管理,严格增收节支,加强产品质量、新品研发和品种结构 调整,2003 年上半年重啤收入增长 27.6%,有效应对了行业风险, Q3 开始,公司收入增速逐月回升,影响进一步消除。
燕京啤酒:2003 年燕京啤酒为第一大啤酒企业,在非典期间通过积极 调整经营策略,实现了销量和收入的双增长,增速远高于行业整体增 速,龙头企业在风险来临时更能保持较高的成长性。

然后我们借03年的经验对啤酒行业进行判断。不可否认2020年的啤酒行业与2003年的啤酒行业存在较大的差异,一方面2003年正处行业产量和收入携手增长,各企业快速扩张的行业高速成长期,中短期的外界因素并不能影响行业增长的大趋势,但2020年行业产量和收入增长式微,行业产量基本稳定,无上涨趋势;另一方面,2003年各企业正处规模扩张,以同质化中低端产品竞争为主,2020年行业利润增长的核心驱动力变为结构升级,行业的利润空间更多来自于价格带上升后带来净利率的提升。因此我们判断预计虽然此次疫情将对啤酒的产量有所影响,但影响程度并不完全等同于2003年非典期间。
我们通过将啤酒行业收入、餐饮行业增速和啤酒商超增速做了回归分析发现相关性较低,因此这里我们没有采纳这种测算方式。我们采用了啤酒产量分季度增速的变化来推断疫情对各啤酒企业收入增长的影响。中性假设下,Q1的生产和销售主要集中在1月份,如果餐饮增速降至0%,预计啤酒产量较同期将下降约4%左右,Q2影响有所减弱,预计产量下降2%,Q3和Q4进一步缓解后产量增速预计为0%左右。乐观假设下,预计Q1-Q4的啤酒产量增速分别为-2%/0%/1%/1%。悲观假设下,预计Q1-Q4啤酒产量增速分别为-7%/-4%/-2%/0%。综合来看,预计2020年啤酒产量将与19年持平或小幅下跌。

之后我们对青岛啤酒、重庆啤酒和珠江啤酒三家核心企业收入增速与啤酒产量之间进行了回归分析,再将我们对产量的三种假设带入方程式,判断各企业2020年分季度以及全年的收入增长情况。参考2003年的情况,在面临行业危机时,各企业仍会通过积极应对尽可能的降低影响,啤酒企业应对的主要措施在于消费场景的迁移和产品结构的调整,这也是此轮啤酒周期中各公司目前在积极推进的事情。我们认为此次疫情通过对餐饮消费的影响难免会对各企业的收入增速有所影响,但具体来看各公司的影响程度不一。青啤为泛全国化布局,公司历史上抗风险能力较强,因此预计公司2020年收入增速降至0%左右。重庆啤酒属区域性啤酒企业,生产管理效率领先,应对风险能力较强,预计受疫情影响2020年收入增速降至3%左右。珠江啤酒同属区域性啤酒企业,但销售渠道集中在流通端,受餐饮影响较小,预计2020年收入增速降至5%左右。燕京啤酒消费以餐饮端为主,且公司近两年增长受阻,预计2020年受疫情影响收入可能负增长。

最后我们对行业利润的变化进行分析。此轮啤酒周期的核心推动因素已不 再是产量与收入增长对利润增长的助力,更重要的在于各企业结构升级、 价格带上移的进程。因此对比其余食品行业来讲,我们认为啤酒行业具备 更强的利润诉求,可能乳制品行业还需分析两强收入受损后竞争策略的变 化,但是啤酒行业利润诉求是共谋。我们认为,在疫情影响下,各企业可 能并不会放慢对于产品结构调整的节奏,那收入增速的小幅下调对于利润 的影响相对有限,后期或许啤酒企业的区域提价会进一步加速,用以弥补 量的损失。不过我们依然在后文图 36 中对核心啤酒公司进行了业绩增速的 三种场景的测算,结果来看业绩影响也较为有限,仅供参考。因此,我们 对啤酒板块公司的业绩保持乐观。
2.4 调味品:受上游餐饮增速下降影响,但整体需求下降幅度可控
调味品受餐饮端影响也较大,春节期间观察到最多的现象是各大餐饮店蔬菜库存较大,背后的调味品也一样,动销遇阻,则当季度的调味品增速可能有一定影响。消费者将集中家庭消耗调味品,不过由于量级的差异,尽管饮食需求未变,但调味品使用量预计仍有所下降。综合餐饮和家庭端的变化,行业将如何变化,我们核心以海天和中炬两大龙头企业的变化窥探整个行业受此次疫情的影响程度。
海天味业:餐饮波动对公司业绩影响更大,但仍将可控
首先我们将19年分季度海天的收入增速与海天的商超增速(全国定点商超调研数据)、餐饮业收入增速进行拟合。我们发现虽然海天整体收入增速相对稳健,但季度间仍略有波动,波动与餐饮行业收入增速波动一致性较高。具体来看,19Q2海天收入增速环比下降1pct,同期餐饮行业收入增速下降0.4pct;19Q3海天收入增速环比上升0.9pct,同期餐饮行业收入增速上涨0.2pct但商超收入下降3.5pct,因此餐饮上涨的拉升作用更为明显;19Q4餐饮收入增速环比基本持平,商超增速下降2.1pct,因此我们判断公司收入增速环比下降0.5pct左右。之后我们通过回归分析发现公司的收入增速与商超增速、餐饮业收入增速两个变量之间存在三元线性关系,三者之间关系可以拟合为Z(公司季度收入)=-0.0365X(公司季度商超增速)+1.168561Y(餐饮收入季度增速)+0.062359的相关关系。
接着我们分乐观、中性、悲观三种情况对餐饮收入增速进行假设。考虑疫情持续时长的不同假设情形,我们预计乐观假设下疫情仅影响Q1,中性假设下疫情将延续至Q2,悲观假设下疫情对餐饮的影响将延长至Q3;因此乐观假设下2020年Q1-Q4餐饮行业分季度收入增速分别为3%/5%/8%/8%,中性假设下增速分别为0%/3%/5%/8%,悲观假设下增速分别为-3%/0%/3%/5%。预计商超销售也将受到此次疫情的影响,但影响程度相对有限,且部分餐饮调味品需求预计将转化至商超端,参考公司实际情况,预计海天2020年Q1-Q4商超销售增速分别为5%/8%/10%/10%。
然后我们对三种情况下海天2020年四个季度收入增速的变化进行敏感性分析。中性假设下,将餐饮和商超增速带入相关关系等式后可知,海天Q1-Q4收入增速分别为6.1%/9.6%/12.0%/15.5%,公司全年收入增速为10.7%,较2019年下降5pct左右。乐观假设下,预计海天Q1-Q4收入增速分别为9.6%/11.8%/15.2%/15.1%,公司全年收入增速可能约为12.8%,影响不大。悲观假设下,预计海天Q1-Q4收入增速分别为2.7%/6.2%/9.7%/12.1%,公司全年收入增速约为7.6%,较2019年下降8pct左右,影响较为严重。
最后我们再结合2003非典期间的数据情况,对假设进行分析。2003年非典期间,Q1还在影响初期,对餐饮行业收入增速影响较小,依旧维持接近20%的较高增速,Q2疫情进入爆发期后,餐饮增速迅速降至-1.8%,明显下滑,Q3疫情消除后餐饮行业快速反弹,增速升至两位数,此后连续三个季度回升后行业增速在2014Q2达到35.5%的历史高位,之后非典对餐饮行业的影响彻底结束。结合非典期间的经验,预计此次新型肺炎对餐饮行业的影响在两个季度以内,我们的中性估计更符合实际情况。此外不可否认,每次行业出现重大波动和利空,小企业风险应对能力更弱,更易受影响,大企业有望收割一波市场空间,提升市占率,同时大企业自身本就拥有更强的风险应对能力,因此海天作为行业龙头,将不可避免的受到此次疫情的影响,但预计对收入增速的影响在5个点以内,长期来看有望借此机会提升市场占有率,综合来看此次疫情对海天影响的整体风险仍将可控。



中炬高新:商超波动对公司业绩影响更为明显,影响或将有限
首先我们将19年分季度中炬的调味品收入增速与美味鲜的商超增速(全国定点商超调研数据)、餐饮业收入增速进行对比。经过对比后可以得到,中炬收入增速与美味鲜商超增速的一致性较高,其中Q1与Q2公司收入增速与商超收入增速均波动不大,Q3出现了同向下降,但因餐饮收入增速略有提升,因此收入端增速下降幅度小于商超端下降幅度,Q4餐饮收入变化不大,但商超端增速下降2pct,因此预计中炬调味品收入增速将降至14%左右,这与美味鲜七成产品通过商超等零售端销售的业务模式一致性高。之后我们通过回归分析发现公司的收入增速与商超增速、餐饮业收入增速两个变量之间存在三元线性关系,三者之间关系可以拟合为Z(公司季度收入)=0.228576X(公司季度商超增速)+0.07669Y(餐饮收入季度增速)+0.115901的相关关系。
接着我们分乐观、中性、悲观三种情况对餐饮收入进行假设。考虑疫情持续时长的不同假设情形,同样乐观假设下2020年Q1-Q4餐饮行业总收入增速分别为3%/5%/8%/8%,中性假设下增速分别为0%/3%/5%/8%,悲观假设下增速分别为-3%/0%/3%/5%。预计商超销售也将受到此次疫情的影响,但影响程度相对有限,且部分餐饮调味品需求预计将转化至商超端,参考公司实际情况,预计美味鲜2020年Q1-Q4商超销售增速分别为6%/8%/12%/12%。
然后我们对三种情况下2020年各季度中炬调味品收入增速的变化进行敏感性分析。中性假设下,将餐饮和商超增速带入相关关系等式后可知,中炬调味品收入Q1-Q4增速分别为13.0%/13.6%/14.7%/14.9%,公司全年收入增速为14.0%,影响不大。乐观假设下,中炬调味品收入增速分别为13.2%/13.8%/14.9%/14.9%,预计全年收入增速14.2%;悲观预计下,中炬调味品分季度增速分别为12.7%/13.4%/14.6%/14.7%,全年增速约为13.8%,影响相对有限。
最后我们再结合2003年非典期间的数据情况,对假设进行分析。我们在上文已经分析了非典对餐饮的影响,影响周期为1-2个季度。我们再具体分析中炬调味品业务在非典期间的情况。中炬以调味品为主的制造业收入增速2003年为8.27%,较2002年下降5.8pct,影响较大,但中炬当时仅为规模5个亿左右的小调味品企业,现阶段中炬已经成长为行业第二的调味品企业,规模近50亿,并且公司业务模式调整至以家庭端消费为主,预计此次疫情影响较小,全年收入增速下降2-3pct。



以上分析可以看出,餐饮行业增速与调味品行业关系较大,若疫情结束早,餐饮增速恢复,则调味品行业趋势有望扭转。具体到我们核心关注的两家企业来看,海天因餐饮渠道占比较高,预计将一定程度上受到餐饮行业增速下降的冲击;但公司凭借强大的品牌知名度将有望在餐饮需求向家庭端转移时成为首要选择,降低影响,预计此次疫情对公司收入增速影响5个百分点以内,整体将可控。中炬以家庭端消费为主,此次通过影响餐饮消费影响公司销售的幅度相对较小,因此预计此次疫情对公司全年收入增速影响在2-3百分点之间,影响幅度有限。
渠道仍相对良性,开工延迟影响不大。
参考我们的草根调研信息,海天和中炬12月份和1月份的出货情况良性,疫情事发突然,年前库存主要集中在终端消费者和餐饮企业,经销商库存不足1月,库存相对良性,但预计疫情将使终端采购周期延后,终端以消化年前采购为主,这也将是各公司受疫情影响销售的核心原因。另一方面,两家企业的开工时间将较往年延迟1-2周,拉长全年来看,影响不大。
综合来看,调味品具备必选属性,虽然餐饮增速下滑不可避免的将对行业需求产生一定的影响,但其中大部分的需求将被家庭烹饪有效承接,整体影响不大。并且此次行业风险将进一步考验各家企业应对突发的系统性风险的能力,助推各企业加大风险防控意识,优化全行业管理水平,提升行业生产管理的效率,长期来看也更加有助于行业成长。
三、当前时点怎么看?
由于当前较多个股下跌为情绪面推动下跌,与实质基本面可能存在偏差。尤其是估值如果伴随疫情持续一路下杀的话,将可能存在预期差。因此,根据我们上文简单推断,我们在下文得出乐观、中性、悲观下各核心公司全年收入和利润增速可能变化的范围,从而得出当前对应的估值的变化幅度。以期望得出结论,便是如果疫情发展走势落于我们预测的三种情景下,我们可以尽早判断各核心公司估值是否有可能被较大程度低估。简单来说,当前我们核心观点即是持续观望,重点观察相关标的低估时点,予以重点推荐。
3.1各核心公司近期渠道调研汇总
当前来看,疫情对食品饮料各板块影响不一,但综合来看各公司春节前均正常备货,疫情影响短期内动销与渠道库存。我们梳理出各板块下重点公司近期调研情况,后期仍将进行持续跟踪。


3.2估值变化与预测
白酒:从估值变化的角度来看,短期有所冲击,但龙头总体上保持稳定。2003年年初,受非典疫情影响,白酒板块估值小幅下降。茅台、五粮液等高端酒企估值仍保持稳定,维持在15-25倍。疫情结束后,随着五粮液在三季度率先开始提价,白酒行业业绩改善,整体估值有所回升。
乳制品:非典爆发期有所下降,但基本持稳,疫情得到控制后企稳回升。2003年4月份,非典疫情进入快速爆发期,伊利估值由年初的30倍左右下降至26-27倍,6月底疫情逐渐得到控制,估值逐渐回升。
啤酒:非典爆发期估值承压,结束后维持稳定。非典爆发的4月和5月期间,青啤、重啤和燕京的估值均出现一定幅度的下跌;但自5月下半月开始,啤酒企业的估值开始回调企稳,仅短期内受疫情影响估值承压,整体稳中有升的大趋势不变。
调味品:非典期间估值略有下降,疫情结束后下半年估值下降明显。疫情较为严重的2003年3-5月份,三家核心已上市调味品企业估值略有下降,跌幅在2个点以内;但在疫情结束后的下半年,各企业估值下降较为明显,主因利润端下降超市场预期,但核心在于当时三家企业规模均不大,应对风险的能力一般,利润端因此承受了一定程度的下跌。



3.3投资建议
短期推荐关注低估值标的和受影响较小的标的。港股:飞鹤、澳优、蒙牛、中国食品;A股:五粮液、泸州老窖、洋河、酒鬼酒、伊利、青岛啤酒、重庆啤酒等;受影响较小:三全食品、三只松鼠。
中期建议重点关注拐点趋势和板块行情。根据上文初步分析,各行业拐点驱动因素如果显现,意味着市场可能开启修复行情,伴随基本面恢复,有望走出弱周期,延续食品饮料长周期结构繁荣。因此具备长周期逻辑公司建议重点关注,中期持续推荐高端白酒、区域次高端龙头、乳制品双龙头、奶粉牛羊双子星、啤酒华润青岛重庆珠江、调味品海天中炬等。
风险提示
疫情持续时间过长/市场竞争更加激烈/业绩低于预期/食品安全问题。
团队简介
寇星:
食品饮料行业组长,清华MBA,中科院生物化工硕士,曾就职于中粮集团,7年食品饮料产业实践和研究经验。18年3月加入国金证券研究所。
覆盖范围:食品饮料全板块
联系方式:15811000965
邮箱:kouxing@gjzq.com.cn
刘宸倩:
食品饮料行业研究员,新加坡国立大学硕士,应用经济学专业背景,曾就职于天风证券食品饮料团队,3年食品饮料行业研究经验。2019年11月加入国金证券食品饮料组,主要覆盖白酒、部分小食品。
联系方式:15001862326
邮箱:liuchenqian@gjzq.com.cn
卢周伟:
食品饮料行业研究助理,华南理工大学硕士,食品科学+企业管理专业背景,19年3月加入国金证券食品饮料组。
覆盖范围:调味品、啤酒、小食品
联系方式:15521261647
邮箱:luzhouwei@gjzq.com.cn
贾淑靖:
食品饮料行业研究助理,上海财经大学硕士,18年11月加入国金证券研究所食品饮料组。
覆盖范围:乳制品、白酒、肉制品
联系方式:15121021375
邮箱:jiashujing@gjzq.com.cn
往
期
链
接
行业周报
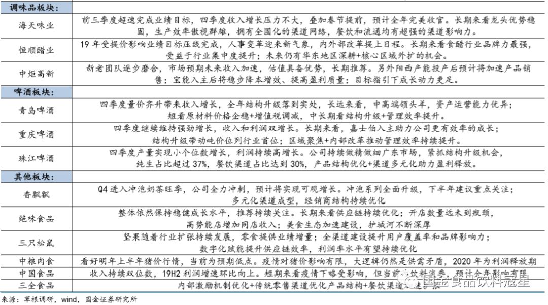
【国金食饮】周观点0119:节前渠道反馈积极,行业景气度稳中有升
【国金食饮】周观点0112:节前渠道反馈积极,重点布局春节行情
【国金食饮】周观点0105:无惧茅台短期业绩放缓,坚定看好高端龙头
【国金食饮】周观点1229:茅台销售计划略超预期,春节趋势向好
【国金食饮】周观点1222:步入后周期时代,重点把握确定性龙头
【国金食饮】周观点1215:把握确定性龙头,重视年底布局
【国金食饮】周观点1208:把握确定性与成长性,市场噪音中坚定信心
【国金食饮】周观点1201:风雨中坚守,调整中笃定
【国金食饮】周观点1123:白酒批价稳中向上,啤酒产量继续回升
【国金食饮】周观点1117:白酒淡季批价稳定,啤酒板块景气度提升
【国金食饮】周观点1110:高端白酒反馈稳定,各板块低估值品种迎来反弹旧
【国金食饮】周观点1103:三季报检验期结束,各子行业景气度依旧
【国金食饮】周观点1027:秋糖会反馈较为平稳,坚定看好一二线龙头
【国金食饮】周观点1020:白酒板块短期波动正常,坚定看好一二线龙头
【国金食饮】周观点0929:批价调整不改长期逻辑,持续看好高端白酒
【国金食饮】周观点0922:国庆承接中秋旺季,持续看好高端白酒
【国金食饮】周观点0916:茅台价格波动为正常调整, 当前时点持续看好高端白酒
【国金食饮】周观点0825:白酒板块确定性加强,乳业推荐尽快买入蒙牛伊利澳优
【国金食饮】周观点0818:关注统计局数据显示风险, 乳业推荐尽快买入蒙牛伊利澳优
【国金食饮】周观点0811:茅台营销公司方案落地超预期,乳业推荐买入蒙牛关注伊利
【国金食饮】周观点0714:白酒基本面平稳依旧, 短期看好乳业景气度向上
【国金食饮】周观点0707:白酒中报预报来临,板块情绪接近临界点
【国金食饮】周观点0630:白酒估值溢价持续,乳业关注风险点, 调味品有望超预期
【国金食饮】周观点0623:白酒持续重点关注, 乳业短期扰动凸显竞争态势不改
【国金食饮】周观点0616:茅台提前锁定全年业绩, 乳业、调味品收入端持续向好
【国金食饮】周观点0609:食饮行业防守属性上佳, 各子行业趋势向上不改
【国金食饮】周观点0602:一线白酒趋势向上,大众品景气度依旧
【国金食饮】周观点0526:重点关注茅台股东大会, 坚守一线白酒和大众品龙头
【国金食饮】周观点0512:短期扰动不改一线白酒向上趋势,二季度进入大众品利润释放期
【国金食饮】周观点0421:进入季报密集期, 重点关注各行业龙头公司超预期表现
【国金食饮】周观点0414:短期回调不改上涨趋势,建议择机加配白酒、乳制品
【国金食饮】周观点0407:茅台一季度超预期,白酒行情有望持续
【国金食饮】周观点0331:白酒重点关注弹性品种,乳业推荐择机买入双龙头
【国金食饮】周观点0324:糖酒会反馈良性,建议继续关注并买入低估值、预期差标的
【国金食饮】周观点0317:糖酒会在即,建议关注并买入白酒、乳制品等个股
【国金食饮】周观点0310:回调提供买入时点, 重点关注各子行业基本面稳定品种
【国金食饮】周观点0224:白酒低估值有望继续修复,乳制品促销力度持续加强
【国金食饮】周观点0217:白酒板块表现强劲,乳制品促销力度略有下降
【国金食饮】周观点0203:节后白酒行情不确定,首推调味品板块
【国金食饮】周观点0127:调味品板块防守属性上佳, 乳业强促销依然持续
【国金食饮】周观点0120:食品饮料板块表现强劲,节前行情有望维持
(更多内容请下滑阅读)
事件点评
【国金食饮】中粮肉食19年经营数据点评:出栏量低于此前指引,2020年仍持乐观态度
【国金食饮】妙可蓝多引进蒙牛战投点评:引入蒙牛作为战投,多方利好助推公司腾飞
【国金食饮】海天事件点评:收购合肥燕庄,平台型调味品企业值得期待
【国金食饮】酒鬼酒事件点评:短期事件不改中长期发展逻辑, 上调盈利预测
【国金食饮】三全食品业绩预告点评:利润释放超预期,改革加速推进
【国金食饮】五粮液点评:19年收入预计超500亿,渠道持续改善可期
【国金食饮】蒙牛收购LDD事件点评:君乐宝缺口有所弥补,蒙牛全球化进程加速
【国金食饮】伊利三季报点评:Q3业绩超预期,四季度盈利弹性有望持续释放
【国金食饮】澳优三季报点评:Q3核心业务表现超预期,Q4有望继续发力
【国金食饮】五粮液三季报点评:业绩稳健增长,改革红利持续释放
【国金食饮】泸州老窖三季报点评:业绩保持高增长,全年目标有望实现
【国金食饮】澳优三季报预告点评:Q3牛奶粉超预期放量,核心业绩不负众望
【国金食饮】中炬高新三季报点评:利润加速释放,经营全面向好
【国金食饮】海天味业三季报点评:业绩持续稳健,龙头优势巩固
【国金食饮】三只松鼠三季报点评:利润受非经常性损益影响,规模扩张趋势不改
【国金食饮】青岛啤酒三季报点评:结构升级趋势持续,盈利能力不断改善
【国金食饮】恒顺醋业三季报点评:食醋稳健+料酒高增,龙头潜力待释放
【国金食饮】天润乳业三季报点评:Q3收入增速放缓,疆外市场仍待进一步打开
【国金食饮】香飘飘三季报点评:果汁茶增长短期放缓,静待品牌张力释放
【国金食饮】绝味食品三季报点评:业绩稳健增长,加速建设美食生态圈
【国金食饮】重庆啤酒三季报点评:结构升级趋势不减,第二市场加速开拓
【国金食饮】酒鬼酒三季报点评:季度间波动不改公司中长期发展逻辑, 看好内参、酒鬼四季度放量
【国金食饮】洽洽食品三季报点评:业绩超预期,利润率水平创新高
【国金食饮】茅台三季报业绩点评:业绩略低预期,需求依旧强劲
【国金食饮】三只松鼠公司点评:利润受政府补助减少承压,规模扩张趋势不改
【国金食饮】蒙牛收购贝拉米事件点评:加码高端有机婴配粉,着眼更长期布局
【国金食饮】三只松鼠半年报点评:收入高增长,产业链优势延伸0903
【国金食饮】伊利股份半年报点评:短期步伐放缓不改长期向上姿态, 全年目标未变稳步迈向千亿时代0902
【国金食饮】五粮液半年报点评:新品顺利切换,中秋放量可期0902
【国金食饮】蒙牛乳业半年报点评:中期业绩不负众望,利润端有望持续向上0829
【国金食饮】泸州老窖半年报点评:上半年业绩表现靓丽,中秋旺季放量在即0829
【国金食饮】绝味食品中报点评:收入持续高增长,费用投放效率不断优化0829
【国金食饮】中国食品半年报点评:1H业绩稳健增长,下半年利润有望逐渐显现0828
【国金食饮】中粮肉食半年报点评:公司业绩符合预期,下半年有望实现环比改善0828
【国金食饮】恒顺醋业半年报点评:食醋量价齐升+料酒放量,盈利能力持续改善0827
【国金食饮】养元饮品半年报点评:竞争加剧+库存调整致收入下滑,新品能否放量将是下半年关注重点0827
【国金食饮】重庆啤酒中报点评:结构升级稳步推进,经营效率持续领先0826
【国金食饮】天润乳业半年报点评:上半年业绩符合预期,下半年增长有望提速0826
【国金食饮】中炬高新:调味品业务稳健增长,新激励促均衡发展0823
【国金食饮】酒鬼酒2019年半年报点评:内参发力趋势不改,利润有望持续显现0822
【国金食饮】香飘飘事件点评:新产品、新代言、新定位,开启新一轮成长0821
【国金食饮】澳优做空第二波:“市场还会再次被带节奏吗?事实告诉我们不会了”(个人解读,非官方)0819
【国金食饮】澳优做空报告事件点评:不惧风波坚定成长,持续向上扬帆远航0818
【国金食饮】青岛啤酒中报点评:业绩超预期,结构升级提速0816
【国金食饮】洽洽食品中报点评:聚焦核心品类,利润弹性持续释放0816
【国金食饮】海天味业中报点评:业绩符合预期,龙头优势持续深化0815
【国金食饮】澳优半年报点评:1H业绩不负众望,下半年有望迎来更快增长0814
【国金食饮】香飘飘中报点评:收入高增长,业绩弹性持续释放0813
【国金食饮】伊利股权激励事件点评:股权激励如期而至,助推公司稳定发展0807
【国金食饮】五粮液上半年经营数据点评:上半年业绩符合预期,看好三季度新品表现0806
【国金食饮】澳优股价异动点评:利空即将出尽,预计将迎来最佳买入时点0806
【国金食饮】澳优2019年半年报预告点评:核心利润大超预期,坚定看好公司长期发展0802
【国金食饮】香飘飘点评:果汁茶上市满一年,交出靓丽答卷0724
【国金食饮】茅台半年报业绩点评:收入表现波澜不惊,酝酿下一轮超预期表现0718
【国金食饮】中粮肉食2季度经营数据点评:出栏量稳步增长,不过仍需防范利润风险0716
【国金食饮】茅台H1业绩预告点评:看好三季度报表端表现,全年业绩增长无需担忧0715
【国金食饮】中炬高新跟踪点评:聚焦主业+优化激励,战略机制理顺0704
【国金食饮】君乐宝事件点评:短期收入受损不改集团千亿规划, 利润端持续修复加快蒙牛发展步伐0703
【国金食饮】澳优点评:益生菌再下一城,黄金十年发展规划稳步推进0610
【国金食饮】香飘飘点评:果汁茶旺季来临,大单品加速放量0527
【国金食饮】澳优乳业一季报点评:Q1如期实现开门红,全年有望持续稳健发展0515
【国金食饮】澳优一季度盈利预告点评:自有奶粉稳定输出,全年稳健增长值得期待0507
【国金食饮】酒鬼酒一季报点评:内参政策致毛利率下降, 全年不改利润修复态势0430
【国金食饮】五粮液一季报点评:一季度实现开门红,升级版普五值得期待0429
【国金食饮】中炬高新一季报点评:调味品稳健增长,提速增效初显0429
【国金食饮】绝味食品一季报点评:开启万店新时代,净利率持续提升0429
【国金食饮】恒顺醋业一季报点评:提价如期带动业绩增长,全年稳增可期0429
【国金食饮】伊利股份一季报点评:收入超预期,净利率持续环比修复, 全年费用率有望边际下行0429
【国金食饮】海天味业一季报点评:持续稳健增长,净利率创新高0426
【国金食饮】贵州茅台一季报点评:一季度实现开门红, 直销+非标提升助力全年目标达成0425
【国金食饮】洽洽食品一季报点评:高基数下收入增长放缓,待坚果放量提升盈利0425
【国金食饮】广州酒家年报点评:速冻板块加速成长,19年Q1迎来开门红0425
【国金食饮】天润乳业年报与一季报点评:Q1业绩环比改善明显,全年目标有望顺利实现0422
【国金食饮】香飘飘一季报点评:业绩高增长,果汁茶持续放量0421
【国金食饮】绝味食品年报点评:主业量价齐升,可转债助力产能扩张0417
【国金食饮】恒顺醋业年报点评:调味品稳健增长,多元化渠道共成长0416
【国金食饮】洽洽食品年报点评:业绩符合预期,19年继续享受改革红利0412
【国金食饮】酒鬼酒一季度快报点评:Q1利润略低预期,长期不改企业加速之势0410
【国金食饮】伊利事件点评:回购彰显管理层信心,公司利润有望显现0409
【国金食饮】养元饮品事件点评:税率下降增厚利润,基本面有望持续受益0409
【国金食饮】养元饮品18年年报点评——Q4基本面超预期,19年业绩有望持续改善0401
【国金食饮】中炬高新18年年报点评:体制变更终落地,19年再出发0331
【国金食饮】贵州茅台18年年报点评:Q4业绩超预期,19年预计稳健增长0329
【国金食饮】蒙牛乳业18年年报点评:18年利润超预期,19年净利率有望继续改善0328
【国金食饮】五粮液18年年报点评:收入略超预期,后千亿时代开启0328
【国金食饮】酒鬼酒18年年报点评:18年业绩符合预期,全国化酒鬼有望卷土而来0327
【国金食饮】海天味业年报点评:“二五”完美收官,龙头持续稳健增长0326
【国金食饮】伊利事件点评:收购创造协同价值,收入端有望进一步提振0319
【国金食饮】澳优年报点评:奶粉业务表现靓丽,19年有望持续实现高增长0319
【国金食饮】伊利18年年报点评:利润略超预期,19年费用率有望下行0301
【国金食饮】公司点评:蒙牛乳业—董事长更迭不改长期战略方向, 19年费用率有望下行0201
【国金食饮】公司点评:酒鬼酒—短期放缓不改长期向上趋势0128
【国金食饮】公司点评:绝味食品—业绩符合预期,公司竞争力有望进一步加强0128
【国金食饮】安井食品“猪瘟”事件速评0122
【国金食饮】伊利股份:Q3收入略低于预期,原奶走高压制毛利率20181030
【国金食饮】伊利股份:东南亚加速布局,预计国际并购进入加速期20181130
【国金食饮】蒙牛乳业:18H1毛利率修复超预期,盈利能力持续改善20180830
【国金食饮】酒鬼酒:扣非利润增速预计持续高增长, 基本面向好预期不改20180709
【国金食饮】酒鬼酒:提价增厚公司利润,预计全年高增长20180705
【国金食饮】蒙牛乳业:授出限制性股票奖励,持续看好未来业绩20180509
(更多内容请下滑阅读)
公司深度
【国金食饮深度】三全食品:改革加速利润释放,餐饮扩大渠道覆盖
【国金食饮深度】山西汾酒:国改助力,清香崛起,汾酒复兴正当时
【国金食饮深度】妙可蓝多:奶酪黑马横空出世,未来龙头初具雏形
【国金食饮深度】珠江啤酒:华南优势地位巩固,产品结构升级持续
【国金食饮深度】古井贡酒:产品渠道双引擎发力,助推区域龙头二次腾飞
【国金食饮深度】可口可乐中国装瓶公司——中国食品:基本面持续向上,估值底部已现0811
【国金食饮深度】重庆啤酒:嘉士伯助力成长,经营效率傲视群雄0722
【国金食饮深度】三只松鼠:进击的休闲食品领军企业0708
【国金食饮深度】泸州老窖:内部调整多方发力,品牌复兴未来可期0604
【国金食饮深度】青岛啤酒:青啤再起航,成长价值重估0516
【国金食饮深度】中粮肉食:全产业链布局稳步扩张, 猪周期反转有望推动量价齐升0417
【国金食饮深度】香飘飘:果汁茶发力,公司有望进入新一轮成长周期0414
【国金食饮深度】奶粉行业港股公司:十年磨一剑,澳优步入高速发展轨道0222
【国金食饮深度】收入争夺战持续,原奶成本上升影响凸显 ——对伊利三季报分析兼乳业两强未来展望0117
【国金食饮深度】液态奶收入差距扩大,费用投放影响盈利水平——伊利/蒙牛18年中报数据对比分析20180906
【国金食饮深度】酒鬼酒:乘势而上,全力加速20180512
【国金食饮深度】蒙牛乳业:补齐短板,全面进入提速期20180329
(更多内容请下滑阅读)
行业专题
【国金食饮】国金武汉疫情联合专题报告之食品饮料篇
【国金食品年度策略报告】确定性中的弹性,弹性中的确定性
【国金食饮】食品饮料行业月报-10月线上保健品增速回暖,速冻食品持续高增长
【国金食饮】食品饮料行业三季报前瞻专题: 坚定看好高端白酒,首选业绩确定性高个股
【国金食饮】食品饮料行业月报-9月线上保健品增速回落,速冻食品持续高增长
【国金食饮】特仑苏促销动了谁的奶酪?—— 以特仑苏为例,揭开大单品终端促销的面纱0828
【国金食饮】7月线上数据月报:休闲食品高增长,线上速冻食品爆发0808
【国金食饮】食品饮料行业半年报前瞻专题:坚定看好各品类龙头,首选业绩确定性高个股0717
【国金食饮】行业专题研究:这是最坏的时代,也是最好的时代—— 乳业双龙头历史复盘,未来应该何去何从?0211
【国金食饮】春节三四线城市乳制品及调味品调研0211
【国金食饮】白酒周期短期承压, 乳制品、调味品寻找中线机会20181231
(更多内容请下滑阅读)
国金食饮
长按二维码关注
周绍良丨记腊八粥
特别声明
国金证券股份有限公司经中国证券监督管理委员会批准,已具备证券投资咨询业务资格。
本报告版权归“国金证券股份有限公司”(以下简称“国金证券”)所有,未经事先书面授权,任何机构和个人均不得以任何方式对本报告的任何部分制作任何形式的复制、转发、转载、引用、修改、仿制、刊发,或以任何侵犯本公司版权的其他方式使用。经过书面授权的引用、刊发,需注明出处为“国金证券股份有限公司”,且不得对本报告进行任何有悖原意的删节和修改。
本报告的产生基于国金证券及其研究人员认为可信的公开资料或实地调研资料,但国金证券及其研究人员对这些信息的准确性和完整性不作任何保证,对由于该等问题产生的一切责任,国金证券不作出任何担保。且本报告中的资料、意见、预测均反映报告初次公开发布时的判断,在不作事先通知的情况下,可能会随时调整。
本报告中的信息、意见等均仅供参考,不作为或被视为出售及购买证券或其他投资标的邀请或要约。客户应当考虑到国金证券存在可能影响本报告客观性的利益冲突,而不应视本报告为作出投资决策的唯一因素。证券研究报告是用于服务具备专业知识的投资者和投资顾问的专业产品,使用时必须经专业人士进行解读。国金证券建议获取报告人员应考虑本报告的任何意见或建议是否符合其特定状况,以及(若有必要)咨询独立投资顾问。报告本身、报告中的信息或所表达意见也不构成投资、法律、会计或税务的最终操作建议,国金证券不就报告中的内容对最终操作建议做出任何担保,在任何时候均不构成对任何人的个人推荐。
在法律允许的情况下,国金证券的关联机构可能会持有报告中涉及的公司所发行的证券并进行交易,并可能为这些公司正在提供或争取提供多种金融服务。
本报告反映编写分析员的不同设想、见解及分析方法,故本报告所载观点可能与其他类似研究报告的观点及市场实际情况不一致,且收件人亦不会因为收到本报告而成为国金证券的客户。
根据《证券期货投资者适当性管理办法》,本报告仅供国金证券股份有限公司客户中风险评级高于C3级(含C3级)的投资者使用;非国金证券C3级以上(含C3级)的投资者擅自使用国金证券研究报告进行投资,遭受任何损失,国金证券不承担相关法律责任。
此报告仅限于中国大陆使用。