热门资讯> 正文
2020-02-01 09:51
作者:张忆东
来源:张忆东的策略世界
投资要点
一、2003年的启示——疫情导致短期波动,基本面是中长期行情的核心变量
1.1、2003年A股和港股行情复盘。(1)A股2003年箱体震荡,上半年和年尾有两段像样的行情,大盘全年涨10.27%、振幅25%。4月中旬SARS疫情成为行情分界线,此前行情持续强势上涨,之后连续调整至5月初,随着疫情缓和出现月度反弹;但下半年继续调整。(2)港股2003年呈现牛市特征、先抑后扬,恒指全年涨35%。行情的拐点在5月初SARS新增病患人数下降,之后步入牛市。(3)风格聚焦业绩,A股“五朵金花”,港股原材料业、能源业和工业涨幅靠前。
1.2、规律总结一:“疫情坑”如何变成“价值投资的胜负手”?基本面是核心变量。2003行情启示,无论行情节奏如何被短期“疫情”及“人性的恐慌”所影响,基本面才是中长期行情的核心变量。2003年全球经济开始步入复苏期,加入WTO的中国正迅速成为“世界工厂”,SARS疫情没有影响复苏大趋势,业绩为王的结构行情。
1.3、规律总结二:“疫情坑”何时转变为“价值投资的胜负手”?恐慌情绪回归理性:1)从2003年SARS的经验看,从4月中旬开始全国大规模防治SARS,不到一个月时间,疫情得到明显控制。A股和港股市场股市摆脱“疫情恐慌”、开始反弹,基本上发生在累计确诊人数的拐点处(注:拐点指的是数学意义上的二阶导拐点)2)A股和港股2003年行情节奏差异大,上半年对疫情的反应不同源于机构化程度不同;年中至四季度行情差异源于流动性环境和估值差异,中国货币环境趋紧。
1.4、规律总结三:哪些行业的“疫情坑”成为“价值投资的胜负手”?高性价比、业绩为王的行业龙头:1)A股2003年“五朵金花”行情,“疫情”调整及下半年波折恰是中长期布局良机;2)受益于中国经济复苏、业绩为王,港股的原材料业、地产建筑业、工业、能源业全年强势;疫情之后,可选消费业龙头公司大幅反弹。
二、2020年相似疫情、相似趋势:疫情导致波动,“价值投资胜负手”成就长期收益
2.1、情绪面:全民战“疫”进行时,股市短期情绪宣泄出“疫情坑”。1)与2003年4月SARS相似,这次全民战“疫”从钟南山院士的专业判断开始,短期A股市场和港股市场的不安情绪仍会持续,“疫情坑”继续构筑;2)此次“疫情坑”何时转为“价值投资的胜负手”?关键在于市场情绪从恐慌回归理性。参考2003年非典对资本市场的影响过程,可以先从钟南山院士等专业人士的专业判断中寻找“疫情高峰”的参考答案,再考虑到,关键疫情指标(比如累计确诊人数)出现二阶导数拐点领先于“疫情高峰”,那么,2020年股市的“疫情坑”有可能在2月中下旬转为“价值投资的胜负手”。
2.2、基本面:2020年新一轮产成品库存周期开始弱复苏仍是大概率。疫情之后,股市行情的核心逻辑将重归基本面。1)当前产成品库存处于底部区域,PMI连续两个月站上50,都显示当前库存周期处于回暖前夕;2)生活仍将继续,疫情只是短期,政策已经在落实,2020年中国库存周期企稳、弱复苏的趋势大概率仍将继续。
2.3、战略趋势:2020年中国将抓紧推进开放、创新、改革。落实中美经贸第一阶段协议是新一轮改革开放、创新的契机, 1)增强中国科技硬实力;2)新一轮高水平开放,包括金融开放、引入特斯拉等优秀外资企业;c)推进国企改革等,激活微观活力。
三、投资策略——逆向思维下出胜负手,逢低做多“高性价比”中国核心资产
3.1、行情展望——仍维持“2020年先抑后扬、全年看多”的判断,出现极端情况的概率较低、后续下行空间并不太大;1)1月份后期出现的疫情风险只是使原本预测的“倒春寒”行情调整提前,并不改变中期行情判断——全年先抑后扬,上半年“螺蛳壳里做道场”;2)展望后市,A股和港股市场短期或受困于“疫情担忧”,但出现极端情况的概率低、下行空间并不太大,基于基本面和风险偏好,2020年疫情导致的行情波折都不应该比2019年中期的调整更深。
3.2、疾风知劲草,先进制造业最有希望成为“价值投资的胜负手”,元旦至今特别是疫情阶段A股和港股行业表现,验证了对先进制造业核心资产的优先推荐。
3.3、投资策略——逆向思维、下出价值投资的胜负手,布局中国核心资产新主角。我们自2016年初提倡“核心资产”至今,一直强调核心资产“不怕跌,跌不怕,怕不跌”,因此,立足中长期,短期的“疫情坑”恰恰正是“价值投资的胜负手”。建议:趁后续大盘短期的震荡调整,布局那些具有高性价比、业绩高增长趋势确定的优质资产,精选:1)科技赋能的先进制造业核心资产2)高分红低估值传统行业核心资产。
风险提示:疫情持续性超预期;疫情对宏观经济影响超预期,避险情绪超预期
—●●●●—
报告正文
—●●●●—
一、2003年的启示---疫情引发短期行情波动,基本面是中长期行情的核心变量,2003年赢家之道是逢低做多“五朵金花”
1.1、A股和港股2003年行情复盘
1.1.1 A股2003年行情节奏及趋势复盘——首尾两段行情、全年箱体震荡
2003年A股整体呈现箱体震荡,大盘涨10.27%、振幅25%,上半年和年尾有两段像样的行情。其中,上半年的A股行情以4月中旬SARS疫情真实情况成为社会焦点事件而作为分界线,此前,行情持续数月强势上涨;之后,A股连续两周大幅调整,待5月份随着新增确诊人数下降,A股出现月度级别的反弹。

2003年开年A股“春季躁动”明显,年初至4月15日,上证综指涨幅约20%。
2003年1月6日至2003年1月16日期间,上证综指上涨了13%;
2月28日,工、农、中、建、交,国有五大行获得首批QFII托管人资格,市场对外资流入的预期强烈。
3月份SARS疫情对市场造成了短期的扰动,3月6日北京接报第一例输入性SARS病例,但疫情信息披露的瞒报问题使A股并没有反映疫情的利空。
2003年4月3日中国卫生部召开新闻发布会宣布疫情已得到有效控制,再一次压制了市场的担忧,A股开启了一轮急攻,3月26日至4月15日,上证综指上涨12%。据中国网报道,2003年4月3日,中国卫生部召开新闻发布会,卫生部部长张文康提到“在此,我可以负责任的告诉大家,在中国工作、生活,包括旅游,都是安全的。在座的各位,戴口罩、不戴口罩,我相信都是安全的。”
随着疫情信息真实、透明披露,2003年4月中旬开始的恐慌情绪导致A股出现较为急促的下跌。疫情引发的调整阶段,上证综指从4月15日的收盘高点(1631.47点)到5月13日收盘低点的跌幅为8.96%,上证综指从4月16日盘中最高点(1649.6点)到4月28日盘中最低点(1473.27)的最大跌幅为10.69%。
重要的转折点发生在4月13日,北京召开了关于SARS的新闻发布会,钟南山表示:“现在病原不知道,怎么预防不清楚,怎么治疗也还没有很好的办法。”
4月15日世界卫生组织将中国广东省、山西省和香港地区列为疫区,4月17日世界卫生组织将病毒正式命名为SARS病毒。
4月17日,中央政治局常委会召开会议决定,采取了包括人事任免在内的各种紧急措施应对“SARS”。
4月20号中央政府召开记者会,宣布北京市政府瞒报疫情真相,实际病例从37例增至339例。
“五一”开市之后疫情缓解,A股反弹,连续4周录得正收益。2003年4月28日,证监会决定把五一后开市时间从5日推迟到12日,休市期间新增确诊人数明显下降,5月1日之前10天,日均确诊15.8人;5月2日到8日的日均确诊6.3人。
下半年A股市场的主要矛盾发生变化,行情整体走弱,直到年底随着一系列改革开放措施的累积效应才重新有行情。从6月2日到11月3日上证综指下跌约13%,11月中旬迎来连续的反攻,11月18日至12月31日,上证综指上涨近14%。6月9日社保入市,社保理事会持有中石化A股股票。瑞银在2003年7月9日下了QFII第一单,这标志着QFII开始进入正式操作阶段。12月10日证监会发布《中国证券监督管理委员会股票发行审核委员会暂行办法》,12月15日国务院出台《关于规范国有企业改制工作的意见》。
1.1.2港股2003年行情节奏及趋势复盘——先抑后扬、牛市格局
港股2003年呈现牛市特征,恒生指数整体上涨约35%,行情节奏上,港股先抑后扬。2002年11月6日,美国联邦公开市场操作委员会下调联邦基金目标利率50bps至1.25%。随着美联储降息以及全球经济复苏,2003年3月份美股开启了新一轮的牛市行情。港股在摆脱了SARS疫情之后,也跟随美股开启了牛市行情。
2003年上半年港股行情相对偏弱,先是受海外负面影响,之后受SARS影响,年初直到4月30日,恒生指数下跌约6.5%。2003年3月12日, 世界卫生组织发布新型感染疾病的全球警告,在SARS的疫情影响下,港股调整最深时候的股息率达到4%以上,港股出现“价值投资的胜负手”。
2003年港股行情的拐点在5月初,随着SARS新增病患人数下降,港股开始摆脱疫情并趋势性走出牛市格局,4月30日至12月31日,恒指强势上涨近44%,所以,4月底的短期底部正是港股直到2008年这轮牛市的“价值投资的胜负手”底部

1.1.3风格聚焦业绩,中国成为世界工厂是2003年A股港股最强主线
A股以所谓“5朵金花”为代表的钢铁、汽车、银行等行业全年涨幅居前。下半年A股市场整体遭遇弱势行情时,主要行业亦不能全部幸免,但是,五朵金花相关行业中具有核心竞争力的优势公司逆势走强,相比大盘指数具有明显的超额收益。
港股市场2003年全年看,受益于中国经济复苏,特别是受益于中国成为世界工厂之后,城镇化、工业化高速发展推动相关的周期性行业业绩持续超预期表现。2003年港股原材料业、工业、地产建筑业、能源业涨幅靠前。


1.2、规律总结一:“疫情坑”如何变成“价值投资的胜负手”?基本面是核心变量
A股、港股2003行情的演绎,给我们最大的启示是,无论是行情节奏如何被短期的“疫情”及“人性的恐慌”所影响,最终,基本面才是中长期行情的核心变量。
2003年全球最大的基本面是宏观经济开始步入复苏期。2003年年初全球经济的火车头美国经济复苏,美国制造业ISM PMI在50附近徘徊并逐步回升,美国制造业库存和批发商库存同比处于底部并回暖上行的区间。所以,2003年受海外机构资金主导的港股市场表现更加强势。

2003年中国经济最大的基本面是中国正迅速成为“世界工厂”,SARS疫情并没有影响经济复苏的大趋势。受益于中国加入WTO以及国内货币、财政政策的累积效应,中国经济开始强劲复苏。2002年是中国加入WTO的第一年,中国出口同比增速由2001年约5%左右快速提升至2002年末30%以上。2003年1季度固定资产投资出现大幅反弹,1季度中国实际GDP增速上升至11.1%;2季度,虽受SARS疫情影响,实际GDP增速回落但也高达9.1%。

2003年A股首尾两段行情都受益于强劲的基本面。上半年行情受益于A股年报和1季度的强劲业绩增长;下半年随着10月份3季度业绩披露之后,11月A股迎来强势反弹。

1.3、规律总结二:“疫情坑”何时变为“价值投资的胜负手”?恐慌情绪回归理性
1.3.1 A股和港股市场2003年摆脱“疫情恐慌情绪”、开始反弹的时点
从2003年SARS疫情对资本市场的影响来分析,A股和港股市场摆脱“疫情恐慌情绪”、开始反弹的时点,基本上都发生在累计确诊人数的拐点处(注:拐点指的是数学意义上的二阶导拐点),其中,A股在5月初拐点出现时迎来反弹;港股在5月初拐点出现后,跟上了美股市场,开始走牛市行情。
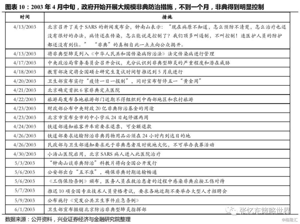
2003年4月中旬开始,全国大规模公开防控SARS,不到一个月的时间,疫情得到明显控制,股市也随之反弹。4月17日,中央政治局常务委员会召开会议,充分认识到SARS型肺炎的严重程度和潜在威胁;4月28日,证监会决定把五一后开市时间从5日推迟到12日,比正常开市时间多休4天。5月初新增疫情人数显著下降,6月1日卫生部宣布撤销北京防治SARS型肺炎指挥部。


1.3.2 A股和港股2003年行情节奏迥异,源于市场相关性弱,而今趋于融合
A股和港股2003年全年的节奏具有较为明显的差异,SARS疫情对两个市场的影响在行情节奏也存在明显差异。一方面,疫情影响上,主要体现在3月初到4月中旬之前港股提前受到影响,利空因素反应的更提前,反而4月中旬之后的调整更温和。另一方面,全年走势上,港股明显强于A股。
首先,上半年对于疫情的不同反应,源于2003年A股、港股上市公司的重合度较小,两地市场的机构化程度的差异非常明显。2003年A股的散户主导特征较为明显,港股市场是外资机构主导的离岸市场;2003年H股和红筹股加起来仅100多家,A股和港股相关性弱。相反,2020年在过去几年互联互通机制的大力推动下,港股和A股趋于融合。
其次,造成A股和港股全年走势区别在于两市当时的估值水平不同,恒指的估值并不贵(15倍PE TTM),A股的估值较贵(46倍PE TTM)。
第三,2003年中期开始一直到四季度,A股和港股行情走势迥异的核心原因是两国市场面对不同的流动性环境。SARS疫情之后,流动性环境趋紧对A股市场形成持续压制;而港股面对的是美联储宽松周期的末期以及联系汇率制,因此,市场流动性较为宽松。
2003年下半年受货币政策影响,社会融资规模存量同比增速下滑,信用环境转紧。三季度开始,疫情结束、经济逐步回归高增长的正轨,市场对于货币政策收紧的预期开始抬头。2003年8月23日人民银行宣布自9月21日金融机构存款准备金率上调1%。7月开始至9月短期市场利率不断上行。
2003年经济复苏对资金需求十分旺盛,随着中国加入WTO,中国的产业链融入全球市场,“世界工厂”驱动中国经济强劲复苏,带动2003年上半年信贷规模快速增长、M2同比增长明显反弹。
SARS疫情之后,随着宏观货币环境趋紧,资本市场进一步面对资金“分流”到实业的压力。加入WTO的红利效应在2002、2003年特别明显,投资和出口持续高增长,实体经济的回报率显著提高,社会资金优先向实业投资、其次是投资房地产,所以,随着货币流动性环境趋紧,2003年下半年A股市场频频出现大股东挪用上市公司资金的违规行为。



1.4、规律总结三:哪些行业的“疫情坑”成为最佳的“价值投资的胜负手”?高性价比、业绩为王的行业龙头
A股市场自4月16日SARS疫情引起重大关注,至4月28日的疫情引发调整阶段,A股仅有生物医药上涨2.87%外,其余的出现普遍性下挫,其中,服务业受冲击最大,休闲服务(跌11.5%)、交运(跌8.2%)等行业跌幅最大,与疫情期间交通运量下降、旅游聚餐减少直接相关;“五朵金花”里金融(银行跌0.65%、非银金融跌2.83%)、汽车(跌2.53%)在疫情期间相对“抗跌”,相对收益明显。
港股市场在疫情影响严重的3月12日至4月28日之间恒指明显调整。2003年3月12日世界卫生组织发布新型感染疾病的全球警告,4月15日WHO将香港列为疫区,加重市场恐慌情绪。在SARS的疫情影响下港股市场出现系统性风险,医药、必需性消费等防御型板块成为“避风港”,医疗保健受非典影响大幅领涨7.9%,必需性消费涨1.8%;同时,受中国加入WTO成为“世界工厂”效应的刺激,工业制造业年报业绩大涨,工业上涨2.4%,强者恒强、逆势向上;电讯业也跟随美股涨1.8%;但是,地产建筑业跌9.5%、公用事业跌8.3%、非必需性消费跌8.2%。

1.4.1 寻找A股市场2003年“疫情坑”转为“价值投资的胜负手”的行业
首先,寻找年初的强势行业。年初至4月15日上涨行情时,两类行业表现突出,一方面,银行和非银金融行情领跑,分别上涨37.6%、36.2%;另一方面,所谓“五朵金花”行业涨幅靠前,汽车(涨33.3%)、钢铁(涨30.3%)、通信(23.5%)和交通运输(20.6%)等大涨。
年初强势行业领涨的行情逻辑:一方面是,货币信用环境非常宽松,自2002年1月以来,M2同比和金融机构贷款余额同比增速一直呈上升趋势,2003年2月1日春节前,央行为保证市场资金充裕,进行了惯例性的货币投放。另一方面,得益于加入WTO,中国迅速成为“世界工厂”,工业化、城镇化的飞速发展,2003年1季度固定资产投资和出口超预期高增长,这个因素贯穿全年。
其次,4月29日至年底,采掘、钢铁、有色金属、通信和交通运输等行业领涨,但多数行业呈现调整趋势。非典疫情消散、经济回归正轨,但货币信用环境相对经济增长偏紧,资金面压制了A股行情,导致行业分化明显、业绩为王。
下半年强势行业领涨的行情逻辑:
业绩为王,强者恒强。受益于入世效应持续的释放,由“疫情坑”转为“价值投资的胜负手”的行业也正是与工业化城镇化大爆发相关的采掘(涨18.6%)、钢铁(涨12.8%)、有色金属(涨3.4%)、通信(涨1.2%)和交通运输(涨1.05%)等行业。
瑞银在2003年7月9日下了QFII第一单,标志着QFII进入正式操作阶段,四只率先得到QFII青睐的个股分别为中兴通讯、宝钢股份、上港集箱和外运发展,正是处于“价值投资的胜负手”的上述相关行业的龙头。
总体而言,A股2003年“五朵金花”结构性行情明显,虽有调整、甚至下半年的波折,但是从中长期来看恰恰布局良机,不改变大趋势。相反,4月29日至年末这一阶段,非典时的明星生物医药行业下跌了27%;此外,非典期间相对抗跌的银行跌18.9%、非银金融跌21.6%。即便如此,随着2003年下半年各项资本市场改革开放逐步推进,金融红利不断释放——2003年下半年银行、非银金融行业调整的“价值投资的胜负手”显现,2003年之后金融行业相对大盘具有明显的超额收益。

从风格因子的角度来分析,动量因子走强,“五朵金花”金融、钢铁、汽车等行业“强者恒强”特征明显;盈利因子明显上行,显示出“业绩为王”。比如,2003年全年的冠军——钢铁行业的走强是基于中国经济增长性繁荣中对钢铁的需求。从粗钢产量同比来看,2002-2004年粗钢产量增速出现跳跃式增长。五朵金花之一——汽车则是适应了经济高速增长下的消费需求,销量增速在2002年-2003年居高不下。值得注意的是,在疫情迎来拐点时的反弹行情窗口,盈利、动量因子的趋势特征更为明显。


1.4.2 寻找港股市场2003年“疫情坑”转为“价值投资的胜负手”的行业
首先,寻找港股市场年初至3月11日行情的强势行业——地产建筑业涨10.1%,必需性消费品涨4.85%,原材料业涨3.56%,工业涨1.3%,非必需性消费涨1.1%;但是,其余行业均下跌,其中电讯业跌12.4%,资讯科技业跌7.4%。
行情逻辑:1)受美国互联网泡沫破灭后期影响,港股年初整体行情向下,科技行业下跌明显;2)随着美联储降息,港股跟随美股在3月初有一小段反弹,虽然,没有扭转整体弱势格局,但是,受益于中国经济复苏、业绩为王的行情风格明显。
其次,港股在4月底5月初累计确诊人数出现拐点后(注:拐点指的是数学意义上的二阶导拐点)至年底,跟上了美股市场,开始走牛市行情,各行业普遍上涨。其中,4月底至年末,领涨的是原材料业(涨201.4%)、地产建筑业(涨124.8%)、工业(涨109.4%)、能源业(涨104.7%)。另外,疫情之后,可选消费品行业的龙头公司的股价明显反弹,比如莎莎、六福股价年内上涨超过一倍,大幅跑赢恒指。
行情逻辑:中国宏观经济步入复苏期的基本面是2003年港股的核心变量,受益于工业化城镇化飞速发展的这几个行业不只是2003年下半年,全年也同样领跑。
总体而言,随着4月底新增感染人数的逐渐降低,港股出现“价值投资的胜负手”,非典疫情使得港股调整最深时候的恒指股息率达到4%以上。立足中长期,2003年4月底的港股“疫情坑”,正是港股2003年直到2008年初那轮大牛市的底部。


二、2020年相似的疫情,相似的趋势:疫情导致短期波动,“价值投资的胜负手”成就长期收益
2.1、情绪面:全民战“疫”进行时,股市短期情绪宣泄出“疫情坑”
2.1.1与2003年4月SARS相似,这次全民战“疫”从钟南山院士的专业判断开始,股市调整是短期情绪从恐慌到理性的过程
2020年1月20日晚,国家卫健委高级别专家组组长、中国工程院院士钟南山接受央视新闻采访时表示:新型冠状病毒肺炎是肯定的人传人,这是我们应该提高警惕的时候。从此,武汉新型冠状病毒肺炎开始成为举国关注的焦点,

随后,国家领导人专门进行了批示,于是,针对新型冠状病毒肺炎的举国战“疫”全面展开了——“要把人民群众生命安全和身体健康放在第一位,制定周密方案,组织各方力量开展防控,采取切实有效措施,坚决遏制疫情蔓延势头。要全力救治患者,尽快查明病毒感染和传播原因,加强病例监测,规范处置流程。要及时发布疫情信息,深化国际合作。”
1月30日,据央视新闻报道,世界卫生组织发布新型冠状病毒感染疫情为国际关注的突发公共卫生事件,并再次高度肯定中方的防控举措。


自1月20日随着中国官方通报的新型冠状病毒确认病例不断增多,且新型冠状病毒在境外出现扩散,全球重要股票指数出现不同程度的调整,其中,疫情对于大中华区域的资本市场的情绪影响更加直接,港股和台湾地区股市跌幅靠前。

全球市场的避险情绪短期激增,风险偏好的下行仍在延续。1月20日以来,VIX指数不断上升,本周一(1月27日)VIX大幅上涨25%,达到18.23;10年期美债收益率跌至1.61%,创下2019年10月10日以来的新低。
港股市场上,截至1月29日,HVIX指数高达21.1。
A股市场在春节假期前一交易日(1月23日)沪深300股指期货基差率为-0.24%,IF基差率由正大幅转负,从不同期限来看,贴水结构十分明显。期权市场上,1月21日上证50ETF期权隐含波动率指数IVIX上升为15.02%。



2.1.2“疫情坑”何时转为“价值投资的胜负手”?等待市场情绪从恐慌回归理性
中国资本市场此次因为“新冠疫情”出现的调整将持续到什么时候?参考2003年的经验,关键在于市场情绪从恐慌回归理性,这和民众对疫情高峰的认知有关。
首先,参考2003年非典对资本市场的影响过程,2020年的“疫情坑”有可能在2月中下旬转为“价值投资的胜负手”。2003年4月中旬非典SARS严峻形势引发全民重视,中国开始利用举国机制全力应对,等到5月初累计确诊人数出现二阶导数拐点之后A股市场的恐慌情绪显著缓解,“疫情坑”转为“价值投资的胜负手”的时间约2-3周。
其次,可以从钟南山院士等专业人士的专业判断中寻找“疫情高峰”的参考答案。
钟南山院士在1月28日判断:“疫情什么时候达到高峰,很难绝对地估计。不过我想应该在一周或者10天左右达到高峰,不会大规模地增加了。10到14天是一个很好的隔离观察期,潜伏期过去了,发病的及时治疗,没发病也就没病,不会因为春运返程出现大传染,但排查的措施不能停。应对疫情要抓住两个要害,一个是早发现,一个就是早隔离。这两条是最原始,也是最有效的办法。”
据经济观察网,近日工程院院士张伯礼表示:“这两天疫情数据反映出,我们期盼的拐点可能将要出现。”
根据北大光华管理学院教授梁建章最新发布的研究:“只要死亡率不出现大的变化,哪怕确诊人数还会快速攀升,我们对疫情依然倾向于谨慎乐观”
结论就是:
短期A股市场和港股市场的不安情绪仍会持续,“疫情坑”或将继续构筑。
随着疫情的扩散,中国也在积极采取各项举措防控新型冠状病毒。一系列公开透明的信息披露政策、一系列有效强制的防控措施以及一群专业能力强的医护人员的付出,都预示着不会出现17年前历史的重演。
短期恐慌不会持续很久,考虑到相关疫情指标(比如累计确诊人数)出现二阶导数拐点往往领先于“疫情高峰”,所以,资本市场的行情修复也许将早于钟南山院士等专业人士预测疫情高峰。
中长期,A股市场和港股市场行情的核心逻辑又将重归基本面。
2.2、基本面:2020年新一轮产成品库存周期开始弱复苏仍是大概率
2.2.1 当前产成品库存已经处于周期底部区域
首先,当前产成品库存已经处于底部区域。中国产成品库存周期有较强的规律性,一个完整周期40个月左右,上升约20--24月,下降14-18月。上一轮库存周期的起点是2016年7月份,高点是2018年2季度,2019年四季度周期进入尾声。

其次,当前库存周期处于回暖前夕,中国PMI连续两个月站上50,摩根大通全球制造业PMI指数连续两个月为50.4,显示出全球需求改善。前几轮周期,PPI“同比为负、环比为正”时几乎都对应库存周期底部区域、回暖前夕。当前,PPI 9月和10月环比已经转正。2019年11月、12月中国官方制造业PMI录得50.2。


2.2.2 生活仍将继续,疫情只是短期,政策已经在落实,2020年中国库存周期企稳、弱复苏的趋势大概率仍将延续
首先,面对疫情爆发期间以及之后的稳就业、稳经济,货币政策仍将维持流动性充裕,财政政策也将更加积极。根据2003年的经验,要小心政策刺激用力过猛。
一方面,从货币政策来看,1)疫情出现后,部分银行加大了对湖北等地的贷款支持力度。1月26日银保监会下发通知,对受疫情影响暂时失去收入来源的人群,要在信贷政策上予以适当倾斜,灵活调整住房按揭、信用卡等个人信贷还款安排,合理延后还款期限。2)目前市场对于LPR利率下行的预期较为一致,商业银行或加快贷款投放节奏,争取尽早投放贷款,同时,1月中下旬票据转贴利率回升至NCD利率之上,反映信贷需求较为旺盛。
另一方面,从财政政策来看,根据社会融资规模数据分析可知1月地方政府专项债密集发行,再配合相关财政政策措施的积极调整,财政政策将更加积极有为。
此外,中国央行刊发通知称,考虑到2月3日开市后“到期资金规模较大”,将运用公开市场操作等货币政策工具及时投放充足的流动性,维护银行体系流动性合理充裕。
其次,随着中美经贸第一阶段协议签署,中国迎来新一轮改革开发,中国企业家和消费者信心提振。2019年12月份中国进出口数据超预期。进出口方面,12月中国出口同比增长7.6%,较前值大幅回升8.9个百分点;12月进口同比增速为16.3%。与此同时,对美进口同比增速7.83%,较前值提高5个百分点。虽然低基数、春节早、全球需求回暖带动了进出口增长,但中美贸易摩擦缓和的因素带来的积极影响不容忽视。


2.3、战略趋势:2020年中国将抓紧推进开放、创新、改革
2.3.1中美经贸第一阶段协议落实,是新一轮改革开放的契机。
一方面,中国政策环境有别于过去两年“外部不停谈;内部不停地调整、做减法除弊端、消除风险”,而将强调“提质、立新”,投资者将享受“促进新一轮改革和开放,推动经济高质量、科技创新”的红利。
2.3.2做好长期有利于中国自己的事——坚持改革、创新和开放
面对外部竞争的压力和内部转型的需求,中国将更加坚定地推进新一轮改革开放和创新,包括:
(1)增强中国科技硬实力
十九大报告将创新作为建立现代化经济体系的“战略支撑”,强调建设创新型国家,基础研究成为重点培育对象,先进制造业、互联网、现代服务业等新兴产业以及基础设施建设是重点建设方向。
要素优势从“人口红利”到“工程师红利”,科研投入和科研后备力量充足。2000年中国高等院校毕业人数还不到100万人,2016年中国高等毕业生人数超过700万人,高素质“人力资本”、科研后备力量逐年扩充。与此同时,中国在研发方面持续发力,2016年,我国在研发的投入为4100亿美元,仅次于美国的4640亿美元,远远领先于研发投入居第三的国家——日本的1490亿美元。
放眼全球,中国在创新领域不仅投入高,产出亦十分亮眼。根据世界知识产权组织(WIPO)发布的《2019全球创新指数》报告,创新的地域正在从高收入经济体向中等收入经济体转移。在中等偏上收入经济体中,中国的创新产出与德国(DE),英国(UK)芬兰(FI)和以色列(IL)这些高收入经济体相当。

(2)新一轮高水平开放,包括金融、资本市场开放,也包括引入特斯拉等优秀外资企业
在对外开放方面,2019年中国大力度推进金融市场的开放,金融开放的制度红利有较大空间,将会长期释放。

引入特斯拉等优秀外资企业,激发国内制造业产业链。特斯拉上海工厂建造持续超预期,预计2020年特斯拉中国将贡献10-15万辆纯增量。而特斯拉国产化也给国内配套零部件提供“上车”机会。特斯拉国产化以后,考虑到后续降价带来的降本压力,以及减少运输费用及关税等角度考虑,预计特斯拉将重点培养国内本土供应商。未来至少3 年时间,我们能够看到更多的电动汽车产业链有望迎来一系列的催化剂和投资机会。
(3)推进国企改革、混合所有制改革,激活微观活力
2019年十九届四中全会后,国有企业改革节奏明显加快。十九届四中全会提出“探索公有制多种实现形式,推进国有经济布局优化和结构调整,发展混合所有制经济”;“形成以管资本为主的国有资产监管体制,有效发挥国有资本投资、运营公司功能作用”;“增强国有经济竞争力、创新力、控制力、影响力、抗风险能力,做强做优做大国有资本”。此外,为了响应落实十九届四中全会的部署,国资委发布了一系列的意见通知。
同时,2019年12月12日,中央经济工作会议在部署明年经济工作时提出“要加快国资国企改革,推动国有资本布局优化调整。要制定实施国企改革三年行动方案,提升国资国企改革综合成效,优化民营经济发展环境。”,再次明确了2020年国企改革将在改革速度、深度、广度和成效上持续深化推进,有利于竞争性行业国企释放增长动力。
三、投资策略——逆向思维、下胜负手,逢低做多“高性价比”中国核心资产
3.1、行情展望——仍维持“2020年先抑后扬、全年看多”的判断,出现极端情况的概率较低、后续下行空间并不太大
首先,1月份后期出现新型冠状病毒疫情风险,只是使原本的“倒春寒”行情调整提前,但不改变此前的行情判断——全年先抑后扬,上半年“螺蛳壳里做道场”
我们的20191112年年度策略报告《全球资产荒与中国核心资产牛市新主角》提出:“A股和港股有望先抑后扬,科技和价值将引领核心资产牛市”,
20191207《先进制造业的核心资产崛起》提出先进制造业核心资产将是贯穿2020年全年行情的“明星”。
20191222《破旧立新,精选先进制造业的核心资产》和报告20200116《新一轮改革开放与创新,再配置中国资产仍未晚》以及期间报告不断强化行情节奏的观点:“2月份可能出现经济政策调整,从而行情出现倒春寒调整,上半年指数回到螺蛳壳里做道场的状态、指数上行和下行空间不大,小于2019年”。
其次,展望后市,A股和港股市场可能仍有调整压力,但是,出现极端情况的概率较低、下行空间并不太大,后续将逐步开始寻找优质资产“价值投资的胜负手”。
按照2003年非典恐慌阶段(4月16日至4月25日)上证综指约9%的回调幅度为参考,并基于中国在1月20号新型冠状病毒肺炎引发全面关注之后的举国战“疫”、防控得力,后续极端情况的概率较低、下行空间不太大。
港股市场恐慌情绪可能大部分已经集中释放了。恒生指数从1月24日至1月30日的交易日期间继续下跌了5.2%,从1月17日周五收盘至1月30日收盘总计调整了9%,
A股市场短期可能还会受情绪宣泄的影响。根据2003年SARS的经验,从1月20日至今,民众对疫情的不安情绪仍处于释放的过程中,另外,从港股春节开市连续数日下跌后的比价效应来看,A股市场短期可能还会受情绪宣泄的影响。但是,上证综指在春节之前已经回调了5%左右,后续等待短期的情绪释放,然后,将可以立足中长期来寻找优质资产、逢低布局“价值投资的胜负手”。
第三,疫情对股市的影响只是短期波动,2020年“价值投资的胜负手”从基本面和风险偏好角度不应该比2019年中期的“价值投资的胜负手”更深。2019年中期随着贸易战波澜再兴,人民币汇率出现连续下跌,A股和港股出现了较大幅度的调整,事后证明,调整过后便是A股和港股的“价值投资的胜负手”。2020年疫情导致短暂波动,但中长期还是要回到基本面,回到中国新一轮改革开放创新。

3.2、疾风知劲草,先进制造业或将率先成为“价值投资的胜负手”
3.2.1 元旦至今A股和港股的表现,验证对先进制造业核心资产的推荐
从元旦到疫情造成恐慌情绪前的1月20日,A股和港股市场强势反弹行情,市场验证了我们在20191112《全球资产荒与中国核心资产牛市新主角》、20191207《先进制造业的核心资产崛起》对于“先进制造业核心资产是贯穿全年的明星”推荐:1)“以5G、半导体为亮点的新能源产业链;2节能和新能源产业链;3)以新能源汽车产业链为亮点的汽车产业链;4)化工及新材料;5)精密制造”。其中,
A股市场领跑的是电子元器件(涨15%),计算机(涨11.9%)、传媒(涨9.0%)、通信(8.4%)为代表的TMT、电力设备(涨7.8%)、军工(涨7.0%)、汽车(涨6.2%)、化工(涨4.2%)均取得不俗表现。
港股市场领涨的是恒生资讯科技业(涨7.7%)、工业(3.4%),涨幅分别是第一和第三、第四名,恒生非必需性消费业也涨幅靠前。

3.2.2 疫情至今A股和港股的表现,显示先进制造业的核心资产“抗跌”
1月20日开始,A股和港股对于新型冠状病毒肺炎的担忧情绪逐渐弥漫,所有行业均遭受下跌。但是,整体上,强者恒强、先进制造业的核心资产相对抗跌。
A股行业角度,前期涨幅较为强势的比如电子元器件、电力设备、国防军工,在春节前的回调并不大,具有相对收益。
港股行业角度,由于春节之后开市更早,市场期恐慌情绪宣泄的更为明显,大部分行业出现了较大幅度的下跌,在下跌的行业中,除了公用事业的“避险”特征外,恒生资讯科技业,虽然也经历了较大幅度的调整,但是总体上具备相对收益。
从港股的个股表现角度,依然可以看到前期强势(指的是20200101-20200120)的个股在疫情期间具备一定的抗跌性,比如,恒生资讯科技业的中芯国际前期涨幅达33%,跌幅为11%;恒生非必需性消费业中,微盟集团前期涨幅达37%,但是跌幅为10%;新东方在线前期涨幅达32%,疫情期间逆势上涨6.1%。

从A股的个股表现角度,仅仅根据涨跌幅被动选取的强势个股,相当部分依然不能幸免疫情的侵袭,出现回调。但是,经过行业分析师精调细选后的“先进制造业的核心资产”在面对疫情担忧初期(1月21至1月23日)具有相对收益,甚至有绝对收益。
从我们20191207《先进制造业的核心资产崛起》提出的“先进制造业的核心资产组合”来看,大部分涨幅强势的个股在疫情逐渐蔓延过程中抗跌。其中,中微公司涨幅领跑,涨幅达92%,疫情弥漫期间涨幅达为3.2%;汇顶科技在前期涨幅达40.3%,由于其具备超预期的业绩(汇顶科技年钱发布业绩预告,2019年净利润预计22.49-24.49亿元,同比增长2.03-2.3倍;其中4季度单季净利润5.37-7.37亿元,同比27%-78%。大幅超出市场预期),而后依然大幅上涨16.8%,再看其余涨幅靠前的优质公司,在疫情弥漫期间,大部分都取得正收益。一定程度体现了业绩为王,优质公司对疫情一定程度的抗跌性。


3.3、投资策略——逆向思维、布局中国核心资产新主角的“价值投资的胜负手”
我们自2016年初提倡“核心资产”至今,一直强调核心资产“不怕跌,跌不怕,怕不跌”,因此,立足中长期,短期的“疫情坑”恰恰正是那些具有高性价比、业绩高增长趋势确定的优质资产的“价值投资的胜负手”。
我们可以根据2003年非典疫情期间“五朵金花”行业的表现,来测算我们推荐的新能源车、5G、半导体等先进制造业在2020年疫情影响阶段的“价值投资的胜负手”空间。(详参上文,1.4、规律总结三:哪些行业的“疫情坑”成为最佳的“价值投资的胜负手”?高性价比、业绩为王的行业龙头)
建议趁后续大盘短期的震荡调整,精选:
1)科技赋能的先进制造业核心资产
2)高分红低估值传统行业核心资产
先进制造业的核心资产可在以下等领域“淘金”:
精密制造:1.1、半导体设备、锂电设备等新兴行业里面找“小巨人”;1.2、军工领域:核心配套生产、优质基础电子元器件;1.3、传统设备:油气设备、工程机械和铁路设备等领域,围绕“强者恒强”找景气改善的弹性。
化工及新材料;2.1、具备一体化、规模化、科研实力强大的传统化工白马龙头;2.2、新材料领域的小巨人;2.3、农化等细分领域的冠军。
以新能源汽车产业链为亮点的汽车产业链;3.1、新能源车产业链上的电池、负极材料、电解液和隔膜等;3.2、汽车领域优势龙头和特斯拉产业链。
节能和新能源产业链;4.1、光伏板块产业链;4.2、风电板块里装机高端匹配领域;4.3、电力自动化;4.4生产型制造向服务型制造转变的白色家电。
以5G、半导体为亮点的TMT产业链:5.1、5G终端产业链的硬件和服务商龙头;5.2、5G带动下的“2B”、“2C”端的新应用领域;5.3、5G网络设备等通信基建设备;5.4;半导体、智能硬件平台及5G基站相关产业链。
3.4、近期兴业证券分析师最新观点汇总(医药、电新、有色、电子、教育、计算机、军工等)
【医药徐佳熹】:SARS爆发期医药板块表现突出,关注药店、IVD企业、耗材、器械和抗病毒等板块
近期,我们也关注到,在北京时间1月31日上午,WHO宣布新冠构成国际关注的突发公共卫生事件,但与此同时,我们也注意到了WHO认为中国在隔离病原体方面做了大量工作,WHO认为中国能应对此次疫情,同时不建议对中国采取旅行和交易限制。
从医药的策略回顾来看,历史上的例子只有2003年的SARS和2009年的甲流,其中SARS更为典型。
在SARS的早期扩散期,医药板块表现很平淡,甚至可以说是在个行业中排在后部的(主要是03年1-2月份);医药板块表现较为突出的是SARS爆发期,主要是03年3-5月份,尤其是4月份(4月20日记者会报道北京病例大幅增加后,公众对非典病情严重性的认知明显提升,投资者反应强烈,其后大盘单周指数下跌超过7%,而医药股则表现强势);在疫情稳定后,医药板块走势则又回归平淡。我们认为此次疫情期间医药板块的表现也有可能在一定程度上复制当年SARS的过程。
需要关注标的:
(1)药店类公司:近期可以观测到药店客流的增加和客单价的提升(虽然增量部分以口罩等低毛利品种居多),关注益丰药房、大参林、老百姓、一心堂。
(2)IVD企业:这部分标的分为两方面,一是基于PCR的核算检测试剂盒;其中华大基因、达安基因、科华生物产品已获批,其他公司如硕世生物、凯普生物、透景生命、热景生物等很多公司均有这样的能力。另一部分是基于发热门诊的检测项目、POCT快速检测和ICU监护设备,包括迈瑞医疗、安图生物、迈克生物、万孚生物
(3)低值耗材与家用医疗器械:典型的标的如鱼跃医疗、蓝帆医疗、英科医疗等。
(4)与此次抗病毒治疗相关的药品:如东阳光药(奥司他韦),大输液(科伦药业、华润双鹤、石四药)、血液制品(天坛生物、华兰生物、博雅生物)
(5)OTC及部分中药产品:华润三九、以岭药业、同仁堂等。
风险提示:疫情出现超预期转向;基本面变化超预期;政策超预期。
【电新组朱玥】——新能源汽车坚持LG产业链+特斯拉产业链两条主线,光伏政策落地反转箭在弦上
(1)新能源汽车:新能源汽车备受市场关注,我们主要认为当前值得聚焦的依然是海外新能源汽车市场和特斯拉产业链,基本不受国内疫情影响,依然是2020年电新行业进攻必选方向,坚持两条主线LG产业链+特斯拉产业链。
主线一:欧洲新能源汽车是最确定的方向。欧洲新能源汽车市场格局已经确立,当下LG、化学产业链占据绝对主导地位,未来LG化学和宁德时代将形成双寡头局面。继续看好LG产业链,宁德时代产业链,推荐璞泰来、恩捷股份、宁德时代、科达利、当升科技、三花智控、宏发股份。
欧盟碳排放+环境补贴政策的推动,预计2020年欧洲电动车销量80万辆,2021年欧洲120万辆。远期来看,几大OEM主机厂会三分欧洲电动车天下。预计大众占1/3份额、特斯拉1/3、宝马+奔驰+奥迪等1/3。预期2025年欧洲动力电池产能规划超过400GWh,LG先发优势+品质+成本把控,有望占50%。我们预测CATL订单量主要来自BBA+大众,未来望占25%。宝马、大众等投资扶持的Northvolt占10%。三星+SK占10%。
此前我们发布深度报告指出,欧洲汽车销量占到了60%的四个国家德国、法国、英国、挪威,由于燃油车需要交纳较多税费,实际上上述四个国家除英国之外,已经实现电动车购置端的平价,20年有望成为欧洲电动车起始放量之年,动力电池领域LG宁德双寡头格局正在构建。
主线二:在特斯拉产业链,我们继续重点推荐,主要标的是宁德时代与科达利。
特斯拉在周四电话会议特别强调,电池产能依旧是瓶颈,公司现阶段没有集中精力生产卡车Semi,主要因为电池产能不足,同时皮卡Cybertrucks订单需求已经3-4倍于公司的年产量,原因亦是电池产能不足。公司将在4月举办电池开放日,将释放重磅信息,其中包括引入LG和CATL作为公司电池合作伙伴,这也是特斯拉第一次正式确认引入与CATL,是比较超市场预期的。
而我们在此前几次电话会议和路演中,着重强调特斯拉【以产定销】的销售策略,即:尽可能的提升产能,然后用一切销售手段进行销售。根据我们草根调研,2019年,国产特斯拉产量小几千辆,但LG化学已经为特斯拉生产接近2GWh(对应3万辆Model3),20年预排产接近10GWh(对应17万辆Model 3),特斯拉就是尽可能的一边买/生产更多的电池,一边提升整车的产能,然后用更多的销售策略进行销售,所以销量有望持续超预期。而在此次电话会议中,马斯克强调与CATL的合作关系,将进一步扩大电池的供应,根据我们对LG的跟踪,2020年LG化学南京工厂可以满足特斯拉15-17万辆的电池装机需求,但是考虑到后续上海工厂产能持续的爬坡,包括国产Model旺盛的需求(昨天特斯拉也在电话会议中强调未来上海MY的产能将与M3一致),宁德时代将与LG成为特斯拉中国的两大供应商。
建议配置Tesla产业链,推荐LG产业链和宁德时代,推荐恩捷股份、璞泰来、当升科技、科达利,建议关注岱美股份、旭升股份(有色覆盖)、均胜电子等。详细标的弹性的测算欢迎联系我们,后续特斯拉的详细情况可以请我们汽车首席向大家介绍。
(2)光伏:长短期政策落地,行业开启长期繁荣。能源局发布2020年光伏竞价文件(征求意见稿),2020年国内行业发展趋势渐逐步明朗,超市场预期。
国家能源局年前最后一个工作日发布2020年风电光光伏建设方案(征求意见稿),明确了2020年新能源行业建设方向,风电之前已经发布过,我们重点关注光伏,主要内容如下:
1、国家能源局申报截止时间为4月30日,2020年平价项目3月底前上报,年内必须开工
2、总补贴规模15亿(10亿竞价+5亿户用)
3、3月底之前向社会公示风电光伏消纳空间
4、暂未发布指导电价,待后续价格主管部门发改委价格司完善
我们的点评:
1、预计3月左右三部委(发改委价格司、财政部、能源局)将联合发布2020年光伏竞价办法,比2019年提前3个月,4月30日申报完成也较2019年提前2个月,大幅度提升了光伏项目2020年内兑现度。
2、10亿补贴预计支撑20GW竞价项目,5亿补贴支撑4-5GW户用项目,2020年光伏新增装机预计40-50GW区间:20GW(竞价)+4-5GW(户用)+8-10GW(2019顺延)+5GW-10GW(平价)。
3、与2019年最大的区别是,2020年项目准备时间充足,将大幅度提升年内兑现度,2019年7月竞价完成之后由于落实并网、土地等先决条件,大部分项目9月才刚刚开工,导致2019年年内兑现度低,预计2020年大部分项目将在5-6月开工,项目施工周期6-7个月,大部分将在年内并网。
4、下一个观测时间点:2020年2月底-3月:将公示2020年新能源消纳空间&正式竞价办法发布&新一轮平价项目
同样是年前最后一个工作日,财政部、国家发改委、国家能源局三部委联合发布关于《关于促进非水可再生能源发电健康发展若干意见》,同时发布《可再生能源电价附加资金管理办法》,我们认为:
1、三份文件及解读解决了多项长久困扰行业的问题:存量项目补贴解决办法,补贴发放机制、接网工程建设、未来行业发展长效机制
2、长效机制建立之后、光伏行业政策将趋于稳定,当前竞价(仍需补贴项目)+平价机制将长久的维持下去,个别方向微调,531光伏行业剧震之后,通过此次文件的发布,长久补贴政策建立,行业波动熨平。
3、预计2020年底之后,尚不能平价的分布式光伏、分散式风电、生物质等新能源项目,预计将继续获得一定程度的补贴支持
4、清单建立之后,存量光伏资产价值将得到重估,关注存在1-7批补贴目录之外的新能源资产的上市公司,价值重估
5、继续推荐光伏龙头:**隆基股份&**通威股份,关注此前拥有大量1-7批补贴目录之外项目的**林洋能源(900MW),光伏板块预期反转,继续看好推荐
基于以上两份文件,我们认为短期,行业支撑明确,2020年光伏预计40-50GW,长期来看建立了行业发展的长效机制,我们看好光伏行业发展的前景。
风险提示:疫情出现超预期转向;基本面变化超预期;政策超预期。
【有色组邱祖学】——疫情下避险情绪回升,贵金属的避险属性增强,看好全球电动化趋势未来
一、和SARS疫情的比较(2003.4-2003.7)
1、板块情况,A股板块钢铁、有色跌幅分别5.8%和12.8%,但实际上大宗商品价格的影响相对有限,铜价在此期间反而是上涨的,2003年中国对大宗商品需求影响还相对有限,经济体量还比较小有关,同时SARS疫情是在春节开工后影响,主要是二季度开始的阶段,这和当下的时间、体量无法相比。
二、疫情对目前钢铁有色行业实质性的影响:
延长开工复工时间必然对节后市场的需求产生较为明显的负面影响,而供给方面则因生产的连续性特点而强化,供需矛盾是春节后商品市场的重要基本面特点。
1需求端:推迟复工时间、限制人员返城等因素会推迟下游补库存。疫情恰逢春节期间假期,政府多举措进行疫情防控,复工时间推迟,部分返程车次也临时停运,这些措施都会对春节后的需求启动形成负面影响,进而导致需求启动推后。
2、供给端:大宗商品的生产是连续的。大宗商品在生产时考虑边际成本的影响,一般情况下不会停工,除非出现不可抗力因素,使得国内大宗商品市场会出现春节累库。
三、调整之后是否会迎来大幅的修复?
此前我们一直强调,下游工业产成品库存处于历史性底部,当下的疫情使得库存仍处底部,一旦疫情稳定控制,下游开工呈现密集开工的特征,下游需求一旦回暖,上游去库存速度会很快,同时配合积极财政政策或宽松的货币环境,我们依然看好未来板块的投资机会。当下时点我们建议两个方向:一是避险情绪回升,名义利率持续下行,贵金属的避险属性增强,建议配置银泰黄金、山东黄金和盛达资源;二是电动汽车产业链,继续看好全球电动化趋势未来,建议买入华友钴业、寒锐钴业、赣锋锂业和洛阳钼业。
风险提示:疫情出现超预期转向;基本面变化超预期;政策超预期。
【兴证电子谢恒】——短期调整带来优质公司买入机会,看好增强现实、AR和指纹识别
疫情之下短期调整带来优质公司买入机会。影响分供需两来看,需求端由于快递、出行、送礼等需求受到压制,我们了解到春节期间线上手机销量20%下滑(和去年春节同比)。
供给端消费电子受到的影响更大,由于消费电子普遍人工密集,工人疫情防控和生产的安排需要将较高的管理水平,另外我们了解到消费电子公司普遍假期延后到2月10日,比正常上班多出10多天的假期,预计对一季度10%的收入产生影响。芯片设计公司因为适合远程办公,相对影响更小,同时芯片代工封测因为洁净室等防护水平较高,生产受影响也会更小。
另外我们认为远程办公、娱乐等需求会带动对于增强现实、AR等应用加速落地和推广;另外口罩的大量适用,也凸显出指纹识别对于面部识别的优势。
如果板块出现短期调整,我们认为是优质公司绝佳的买入机会,坚定看好汇顶科技、立讯精密、北方华创、中芯国际、生益科技和三环集团等优质个股。(风险提示:疫情出现超预期转向;基本面变化超预期;政策超预期)
【海外教育 宋健、宋婧茹】——共克时艰,在线教育接棒线下
疫情为在线教育扩大市场影响力提供有利契机,线下龙头培训机构准备充足将继续抢占市场份额:受此次疫情影响,线下学习中心被迫停课,各大教培机构同步提供线上辅导课程,成为在线教育扩大市场影响力的契机,加速了在线教育模式的普及。线下学习中心的停课,对小型教培公司的现金流带来挤压,将加速行业的整合,有利于大型龙头公司的扩张。展望未来,线上和线上将同步发展,线下是基础,线上成为线下有力的补充。行业推荐关注好未来、新东方、新东方在线。
受疫情影响,截至1月30日线下已有12省的部分城市宣布停课:北京、湖北、上海、广东、黑龙江、浙江、四川、安徽、广西、河北、山东、吉林省部分城市已宣布课外辅导机构全面停课。截至目前的停课城市以省会城市为主,停课名单仍在更新。
好未来FY20Q4业绩展望已反映武汉疫情影响,全面转为培优在线授课将带来公司未来1-2个财季利润率改善:展望FY20Q4,公司预计季度收入区间在9.591-9.809亿美元之间,按美元计增速区间32%-35%。公司预计2020财年全年扩容将达到20%-30%,新网点预计2-3个季度可以贡献收入,因此FY20Q4的开店加速将对FY21Q2-Q4业绩形成正面影响,考虑到2-3个季度后疫情影响装修审批等因素已较轻微,我们仍对公司FY21全年业绩增长抱有信心。
新东方FY20Q3展望已反映武汉疫情影响,全面转为线上将带动利润率继续提升,核心二线城市密集布点继续抢占中小机构市场份额:公司预计FY20Q3收入区间在9.83-10.064亿美元之间,按美元计增速区间23%-26%。FY20Q2公司旗下学校及学习中心1304个,yoy+15.9%(179个),面积yoy+25%。从开设城市看,本财季公司线下面授网点全部在业绩增速较快的已有城市加开密度,包括杭州、苏州、西安、长沙、合肥、南京,预计将继续抢占中小机构市场份额。
新东方在线短期扩大影响力同时将影响春季收入,长期可待转化率提升:2020财年公司继续优化业务条线,加大K-12线上课程的城市布局与团队搭建。截至FY20H1公司线上小班东方优播的单店模型继续优化,进入新城市数量亦持续超预期。目前15%-20%的特价班转正价班转化率仍较可比机构猿辅导、作业帮、学而思、跟谁学有5%-15%的差距,公司所耕耘的下沉市场在线教育渗透率仍待持续跟踪验证。
跟谁学寒假春季在线教育人次增速预计有所提升,“微师”系统预计将扩大影响力整合更多教师资源:跟谁学此次针对武汉地区中小学赠送课程,其余地区保持原有上课方案不变。疫情短期影响将会带动部分中小线下机构的参培人数向线上倾斜。放开“微师”视频直播系统供全国培训机构及中小学免费使用,预计将可整合更多教师资源。
地方K-12教培龙头思考乐教育及卓越教育品牌力将进一步提升:依靠前期搭建的网校系统,思考乐教育及卓越教育在疫情期实现了课程全面线上化,线上教学所节省的场地运营开支预计与网校投入相抵,对公司整体利润率影响轻微,长期有助于公司进一步提升市场占有率。
风险提示:1)教育行业政策变动;2)招生人数不及预期;3)学生及家长对教育服务满意度降低;4)VIE政策架构风险;5)疫情加重。
【兴业计算机 蒋佳霖】——疫情对计算机板块的影响?
1、Sars疫情回溯?Sars疫情期间,计算机指数上涨8%,与上证指数持平。
2、对计算机行业需求的影响?
A股以政府和企业的采购为主,中短期可能会出现采购推迟甚至放弃的情况;但是中长期来看,IT基础设施有助于提高管理效率、解决管理透明度的问题,需求反而会有所提升。
3、对开工的影响?计算机行业是技术人力密集型产业,一般是轻资产,上班比较灵活,可以远程办公,整体影响不大。对需要现场施工的项目会有一定影响,但可以通过调度项目的实施节奏来平衡,比如把软件开发的时间适当提前。
4、对业绩的影响?一季度会有一些影响,但由于行业有季节性,每年一季度本来占比就较小,四季度才是大头,一季度业绩参考价值不大,不用太担心。
5、会带来哪些产业变化? 1)加大IT基础设施建设。医疗信息化(创业慧康、久远银海、卫宁健康、思创医惠)、泛电子政务(超图软件、数字政通、南威软件、华宇软件,浪潮信息)、泛应急行业(美亚柏科、中新赛克,锐明技术、海康威视、大华股份、千方科技、苏州科达,辰安科技,科大讯飞)的后续IT投资可能会加大。2)线下的活动转线上。电子商务(国联股份、上海钢联)、银行IT(宇信科技、神州信息、长亮科技)、证券IT(恒生电子、东方财富、同花顺),在线教育、远程会议系统。
【兴证机械军工石康】——重仓持股集中度创四年新高,先导三一杰瑞加仓市值最多——2019Q4公募基金机械股持仓分析
我们根据主动型公募基金(剔除被动指数基金)2019年报整理了前十大重仓股中机械设备(申万)349个标的变动数据,供各位投资者参考。
2019Q4前十大重仓股中机械股市值占比3.12%,相比2019Q3上升0.32个百分点,近4个季度以来首次回升。截止2019年底,A股总市值中349个机械股占比3.76%,相比2019Q3减少0.09个百分点。相对A股总市值中机械股的占比,公募基金前十大重仓股中机械股市值占比从2019Q3的低配1.05%回升至2019Q4的低配0.64%。
截止2019年底,A股流通总市值中349个机械股占比4.14%。相对A股流通总市值中机械股占比,公募基金前十大重仓股中机械股市值占比从2019Q3的低配1.41%回升到低配1.03%。
重点细分领域中,工程机械板块持股比例近3年整体保持上升趋势,公募基金前十大重仓股中工程机械板块市值占比从2019Q3的超配0.64%上升到超配0.65%。铁路设备板块从2019Q3的低配0.59%回升至低配0.53%。专用设备板块从2019Q3的低配0.13%回升至超配0.11%。
2019Q4公募基金重仓加仓市值最多的个股是:先导智能(19.28亿元)、三一重工(15.01亿元)、杰瑞股份(8.55亿元)、恒立液压(7.26亿元)、浙江鼎力(4.33亿元)、赢合科技(4.25亿元)、徐工机械(3.58亿元)、锐科激光(3.04亿元)、豪迈科技(2.98亿元)、海油工程(2.17亿元)。
2019Q4公募基金重仓持有基金数最多的个股是:三一重工(242个)、先导智能(126个)、杰瑞股份(71个)、徐工机械(58个)、浙江鼎力(57个)、华测检测(50个)、恒立液压(34个)、锐科激光(28个)、建设机械(25个)、晶盛机电(21个)。
重仓持股集中度创四年新高。2016年,公募基金重仓持股top10市值占比持续下滑,并于2017Q1降至近年来最低点44.8%。2017Q2至2018Q3,top10市值占比逐步提升至73.2%。2018Q4、2019Q1小幅下降至71.7%,随后持续回升至2019Q4的80.3%。
风险提示:宏观政策变动风险,行业竞争加剧的风险。
4、风险提示
疫情持续性超预期;疫情对宏观经济影响超预期,避险情绪超预期